Cortex-X925的特性简介

418 阅读3分钟

Cortex-X925 核是一款高性能且低功耗的产品,实现了 Armv9.2-A 架构。Armv9.2-A 架构扩展了 Armv8-A 架构,完全支持Armv8.7-A 版本。

Cortex-X925 核被实现于 DSU-120 DynamIQ 集群内部。它连接到 DynamIQ DSU120,后者作为完整的互连系统,具有 L3 缓存和嗅探控制功能。在具有不同类型核心的系统中,这种连接配置也会使用,其中 Cortex-X925 核心作为高性能核心。

下图展示了一个在 DynamIQ 集群中包含四个 Cortex-X925 核心的示例配置。

image.png你可以在独立的 DynamIQ 配置中使用 Cortex-X925 核,其中同构的 DSU-120 DynamIQ 集群包括一个或多个 Cortex-X925 核心。你也可以在异构集群中将 Cortex-X925 核心用作高性能核心。

无论集群配置如何,Cortex-X925 核心始终具备以下面相同特性。

core feature

  • 实现了 Armv9.2-A A64 指令集
  • 在所有异常级别(EL0 到 EL3)支持 AArch64 执行状态
  • 内存管理单元(MMU)
  • 40 位物理地址(PA)和 48 位虚拟地址(VA)
  • 通用中断控制器(GIC)CPU 接口,可连接到外部中断分配器
  • 通用定时器接口,支持来自外部系统计数器的 64 位计数输入
  • 实现了可靠性、可用性和可维护性(RAS)扩展
  • 实现了具有 128 位向量长度的可扩展向量扩展(SVE)和可扩展向量扩展2(SVE2)
  • 集成的执行单元,支持高级单指令多数据(SIMD)和浮点运算
  • 活动监控单元(AMU)
  • 支持可选的加密扩展

cache

  • 独立的 L1 数据和指令缓存
  • 私有的、统一的数据和指令 L2 缓存
  • L1 指令和数据缓存、L2 缓存和 MMU 翻译缓存(MMU TC)上的错误保护,采用奇偶校验或纠错码(ECC),支持单比特错误校正和双比特错误检测(SECDED)
  • 支持内存系统资源分区和监控(MPAM)

Debug

  • Arm®v9.2-A 调试逻辑
  • 性能监控单元(PMU)
  • 嵌入式跟踪扩展(ETE)
  • 跟踪缓冲区扩展(TRBE)
  • 统计分析扩展(SPE)
  • 可选的嵌入式逻辑分析仪(ELA),ELA-600 注意 Cryptographic Extension 和 ELA-600的license的单独授权的。

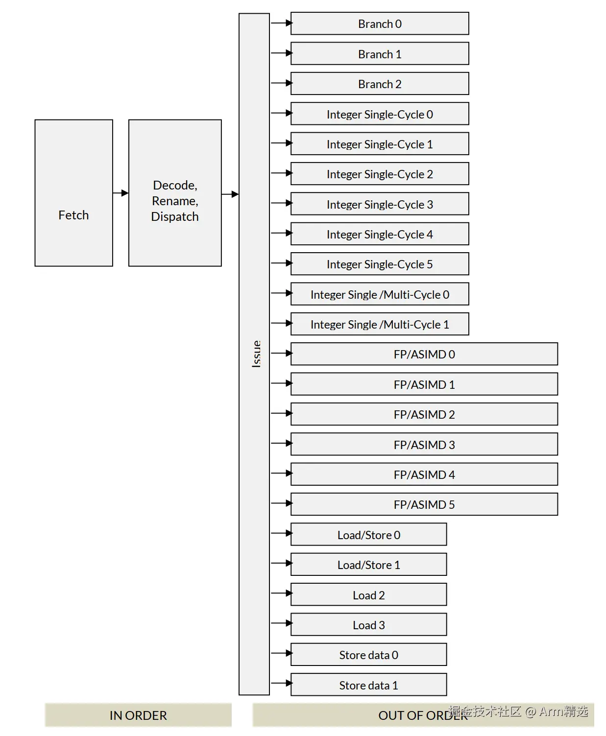
下图描述了 Cortex-X925 的高级指令处理流水线。三级流水,23个pipeline.

指令首先被获取,然后解码为内部的宏操作(MOPs)。接着,MOPs 经过寄存器重命名和派发阶段。在解码阶段之后,MOPs 可以进一步被拆分为两个微操作(µOPs)。一旦派发,µOPs 会等待其操作数,并以乱序方式发送到23条发射流水线中的一条。每条发射流水线每个周期可以接受一个 µOP。

image.png