《深入理解Mybatis原理》MyBatis动态SQL原理

281 阅读3分钟

引入

我们在使用mybatis的时候,会在xml中编写sql语句。比如这段动态sql代码:

<update id="update" parameterType="org.format.dynamicproxy.mybatis.bean.User">
    UPDATE users
    <trim prefix="SET" prefixOverrides=",">
        <if test="name != null and name != ''">
            name = #{name}
        </if>
        <if test="age != null and age != ''">
            , age = #{age}
        </if>
        <if test="birthday != null and birthday != ''">
            , birthday = #{birthday}
        </if>
    </trim>
    where id = ${id}
</update>

mybatis底层是如何构造这段sql的?

关于动态SQL的接口和类

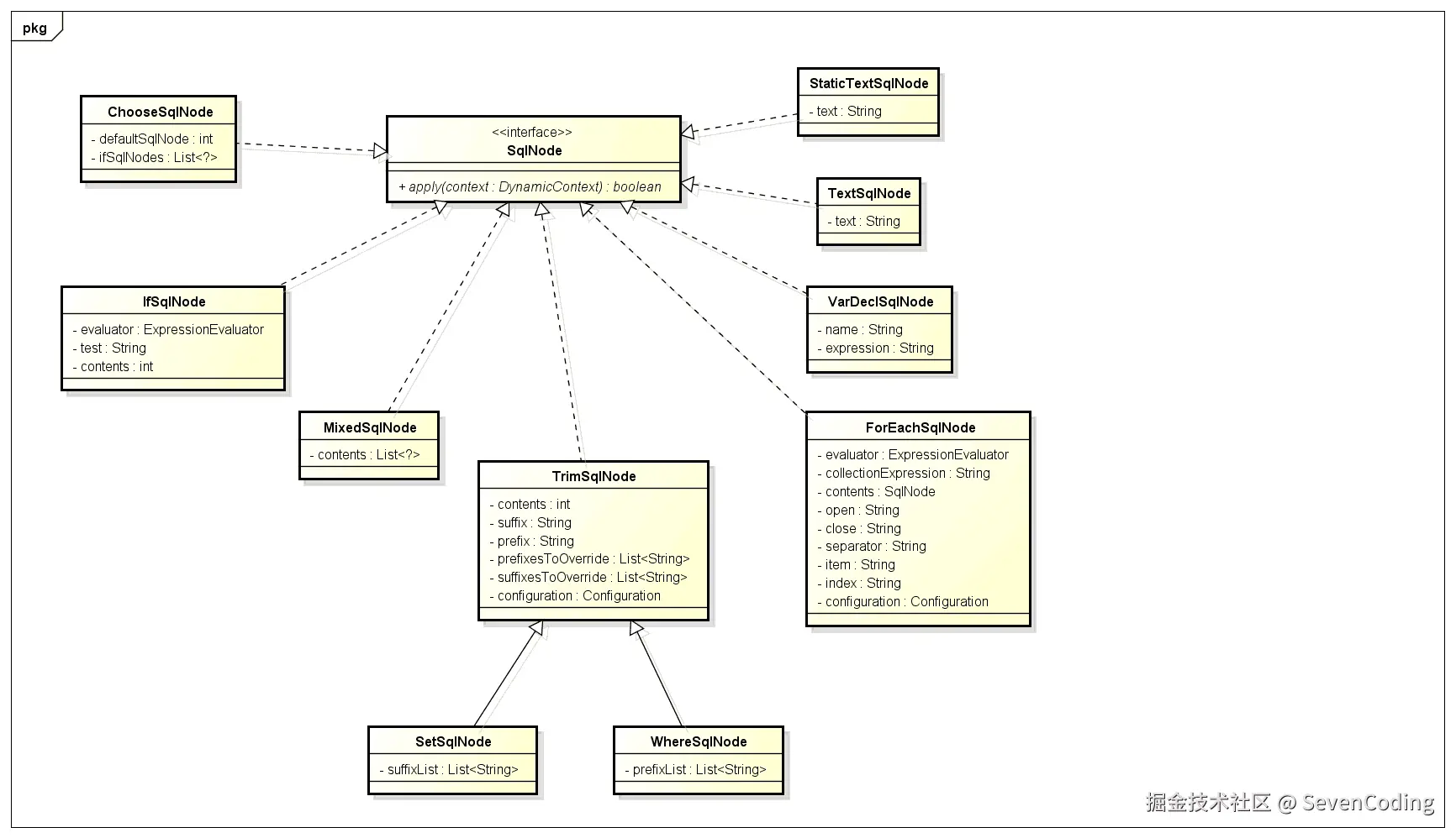
SqlNode接口,简单理解就是xml中的每个标签,比如上述sql的update,trim,if标签:

public interface SqlNode {
    boolean apply(DynamicContext context);
}

SqlSource Sql源接口,代表从xml文件或注解映射的sql内容,主要就是用于创建BoundSql,有实现类DynamicSqlSource(动态Sql源),StaticSqlSource(静态Sql源)等:

public interface SqlSource {
    BoundSql getBoundSql(Object parameterObject);
}

BoundSql类,封装mybatis最终产生sql的类,包括sql语句,参数,参数源数据等参数:

XNode,一个Dom API中的Node接口的扩展类:

BaseBuilder接口及其实现类(属性,方法省略了,大家有兴趣的自己看),这些Builder的作用就是用于构造sql:

下面我们简单分析下其中4个Builder:

  • XMLConfigBuilder:解析mybatis中configLocation属性中的全局xml文件,内部会使用XMLMapperBuilder解析各个xml文件。
  • XMLMapperBuilder:遍历mybatis中mapperLocations属性中的xml文件中每个节点的Builder,比如user.xml,内部会使用XMLStatementBuilder处理xml中的每个节点。
  • XMLStatementBuilder:解析xml文件中各个节点,比如select,insert,update,delete节点,内部会使用XMLScriptBuilder处理节点的sql部分,遍历产生的数据会丢到Configuration的mappedStatements中。
  • XMLScriptBuilder:解析xml中各个节点sql部分的Builder。

LanguageDriver接口及其实现类(属性,方法省略了,大家有兴趣的自己看),该接口主要的作用就是构造sql:

简单分析下XMLLanguageDriver(处理xml中的sql,RawLanguageDriver处理静态sql):XMLLanguageDriver内部会使用XMLScriptBuilder解析xml中的sql部分。

源码分析

Spring与Mybatis整合的时候需要配置SqlSessionFactoryBean,该配置会加入数据源和mybatis xml配置文件路径等信息:

<bean id="sqlSessionFactory" class="org.mybatis.spring.SqlSessionFactoryBean">
    <property name="dataSource" ref="dataSource"/>
    <property name="configLocation" value="classpath:mybatisConfig.xml"/>
    <property name="mapperLocations" value="classpath*:org/format/dao/*.xml"/>
</bean>

我们就分析这一段配置背后的细节:

SqlSessionFactoryBean实现了Spring的InitializingBean接口,InitializingBean接口的afterPropertiesSet方法中会调用buildSqlSessionFactory方法 该方法内部会使用XMLConfigBuilder解析属性configLocation中配置的路径,还会使用XMLMapperBuilder属性解析mapperLocations属性中的各个xml文件。部分源码如下:

由于XMLConfigBuilder内部也是使用XMLMapperBuilder,我们就看看XMLMapperBuilder的解析细节:

我们关注一下,增删改查节点的解析:

XMLStatementBuilder的解析:

默认会使用XMLLanguageDriver创建SqlSource(Configuration构造函数中设置)。

XMLLanguageDriver创建SqlSource:

XMLScriptBuilder解析sql:

得到SqlSource之后,会放到Configuration中,有了SqlSource,就能拿BoundSql了,BoundSql可以得到最终的sql。

实例分析

以下面的xml解析大概说下parseDynamicTags的解析过程:

<update id="update" parameterType="org.format.dynamicproxy.mybatis.bean.User">
    UPDATE users
    <trim prefix="SET" prefixOverrides=",">
        <if test="name != null and name != ''">
            name = #{name}
        </if>
        <if test="age != null and age != ''">
            , age = #{age}
        </if>
        <if test="birthday != null and birthday != ''">
            , birthday = #{birthday}
        </if>
    </trim>
    where id = ${id}
</update>

parseDynamicTags方法的返回值是一个List,也就是一个Sql节点集合。SqlNode本文一开始已经介绍,分析完解析过程之后会说一下各个SqlNode类型的作用。

首先根据update节点(Node)得到所有的子节点,分别是3个子节点:

  • 文本节点 \n UPDATE users
  • trim子节点 ...
  • 文本节点 \n where id = #

遍历各个子节点:

  • 如果节点类型是文本或者CDATA,构造一个TextSqlNode或StaticTextSqlNode;
  • 如果节点类型是元素,说明该update节点是个动态sql,然后会使用NodeHandler处理各个类型的子节点。这里的NodeHandler是XMLScriptBuilder的一个内部接口,其实现类包括TrimHandler、WhereHandler、SetHandler、IfHandler、ChooseHandler等。看类名也就明白了这个Handler的作用,比如我们分析的trim节点,对应的是TrimHandler;if节点,对应的是IfHandler...这里子节点trim被TrimHandler处理,TrimHandler内部也使用parseDynamicTags方法解析节点。

遇到子节点是元素的话,重复以上步骤:

trim子节点内部有7个子节点,分别是文本节点、if节点、是文本节点、if节点、是文本节点、if节点、文本节点。文本节点跟之前一样处理,if节点使用IfHandler处理。遍历步骤如上所示,下面我们看下几个Handler的实现细节。

IfHandler处理方法也是使用parseDynamicTags方法,然后加上if标签必要的属性:

private class IfHandler implements NodeHandler {
    public void handleNode(XNode nodeToHandle, List<SqlNode> targetContents) {
      List<SqlNode> contents = parseDynamicTags(nodeToHandle);
      MixedSqlNode mixedSqlNode = new MixedSqlNode(contents);
      String test = nodeToHandle.getStringAttribute("test");
      IfSqlNode ifSqlNode = new IfSqlNode(mixedSqlNode, test);
      targetContents.add(ifSqlNode);
    }
}

TrimHandler处理方法也是使用parseDynamicTags方法,然后加上trim标签必要的属性:

private class TrimHandler implements NodeHandler {
    public void handleNode(XNode nodeToHandle, List<SqlNode> targetContents) {
      List<SqlNode> contents = parseDynamicTags(nodeToHandle);
      MixedSqlNode mixedSqlNode = new MixedSqlNode(contents);
      String prefix = nodeToHandle.getStringAttribute("prefix");
      String prefixOverrides = nodeToHandle.getStringAttribute("prefixOverrides");
      String suffix = nodeToHandle.getStringAttribute("suffix");
      String suffixOverrides = nodeToHandle.getStringAttribute("suffixOverrides");
      TrimSqlNode trim = new TrimSqlNode(configuration, mixedSqlNode, prefix, prefixOverrides, suffix, suffixOverrides);
      targetContents.add(trim);
    }
}

以上update方法最终通过parseDynamicTags方法得到的SqlNode集合如下:

trim节点:

由于这个update方法是个动态节点,因此构造出了DynamicSqlSource。DynamicSqlSource内部就可以构造sql了:

DynamicSqlSource内部的SqlNode属性是一个MixedSqlNode。然后我们看看各个SqlNode实现类的apply方法。下面分析一下各个SqlNode实现类的apply方法实现:

MixedSqlNode:MixedSqlNode会遍历调用内部各个sqlNode的apply方法。

public boolean apply(DynamicContext context) {
   for (SqlNode sqlNode : contents) {
     sqlNode.apply(context);
   }
   return true;
}

StaticTextSqlNode:直接append sql文本。

public boolean apply(DynamicContext context) {
   context.appendSql(text);
   return true;
}

IfSqlNode:这里的evaluator是一个ExpressionEvaluator类型的实例,内部使用了OGNL处理表达式逻辑。

public boolean apply(DynamicContext context) {
   if (evaluator.evaluateBoolean(test, context.getBindings())) {
     contents.apply(context);
     return true;
   }
   return false;
}

TrimSqlNode:

public boolean apply(DynamicContext context) {
    FilteredDynamicContext filteredDynamicContext = new FilteredDynamicContext(context);
    boolean result = contents.apply(filteredDynamicContext);
    filteredDynamicContext.applyAll();
    return result;
}

public void applyAll() {
    sqlBuffer = new StringBuilder(sqlBuffer.toString().trim());
    String trimmedUppercaseSql = sqlBuffer.toString().toUpperCase(Locale.ENGLISH);
    if (trimmedUppercaseSql.length() > 0) {
        applyPrefix(sqlBuffer, trimmedUppercaseSql);
        applySuffix(sqlBuffer, trimmedUppercaseSql);
    }
    delegate.appendSql(sqlBuffer.toString());
}

private void applyPrefix(StringBuilder sql, String trimmedUppercaseSql) {
    if (!prefixApplied) {
        prefixApplied = true;
        if (prefixesToOverride != null) {
            for (String toRemove : prefixesToOverride) {
                if (trimmedUppercaseSql.startsWith(toRemove)) {
                    sql.delete(0, toRemove.trim().length());
                    break;
                }
            }
        }
        if (prefix != null) {
            sql.insert(0, " ");
            sql.insert(0, prefix);
        }
   }
}

TrimSqlNode的apply方法也是调用属性contents(一般都是MixedSqlNode)的apply方法,按照实例也就是7个SqlNode,都是StaticTextSqlNode和IfSqlNode。 最后会使用FilteredDynamicContext过滤掉prefix和suffix。