【三维数域】进阶指南——空间索引性能优化策略一览!

203 阅读6分钟

空间索引性能优化策略的必要性在于它们能够显著提升系统在处理和查询大规模空间数据时的效率和响应速度。随着地理信息系统(GIS)、自动驾驶、机器人导航、虚拟现实(VR)等领域对空间数据分析的需求日益增长,高效的索引结构和优化方法变得至关重要。

空间索引进行性能优化对于提高查询效率、降低存储成本、增强可扩展性、提升用户体验和资源利用最大化有重大意义。

一、常见的空间索引优化策略

#平衡树

平衡树确保了树的高度保持在一个相对较小的范围内,从而优化查找、插入和删除操作的时间复杂度。通过引入自调整机制,如旋转或再平衡算法,可以维持树的高度在 O(log n) 的级别,保证最坏情况下的操作时间复杂度同样为 O(log n)。

例如:

  • R*树R+树

  • 这些是R树的优化版本,通过改进插入和分裂策略,减少了节点之间的重叠,从而提高了查询性能。

  • R*树采用优化的节点分裂算法,尽量减少空间浪费。

  • R+树强制避免节点重叠,代价是增加了某些查询的复杂度。

  • K-D-B树

  • 结合了K-D树和B树的特性,K-D-B树通过将数据划分为多个维度,并在每个维度上维护平衡结构,支持高效的多维查询。

  • 利用B树的自平衡能力,K-D-B树保证了插入和删除操作的效率,同时减少了树的高度。

KDB-Tree示意图 来源:www.cnblogs.com/skycore/p/5…

这些平衡树的改进设计,使其在空间数据管理和高维数据查询中表现出色,适用于地理信息系统(GIS)、数据库索引和机器学习中的多维数据存储。

#选择高效的节点分裂策略

选择合适的节点分裂策略对于减少索引树的高度和节点间的重叠至关重要。二次分裂 (Quadratic Splitting) 和 线性分裂 (Linear Splitting) 是 R树中常用的两种分裂策略。选择分裂策略时,需要在构建成本和查询性能之间权衡,根据具体应用场景选择最优策略。

  • **二次分裂:**尝试所有可能的二分组合,以最小化总最小边界矩形(MBR)面积增量,从而减少节点间的重叠和空白空间。

  • **线性分裂:**通过选择最大距离的边界点进行划分,相对计算成本较低,但效果可能不如二次分裂。

#动态更新优化

动态更新频繁的数据集需要特别注意,以避免因频繁插入和删除而导致的性能下降。优化措施包括:

  • 延迟更新(Deferred Updates)

延迟更新是指推迟某些更新操作,等到合适时机再批量处理。这种方法可以减少索引重建的频率,从而提高性能。例如,在移动对象索引中,可以通过备忘录(UM)辅助内存结构记录对象的状态特征,然后结合延迟更新和备忘录更新/插入策略来完成位置更新。

  • 定期重建索引(Periodic Rebuild of Index)

当大量数据被插入或删除后,定期重建索引可以帮助恢复其性能优势。这是因为频繁的更新操作可能会导致索引结构的退化,定期重建可以优化索引结构,提高查询效率。

  • 细粒度锁(Fine-Grained Locking)

采用细粒度锁或其他并发控制技术可以减少争用,提高多线程环境下的性能。例如,为每个数据段分配一个独立的锁,当一个线程需要操作某个数据段时,它只需获取该段的锁,而不影响其他段的操作。这种设计显著提高了并发性能,尤其是在读多写少的场景中。分段锁通过减小锁的粒度来减少锁的竞争,相比于全局锁,分段锁允许更细粒度的并发控制。需要有效管理锁的获取和释放,以避免死锁和性能瓶颈。同时,在跨段操作时,需要确保数据的一致性和完整性,可能需要额外的同步机制来处理涉及多个段的操作。

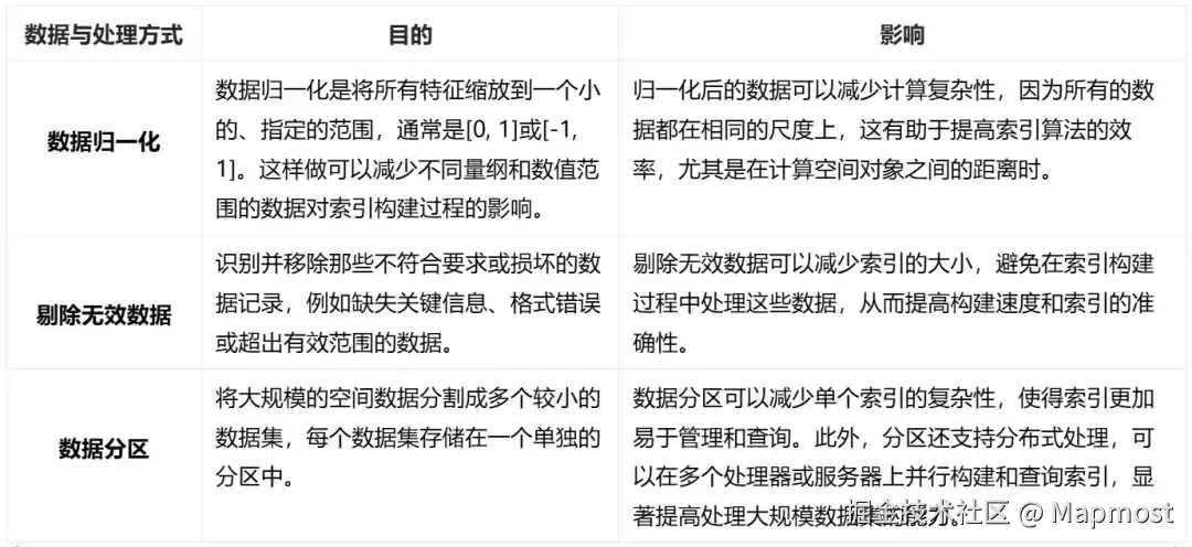
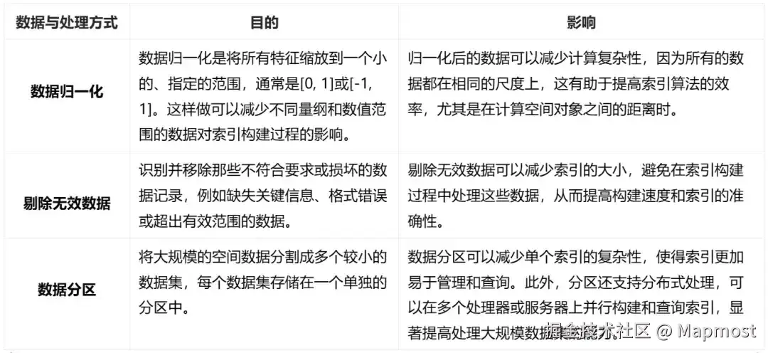
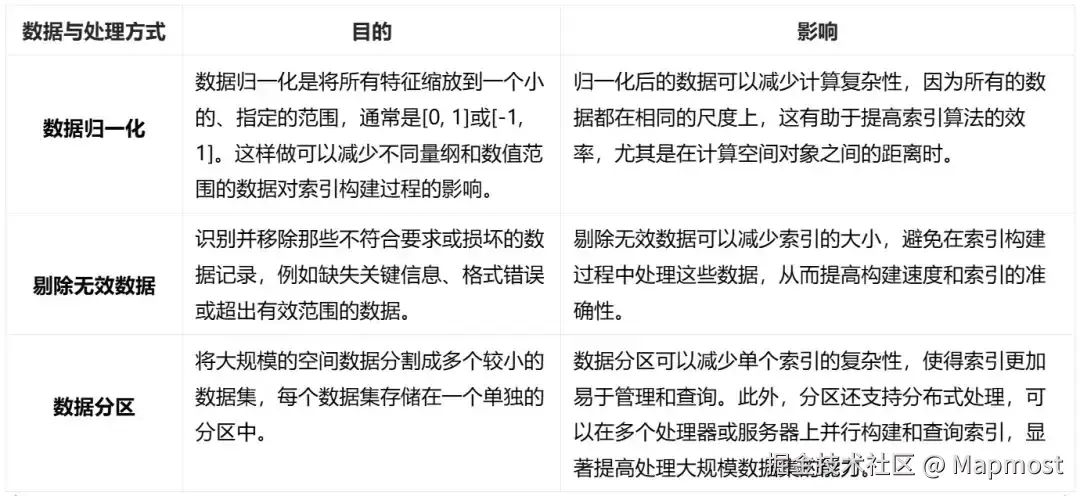
#索引数据的预处理

数据预处理步骤对于提高空间索引构建的速度和质量至关重要。以下是您提到的预处理步骤的详细说明以及它们如何影响索引构建:

#缓存与内存优化

缓存和内存优化有助于提高查询速度和减少磁盘 I/O 操作:

  • **缓存热点数据:**对于高频访问的数据区域,使用内存缓存,减少磁盘访问次数。
  • **减少磁盘 I/O:**通过调整缓存策略和索引结构,尽可能多地将常用数据保留在内存中,减少磁盘访问次数。

通过对空间索引进行性能优化,可以显著提升系统在处理和查询大规模空间数据时的效率和响应速度。结合平衡树的概念、高效的节点分割策略、动态更新优化、预处理技术、并发控制与锁管理以及缓存与内存优化等多种方法,可以在不同应用场景下实现最优的性能表现。这些优化不仅提升了查询效率和用户体验,还降低了存储成本,增强了系统的可扩展性和资源利用效率。

Mapmost Studio

Mapmost Studio作为空间数据资源管理平台在索引性能优化中的应用主要包括:

  • 使用R树及其变体:通过这些空间索引结构,Mapmost 能够快速进行空间查询和分析,提高地图数据的处理效率。
  • 矢量地图服务发布:Mapmost 利用范围索引技术,只渲染用户可视范围内的地图元素,从而提升渲染性能。
  • 多维数据索引:Mapmost 根据不同服务类型(如矢量地图、三维模型、影像、地形等)使用不同的索引方法,以优化加载性能。
  • LOD技术:在三维渲染中,Mapmost 应用LOD技术,根据用户视角动态调整模型细节,以平衡渲染性能和视觉质量。

产品现已开放在线体验版点击此处前往Mapmost官网体验!