干货!带你了解7种检索增强生成 (RAG) 技术

664 阅读10分钟

回顾2023年RAG技术的发展,检索增强生成(Retrieval-Augmented Generation,RAG)技术彻底改变了人工智能模型的工作方式,它将生成式人工智能的优势与检索现实世界文档的精确性相结合。通过从外部来源提取相关数据,RAG使得人工智能能够生成更准确且上下文更合适的答案。

随着这项技术的不断发展,RAG的多种变体应运而生,每种变体都在解决不同的挑战并提升人工智能的整体性能。在本文中,我们将深入探讨七种关键的RAG技术,重点介绍每种技术如何独特地提升AI生成内容的质量。

1. 简单RAG(Simple RAG)

在简单RAG中,大型语言模型(LLM)接收用户查询,在向量存储库中进行相似性搜索或在知识图谱中进行关系搜索,然后基于检索到的信息生成答案。

工作原理:

  1. 用户查询:用户提供一个查询或输入,该查询被输入到系统的检索部分。
  2. 搜索与检索:模型在向量存储库或知识图谱中搜索相关文档或文本。检索器根据相关性对文档进行排名,并选择最相关的k个(例如,前5个)段落。
  3. 生成答案:选定的文档被传递给LLM,LLM使用这些文档作为上下文,生成一个结构良好且相关的答案。

2. 校正RAG(Corrective RAG)

在校正RAG中,系统不仅检索和生成答案,还会验证并校正这些答案。 工作原理:

  1. 搜索与检索:与简单RAG类似,系统根据查询检索相关文档。
  2. 评分:将检索到的上下文与可信数据集(如测试集或带有预定义规则的提示)进行比较。此步骤的方法根据项目目标有所不同。
  3. 校正:如果在评分过程中发现任何不准确或不一致之处,模型将使用从查询中提取的关键词进行网络搜索,以生成新的答案或优化之前的答案。

3. 自省RAG(Self RAG)

自省RAG通过自我反思或自我批评来提高RAG结果的质量。

工作原理:

  1. 搜索与检索:模型首先检索相关信息并根据输入查询生成答案。
  2. 评分:为了对文档进行评分或反思,LLM会对每个答案进行批评,判断其是否与查询相关。如果文档不相关,则使用外部来源;如果相关,则检查是否存在幻觉和准确性。
  3. 幻觉检查:幻觉节点检查答案是否由文档支持。有时,AI模型会“幻觉”,即生成听起来正确但实际上没有任何真实数据或文档支持的答案。幻觉节点通过确保模型的答案有文档支持来防止这种情况,确保答案的准确性和可靠性。
  4. 回答问题:回答问题节点检查生成的答案是否回答了问题。它查看生成的答案并检查其是否相关且完整地回答了原始问题。如果没有,模型可以改进或调整答案以确保其准确性。
  5. 输出:通过每次迭代,模型生成更准确且上下文更相关的答案。迭代次数取决于项目规模和可用处理能力。

4. 推测RAG(Speculative RAG)

推测RAG是一种为给定查询生成多个答案的方法,利用检索模型提供相关信息。然后通过评分系统评估这些答案,选择最准确且上下文最合适的答案。这种方法有助于处理模糊性或查询可能有多种解释的情况。

工作原理:

  1. 搜索与检索:与简单RAG类似,系统检索与查询相关的多个文档。
  2. 推测:LLM从检索到的文档中生成多个推测性答案,探索各种可能的输出,而不仅仅是一个。
  3. 评分:评分机制根据相关性、连贯性、完整性和事实准确性等标准对每个答案进行评估和打分。这可能涉及将答案与更多检索到的文档进行比较或使用评分模型。与校正RAG类似,此步骤取决于项目目标和领域。
  4. 选择与答案:模型对答案进行排名,并选择得分最高的答案作为最终输出。

5. 融合RAG(Fusion RAG)

融合RAG结合了来自多个检索来源的信息,以生成一个全面的答案。

工作原理:

  1. 搜索与检索多样化文档:系统检索多个相关文档,确保它们代表不同的观点或解决查询的不同方面。每个文档都可以被视为查询的一个答案。
  2. 信息整合:LLM不仅结合了多个来源一致的文档,还考虑了不同文档中的各种观点或角度,旨在生成一个公平代表这些不同观点的答案。然后,模型通过结合所有检索到的文档中的相关信息,生成一个连贯、统一的答案,基于证据呈现一个平衡的观点。
  3. 冲突解决:当存在冲突时,模型使用额外的上下文或预定义规则来解决冲突,以确保最终答案的一致性。

6. 自主RAG(Agentic RAG)

自主RAG涉及一个具有特定目标的AI系统,它使用检索过程来自主做出决策并指导其行动。

工作原理:

  1. 查询输入:过程从用户的明确目标或查询开始,例如解释一个概念、提供定制建议或解决复杂问题。此查询作为模型行动的基础。
  2. 搜索与检索:模型访问知识库或数据库,该数据库经过预处理阶段以高效地构建信息以供后续使用。预处理后的数据存储在向量存储库或知识图谱中,以便于检索。
  3. 问答检查:生成初始答案后,模型检查问题是否已得到充分回答。这是过程中的一个关键决策点。如果是,则继续提供最终答案给用户。如果否,则进入下一阶段。
  4. 代理干预与行动:如果初始答案未能充分回答查询,模型通过代理采取行动。代理可能会执行额外的任务,例如使用外部工具或调用进一步的操作以收集更多相关信息。LLM自主决定检索哪些信息以及采取哪些行动以实现目标。这可以通过在该步骤中为LLM定义一个思维链提示来完成。
  5. 迭代过程与动态调整:该过程是动态且迭代的。代理持续评估模型的进展并实时调整行动,优化策略以获得更好的结果。此步骤涉及评估中间结果并采取纠正措施,例如重新查询或更改检索方法。
  6. 目标完成:一旦模型确认已达到目标或解决了问题,它将生成最终输出或答案,并交付给用户。如果需要进一步调整,该过程可能会再次循环,直到查询完全解决。

7. 图RAG(Graph RAG)

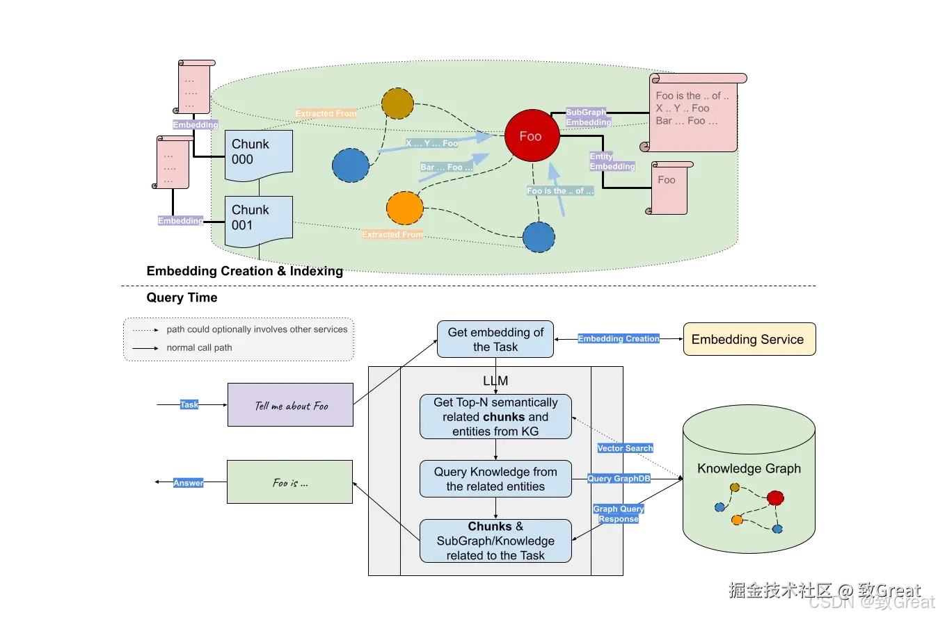
GraphRAG 是微软公司内部广受赞誉的一种结合了检索增强生成(RAG)技术和知识图谱的先进框架。它在传统 RAG 框架的基础上,进一步强化了实体、社区以及文本切块(Chunking)之间的内在联系,并且巧妙地将现有知识图谱(KG)中的知识融入其中。这一系列的改进措施,显著提升了信息检索的召回率与准确性,为用户带来了更为优质的信息检索体验。

GitHub: microsoft/graphrag
论文: From Local to Global: A Graph RAG Approach to Query-Focused Summarization
项目文档: microsoft.github.io/graphrag/

GraphRAG 旨在通过利用外部结构化知识图谱来增强大型语言模型(LLMs)的性能,有效解决模型可能出现的“幻觉”问题、领域知识缺失以及信息过时等问题。GraphRAG 的核心目的在于从数据库中检索最相关的知识,以增强下游任务的答案质量,提供更准确和丰富的生成结果。

工作原理 1. 索引建立阶段
在 GraphRAG 的索引建立阶段,主要目标是从提供的文档集合中提取出知识图谱,并构建索引以支持后续的快速检索。这一阶段是 GraphRAG 工作流程的基础,其效率和准确性直接影响到后续检索和生成的质量。

  • 文本块拆分:首先,原始文档被拆分成多个文本块,这些文本块是 GraphRAG 处理的基本单元。根据微软的研究,每个文本块的大小和重叠度可以调整,以平衡处理速度和输出质量。
  • 实体与关系提取:利用大型语言模型(LLM),对每个文本块进行分析,提取出实体和关系。这一步骤是构建知识图谱的关键,涉及到命名实体识别(NER)和关系抽取(RE)技术。
  • 生成实体与关系摘要:为提取的实体与关系生成简单的描述性信息,这些信息将作为图节点的属性存储,有助于后续的检索和生成过程。
  • 社区检测:通过社区检测算法,如 Leiden 算法,识别图中的多个社区。这些社区代表了围绕特定主题的一组紧密相关的实体和关系。
  • 生成社区摘要:利用 LLM 为每个社区生成摘要信息,这些摘要提供了对数据集全局主题结构和语义的高层次理解,是回答高层次查询问题的关键。

2. 查询处理阶段
查询处理阶段是 GraphRAG 工作流程的最终环节,它决定了如何利用已建立的索引来回答用户的查询。

  • 本地搜索(Local Search):针对特定实体的查询,GraphRAG 通过扩展到相关实体的邻居和相关概念来推理,结合结构化数据和非结构化数据,构建用于增强生成的上下文。
  • 全局搜索(Global Search):对于需要跨整个数据集整合信息的复杂查询,GraphRAG 采用 Map-Reduce 架构。首先,利用社区摘要独立并行地回答查询,然后将所有相关的部分答案汇总生成全局性的答案。

在查询处理阶段,GraphRAG 展示了其在处理复杂查询任务上的优势,尤其是在需要全局理解和高层语义分析的场景中。通过结合知识图谱的结构化信息和原始文档的非结构化数据,GraphRAG 能够提供更准确、更全面的答案。

GraphRAG 的成功也催生了一系列轻量级的优化版本,诸如 LightRAG 与 nano-GraphRAG 等。与此同时,还涌现出了一些别具一格的变体,如 KAG 框架。这些框架在传统 RAG 框架的基础上,进一步强化了实体、社区以及文本切块(Chunking)之间的内在联系,并且巧妙地将现有知识图谱(KG)中的知识融入其中。这一系列的改进措施,显著提升了信息检索的召回率与准确性,为用户带来了更为优质的信息检索体验。

示例 针对新闻文章数据集的示例问题,Graph RAG(C2)和基础 RAG 的表现显示,GraphRAG 在处理复杂查询任务上具有显著优势,尤其是在需要全局理解和高层语义分析的场景中。

参考资料

添加微信1185918903,关注公众号ChallengeHub获取更所咨询