信息系统架构演化-AI业务逻辑智能体

450 阅读4分钟

背景

软件即服务应用(SaaS)的角色,不是作为企业运营的中心,而是作为由AI代理驱动的生态系统中的次要参与者

这些业务逻辑将全部转移到这些 AI Agent 上,而这些 Agent 将是多仓库的 CRUD,它们不会区分后端是什么。它们将会更新多个数据库,而所有的逻辑将集中在 AI 层。一旦 AI 层成为所有逻辑的执行场所,人们就会开始替代后端… 这意味着业务程序的逻辑层可以由 AI 和 AI Agent 来编排。---Satya Nadella

架构演化

clipboard

将传统的SaaS架构转变为动态的、智能的和面向未来的系统。

  1. 传统架构 (Traditional Architecture SaaS)
  • 核心特点:
    • 集中式后端逻辑: 传统架构的核心是一个统一的 Backend 组件,其中包含了所有的业务逻辑。这个后端通常通过编程语言(如图中 </> 图标所示)和传统数据库系统来实现。
    • 直接数据连接: 后端直接与各种数据来源连接,如 ERP(企业资源规划)、CRM(客户关系管理)系统以及其他的 Systems。
    • 简单流程: 前端 Frontend 通过接口与后端交互,后端处理数据并返回给前端展示。
    • 用户直接交互: 用户直接通过前端界面与系统交互,所有逻辑都由后端协调处理。
  • 适用场景:
    • 传统的,功能相对固定的 SaaS 应用。
    • 对业务逻辑控制较强,需要明确数据处理流程的应用。
    • 依赖关系明确,模块化程度不高的应用。
  • 主要缺点:
    • 灵活性差: 如果需要调整业务逻辑,需要修改后端代码,可能导致整体更新。
    • 扩展性有限: 后端处理所有业务逻辑,可能成为性能瓶颈,扩展起来相对困难。
    • 智能化低: 无法根据用户需求和行为动态调整。
    • 难于集成新功能: 传统的架构的集成能力比较弱, 无法轻松集成新的 AI 功能。
  1. AI-Agent 架构 (AI-agent Architecture, Future SaaS)
  • 核心特点:
    • AI 编排层 (AI orchestration layer): 引入了一个新的层,其中包含多个智能代理(Agent)。这些代理协同工作,而不是一个统一的后端处理所有逻辑。
    • 多 Agent 协同: 图中展示了几个常见的 AI 代理:
      • 信息检索代理 (Information Retrieval Agent): 负责从各种来源检索信息。
      • 聊天代理 (Chat Agent): 负责处理用户的自然语言输入,进行对话交互。
      • 反馈学习代理 (Feedback Learning Agent): 负责从用户的反馈中学习,改进系统的行为。
      • 计划/执行代理 (Planner/Executor Agent): 负责制定计划和执行任务。
    • 路由器 (Router): 路由器负责将用户请求路由到合适的代理进行处理。
    • 与 SaaS 应用集成: Agent 将结果传递给不同的 SaaS 应用进行处理。
    • 动态自适应: 代理可以根据用户需求、情境和反馈动态调整行为。
  • 适用场景:
    • 更智能,更具灵活性的 SaaS 应用。
    • 需要根据用户需求动态调整的应用。
    • 需要引入 AI 功能(如自然语言处理、智能推荐)的应用。
    • 多模块,分布式,高度动态的应用。
  • 主要优点:
    • 灵活性强: 代理可以独立更新和扩展,更容易引入新的功能。
    • 扩展性好: 可以通过增加代理来扩展系统的能力,更易于水平扩展。
    • 智能化高: AI 代理可以根据用户行为和反馈进行学习,提供更个性化的服务。
    • 模块化程度高: 不同的 Agent 各司其职,方便开发和维护。

两者主要区别

image

ERP系统演化示例

clipboard

从这张图来看,传统的SaaS架构更像是一个单体应用,所有的业务逻辑都在后端处理。而AI-Agent架构则是一种更现代的、模块化、智能化的架构,通过 AI 代理的协同工作,能够提供更灵活、更智能、更个性化的服务。AI-Agent架构代表了 SaaS 应用未来的发展趋势。

示例

如下两个是豆包上的智能体

  1. 仓库进出存电子表格-智能体

doubao.com/bot/WUv55h2…

2)采购管理

doubao.com/bot/qxqpmZs…

实践

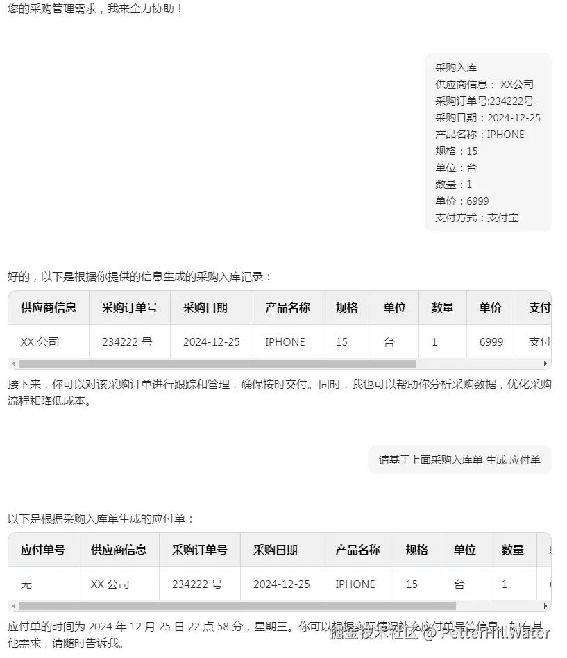
我们实践- 进销存简单对话

clipboard

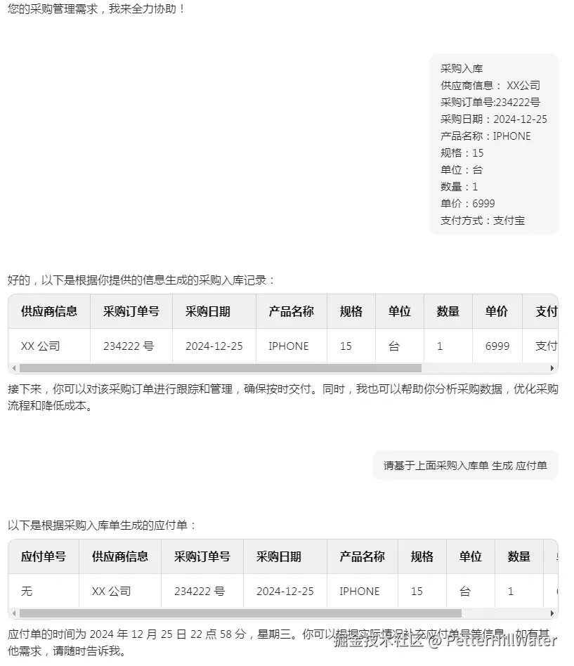
第二个案例

clipboard

智能体做为逻辑层,我们只需要一个前端,即可对接业务逻辑的智能体。

对于SaaS开发者:在AI驱动时代的发展

传统SaaS模型的颠覆不是终结——它是转型的机会。适应的开发者和供应商将找到新的方式来在AI主导的世界中创造价值。‍

  1. 优先考虑AI集成

应用必须与AI代理无缝集成,提供API、清晰的数据架构和AI就绪框架以保持相关性。‍

  1. 倡导互操作性

在AI驱动的生态系统中,孤岛是敌人。平台必须有效地跨数据库和系统进行通信,以支持代理驱动的工作流。‍

  1. 拥抱智能层

后端必须从静态逻辑演变为支持动态的、AI驱动的决策制定,使应用程序能够实时智能。