财务运营域——合同系统设计

231 阅读10分钟

摘要

本文主要介绍了财务运营域的合同系统设计。首先阐述了传统合同管理模式的弊端,包括文档管理困难、进度控制困难、信息汇总困难和缺少预警机制等,强调了建设合同系统的必要性。接着详细介绍了合同系统的架构设计,包括业务架构和技术架构;业务流程设计涵盖合同起草、审签、审核与登记、备案、执行和归档等环节;还提到了数据模型和核心功能,如合同标准管理、流转管理、查询与统计管理和配置管理等。此外,介绍了系统与其他服务的对接,以及合同系统的作用,包括规范基础数据管理、提高管理效率、使项目合同收益一目了然、规范合同执行和使资金支付更加合理等。

合同业务的背景

合同对大家来说并不陌生,对于上班族来讲签的最多的是劳动合同,而对企业来讲合同管理系统远比我们想象的要复杂,一份合格的销售合同能够企业带来收益,而一份不严谨的合同对企业来就一个噩耗。

企业的合法权益不仅得不到保障,还需要耗费巨大精力去处理带来问题,避免损失进一步扩大,如何通过数字化技术管理和规范企业合同管理对于企业来是一个永恒的话题,本文根据过往经历和对合同管理产品研究,来探讨合同管理数字化系统建设,希望能够帮助想了解合同管理系统建设的伙伴。

对企业来说最常见的合同有销售合同,采购合同和劳动合同,合同是交易行为重要依据,或给企业带来资金流入/流出,成长型企业合同管理是让人欢喜让人愁,销售合同常见问题是销售张张嘴运营技术跑断腿。

为了把产品或者服务卖出去,销售人员无所不用其极,没有不满足客户需求的产品,合同签署时过度承诺,导致落地和回款困难,诸如此类合同管理问题,合同管理需要从制度、流程和数字化系统制定标准、规范流程和建设数字化合同管理系统赋能业务,解决起草效率低、审批时间长、签署成本高、履约落地难、回款周期长和合同管理乱的问题。

合同类型

合同是以格式化法律条文明确合作双方交易的标的物,及其交易过程中的权利与义务。合同是以格式化法律条文明确合作双方交易的标的物,及其交易过程中的权利与义务。民法典中定义企业经营活动常用18类合同,具体类型和说明如下:

合同结构

合同生命周期

合同管理是指对全生命周期管理(合同起草、审批、签署、履约、归档、终结)的有效执行、监督和维护过程的管理。合同管理有助于合作各方权益保障,约束各方遵守合同条款、减少违约、提升履约质量和效率非常重要。

合同系统架构设计

合同业务系统架构设计

合同系统技术架构设计

合同系统业务流程

合同管理系统支持合同文本起草、审批、登记、归档、废止等一系列的管理活动,系统目标是通过基于合同条款与合同模板等信息组织方式实现合同的快速起草,降低合同编制对于业务部门人员能力的要求,同时完成合同文本全周期的管理、控制。如图所示。

  1. 合同起草。负责合同编制的合同起草人员,在合同管理系统中可直接进行合同起草编制;对于非合同编制主体的单位,业务人员可将获取的合同初稿在系统中进行报审。
  2. 合同审签。进入合同审签阶段后,提交的合同会分别推送至系统中根据合同类型预设的合同承办部门相关人员处,相关业务人员负责在系统中对提交报审的合同进行审核、审批管理。
  3. 合同审核与登记。合同在系统中完成审签后,合同管理人员需对合同关键信息再次进行核对,核对无误后在系统中完成合同登记,并通过系统通知合同起草人员下载、打印合同文本,并加盖公司合同专用印鉴。
  4. 合同备案。对于已经完成审核登记、加盖合同印鉴后,合同起草人需要在系统中提交合同至相关审签单位做电子备案或系统外原件备案。需要注意的是,对于合同审批登记后但未执行前,经合同双方商议可对合同中的条款进行变更,但是修订后的合同需要重新走审签、审核与登记和备案流程。
  5. 合同执行。在合同管理系统中,业务人员根据合同实际执行情况进行系统配置信息和财务信息的执行,跟踪信息更新。配置信息包括到货、初验、终验、转资,财务信息包括预付款、到货款、初终验款、罚款等税费计算等。对于过有效期或其他原因导致无法执行的合同,需要在系统中进行合同失效处理。
  6. 合同归档。对于已经失效或已完成执行的合同,需要在合同管理系统中进行合同归档处理。合同发起人检查合同执行情况和状态,并及时关闭合同,同时提交补充原始凭证进行合同线上和实物的归档操作。

五个角色是抽象出来的用户分类,真实情况下并不一定会按照这样的职能分配进行管理,但流程大同小异:

对于小额合同,可能根本就不需要立项申请和法务审核(直接使用模板合同);或者是客户选择把立项工作放在线下。这样的话,流程就变为下图:

审批有两个层面的意思,一是人工审批(由领导主观意愿决定),二是系统控制(为需要控制的数据类型设置阈值):

合同执行包含:业务层面的执行(项目进度、收发货进度),财务层面的执行(收付款进度,开票进度):

合同系统数据模型

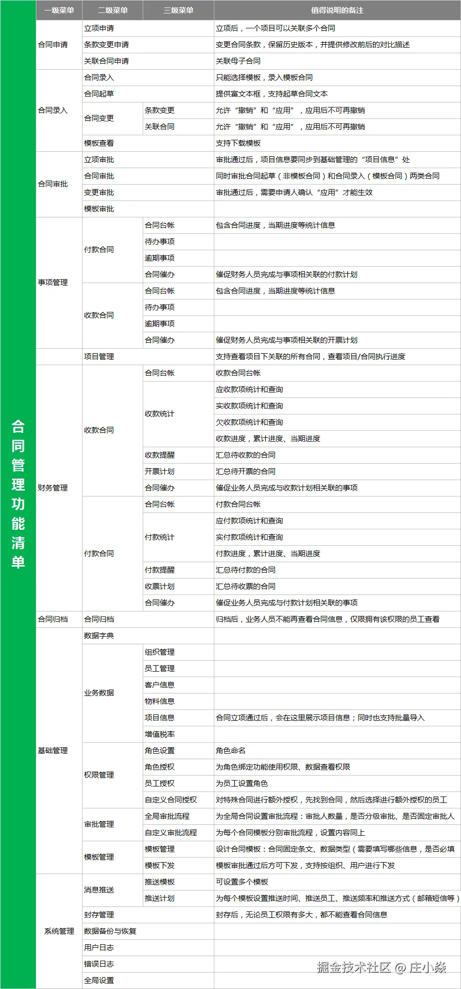
合同系统核心功能

合同管理系统一般包括合同标准管理、合同流转管理、查询与统计管理和合同配置管理四项功能,具体功能部署如图所示。

合同系统对接其他服务

合同管理系统可与其他外部系统集成,即与前端采购或销售管理系统对接,实现合同订单信息的同步从而自动生成关键合同信息;与预算管理系统对接,实现合同预算的自动控制;与网上报账信息对接,实现合同信息的调用及自动报账;与其他业务系统对接,可在业务系统中实现合同的实时调用及查询。如图4-5所示。

画板

合同管理系统一般与采购或销售管理系统在采购订单(PurchaseOrder,P0)或销售订单(Sales Order,S0)申请、采购订单或销售订单生成、应付账款(Accounts Payable,AP)或应收账款(Accounts Receivable,AR)三个点存在接口关系。如图所示。

合同管理系统与网上报账系统对接,合同管理系统将合同相关的基础信息、应收、应付信息同步至网上报账系统;网上报账系统将后续合同结算信息回写至合同管理系统中更改合同结算状态,从而实现根据合同不同。

画板

结算时间点的支付关联功能。如图4-7所示。

画板

预算管理系统将各类业务的基本预算信息,如预算编码、预算事项,预算额度,实时同步至合同管理系统,实现无预算额度就无法审批通过合同甚至无法起草合同。合同管理系统可将其合同条款量化成财务数据,同步至预算管理系统中与合同预算形成自动对比分析,从而实现合同条款风险量化的管理功能。

合同系统产品示例

合同系统的价值

公司经营活动离不开合同,如何将这些合同管好是每一个企业都应该思考的问题。合同管理系统作为合同管理线上化的基础,是企业信息化绕不开的话题,合同管理系统的价值有:

规范管理

合同管理是企业管理环节中必不可少的一环,在企业的日常经营活动中,会签订各种各样的合同,有和供应商签订的采购合同,有和员工签订的人事合同,有和客服签订的销售合同等等。

种类繁多,且数量庞大(企业规模越大,合同的种类及数量越庞大),每种合同都有不同的规范,不同的归档人员,人为管理这么多的合同难度有点高,而合同管理系统可以让我们将这么多类型、这么多数量的合同进行统一、规范管理。

集中管理

合同是业务和管理的双向诉求,在企业的经营过程中,合同的归口部门在不同的业务部门(当然,纸质文档一般会由财务或者行政或者其他部门进行统一存档),没有一个统一的入口提供所有合同管理的情况下,会给合同的查询、阅览等带来不便,合同管理系统可以将不同业务部门的不同类型的合同集中管理起来,提供统一的查询入口,为合同的查询、阅览带来便利。

决策支撑

合同本身是一个文档,要么是在线文档、要么是附件文档,这些文档本身是没办法进行直接提供支撑数据支撑的,在合同管理系统中,我们先要把合同的关键数据提取出来,放到合同管理系统中。

当合同数据全面录入合同管理系统以后,合同的各种数据都可以被进行统计,如合同金额、合同的收款、付款情况,收付款计划等等,这些数据按照业务需要进行加工以后,就可以为业务提供全面的数据、决策支撑。

合同管理对于企业的价值不是一两句就能说得完的,我们要清楚的是:一个公司、合同管理必不可少,合同管理系统则是支撑合同管理的关键,是企业信息化绕不开的话题,每个企业都应该设计或者选择一款适合自己企业的合同管理系统。

博文参考