Elpis 学习心得

1,434 阅读19分钟

一、背景

文档知识来源:抖音 “哲玄前端”,《大前端全栈实践课》

本文是个人的学习心得

1.1 当前大多数前端开发的痛点

image.png 随着前端框架的成熟,开发者们越来越多地陷入了重复的 CRUD 工作中,忽略了程序员的本质:7 分构想,3 分代码。Elpis 的出现,旨在分享一种思想:通过 80% 的抽离和重复工作支持配置化,20% 的定制化工作,减少 CRUD 体力活的比例,让程序员更专注于创造。

1.2 庞大且功能全的系统

image.png 缺点:

  • 项目体积大
  • 不适合多用户交付场景
  • 交付时候,可能会包含无用的代码
  • 定制化能力弱,往往需要用户妥协
  • 系统迭代 熵增明显

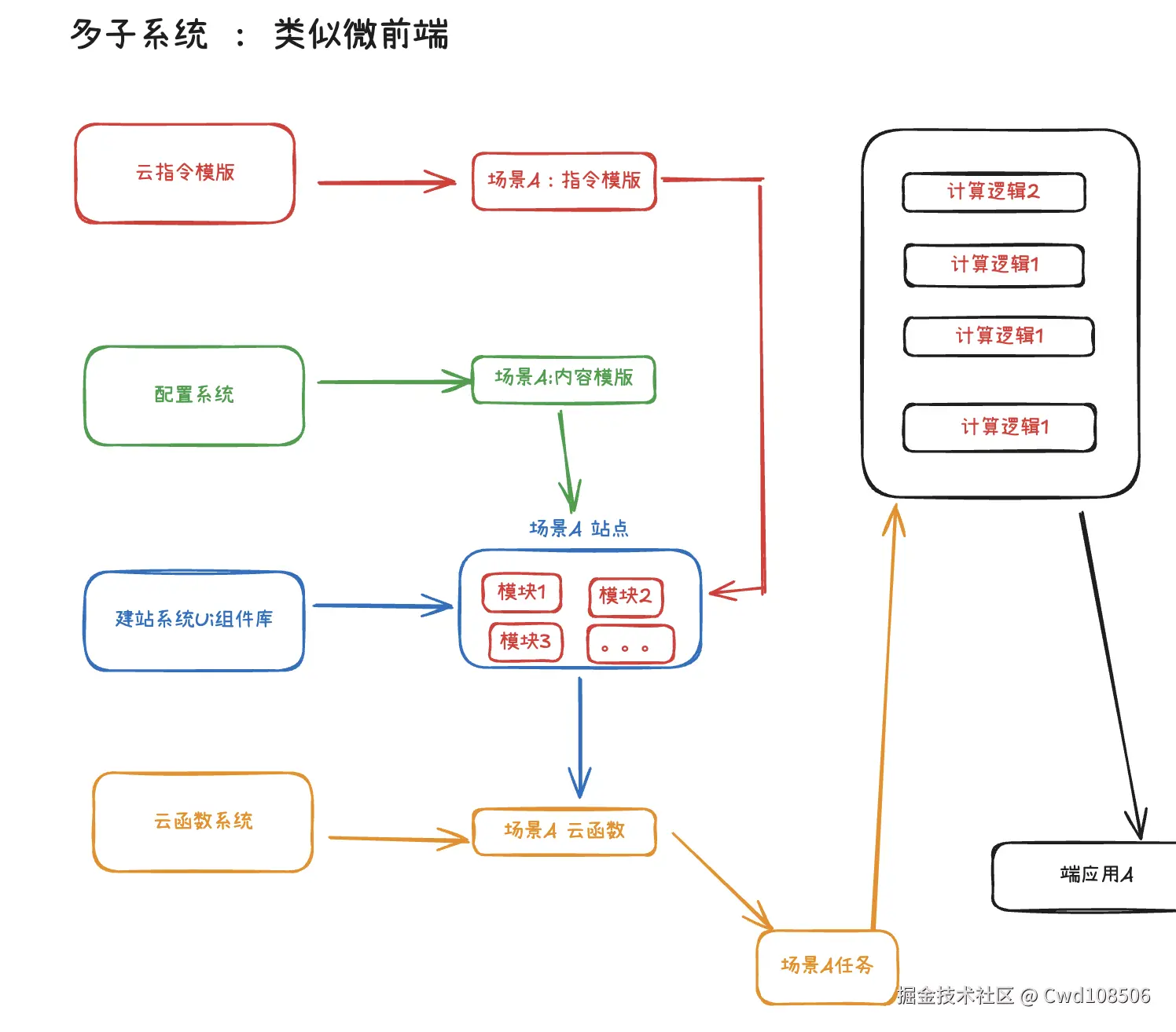
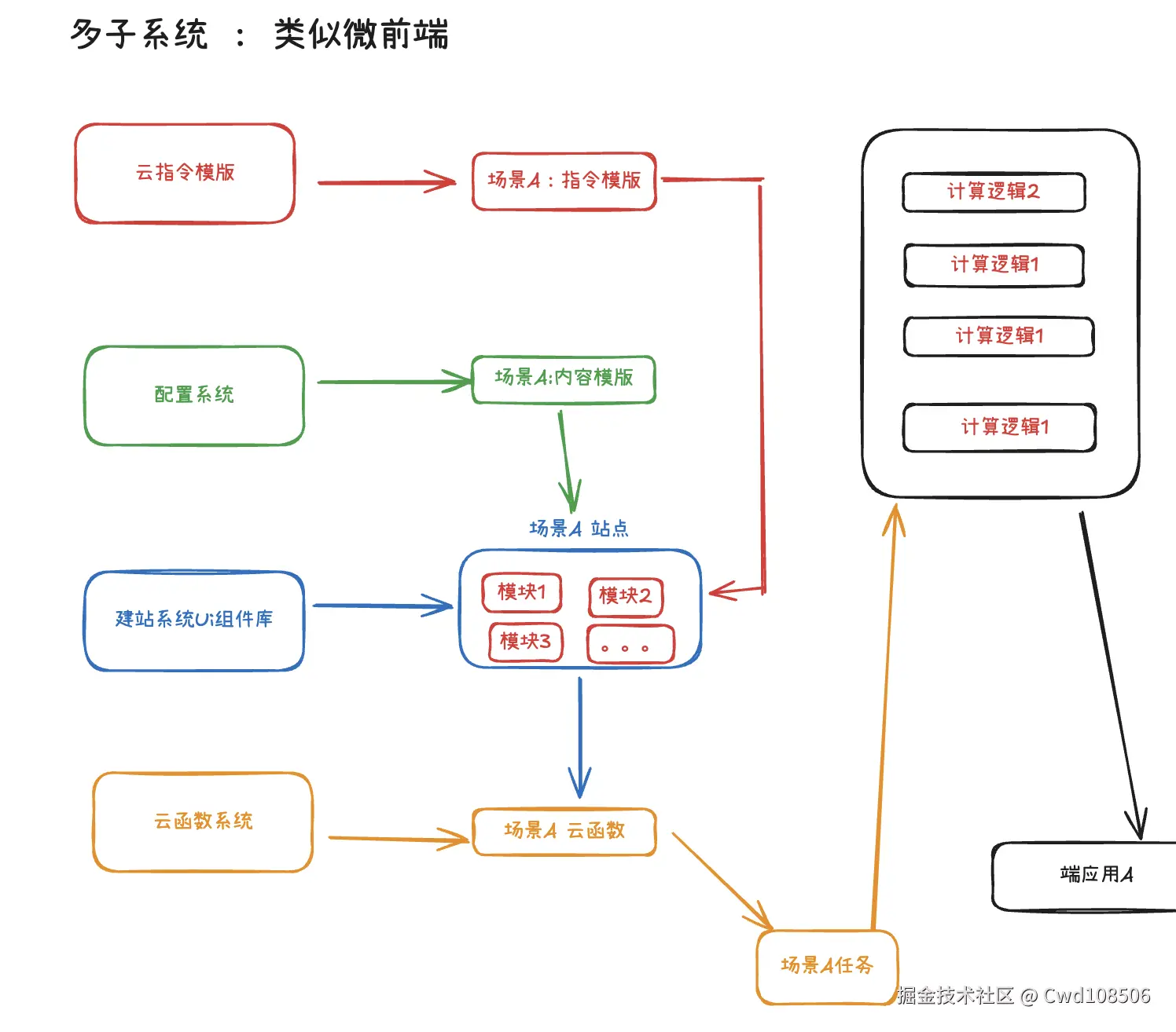
1.3 多子系统:类似微前端

image.png 缺点:

  • 通用的建站能力不适合领域强的场景
  • 过分灵活,配置复杂,若处理不好容易代码断代,此时对提效没有实质的提高,反而成了负担
  • 不能体系化触达到领域问题

1.4 elpis思想

融合前面所提到的庞大系统(不灵活),多个子系统(过分灵活)的特点,用折中的方案去优化开发面临的问题,

  • 粒子:算子服务
  • AOP领域模型
  • 面向对象建站

AOP领域模型

  • 业务为中心

    • 角色升级:从技术执行者到业务设计者
      程序员不再局限于编写代码或被动理解需求,而是需要基于对行业的深度认知,主动抽象业务本质,构建高内聚、低耦合的领域模型,驱动技术方案与业务目标对齐。
    • 模型复用:沉淀行业解决方案
      通过提炼共性业务规则与流程,形成可复用的基础领域模型,后续针对不同系统只需在基础模型上扩展差异化逻辑,而非从零开发,提升交付效率与系统一致性。
  • 高内聚、低耦合

    • 将同一业务领域的操作逻辑与数据高度聚合,通过标准化接口(如 JSON Schema)暴露能力,降低模块间依赖。
    • 业务能力封装:将数据校验、状态流转、业务规则等逻辑内聚在模型中,对外提供声明式接口。
    • 依赖隔离:模型内部处理业务逻辑(如库存扣减),外部系统通过 Schema 调用接口,无需感知实现细节。
  • 明确边界

    • 按业务语义划分模型边界,避免功能混杂,确保单一模型仅解决特定领域问题。
    • 例如电商行业的商品管理、订单管理和客户管理是每个电商系统都会用到的,课程管理系统的视频管理、用户管理则可以分别弄成一个基础的模型
  • 领域模型的工程价值

    • 降低认知成本:业务逻辑集中管理,新成员通过模型代码快速理解业务规则。

    • 提升交付效率:复用基础模型减少重复开发,例如新建教育系统时直接复用用户模型。

    • 增强系统弹性:模型边界清晰,单一业务变更(如修改支付流程)不会波及订单履约模块。

面向对象建站

  • 创新采用配置驱动开发模式,通过动态渲染引擎实现JSON配置到xxx项目(不同领域有不同的解析器)进行自动解析,需求交付周期缩短60%

二、内核引擎应用开发

2.1 宏观角度

image.png

  • 通过约定的规则,在对应的文件目录放置对应的模块
  • 通过elpis-core 对文件进行解析挂载到app对象中
  • 在进行编码时候通过app就可以获取到我们想要使用的能力

image.png

1.接入层

  • 接口路由处理,区分API请求,页面请求
  • 路由规则校验:请求是否满足最基本的校验
  • 路由中间件:是否携带所需的参数,认证是否通过等

2.业务层

  • controller 处理器
  • env 环境区分
  • config 全局变量提取
  • extend 服务拓展插件
  • schedule 定时任务

3.服务层

  • service处理器,是跟数据层的交互

2.2 解析器

Elpis的主要功能之一就是实现下面的解析器

  • router-loader 解析router请求文件
    • 页面请求,
    • API请求
  • router-schema-loader:解析API参数类型校验文件
  • middleware-loader: 解析自定义中间件文件
  • controller-loader: 解析逻辑处理文件
  • service-loader: 解析服务文件(日志,mysql,调用外部服务等)
  • extend-loadr: 解析扩展文件
  • config-loader: 解析配置文件

2.3 koa洋葱模型

image.png

  • 业务逻辑前遵从:先用先处理
  • 业务逻辑后遵从:后用先处理

image.png

三、工程化

3.1 工程化的核心

  • 我们编写的代码让浏览器(或者说某个应用)能够识别,工程化就是充当这样的一个中介
  • 工作提效,一步到位通过一条命令,执行多个配置好的操作,直接打包出产物
  • 对多种写法进行兼容
  • 某个框架的盛行,社区的庞大,无形中形成开发的规范
  • 看完这章节的讲解:用哪个框架不重要,如何处理的思想是在任何一个框架中都想通的,哪个框架你用起来顺手能解决你的问题都可以 无需纠结哪个框架,思想最重要

3.2 流程

image.png

其中模版解析就是工程化所需要处理的

image.png

3.3 热更新

热更新一般是在开发时候使用

image.png

原理

首先通过搭设一台服务器devServer 通过该服务器作为中转站进行通知发送和监控业务文件

  • 1.监控业务文件变化
  • 2.业务文件变化后通知打包引擎进行打包,产物放入内存
  • 3.通知内存文件更新
  • 4.产物文件进行重新注入

实现 本项目是通过express框架实现该功能,而不是使用webpacck5自带的devServer配置

  • 1.使用webpack-dev-middleware作为监听业务文件变化的中间件
  • 2.webpack-hot-middleware用于通知内存文件更新的信息
  • 3.webpack.HotModuleReplacementPlugin 用于实现热模块替换(Hot Module Replacement 简称 HMR)基于模块的角度去更新,不会更新整个模块

3.4 优化

这项目虽然使用的是webpack5,但是不仅仅局限这个工具,只要能实现你要的效果都可以

工程化优化从2个方面思考

1. 构建速度优化

  • 1.devtool:映射源的选择 不同环境使用不同的策略,开发环境可以全面一点,生产环境可以不映射,甚至不让使用者看到source
  • 2.使用构建缓存 Cache
  • 3.loader细分需要构建的范围
    • include exclude
    • oneOf范围锁定
  • 4.多线程处理loader
    • thread-loader
    • happyPack
  • 5.压缩资源的插件尽量使用多线程

问题:使用多线程打包一定是更快吗?

否:首先线程的启动需要时间,若打包很小的模块,反而是负担,时间会更长。 所以一般建议在一些耗时的打包过程开启多线程,另外还可以通过对比loader plugin开启多线程后的打包时间对比决定了是否开启

2.首屏渲染加载优化

  • 1.合理使用浏览器缓存机制:注意打包文件时候contenthash,hash,chunHash的设置
  • 2.静态资源的压缩(建议在打包到生产才开启)
    • js:terser
    • css:css-minimizer-webpack-plugin
    • image:image-minimizer-webpack-plugin等插件只是辅助作用

图片压缩一定在webpack打包完成吗?

个人觉得image-minimizer-webpack-plugin这些压缩挺费时间,静态资源图片若可以,我建议使用tinypng压缩即可,之前我工作中ui已经帮我压缩的很极致。

  • 3.tree-shaking(树摇)运用
  • 4.分包:目的使用浏览器可以并行下载的优势,vue中路由的懒加载也是这个原理
    • 第三方库为一个包
    • 业务代码为一个包
    • 公用方法一个包

这里注意若elementui使用的是按需加载,这时候建议单独分为一个包,因为会因为你加载的组件前后不一,第三方库的包contenthash会改变,会导致缓存失效

包分的越多越好?首先服务器不支持http2.0的情况不支持多路复用,浏览器(谷歌)只能同时并发同域名的6个请求,而且启动请求还需要tcp握手等操作,所以包并不是越多越好,还需要考虑包的大小

  • 5.项目中合理使用perload和 perfetch加载资源

四、Dashboard模版

当前开发一个系统(以中后台系统为例子),大部分程序员都是产品说出一个页面的需求,程序员看到什么就开始开发什么,这样会导致大量的重复curd的工作,对自身的成长没有什么帮助 有点经验的,就会根据自身的开发习惯,对页面部分对页面进行封装,通过配置的方式渲染页面,虽然更灵活了减少了一定的工作量,但这种往往难以形成统一的风格,往往需要根据需求进行妥协,在开发到一定时间后,组件反而会很冗余不好维护

image.png

image.png image.png

4.1 在接触eplis前,自己设计的大屏系统也有类似的想法,以下是大致的描述

通过布局组件(layout-comp)将页面分为24*24的区域,利用动态组件+插槽的方式保证系统的灵活性

image.png

通过配置的方式对区域大小进行渲染

  • 左1描述
chartsData: [
  {
    // 左1
    grid: {
      x: 0,    // 向左偏移0 个单元格
      y: 0,   // 向上偏移0 个单元格
      w: 12,   // 宽度占12个单元格
      h: 12,  // 高度占纵向的12个单元格
    },
    key:'0',
    linkKey:'', // 关联的key,用于实现数据联动操作影响到哪个组件
    bcType: null, // border边框类型, image背景图, null 不做操作
    bc:'', // 对应bcType类型
    children: [] // 内嵌块,布局组件也将内部块分为24*24个格子,
    // 将其封装在一个数组中,最后再进行渲染
  },
  ...
]

  • 右1描述
chartsData: [
   {
    // 右1
    grid: {
      x: 12,    // 向左偏移0 个单元格
      y: 0,   // 向上偏移0 个单元格
      w: 12,   // 宽度占12个单元格
      h: 12,  // 高度占纵向的12个单元格

    },
    key:'1',
    bcType: null, // border边框类型, image背景图, null 不做操作
    children: [
      {
        // 定位于 右1描述方框
        grid:{
          x: 0,    // 向左偏移0 个单元格
          y: 0,   // 向上偏移0 个单元格
          w: 24,   // 宽度占24个单元格
          h: 12,  // 高度占纵向的12个单元格
        },
        key:'1-1',
        linkKey:'', // 关联的key,用于实现数据联动操作影响到哪个组件
        compType:'柱状图', // 伪代码
        data:[], // 数据放在这参数上。这里省略只是描述出来有这个字段
        compStyle:{
          color:'xxxx',
          fontSize:'xxxx'
        }, // 伪代码
      },
      {
        // 定位于 右1描述方框
        grid:{
          x: 0,    // 向左偏移0 个单元格
          y: 12,   // 向上偏移12 个单元格
          w: 24,   // 宽度占24个单元格
          h: 12,  // 高度占纵向的12个单元格
        },
        key:'1-2',
        linkKey:'', // 关联的key,用于实现数据联动操作影响到哪个组件
        compType:'饼图组件', // 伪代码用来定义需要渲染的组件
        data:[], // 数据放在这参数上。这里省略只是描述出来有这个字段
        compStyle:{
          color:'xxxx',
          fontSize:'xxxx'
        }, // 伪代码
      }
    ]
  },
  ...
]
  • 右下一描述

chartsData: [
 {
    // 右下1
    grid: {
      x: 12,    // 向左偏移0 个单元格
      y: 12,   // 向上偏移0 个单元格
      w: 12,   // 宽度占12个单元格
      h: 12,  // 高度占纵向的12个单元格

    },
    key:'3',
    linkKey:'', // 关联的key,用于实现数据联动操作影响到哪个组件
    bcType: null, // border边框类型, image背景图, null 不做操作
    children: [
      {
        // 定位于 右下1描述方框
        grid:{
          x: 0,    // 向左偏移0 个单元格
          y: 0,   // 向上偏移0 个单元格
          w: 24,   // 宽度占24个单元格
          h: 6,  // 高度占纵向的6个单元格
        },
        key:'3-0',
        linkKey:'3-1', // 关联的key,用于实现数据联动操作影响到哪个组件
        compType:'统计文字', // 伪代码
        data:[], // 数据这里省略只是描述出来有这个字段
        compStyle:{
          color:'xxxx',
          fontSize:'xxxx'
        }, // 伪代码
      },
      {
        // 定位于 右下1描述方框
        grid:{
          x: 0,    // 向左偏移0 个单元格
          y: 6,   // 向上偏移6 个单元格
          w: 24,   // 宽度占24个单元格
          h: 18,  // 高度占纵向的18个单元格
        },
        key:'3-1',
        linkKey:'', // 关联的key,用于实现数据联动操作影响到哪个组件
        compType:'关联列表', // 伪代码
        data:[], // 数据这里省略只是描述出来有这个字段
        compStyle:{
          color:'xxxx',
          fontSize:'xxxx'
        }, // 伪代码
      }
    ]
  }
  ...
]

遇到的问题

1. 需求对齐与设计规范固化
  • 问题:研发初期仅与UI单点对齐,缺乏产品侧对系统能力的全局输入,导致不同产品设计大屏时交互逻辑碎片化,DSL被迫承载过多兼容逻辑,维护成本攀升。

  • 优化方案

    • 三方协作机制:建立产品-研发-UI的定期需求同步会,明确系统当前支持的交互范式与技术边界。

    • DSL分层设计

      • 核心层:固化通用交互标准(如数据筛选、图表联动),尽可能减少业务定制。
      • 扩展层:通过插件机制支持低频定制需求,避免污染核心逻辑。
    • 设计系统落地:将高频交互场景沉淀为可视化配置项,产品直接基于标准模板设计,减少技术兜底。

2. 数据接口协作模式升级
  • 问题:依赖文档传递数据规范,后端需反复理解适配,协作效率低下。

  • 优化方案

    • BFF层抽象:在前端与后端间增加BFF(Backend for Frontend)层,实现以下能力:

      • 接口聚合:将多个微服务接口合并为前端友好格式。
      • 数据转换:统一驼峰/下划线命名、枚举值映射等差异。
      • Mock机制:基于契约自动生成模拟数据,前端不阻塞开发。
    • 协作分工

      • 后端:仅保障原始数据准确性(如SQL执行效率、事务一致性)。
      • BFF层:由前端主导开发,负责业务数据适配。
3. 组件分层架构优化
  • 问题:业务逻辑侵入基础组件(如弹窗包含审批流),导致复用性与维护性下降。

  • 优化方案

    • 三层架构设计

      层级职责示例
      基础组件层纯UI渲染,无业务逻辑<Modal> 仅处理显示/隐藏动画
      业务桥接层处理数据转换、事件分发ApprovalModalAdapter 对接审批接口
      场景封装层组合多组件实现完整业务流LeaveApprovalFlow 包含表单、弹窗、状态机
    • 事件驱动通信:组件通过自定义事件(如 @submit)与桥接层交互,彻底解耦逻辑与视图。

  • 样式定义(compStyle)为了灵活,图表的参数遵从了echarts官网的参数,这导致了学习成本提高,因为在使用过程中发现,每个系统所需要的图表风格较为相似应该 做多一个样式解析器即可,降低配置人员的学习成本

4. 可视化配置体验优化
  • 问题:直接暴露ECharts复杂参数,配置门槛高且重复劳动。

  • 优化方案

    • 配置分层策略

      • 基础样式包:封装通用主题(颜色、字体、间距),通过 compStyle 一键应用。
      • 语义化配置器:将ECharts参数转换为业务术语(如「指标轴」替代 yAxis.name
      • 模板中心:沉淀各系统高频图表配置(如「销售漏斗」「用户留存曲线」),支持克隆后微调。

4.2 DSL

DSL是一种专门为某个特定领域或问题域设计的编程语言。它的主要目的是提供一种简洁、易于使用和高效的方式来描述和解决特定领域的问题。本框架通过dsl ->解析器->模版页面

大致框架如下:其中绿色为自定义组件:可自行变动保证灵活性,蓝色部分为已设计部分:固定部分减少重复操作

image.png

1. eplis核心:80%配置减少体力活, 20%定制化增加系统的拓展性

通过json-schema的定义规范对字段进行描述

上面是对管理后台系统为背景进行的DSL设计

1.1菜单栏参数设计

menu:[
  {
     key:'',// 每个菜单的key
     name:'',
     menuType:'', // module group 根据不同的值用到下面不同的数据
     subMenu:[{...}] // 可递归的menuItem
     moduleType:'',// 当menuType 为module时, 枚举值: sider / iframe / custom / schema
     siderConfig:{...} // 对应 sider
     iframeConfig:{...} // 对应iframe
     customConfig:{...} // 对应custom
     schemaConfig:{...} // 对应schema的时候
  }
]
1.2页面布局组件

image.png

  • header-view用来处理菜单栏的点击逻辑,并根据所点击的键去发送事件出上层组件影响 slot:main-content渲染内容
  • header-contianer 一个纯进行渲染的组件不进行逻辑处理
  • slot:menu-content 根据 menu[...]进行菜单的渲染
  • slot:setting-content 保留给用户自定义的站位
  • slot:main-content : 根据moduleType的不同 main-content 会定向到不同的页面,其中schema类型将是重点

iframe-view

当 moduleType为 iframe 读取iframeConfg.path iframe进行渲染

custom-view

当 moduleType为 custom 读取customConfg.path 路由进行csr (用于定制页面)

schema-view:重点

当 moduleType为 schema时,我们就需要对schemaConfig参数进行解析

  • api
    • 该页面涉及到的api,遵从Restful规范
  • shcema
    • 数据源参数的描述,可以理解为api返回的数据字段,我怎么展示
  • tableConfig
    • 表单配置,头部按钮组件返回什么事件,row按钮会触发的事件等
  • searchConfig
    • search-bar 板块相关配置
  • components
    • 页面涉及到的子组件

image.png

大致可以理解为这样一张图,核心就是我需要哪个模块,我就新增一个配置用来描述,通过解析器解析成对应的模块

我需要什么就新增一个描述,通过解析器转换成渲染组件所需要的数据,然后进行渲染交互

image.png

五.动态组件

5.1设计组件的考虑

  • 考虑组件需要什么参数
    • 首先先要从组件功能进行考虑先进行一个大概的梳理
    • 禁止那种需要什么参数再进行补充的思路
  • 考虑需要暴露什么事件
    • 考虑组件功能,会给外部带来怎么的联动功能
  • 考虑暴露什么属性
    • 需要考虑在使用过程中需要用到内部的什么属性?切记返回对应的方法,禁止直接修改属性
  • 考虑slot可拓展的东西
    • 这里就需要考虑什么部分是可以沉淀的通用配置,剩下的部分是灵活配置

5.2设计结构

{
  model: "xxx", //模版类型
  name: "", // 模版名称
  desc: "", // 模版描述
  icon: "", // 模版图标
  homePage: "", // 首页(项目配置)

  // 头部菜单 只展示moduleType:'schema'时候组件对应的参数
  menu: [
    {
      menuType: "module", // 菜单类型 枚举值 group / module
      moduleType: "schema", // 当 menuType 为 module 时,可填
      schemaConfig: {
        api: "xxxx",
        schema: {
          type: "object",
          properties: {
            // 对应的一个字段
            key: {
              // !!!! 这里是重点 命名规则: xxxOption
              // xxx:对应每个组件的名字
              // 字段在不同动态 component中的相关配置,前缀对应 componentConfig中的键值
              // 如:componentConfig.createForm,这里对应 createFormOption
              // 字段在createForm中的相关配置
              createFormOption: {
                ...eleComponentConfig, // 标准 el-component 配置
                comType: "", //控件类型 配置组件类型 input/select/....
                visible: true, // 是否显示 默认为 true 显示 (false ,表示不在表单中显示)
                disabled: false, // 是否禁用(true/false)  默认为 false
                default: "", // 默认值

                // compType === 'select' 时生效
                enumList: [], // 选项列表
              },
            },
            ...
          },
        },
        // 动态组件 相关配置,
        // 任何页面用到的动态组件都需要在这里配置
        componentConfig: {
          // 新增 create-form 表单相关配置
          createForm: {
            title: "表达配置", // 表单标题
            saveBtnText: "保存", // 保存按钮文本
          },
          // edit-form 表单相关配置
          editForm: {
            mainKey: "", // 表单主键,用于唯一标识要修改的数据对象
            title: "", // 表单标题
            saveBtnText: "", // 保存按钮文本
          },
          // detail-panel 相关配置
          detailPanel: {
            mainKey: "", // 表单主键,用于唯一标识要修改的数据对象
            title: "", // 表单标题
          },
          // 支持动态配置
        },
      },
    },
  ],
};

5.3组件结构管理

 app                                                                                     
│  │  ├─ pages                                                                        
│  │  │  ├─ dashboard                                               
│  │  │  │  ├─ complex-view                                                             
│  │  │  │  │  ├─ schema-view                                       
│  │  │  │  │  │  ├─ complex-view                                   
│  │  │  │  │  │  │  ├─ components                                  
│  │  │  │  │  │  │  │  ├─ create-form                              
│  │  │  │  │  │  │  │  │  └─ create-form.vue                       
│  │  │  │  │  │  │  │  ├─ detail-panel                             
│  │  │  │  │  │  │  │  │  └─ detail-panel.vue                      
│  │  │  │  │  │  │  │  ├─ edit-form                                
│  │  │  │  │  │  │  │  │  └─ edit.form.vue                         
│  │  │  │  │  │  │  │  └─ component-config.ts    
│  │  │  ├─ widgets                                                                    
│  │  │  │  ├─ schema-form                                          
│  │  │  │  │  ├─ complex-view                                      
│  │  │  │  │  │  ├─ input                                          
│  │  │  │  │  │  │  └─ input.vue                                   
│  │  │  │  │  │  ├─ input-number                                   
│  │  │  │  │  │  │  └─ input-number.vue                            
│  │  │  │  │  │  └─ select                                         
│  │  │  │  │  │     └─ select.vue                                  
│  │  │  │  │  ├─ form-item-config.ts                               
│  │  │  │  │  └─ schema-form.vue      

5.4为什么不用element-ui的表单校验功能

  • 因为我们使用Json-shcema的标准,Json-schema已经有很完善的验证机制(更好的做到数据驱动视图)
  • 只需要结合ajv插件即可判断组件内部的数据是否符合我们的要求
  • 另一层面可以统一团队的代码校验统一性,减少不必要的学习成本

六.npm封装打包

6.1npm封装打包目的

  • 将一些重复性代码与业务需求的代码进行分离
  • 利于项目的管理,只让elpis维护的成员能对沉淀的代码进行修改,使用者只需关心自身20%的业务逻辑

6.2npm封装,elpis需要考虑哪些方面

6.2.1 node端

  • 对外部文件的兼容 (支持业务 controller 、extend 、 router、router-schema、全局中间件、config配置)的拓展
  • elpisCore内部路径指向修改,业务文件指向问题 (), __dirname 和 process.cwd()区分

6.2.2 webpack端

  • 对之前的构建函数进行抽离暴露,业务端根据环境变量进行判断方法调用

  • elpis的entry页面 和业务的entry页面抽离

  • elpis方法和组件进行暴露

  • babel-loader等插件使用require.resolve('xxx')进行引入

  • 暴露自定义页面(外部定义路由,暴露方法)到entry.dashboard进行合并

  • 暴露组件

       // 业务拓展 component 配置
       import BusinessComponentConfig from '$businessComponentConfig'
    
       const ComponentConfig:componentConfigType = {
         createForm:{
           component:createForm,
         },
         editForm:{
           component:editForm,
         },
         detailPanel:{
           component:detailPanel
         }
       }
       export default {
         ...ComponentConfig,
         ...BusinessComponentConfig
       }
       ```
    

6.3npm发布流程

  • 注册一个npm账号

  • Elpis 项目名称带上账号名称 @xxxx/eplis

  • 本地调试

    • Eplis项目中执行npm link
    • Eplis-demo 项目 npm link @xxxx/eplis
  • 调试完后 npm config get registry查看npm链接到哪个源上

  • npm config set registry 清空源

  • npm login 登录

  • npm whoami 查看用户名

  • npm publish ****--access public 首次发布需要加上后面这个后缀

6.4达成elpis核心思想沉淀80% 20%灵活配置

  • 1.通过npm打包将重复性的操作进行80%沉淀(每个公司都有自己的规则)业务性
  • 2.每个项目通过引用 eplis包,然后自身的业务项目代码就通过elpis规则进行定义即可