博客记录-day078-锁核心类AQS详解+MySQL如何加锁

149 阅读1小时+

一、Java全栈知识体系-锁核心类AQS详解

1、AbstractQueuedSynchronizer简介

AQS是一个用来构建锁和同步器的框架,使用AQS能简单且高效地构造出应用广泛的大量的同步器,比如我们提到的ReentrantLock,Semaphore,其他的诸如ReentrantReadWriteLock,SynchronousQueue,FutureTask等等皆是基于AQS的。当然,我们自己也能利用AQS非常轻松容易地构造出符合我们自己需求的同步器。

1.1 AQS 核心思想

AQS核心思想是,如果被请求的共享资源空闲,则将当前请求资源的线程设置为有效的工作线程,并且将共享资源设置为锁定状态。如果被请求的共享资源被占用,那么就需要一套线程阻塞等待以及被唤醒时锁分配的机制,这个机制AQS是用CLH队列锁实现的,即将暂时获取不到锁的线程加入到队列中

CLH(Craig,Landin,and Hagersten)队列是一个虚拟的双向队列(虚拟的双向队列即不存在队列实例,仅存在结点之间的关联关系)。AQS是将每条请求共享资源的线程封装成一个CLH锁队列的一个结点(Node)来实现锁的分配。

AQS使用一个int成员变量来表示同步状态,通过内置的FIFO队列来完成获取资源线程的排队工作。AQS使用CAS对该同步状态进行原子操作实现对其值的修改。

private volatile int state;//共享变量,使用volatile修饰保证线程可见性

状态信息通过procted类型的getState,setState,compareAndSetState进行操作

//返回同步状态的当前值
protected final int getState() {  
        return state;
}
 // 设置同步状态的值
protected final void setState(int newState) { 
        state = newState;
}
//原子地(CAS操作)将同步状态值设置为给定值update如果当前同步状态的值等于expect(期望值)
protected final boolean compareAndSetState(int expect, int update) {
        return unsafe.compareAndSwapInt(this, stateOffset, expect, update);
}

1.2 AQS 对资源的共享方式

AQS定义两种资源共享方式

  • Exclusive(独占):只有一个线程能执行,如ReentrantLock。又可分为公平锁和非公平锁:

    • 公平锁:按照线程在队列中的排队顺序,先到者先拿到锁
    • 非公平锁:当线程要获取锁时,无视队列顺序直接去抢锁,谁抢到就是谁的
  • Share(共享):多个线程可同时执行,如Semaphore/CountDownLatch。Semaphore、CountDownLatCh、 CyclicBarrier、ReadWriteLock 。

ReentrantReadWriteLock 可以看成是组合式,因为ReentrantReadWriteLock也就是读写锁允许多个线程同时对某一资源进行读。

不同的自定义同步器争用共享资源的方式也不同。自定义同步器在实现时只需要实现共享资源 state 的获取与释放方式即可,至于具体线程等待队列的维护(如获取资源失败入队/唤醒出队等),AQS已经在上层已经帮我们实现好了。

1.3 AQS底层使用了模板方法模式

同步器的设计是基于模板方法模式的,如果需要自定义同步器一般的方式是这样(模板方法模式很经典的一个应用):

使用者继承AbstractQueuedSynchronizer并重写指定的方法。(这些重写方法很简单,无非是对于共享资源state的获取和释放) 将AQS组合在自定义同步组件的实现中,并调用其模板方法,而这些模板方法会调用使用者重写的方法。

AQS使用了模板方法模式,自定义同步器时需要重写下面几个AQS提供的模板方法:

isHeldExclusively()//该线程是否正在独占资源。只有用到condition才需要去实现它。
tryAcquire(int)//独占方式。尝试获取资源,成功则返回true,失败则返回false。
tryRelease(int)//独占方式。尝试释放资源,成功则返回true,失败则返回false。
tryAcquireShared(int)//共享方式。尝试获取资源。负数表示失败;0表示成功,但没有剩余可用资源;正数表示成功,且有剩余资源。
tryReleaseShared(int)//共享方式。尝试释放资源,成功则返回true,失败则返回false。

默认情况下,每个方法都抛出 UnsupportedOperationException。 这些方法的实现必须是内部线程安全的,并且通常应该简短而不是阻塞。AQS类中的其他方法都是final ,所以无法被其他类使用,只有这几个方法可以被其他类使用。

以ReentrantLock为例,state初始化为0,表示未锁定状态。A线程lock()时,会调用tryAcquire()独占该锁并将state+1。此后,其他线程再tryAcquire()时就会失败,直到A线程unlock()到state=0(即释放锁)为止,其它线程才有机会获取该锁。当然,释放锁之前,A线程自己是可以重复获取此锁的(state会累加),这就是可重入的概念。但要注意,获取多少次就要释放多少次,这样才能保证state是能回到零态的。

2、AbstractQueuedSynchronizer数据结构

AbstractQueuedSynchronizer类底层的数据结构是使用CLH(Craig,Landin,and Hagersten)队列是一个虚拟的双向队列(虚拟的双向队列即不存在队列实例,仅存在结点之间的关联关系)。AQS是将每条请求共享资源的线程封装成一个CLH锁队列的一个结点(Node)来实现锁的分配。其中Sync queue,即同步队列,是双向链表,包括head结点和tail结点,head结点主要用作后续的调度。而Condition queue不是必须的,其是一个单向链表,只有当使用Condition时,才会存在此单向链表。并且可能会有多个Condition queue。

image

3、AbstractQueuedSynchronizer源码分析

3.1 类的继承关系

AbstractQueuedSynchronizer继承自AbstractOwnableSynchronizer抽象类,并且实现了Serializable接口,可以进行序列化。

public abstract class AbstractQueuedSynchronizer extends AbstractOwnableSynchronizer implements java.io.Serializable

其中AbstractOwnableSynchronizer抽象类的源码如下:

public abstract class AbstractOwnableSynchronizer implements java.io.Serializable {
    
    // 版本序列号
    private static final long serialVersionUID = 3737899427754241961L;
    // 构造方法
    protected AbstractOwnableSynchronizer() { }
    // 独占模式下的线程
    private transient Thread exclusiveOwnerThread;
    
    // 设置独占线程 
    protected final void setExclusiveOwnerThread(Thread thread) {
        exclusiveOwnerThread = thread;
    }
    
    // 获取独占线程 
    protected final Thread getExclusiveOwnerThread() {
        return exclusiveOwnerThread;
    }
}

AbstractOwnableSynchronizer抽象类中,可以设置独占资源线程和获取独占资源线程。分别为setExclusiveOwnerThread与getExclusiveOwnerThread方法,这两个方法会被子类调用。

AbstractQueuedSynchronizer类有两个内部类,分别为Node类与ConditionObject类。下面分别做介绍。

3.2 类的内部类 - Node类

static final class Node {
    // 模式,分为共享与独占
    // 共享模式
    static final Node SHARED = new Node();
    // 独占模式
    static final Node EXCLUSIVE = null;        
    // 结点状态
    // CANCELLED,值为1,表示当前的线程被取消
    // SIGNAL,值为-1,表示当前节点的后继节点包含的线程需要运行,也就是unpark
    // CONDITION,值为-2,表示当前节点在等待condition,也就是在condition队列中
    // PROPAGATE,值为-3,表示当前场景下后续的acquireShared能够得以执行
    // 值为0,表示当前节点在sync队列中,等待着获取锁
    static final int CANCELLED =  1;
    static final int SIGNAL    = -1;
    static final int CONDITION = -2;
    static final int PROPAGATE = -3;        

    // 结点状态
    volatile int waitStatus;        
    // 前驱结点
    volatile Node prev;    
    // 后继结点
    volatile Node next;        
    // 结点所对应的线程
    volatile Thread thread;        
    // 下一个等待者
    Node nextWaiter;
    
    // 结点是否在共享模式下等待
    final boolean isShared() {
        return nextWaiter == SHARED;
    }
    
    // 获取前驱结点,若前驱结点为空,抛出异常
    final Node predecessor() throws NullPointerException {
        // 保存前驱结点
        Node p = prev; 
        if (p == null) // 前驱结点为空,抛出异常
            throw new NullPointerException();
        else // 前驱结点不为空,返回
            return p;
    }
    
    // 无参构造方法
    Node() {    // Used to establish initial head or SHARED marker
    }
    
    // 构造方法
        Node(Thread thread, Node mode) {    // Used by addWaiter
        this.nextWaiter = mode;
        this.thread = thread;
    }
    
    // 构造方法
    Node(Thread thread, int waitStatus) { // Used by Condition
        this.waitStatus = waitStatus;
        this.thread = thread;
    }
}

每个线程被阻塞的线程都会被封装成一个Node结点,放入队列。每个节点包含了一个Thread类型的引用,并且每个节点都存在一个状态,具体状态如下。

  • CANCELLED,值为1,表示当前的线程被取消。
  • SIGNAL,值为-1,表示当前节点的后继节点包含的线程需要运行,需要进行unpark操作。
  • CONDITION,值为-2,表示当前节点在等待condition,也就是在condition queue中。
  • PROPAGATE,值为-3,表示当前场景下后续的acquireShared能够得以执行。
  • 值为0,表示当前节点在sync queue中,等待着获取锁。

3.3 类的内部类 - ConditionObject类

此类实现了Condition接口,Condition接口定义了条件操作规范,具体如下

public interface Condition {

    // 等待,当前线程在接到信号或被中断之前一直处于等待状态
    void await() throws InterruptedException;
    
    // 等待,当前线程在接到信号之前一直处于等待状态,不响应中断
    void awaitUninterruptibly();
    
    //等待,当前线程在接到信号、被中断或到达指定等待时间之前一直处于等待状态 
    long awaitNanos(long nanosTimeout) throws InterruptedException;
    
    // 等待,当前线程在接到信号、被中断或到达指定等待时间之前一直处于等待状态。此方法在行为上等效于: awaitNanos(unit.toNanos(time)) > 0
    boolean await(long time, TimeUnit unit) throws InterruptedException;
    
    // 等待,当前线程在接到信号、被中断或到达指定最后期限之前一直处于等待状态
    boolean awaitUntil(Date deadline) throws InterruptedException;
    
    // 唤醒一个等待线程。如果所有的线程都在等待此条件,则选择其中的一个唤醒。在从 await 返回之前,该线程必须重新获取锁。
    void signal();
    
    // 唤醒所有等待线程。如果所有的线程都在等待此条件,则唤醒所有线程。在从 await 返回之前,每个线程都必须重新获取锁。
    void signalAll();
}

Condition接口中定义了await、signal方法,用来等待条件、释放条件。

3.4 类的属性

属性中包含了头节点head,尾结点tail,状态state、自旋时间spinForTimeoutThreshold,还有AbstractQueuedSynchronizer抽象的属性在内存中的偏移地址,通过该偏移地址,可以获取和设置该属性的值,同时还包括一个静态初始化块,用于加载内存偏移地址。

public abstract class AbstractQueuedSynchronizer extends AbstractOwnableSynchronizer
    implements java.io.Serializable {    
    // 版本号
    private static final long serialVersionUID = 7373984972572414691L;    
    // 头节点
    private transient volatile Node head;    
    // 尾结点
    private transient volatile Node tail;    
    // 状态
    private volatile int state;    
    // 自旋时间
    static final long spinForTimeoutThreshold = 1000L;
    
    // Unsafe类实例
    private static final Unsafe unsafe = Unsafe.getUnsafe();
    // state内存偏移地址
    private static final long stateOffset;
    // head内存偏移地址
    private static final long headOffset;
    // state内存偏移地址
    private static final long tailOffset;
    // tail内存偏移地址
    private static final long waitStatusOffset;
    // next内存偏移地址
    private static final long nextOffset;
    // 静态初始化块
    static {
        try {
            stateOffset = unsafe.objectFieldOffset
                (AbstractQueuedSynchronizer.class.getDeclaredField("state"));
            headOffset = unsafe.objectFieldOffset
                (AbstractQueuedSynchronizer.class.getDeclaredField("head"));
            tailOffset = unsafe.objectFieldOffset
                (AbstractQueuedSynchronizer.class.getDeclaredField("tail"));
            waitStatusOffset = unsafe.objectFieldOffset
                (Node.class.getDeclaredField("waitStatus"));
            nextOffset = unsafe.objectFieldOffset
                (Node.class.getDeclaredField("next"));

        } catch (Exception ex) { throw new Error(ex); }
    }
}

3.5 类的构造方法

此类构造方法为从抽象构造方法,供子类调用。

protected AbstractQueuedSynchronizer() { }    

3.6 类的核心方法 - acquire方法

该方法以独占模式获取(资源),忽略中断,即线程在aquire过程中,中断此线程是无效的。源码如下:

public final void acquire(int arg) {
    if (!tryAcquire(arg) && acquireQueued(addWaiter(Node.EXCLUSIVE), arg))
        selfInterrupt();
}

由上述源码可以知道,当一个线程调用acquire时,调用方法流程如下

image

  • 首先调用tryAcquire方法,调用此方法的线程会试图在独占模式下获取对象状态。此方法应该查询是否允许它在独占模式下获取对象状态,如果允许,则获取它。在AbstractQueuedSynchronizer源码中默认会抛出一个异常,即需要子类去重写此方法完成自己的逻辑。之后会进行分析。
  • 若tryAcquire失败,则调用addWaiter方法,addWaiter方法完成的功能是将调用此方法的线程封装成为一个结点并放入Sync queue。
  • 调用acquireQueued方法,此方法完成的功能是Sync queue中的结点不断尝试获取资源,若成功,则返回true,否则,返回false。
  • 由于tryAcquire默认实现是抛出异常,所以此时,不进行分析,之后会结合一个例子进行分析。

首先分析addWaiter方法

// 添加等待者
private Node addWaiter(Node mode) {
    // 新生成一个结点,默认为独占模式
    Node node = new Node(Thread.currentThread(), mode);
    // Try the fast path of enq; backup to full enq on failure
    // 保存尾结点
    Node pred = tail;
    if (pred != null) { // 尾结点不为空,即已经被初始化
        // 将node结点的prev域连接到尾结点
        node.prev = pred; 
        if (compareAndSetTail(pred, node)) { // 比较pred是否为尾结点,是则将尾结点设置为node 
            // 设置尾结点的next域为node
            pred.next = node;
            return node; // 返回新生成的结点
        }
    }
    enq(node); // 尾结点为空(即还没有被初始化过),或者是compareAndSetTail操作失败,则入队列
    return node;
}

addWaiter方法使用快速添加的方式往sync queue尾部添加结点,如果sync queue队列还没有初始化,则会使用enq插入队列中,enq方法源码如下

private Node enq(final Node node) {
    for (;;) { // 无限循环,确保结点能够成功入队列
        // 保存尾结点
        Node t = tail;
        if (t == null) { // 尾结点为空,即还没被初始化
            if (compareAndSetHead(new Node())) // 头节点为空,并设置头节点为新生成的结点
                tail = head; // 头节点与尾结点都指向同一个新生结点
        } else { // 尾结点不为空,即已经被初始化过
            // 将node结点的prev域连接到尾结点
            node.prev = t; 
            if (compareAndSetTail(t, node)) { // 比较结点t是否为尾结点,若是则将尾结点设置为node
                // 设置尾结点的next域为node
                t.next = node; 
                return t; // 返回尾结点
            }
        }
    }
}

enq方法会使用无限循环来确保节点的成功插入。

现在,分析acquireQueue方法。其源码如下

// sync队列中的结点在独占且忽略中断的模式下获取(资源)
final boolean acquireQueued(final Node node, int arg) {
    // 标志
    boolean failed = true;
    try {
        // 中断标志
        boolean interrupted = false;
        for (;;) { // 无限循环
            // 获取node节点的前驱结点
            final Node p = node.predecessor(); 
            if (p == head && tryAcquire(arg)) { // 前驱为头节点并且成功获得锁
                setHead(node); // 设置头节点
                p.next = null; // help GC
                failed = false; // 设置标志
                return interrupted; 
            }
            if (shouldParkAfterFailedAcquire(p, node) &&
                parkAndCheckInterrupt())
                interrupted = true;
        }
    } finally {
        if (failed)
            cancelAcquire(node);
    }
}

首先获取当前节点的前驱节点,如果前驱节点是头节点并且能够获取(资源),代表该当前节点能够占有锁,设置头节点为当前节点,返回。否则,调用shouldParkAfterFailedAcquire和parkAndCheckInterrupt方法,首先,我们看shouldParkAfterFailedAcquire方法,代码如下

// 当获取(资源)失败后,检查并且更新结点状态
private static boolean shouldParkAfterFailedAcquire(Node pred, Node node) {
    // 获取前驱结点的状态
    int ws = pred.waitStatus;
    if (ws == Node.SIGNAL) // 状态为SIGNAL,为-1
        /*
            * This node has already set status asking a release
            * to signal it, so it can safely park.
            */
        // 可以进行park操作
        return true; 
    if (ws > 0) { // 表示状态为CANCELLED,为1
        /*
            * Predecessor was cancelled. Skip over predecessors and
            * indicate retry.
            */
        do {
            node.prev = pred = pred.prev;
        } while (pred.waitStatus > 0); // 找到pred结点前面最近的一个状态不为CANCELLED的结点
        // 赋值pred结点的next域
        pred.next = node; 
    } else { // 为PROPAGATE -3 或者是0 表示无状态,(为CONDITION -2时,表示此节点在condition queue中) 
        /*
            * waitStatus must be 0 or PROPAGATE.  Indicate that we
            * need a signal, but don't park yet.  Caller will need to
            * retry to make sure it cannot acquire before parking.
            */
        // 比较并设置前驱结点的状态为SIGNAL
        compareAndSetWaitStatus(pred, ws, Node.SIGNAL); 
    }
    // 不能进行park操作
    return false;
}

只有当该节点的前驱结点的状态为SIGNAL时,才可以对该结点所封装的线程进行park操作。否则,将不能进行park操作。再看parkAndCheckInterrupt方法,源码如下

// 进行park操作并且返回该线程是否被中断
private final boolean parkAndCheckInterrupt() {
    // 在许可可用之前禁用当前线程,并且设置了blocker
    LockSupport.park(this);
    return Thread.interrupted(); // 当前线程是否已被中断,并清除中断标记位
}

parkAndCheckInterrupt方法里的逻辑是首先执行park操作,即禁用当前线程,然后返回该线程是否已经被中断。再看final块中的cancelAcquire方法,其源码如下

// 取消继续获取(资源)
private void cancelAcquire(Node node) {
    // Ignore if node doesn't exist
    // node为空,返回
    if (node == null)
        return;
    // 设置node结点的thread为空
    node.thread = null;

    // Skip cancelled predecessors
    // 保存node的前驱结点
    Node pred = node.prev;
    while (pred.waitStatus > 0) // 找到node前驱结点中第一个状态小于0的结点,即不为CANCELLED状态的结点
        node.prev = pred = pred.prev;

    // predNext is the apparent node to unsplice. CASes below will
    // fail if not, in which case, we lost race vs another cancel
    // or signal, so no further action is necessary.
    // 获取pred结点的下一个结点
    Node predNext = pred.next;

    // Can use unconditional write instead of CAS here.
    // After this atomic step, other Nodes can skip past us.
    // Before, we are free of interference from other threads.
    // 设置node结点的状态为CANCELLED
    node.waitStatus = Node.CANCELLED;

    // If we are the tail, remove ourselves.
    if (node == tail && compareAndSetTail(node, pred)) { // node结点为尾结点,则设置尾结点为pred结点
        // 比较并设置pred结点的next节点为null
        compareAndSetNext(pred, predNext, null); 
    } else { // node结点不为尾结点,或者比较设置不成功
        // If successor needs signal, try to set pred's next-link
        // so it will get one. Otherwise wake it up to propagate.
        int ws;
        if (pred != head &&
            ((ws = pred.waitStatus) == Node.SIGNAL ||
                (ws <= 0 && compareAndSetWaitStatus(pred, ws, Node.SIGNAL))) &&
            pred.thread != null) { // (pred结点不为头节点,并且pred结点的状态为SIGNAL)或者 
                                // pred结点状态小于等于0,并且比较并设置等待状态为SIGNAL成功,并且pred结点所封装的线程不为空
            // 保存结点的后继
            Node next = node.next;
            if (next != null && next.waitStatus <= 0) // 后继不为空并且后继的状态小于等于0
                compareAndSetNext(pred, predNext, next); // 比较并设置pred.next = next;
        } else {
            unparkSuccessor(node); // 释放node的前一个结点
        }

        node.next = node; // help GC
    }
}

该方法完成的功能就是取消当前线程对资源的获取,即设置该结点的状态为CANCELLED,接着我们再看unparkSuccessor方法,源码如下

// 释放后继结点
private void unparkSuccessor(Node node) {
    /*
        * If status is negative (i.e., possibly needing signal) try
        * to clear in anticipation of signalling.  It is OK if this
        * fails or if status is changed by waiting thread.
        */
    // 获取node结点的等待状态
    int ws = node.waitStatus;
    if (ws < 0) // 状态值小于0,为SIGNAL -1 或 CONDITION -2 或 PROPAGATE -3
        // 比较并且设置结点等待状态,设置为0
        compareAndSetWaitStatus(node, ws, 0);

    /*
        * Thread to unpark is held in successor, which is normally
        * just the next node.  But if cancelled or apparently null,
        * traverse backwards from tail to find the actual
        * non-cancelled successor.
        */
    // 获取node节点的下一个结点
    Node s = node.next;
    if (s == null || s.waitStatus > 0) { // 下一个结点为空或者下一个节点的等待状态大于0,即为CANCELLED
        // s赋值为空
        s = null; 
        // 从尾结点开始从后往前开始遍历
        for (Node t = tail; t != null && t != node; t = t.prev)
            if (t.waitStatus <= 0) // 找到等待状态小于等于0的结点,找到最前的状态小于等于0的结点
                // 保存结点
                s = t;
    }
    if (s != null) // 该结点不为为空,释放许可
        LockSupport.unpark(s.thread);
}

该方法的作用就是为了释放node节点的后继结点。

对于cancelAcquire与unparkSuccessor方法,如下示意图可以清晰的表示:

image

其中node为参数,在执行完cancelAcquire方法后的效果就是unpark了s结点所包含的t4线程。

现在,再来看acquireQueued方法的整个的逻辑。逻辑如下:

  • 判断结点的前驱是否为head并且是否成功获取(资源)
  • 若步骤1均满足,则设置结点为head,之后会判断是否finally模块,然后返回
  • 若步骤2不满足,则判断是否需要park当前线程,是否需要park当前线程的逻辑是判断结点的前驱结点的状态是否为SIGNAL,若是,则park当前结点,否则,不进行park操作
  • 若park了当前线程,之后某个线程对本线程unpark后,并且本线程也获得机会运行。那么,将会继续进行步骤①的判断

3.7 类的核心方法 - release方法

以独占模式释放对象,其源码如下:

public final boolean release(int arg) {
    if (tryRelease(arg)) { // 释放成功
        // 保存头节点
        Node h = head; 
        if (h != null && h.waitStatus != 0) // 头节点不为空并且头节点状态不为0
            unparkSuccessor(h); //释放头节点的后继结点
        return true;
    }
    return false;
}

其中,tryRelease的默认实现是抛出异常,需要具体的子类实现,如果tryRelease成功,那么如果头节点不为空并且头节点的状态不为0,则释放头节点的后继结点,unparkSuccessor方法已经分析过,不再累赘。

对于其他方法我们也可以分析,与前面分析的方法大同小异,所以,不再累赘。

4、AbstractQueuedSynchronizer示例详解一

借助下面示例来分析AbstractQueuedSyncrhonizer内部的工作机制。示例源码如下

import java.util.concurrent.locks.Lock;
import java.util.concurrent.locks.ReentrantLock;

class MyThread extends Thread {
    private Lock lock;
    public MyThread(String name, Lock lock) {
        super(name);
        this.lock = lock;
    }
    
    public void run () {
        lock.lock();
        try {
            System.out.println(Thread.currentThread() + " running");
        } finally {
            lock.unlock();
        }
    }
}
public class AbstractQueuedSynchronizerDemo {
    public static void main(String[] args) {
        Lock lock = new ReentrantLock();
        
        MyThread t1 = new MyThread("t1", lock);
        MyThread t2 = new MyThread("t2", lock);
        t1.start();
        t2.start();    
    }
}

运行结果(可能的一种):

Thread[t1,5,main] running
Thread[t2,5,main] running

结果分析: 从示例可知,线程t1与t2共用了一把锁,即同一个lock。可能会存在如下一种时序。

image

说明: 首先线程t1先执行lock.lock操作,然后t2执行lock.lock操作,然后t1执行lock.unlock操作,最后t2执行lock.unlock操作。基于这样的时序,分析AbstractQueuedSynchronizer内部的工作机制。

  • t1线程调用lock.lock方法,其方法调用顺序如下,只给出了主要的方法调用。

image

说明: 其中,前面的部分表示哪个类,后面是具体的类中的哪个方法,AQS表示AbstractQueuedSynchronizer类,AOS表示AbstractOwnableSynchronizer类。

  • t2线程调用lock.lock方法,其方法调用顺序如下,只给出了主要的方法调用。

image

说明: 经过一系列的方法调用,最后达到的状态是禁用t2线程,因为调用了LockSupport.park。

  • t1线程调用lock.unlock,其方法调用顺序如下,只给出了主要的方法调用。

image

说明: t1线程中调用lock.unlock后,经过一系列的调用,最终的状态是释放了许可,因为调用了LockSupport.unpark。这时,t2线程就可以继续运行了。此时,会继续恢复t2线程运行环境,继续执行LockSupport.park后面的语句,即进一步调用如下。

image

说明: 在上一步调用了LockSupport.unpark后,t2线程恢复运行,则运行parkAndCheckInterrupt,之后,继续运行acquireQueued方法,最后达到的状态是头节点head与尾结点tail均指向了t2线程所在的结点,并且之前的头节点已经从sync队列中断开了。

  • t2线程调用lock.unlock,其方法调用顺序如下,只给出了主要的方法调用。

image

说明: t2线程执行lock.unlock后,最终达到的状态还是与之前的状态一样。

5、AbstractQueuedSynchronizer示例详解二

下面我们结合Condition实现生产者与消费者,来进一步分析AbstractQueuedSynchronizer的内部工作机制。

  • Depot(仓库)类
import java.util.concurrent.locks.Condition;
import java.util.concurrent.locks.Lock;
import java.util.concurrent.locks.ReentrantLock;

public class Depot {
    private int size;
    private int capacity;
    private Lock lock;
    private Condition fullCondition;
    private Condition emptyCondition;
    
    public Depot(int capacity) {
        this.capacity = capacity;    
        lock = new ReentrantLock();
        fullCondition = lock.newCondition();
        emptyCondition = lock.newCondition();
    }
    
    public void produce(int no) {
        lock.lock();
        int left = no;
        try {
            while (left > 0) {
                while (size >= capacity)  {
                    System.out.println(Thread.currentThread() + " before await");
                    fullCondition.await();
                    System.out.println(Thread.currentThread() + " after await");
                }
                int inc = (left + size) > capacity ? (capacity - size) : left;
                left -= inc;
                size += inc;
                System.out.println("produce = " + inc + ", size = " + size);
                emptyCondition.signal();
            }
        } catch (InterruptedException e) {
            e.printStackTrace();
        } finally {
            lock.unlock();
        }
    }
    
    public void consume(int no) {
        lock.lock();
        int left = no;
        try {            
            while (left > 0) {
                while (size <= 0) {
                    System.out.println(Thread.currentThread() + " before await");
                    emptyCondition.await();
                    System.out.println(Thread.currentThread() + " after await");
                }
                int dec = (size - left) > 0 ? left : size;
                left -= dec;
                size -= dec;
                System.out.println("consume = " + dec + ", size = " + size);
                fullCondition.signal();
            }
        } catch (InterruptedException e) {
            e.printStackTrace();
        } finally {
            lock.unlock();
        }
    }
}
  • 测试类
class Consumer {
    private Depot depot;
    public Consumer(Depot depot) {
        this.depot = depot;
    }
    
    public void consume(int no) {
        new Thread(new Runnable() {
            @Override
            public void run() {
                depot.consume(no);
            }
        }, no + " consume thread").start();
    }
}

class Producer {
    private Depot depot;
    public Producer(Depot depot) {
        this.depot = depot;
    }
    
    public void produce(int no) {
        new Thread(new Runnable() {
            
            @Override
            public void run() {
                depot.produce(no);
            }
        }, no + " produce thread").start();
    }
}

public class ReentrantLockDemo {
    public static void main(String[] args) throws InterruptedException {
        Depot depot = new Depot(500);
        new Producer(depot).produce(500);
        new Producer(depot).produce(200);
        new Consumer(depot).consume(500);
        new Consumer(depot).consume(200);
    }
}
  • 运行结果(可能的一种):
produce = 500, size = 500
Thread[200 produce thread,5,main] before await
consume = 500, size = 0
Thread[200 consume thread,5,main] before await
Thread[200 produce thread,5,main] after await
produce = 200, size = 200
Thread[200 consume thread,5,main] after await
consume = 200, size = 0

说明: 根据结果,我们猜测一种可能的时序如下

image

说明: p1代表produce 500的那个线程,p2代表produce 200的那个线程,c1代表consume 500的那个线程,c2代表consume 200的那个线程。

  • p1线程调用lock.lock,获得锁,继续运行,方法调用顺序在前面已经给出。
  • p2线程调用lock.lock,由前面的分析可得到如下的最终状态。

image

说明: p2线程调用lock.lock后,会禁止p2线程的继续运行,因为执行了LockSupport.park操作。

  • c1线程调用lock.lock,由前面的分析得到如下的最终状态。

image

说明: 最终c1线程会在sync queue队列的尾部,并且其结点的前驱结点(包含p2的结点)的waitStatus变为了SIGNAL。

  • c2线程调用lock.lock,由前面的分析得到如下的最终状态。

image

说明: 最终c1线程会在sync queue队列的尾部,并且其结点的前驱结点(包含c1的结点)的waitStatus变为了SIGNAL。

  • p1线程执行emptyCondition.signal,其方法调用顺序如下,只给出了主要的方法调用。

image

说明: AQS.CO表示AbstractQueuedSynchronizer.ConditionObject类。此时调用signal方法不会产生任何其他效果。

  • p1线程执行lock.unlock,根据前面的分析可知,最终的状态如下。

image

说明: 此时,p2线程所在的结点为头节点,并且其他两个线程(c1、c2)依旧被禁止,所以,此时p2线程继续运行,执行用户逻辑。

  • p2线程执行fullCondition.await,其方法调用顺序如下,只给出了主要的方法调用。

image

说明: 最终到达的状态是新生成了一个结点,包含了p2线程,此结点在condition queue中;并且sync queue中p2线程被禁止了,因为在执行了LockSupport.park操作。从方法一些调用可知,在await操作中线程会释放锁资源,供其他线程获取。同时,head结点后继结点的包含的线程的许可被释放了,故其可以继续运行。由于此时,只有c1线程可以运行,故运行c1。

  • 继续运行c1线程,c1线程由于之前被park了,所以此时恢复,继续之前的步骤,即还是执行前面提到的acquireQueued方法,之后,c1判断自己的前驱结点为head,并且可以获取锁资源,最终到达的状态如下。

image

说明: 其中,head设置为包含c1线程的结点,c1继续运行。

  • c1线程执行fullCondtion.signal,其方法调用顺序如下,只给出了主要的方法调用。

image

说明: signal方法达到的最终结果是将包含p2线程的结点从condition queue中转移到sync queue中,之后condition queue为null,之前的尾结点的状态变为SIGNAL。

  • c1线程执行lock.unlock操作,根据之前的分析,经历的状态变化如下。

image

说明: 最终c2线程会获取锁资源,继续运行用户逻辑。

  • c2线程执行emptyCondition.await,由前面的第七步分析,可知最终的状态如下。

image

说明: await操作将会生成一个结点放入condition queue中与之前的一个condition queue是不相同的,并且unpark头节点后面的结点,即包含线程p2的结点。

  • p2线程被unpark,故可以继续运行,经过CPU调度后,p2继续运行,之后p2线程在AQS:await方法中被park,继续AQS.CO:await方法的运行,其方法调用顺序如下,只给出了主要的方法调用。

image

  • p2继续运行,执行emptyCondition.signal,根据第九步分析可知,最终到达的状态如下。

image

说明: 最终,将condition queue中的结点转移到sync queue中,并添加至尾部,condition queue会为空,并且将head的状态设置为SIGNAL。

  • p2线程执行lock.unlock操作,根据前面的分析可知,最后的到达的状态如下。

image

说明: unlock操作会释放c2线程的许可,并且将头节点设置为c2线程所在的结点。

  • c2线程继续运行,执行fullCondition. signal,由于此时fullCondition的condition queue已经不存在任何结点了,故其不会产生作用。
  • c2执行lock.unlock,由于c2是sync队列中最后一个结点,故其不会再调用unparkSuccessor了,直接返回true。即整个流程就完成了。

6、AbstractQueuedSynchronizer总结

对于AbstractQueuedSynchronizer的分析,最核心的就是sync queue的分析。

  • 每一个结点都是由前一个结点唤醒
  • 当结点发现前驱结点是head并且尝试获取成功,则会轮到该线程运行
  • condition queue中的结点向sync queue中转移是通过signal操作完成的
  • 当结点的状态为SIGNAL时,表示后面的结点需要运行

二、小林-图解MySQL-MySQL 是怎么加锁

1、什么 SQL 语句会加行级锁?

InnoDB 引擎是支持行级锁的,而 MyISAM 引擎并不支持行级锁,所以后面的内容都是基于 InnoDB 引擎 的。

所以,在说 MySQL 是怎么加行级锁的时候,其实是在说 InnoDB 引擎是怎么加行级锁的。

普通的 select 语句是不会对记录加锁的(除了串行化隔离级别),因为它属于快照读,是通过 MVCC(多版本并发控制)实现的。

如果要在查询时对记录加行级锁,可以使用下面这两个方式,这两种查询会加锁的语句称为锁定读

//对读取的记录加共享锁(S型锁)
select ... lock in share mode;

//对读取的记录加独占锁(X型锁)
select ... for update;

上面这两条语句必须在一个事务中,因为当事务提交了,锁就会被释放,所以在使用这两条语句的时候,要加上 begin 或者 start transaction 开启事务的语句。

除了上面这两条锁定读语句会加行级锁之外,update 和 delete 操作都会加行级锁,且锁的类型都是独占锁(X型锁)

//对操作的记录加独占锁(X型锁)
update table .... where id = 1;

//对操作的记录加独占锁(X型锁)
delete from table where id = 1;

共享锁(S锁)满足读读共享,读写互斥。独占锁(X锁)满足写写互斥、读写互斥。

2、行级锁有哪些种类?

不同隔离级别下,行级锁的种类是不同的。

在读已提交隔离级别下,行级锁的种类只有记录锁,也就是仅仅把一条记录锁上。

在可重复读隔离级别下,行级锁的种类除了有记录锁,还有间隙锁(目的是为了避免幻读),所以行级锁的种类主要有三类:

  • Record Lock,记录锁,也就是仅仅把一条记录锁上;
  • Gap Lock,间隙锁,锁定一个范围,但是不包含记录本身;
  • Next-Key Lock:Record Lock + Gap Lock 的组合,锁定一个范围,并且锁定记录本身。

接下来,分别介绍这三种行级锁。

2.1 Record Lock

Record Lock 称为记录锁,锁住的是一条记录。而且记录锁是有 S 锁和 X 锁之分的:

  • 当一个事务对一条记录加了 S 型记录锁后,其他事务也可以继续对该记录加 S 型记录锁(S 型与 S 锁兼容),但是不可以对该记录加 X 型记录锁(S 型与 X 锁不兼容);
  • 当一个事务对一条记录加了 X 型记录锁后,其他事务既不可以对该记录加 S 型记录锁(S 型与 X 锁不兼容),也不可以对该记录加 X 型记录锁(X 型与 X 锁不兼容)。

举个例子,当一个事务执行了下面这条语句:

mysql > begin;
mysql > select * from t_test where id = 1 for update;

事务会对表中主键 id = 1 的这条记录加上 X 型的记录锁,如果这时候其他事务对这条记录进行删除或者更新操作,那么这些操作都会被阻塞。注意,其他事务插入一条 id = 1 的新记录并不会被阻塞,而是会报主键冲突的错误,这是因为主键有唯一性的约束。

img

当事务执行 commit 后,事务过程中生成的锁都会被释放。

2.2 Gap Lock

Gap Lock 称为间隙锁,只存在于可重复读隔离级别,目的是为了解决可重复读隔离级别下幻读的现象。

假设,表中有一个范围 id 为(3,5)间隙锁,那么其他事务就无法插入 id = 4 这条记录了,这样就有效的防止幻读现象的发生。

img

间隙锁虽然存在 X 型间隙锁和 S 型间隙锁,但是并没有什么区别,间隙锁之间是兼容的,即两个事务可以同时持有包含共同间隙范围的间隙锁,并不存在互斥关系,因为间隙锁的目的是防止插入幻影记录而提出的

2.3 Next-Key Lock

Next-Key Lock 称为临键锁,是 Record Lock + Gap Lock 的组合,锁定一个范围,并且锁定记录本身。

假设,表中有一个范围 id 为(3,5] 的 next-key lock,那么其他事务即不能插入 id = 4 记录,也不能修改和删除 id = 5 这条记录。

img

所以,next-key lock 即能保护该记录,又能阻止其他事务将新记录插入到被保护记录前面的间隙中。

next-key lock 是包含间隙锁+记录锁的,如果一个事务获取了 X 型的 next-key lock,那么另外一个事务在获取相同范围的 X 型的 next-key lock 时,是会被阻塞的

比如,一个事务持有了范围为 (1, 10] 的 X 型的 next-key lock,那么另外一个事务在获取相同范围的 X 型的 next-key lock 时,就会被阻塞。

虽然相同范围的间隙锁是多个事务相互兼容的,但对于记录锁,我们是要考虑 X 型与 S 型关系,X 型的记录锁与 X 型的记录锁是冲突的。

3、MySQL 是怎么加行级锁的?

行级锁加锁规则比较复杂,不同的场景,加锁的形式是不同的。

加锁的对象是索引,加锁的基本单位是 next-key lock,它是由记录锁和间隙锁组合而成的,next-key lock 是前开后闭区间,而间隙锁是前开后开区间

但是,next-key lock 在一些场景下会退化成记录锁或间隙锁。

那到底是什么场景呢?总结一句,在能使用记录锁或者间隙锁就能避免幻读现象的场景下, next-key lock 就会退化成记录锁或间隙锁

这次会以下面这个表结构来进行实验说明:

CREATE TABLE `user` (
  `id` bigint NOT NULL AUTO_INCREMENT,
  `name` varchar(30) COLLATE utf8mb4_unicode_ci NOT NULL,
  `age` int NOT NULL,
  PRIMARY KEY (`id`),
  KEY `index_age` (`age`) USING BTREE
) ENGINE=InnoDB  DEFAULT CHARSET=utf8mb4 COLLATE=utf8mb4_unicode_ci;

其中,id 是主键索引(唯一索引),age 是普通索引(非唯一索引),name 是普通的列。

表中的有这些行记录:

这次实验环境的 MySQL 版本是 8.0.26,隔离级别是「可重复读」

不同版本的加锁规则可能是不同的,但是大体上是相同的。

3.1 唯一索引等值查询

当我们用唯一索引进行等值查询的时候,查询的记录存不存在,加锁的规则也会不同:

  • 当查询的记录是「存在」的,在索引树上定位到这一条记录后,将该记录的索引中的 next-key lock 会退化成「记录锁」
  • 当查询的记录是「不存在」的,在索引树找到第一条大于该查询记录的记录后,将该记录的索引中的 next-key lock 会退化成「间隙锁」

TIP

我本篇文章的「唯一索引」是用「主键索引」作为案例说明的,加锁只加在主键索引项上。

然后,很多同学误以为如果是二级索引的「唯一索引」,加锁也是只加在二级索引项上。

其实这是不对的,所以这里特此说明下,如果是用二级索引(不管是不是非唯一索引,还是唯一索引)进行锁定读查询的时候,除了会对二级索引项加行级锁(如果是唯一索引的二级索引,加锁规则和主键索引的案例相同),而且还会对查询到的记录的主键索引项上加「记录锁」。

在文章的「非唯一索引」的案例中,我就是用二级索引作为例子,在后面的章节我有说明,对二级索引进行锁定读查询的时候,因为存在两个索引(二级索引和主键索引),所以两个索引都会加锁。

接下里用两个案例来说明。

3.1.1 记录存在的情况

假设事务 A 执行了这条等值查询语句,查询的记录是「存在」于表中的。

mysql> begin;
Query OK, 0 rows affected (0.00 sec)

mysql> select * from user where id = 1 for update;
+----+--------+-----+
| id | name   | age |
+----+--------+-----+
|  1 | 路飞   |  19 |
+----+--------+-----+
1 row in set (0.02 sec)

那么,事务 A 会为 id 为 1 的这条记录就会加上 X 型的记录锁

接下来,如果有其他事务,对 id 为 1 的记录进行更新或者删除操作的话,这些操作都会被阻塞,因为更新或者删除操作也会对记录加 X 型的记录锁,而 X 锁和 X 锁之间是互斥关系。

比如,下面这个例子:

因为事务 A 对 id = 1的记录加了 X 型的记录锁,所以事务 B 在修改 id=1 的记录时会被阻塞,事务 C 在删除 id=1 的记录时也会被阻塞。

有什么命令可以分析加了什么锁?

我们可以通过 select * from performance_schema.data_locks\G; 这条语句,查看事务执行 SQL 过程中加了什么锁。

从上图可以看到,共加了两个锁,分别是:

  • 表锁:X 类型的意向锁;
  • 行锁:X 类型的记录锁;

这里我们重点关注行级锁,图中 LOCK_TYPE 中的 RECORD 表示行级锁,而不是记录锁的意思。

通过 LOCK_MODE 可以确认是 next-key 锁,还是间隙锁,还是记录锁:

  • 如果 LOCK_MODE 为 X,说明是 next-key 锁;
  • 如果 LOCK_MODE 为 X, REC_NOT_GAP,说明是记录锁;
  • 如果 LOCK_MODE 为 X, GAP,说明是间隙锁;

因此,**此时事务 A 在 id = 1 记录的主键索引上加的是记录锁,锁住的范围是 id 为 1 的这条记录。**这样其他事务就无法对 id 为 1 的这条记录进行更新和删除操作了。

从这里我们也可以得知,加锁的对象是针对索引,因为这里查询语句扫描的 B+ 树是聚簇索引树,即主键索引树,所以是对主键索引加锁。将对应记录的主键索引加 记录锁后,就意味着其他事务无法对该记录进行更新和删除操作了。

为什么唯一索引等值查询并且查询记录存在的场景下,该记录的索引中的 next-key lock 会退化成记录锁?

原因就是在唯一索引等值查询并且查询记录存在的场景下,仅靠记录锁也能避免幻读的问题。

幻读的定义就是,当一个事务前后两次查询的结果集,不相同时,就认为发生幻读。所以,要避免幻读就是避免结果集某一条记录被其他事务删除,或者有其他事务插入了一条新记录,这样前后两次查询的结果集就不会出现不相同的情况。

  • 由于主键具有唯一性,所以其他事务插入 id = 1 的时候,会因为主键冲突,导致无法插入 id = 1 的新记录。这样事务 A 在多次查询 id = 1 的记录的时候,不会出现前后两次查询的结果集不同,也就避免了幻读的问题。
  • 由于对 id = 1 加了记录锁,其他事务无法删除该记录,这样事务 A 在多次查询 id = 1 的记录的时候,不会出现前后两次查询的结果集不同,也就避免了幻读的问题。
3.1.2 记录不存在的情况

假设事务 A 执行了这条等值查询语句,查询的记录是「不存在」于表中的。

mysql> begin;
Query OK, 0 rows affected (0.00 sec)

mysql> select * from user where id = 2 for update;
Empty set (0.03 sec)

接下来,通过 select * from performance_schema.data_locks\G; 这条语句,查看事务执行 SQL 过程中加了什么锁。

从上图可以看到,共加了两个锁,分别是:

  • 表锁:X 类型的意向锁;
  • 行锁:X 类型的间隙锁;

因此,此时事务 A 在 id = 5 记录的主键索引上加的是间隙锁,锁住的范围是 (1, 5)。

接下来,如果有其他事务插入 id 值为 2、3、4 这一些记录的话,这些插入语句都会发生阻塞。

注意,如果其他事务插入的 id = 1 或者 id = 5 的记录话,并不会发生阻塞,而是报主键冲突的错误,因为表中已经存在 id = 1 和 id = 5 的记录了。

比如,下面这个例子:

因为事务 A 在 id = 5 记录的主键索引上加了范围为 (1, 5) 的 X 型间隙锁,所以事务 B 在插入一条 id 为 3 的记录时会被阻塞住,即无法插入 id = 3 的记录。

间隙锁的范围(1, 5) ,是怎么确定的?

根据我的经验,如果 LOCK_MODE 是 next-key 锁或者间隙锁,那么 LOCK_DATA 就表示锁的范围「右边界」,此次的事务 A 的 LOCK_DATA 是 5。

然后锁范围的「左边界」是表中 id 为 5 的上一条记录的 id 值,即 1。

因此,间隙锁的范围(1, 5)

为什么唯一索引等值查询并且查询记录「不存在」的场景下,在索引树找到第一条大于该查询记录的记录后,要将该记录的索引中的 next-key lock 会退化成「间隙锁」?

原因就是在唯一索引等值查询并且查询记录不存在的场景下,仅靠间隙锁就能避免幻读的问题。

  • 为什么 id = 5 记录上的主键索引的锁不可以是 next-key lock?如果是 next-key lock,就意味着其他事务无法删除 id = 5 这条记录,但是这次的案例是查询 id = 2 的记录,只要保证前后两次查询 id = 2 的结果集相同,就能避免幻读的问题了,所以即使 id =5 被删除,也不会有什么影响,那就没必须加 next-key lock,因此只需要在 id = 5 加间隙锁,避免其他事务插入 id = 2 的新记录就行了。
  • 为什么不可以针对不存在的记录加记录锁?锁是加在索引上的,而这个场景下查询的记录是不存在的,自然就没办法锁住这条不存在的记录。

3.2 唯一索引范围查询

范围查询和等值查询的加锁规则是不同的。

当唯一索引进行范围查询时,会对每一个扫描到的索引加 next-key 锁,然后如果遇到下面这些情况,会退化成记录锁或者间隙锁

  • 情况一:针对「大于等于」的范围查询,因为存在等值查询的条件,那么如果等值查询的记录是存在于表中,那么该记录的索引中的 next-key 锁会退化成记录锁

  • 情况二:针对「小于或者小于等于」的范围查询,要看条件值的记录是否存在于表中:

    • 当条件值的记录不在表中,那么不管是「小于」还是「小于等于」条件的范围查询,扫描到终止范围查询的记录时,该记录的索引的 next-key 锁会退化成间隙锁,其他扫描到的记录,都是在这些记录的索引上加 next-key 锁。
    • 当条件值的记录在表中,如果是「小于」条件的范围查询,扫描到终止范围查询的记录时,该记录的索引的 next-key 锁会退化成间隙锁,其他扫描到的记录,都是在这些记录的索引上加 next-key 锁;如果「小于等于」条件的范围查询,扫描到终止范围查询的记录时,该记录的索引 next-key 锁不会退化成间隙锁。其他扫描到的记录,都是在这些记录的索引上加 next-key 锁。

接下来,通过几个实验,才验证我上面说的结论。

3.2.1 针对「大于或者大于等于」的范围查询

实验一:针对「大于」的范围查询的情况。

假设事务 A 执行了这条范围查询语句:

mysql> begin;
Query OK, 0 rows affected (0.00 sec)

mysql> select * from user where id > 15 for update;
+----+-----------+-----+
| id | name      | age |
+----+-----------+-----+
| 20 | 香克斯    |  39 |
+----+-----------+-----+
1 row in set (0.01 sec)

事务 A 加锁变化过程如下:

  1. 最开始要找的第一行是 id = 20,由于查询该记录不是一个等值查询(不是大于等于条件查询),所以对该主键索引加的是范围为 (15, 20] 的 next-key 锁;
  2. 由于是范围查找,就会继续往后找存在的记录,虽然我们看见表中最后一条记录是 id = 20 的记录,但是实际在 Innodb 存储引擎中,会用一个特殊的记录来标识最后一条记录,该特殊的记录的名字叫 supremum pseudo-record ,所以扫描第二行的时候,也就扫描到了这个特殊记录的时候,会对该主键索引加的是范围为 (20, +∞] 的 next-key 锁。
  3. 停止扫描。

可以得知,事务 A 在主键索引上加了两个 X 型 的 next-key 锁:

  • 在 id = 20 这条记录的主键索引上,加了范围为 (15, 20] 的 next-key 锁,意味着其他事务即无法更新或者删除 id = 20 的记录,同时无法插入 id 值为 16、17、18、19 的这一些新记录。
  • 在特殊记录( supremum pseudo-record)的主键索引上,加了范围为 (20, +∞] 的 next-key 锁,意味着其他事务无法插入 id 值大于 20 的这一些新记录。

我们也可以通过 select * from performance_schema.data_locks\G; 这条语句来看看事务 A 加了什么锁。

输出结果如下,我这里只截取了行级锁的内容。

从上图中的分析中,也可以得到事务 A 在主键索引上加了两个 X 型 的next-key 锁:

  • 在 id = 20 这条记录的主键索引上,加了范围为 (15, 20] 的 next-key 锁,意味着其他事务即无法更新或者删除 id = 20 的记录,同时无法插入 id 值为 16、17、18、19 的这一些新记录。
  • 在特殊记录( supremum pseudo-record)的主键索引上,加了范围为 (20, +∞] 的 next-key 锁,意味着其他事务无法插入 id 值大于 20 的这一些新记录。

实验二:针对「大于等于」的范围查询的情况。

假设事务 A 执行了这条范围查询语句:

mysql> begin;
Query OK, 0 rows affected (0.00 sec)

mysql> select * from user where id >= 15 for update;
+----+-----------+-----+
| id | name      | age |
+----+-----------+-----+
| 15 | 乌索普    |  20 |
| 20 | 香克斯    |  39 |
+----+-----------+-----+
2 rows in set (0.00 sec)

事务 A 加锁变化过程如下:

  1. 最开始要找的第一行是 id = 15,由于查询该记录是一个等值查询(等于 15),所以该主键索引的 next-key 锁会退化成记录锁,也就是仅锁住 id = 15 这一行记录。
  2. 由于是范围查找,就会继续往后找存在的记录,扫描到的第二行是 id = 20,于是对该主键索引加的是范围为 (15, 20] 的 next-key 锁;
  3. 接着扫描到第三行的时候,扫描到了特殊记录( supremum pseudo-record),于是对该主键索引加的是范围为 (20, +∞] 的 next-key 锁。
  4. 停止扫描。

可以得知,事务 A 在主键索引上加了三个 X 型 的锁,分别是:

  • 在 id = 15 这条记录的主键索引上,加了记录锁,范围是 id = 15 这一行记录;意味着其他事务无法更新或者删除 id = 15 的这一条记录;
  • 在 id = 20 这条记录的主键索引上,加了 next-key 锁,范围是 (15, 20] 。意味着其他事务即无法更新或者删除 id = 20 的记录,同时无法插入 id 值为 16、17、18、19 的这一些新记录。
  • 在特殊记录( supremum pseudo-record)的主键索引上,加了 next-key 锁,范围是 (20, +∞] 。意味着其他事务无法插入 id 值大于 20 的这一些新记录。

我们也可以通过 select * from performance_schema.data_locks\G; 这条语句来看看事务 A 加了什么锁。

通过前面这个实验,我们证明了:

  • 针对「大于等于」条件的唯一索引范围查询的情况下, 如果条件值的记录存在于表中,那么由于查询该条件值的记录是包含一个等值查询的操作,所以该记录的索引中的 next-key 锁会退化成记录锁
3.2.2 针对「小于或者小于等于」的范围查询

实验一:针对「小于」的范围查询时,查询条件值的记录「不存在」表中的情况。

假设事务 A 执行了这条范围查询语句,注意查询条件值的记录(id 为 6)并不存在于表中。

mysql> begin;
Query OK, 0 rows affected (0.00 sec)

mysql> select * from user where id < 6 for update;
+----+--------+-----+
| id | name   | age |
+----+--------+-----+
|  1 | 路飞   |  19 |
|  5 | 索隆   |  21 |
+----+--------+-----+
3 rows in set (0.00 sec)

事务 A 加锁变化过程如下:

  1. 最开始要找的第一行是 id = 1,于是对该主键索引加的是范围为 (-∞, 1] 的 next-key 锁;
  2. 由于是范围查找,就会继续往后找存在的记录,扫描到的第二行是 id = 5,所以对该主键索引加的是范围为 (1, 5] 的 next-key 锁;
  3. 由于扫描到的第二行记录(id = 5),满足 id < 6 条件,而且也没有达到终止扫描的条件,接着会继续扫描。
  4. 扫描到的第三行是 id = 10,该记录不满足 id < 6 条件的记录,所以 id = 10 这一行记录的锁会退化成间隙锁,于是对该主键索引加的是范围为 (5, 10) 的间隙锁。
  5. 由于扫描到的第三行记录(id = 10),不满足 id < 6 条件,达到了终止扫描的条件,于是停止扫描。

从上面的分析中,可以得知事务 A 在主键索引上加了三个 X 型的锁:

  • 在 id = 1 这条记录的主键索引上,加了范围为 (-∞, 1] 的 next-key 锁,意味着其他事务即无法更新或者删除 id = 1 的这一条记录,同时也无法插入 id 小于 1 的这一些新记录。
  • 在 id = 5 这条记录的主键索引上,加了范围为 (1, 5] 的 next-key 锁,意味着其他事务即无法更新或者删除 id = 5 的这一条记录,同时也无法插入 id 值为 2、3、4 的这一些新记录。
  • 在 id = 10 这条记录的主键索引上,加了范围为 (5, 10) 的间隙锁,意味着其他事务无法插入 id 值为 6、7、8、9 的这一些新记录。

我们也可以通过 select * from performance_schema.data_locks\G; 这条语句来看看事务 A 加了什么锁。

从上图中的分析中,也可以得知事务 A 在主键索引加的三个锁,就是我们前面分析出那三个锁。

虽然这次范围查询的条件是「小于」,但是查询条件值的记录不存在于表中( id 为 6 的记录不在表中),所以如果事务 A 的范围查询的条件改成 <= 6 的话,加的锁还是和范围查询条件为 < 6 是一样的。 大家自己也验证下这个结论。

因此,针对「小于或者小于等于」的唯一索引范围查询,如果条件值的记录不在表中,那么不管是「小于」还是「小于等于」的范围查询,扫描到终止范围查询的记录时,该记录中索引的 next-key 锁会退化成间隙锁,其他扫描的记录,则是在这些记录的索引上加 next-key 锁

实验二:针对「小于等于」的范围查询时,查询条件值的记录「存在」表中的情况。

假设事务 A 执行了这条范围查询语句,注意查询条件值的记录(id 为 5)存在于表中。

mysql> begin;
Query OK, 0 rows affected (0.00 sec)

mysql> select * from user where id <= 5 for update;
+----+--------+-----+
| id | name   | age |
+----+--------+-----+
|  1 | 路飞   |  19 |
|  5 | 索隆   |  21 |
+----+--------+-----+
2 rows in set (0.00 sec)

事务 A 加锁变化过程如下:

  1. 最开始要找的第一行是 id = 1,于是对该记录加的是范围为 (-∞, 1] 的 next-key 锁;
  2. 由于是范围查找,就会继续往后找存在的记录,扫描到的第二行是 id = 5,于是对该记录加的是范围为 (1, 5] 的 next-key 锁。
  3. 由于主键索引具有唯一性,不会存在两个 id = 5 的记录,所以不会再继续扫描,于是停止扫描。

从上面的分析中,可以得到事务 A 在主键索引上加了 2 个 X 型的锁

  • 在 id = 1 这条记录的主键索引上,加了范围为 (-∞, 1] 的 next-key 锁。意味着其他事务即无法更新或者删除 id = 1 的这一条记录,同时也无法插入 id 小于 1 的这一些新记录。
  • 在 id = 5 这条记录的主键索引上,加了范围为 (1, 5] 的 next-key 锁。意味着其他事务即无法更新或者删除 id = 5 的这一条记录,同时也无法插入 id 值为 2、3、4 的这一些新记录。

我们也可以通过 select * from performance_schema.data_locks\G; 这条语句来看看事务 A 加了什么锁。

从上图中的分析中,可以得到事务 A 在主键索引上加了两个 X 型 next-key 锁,分别是:

  • 在 id = 1 这条记录的主键索引上,加了范围为 (-∞, 1] 的 next-key 锁;
  • 在 id = 5 这条记录的主键索引上,加了范围为(1, 5 ] 的 next-key 锁。

实验三:再来看针对「小于」的范围查询时,查询条件值的记录「存在」表中的情况。

如果事务 A 的查询语句是小于的范围查询,且查询条件值的记录(id 为 5)存在于表中。

select * from user where id < 5 for update;

事务 A 加锁变化过程如下:

  1. 最开始要找的第一行是 id = 1,于是对该记录加的是范围为 (-∞, 1] 的 next-key 锁;
  2. 由于是范围查找,就会继续往后找存在的记录,扫描到的第二行是 id = 5,该记录是第一条不满足 id < 5 条件的记录,于是该记录的锁会退化为间隙锁,锁范围是 (1,5)
  3. 由于找到了第一条不满足 id < 5 条件的记录,于是停止扫描。

可以得知,此时事务 A 在主键索引上加了两种 X 型锁:

  • 在 id = 1 这条记录的主键索引上,加了范围为 (-∞, 1] 的 next-key 锁,意味着其他事务即无法更新或者删除 id = 1 的这一条记录,同时也无法插入 id 小于 1 的这一些新记录。
  • 在 id = 5 这条记录的主键索引上,加了范围为 (1,5) 的间隙锁,意味着其他事务无法插入 id 值为 2、3、4 的这一些新记录。

我们也可以通过 select * from performance_schema.data_locks\G; 这条语句来看看事务 A 加了什么锁。

从上图中的分析中,可以得到事务 A 在主键索引上加了 X 型的范围为 (-∞, 1] 的 next-key 锁,和 X 型的范围为 (1, 5) 的间隙锁

因此,通过前面这三个实验,可以得知。

在针对「小于或者小于等于」的唯一索引(主键索引)范围查询时,存在这两种情况会将索引的 next-key 锁会退化成间隙锁的:

  • 当条件值的记录「不在」表中时,那么不管是「小于」还是「小于等于」条件的范围查询,扫描到终止范围查询的记录时,该记录的主键索引中的 next-key 锁会退化成间隙锁,其他扫描到的记录,都是在这些记录的主键索引上加 next-key 锁。

  • 当条件值的记录「在」表中时:

    • 如果是「小于」条件的范围查询,扫描到终止范围查询的记录时,该记录的主键索引中的 next-key 锁会退化成间隙锁,其他扫描到的记录,都是在这些记录的主键索引上,加 next-key 锁。
    • 如果是「小于等于」条件的范围查询,扫描到终止范围查询的记录时,该记录的主键索引中的 next-key 锁「不会」退化成间隙锁,其他扫描到的记录,都是在这些记录的主键索引上加 next-key 锁。

3.3 非唯一索引等值查询

当我们用非唯一索引进行等值查询的时候,因为存在两个索引,一个是主键索引,一个是非唯一索引(二级索引),所以在加锁时,同时会对这两个索引都加锁,但是对主键索引加锁的时候,只有满足查询条件的记录才会对它们的主键索引加锁

针对非唯一索引等值查询时,查询的记录存不存在,加锁的规则也会不同:

  • 当查询的记录「存在」时,由于不是唯一索引,所以肯定存在索引值相同的记录,于是非唯一索引等值查询的过程是一个扫描的过程,直到扫描到第一个不符合条件的二级索引记录就停止扫描,然后在扫描的过程中,对扫描到的二级索引记录加的是 next-key 锁,而对于第一个不符合条件的二级索引记录,该二级索引的 next-key 锁会退化成间隙锁。同时,在符合查询条件的记录的主键索引上加记录锁
  • 当查询的记录「不存在」时,扫描到第一条不符合条件的二级索引记录,该二级索引的 next-key 锁会退化成间隙锁。因为不存在满足查询条件的记录,所以不会对主键索引加锁

接下里用两个实验来说明。

3.3.1 记录不存在的情况

实验一:针对非唯一索引等值查询时,查询的值不存在的情况。

先来说说非唯一索引等值查询时,查询的记录不存在的情况,因为这个比较简单。

假设事务 A 对非唯一索引(age)进行了等值查询,且表中不存在 age = 25 的记录。

mysql> begin;
Query OK, 0 rows affected (0.00 sec)

mysql> select * from user where age = 25 for update;
Empty set (0.00 sec)

事务 A 加锁变化过程如下:

  • 定位到第一条不符合查询条件的二级索引记录,即扫描到 age = 39,于是该二级索引的 next-key 锁会退化成间隙锁,范围是 (22, 39)
  • 停止查询

事务 A 在 age = 39 记录的二级索引上,加了 X 型的间隙锁,范围是 (22, 39)。意味着其他事务无法插入 age 值为 23、24、25、26、....、38 这些新记录。不过对于插入 age = 22 和 age = 39 记录的语句,在一些情况是可以成功插入的,而一些情况则无法成功插入,具体哪些情况,会在后面说。

我们也可以通过 select * from performance_schema.data_locks\G; 这条语句来看看事务 A 加了什么锁。

从上图的分析,可以看到,事务 A 在 age = 39 记录的二级索引上(INDEX_NAME: index_age ),加了范围为 (22, 39) 的 X 型间隙锁。

此时,如果有其他事务插入了 age 值为 23、24、25、26、....、38 这些新记录,那么这些插入语句都会发生阻塞。不过对于插入 age = 39 记录的语句,在一些情况是可以成功插入的,而一些情况则无法成功插入,具体哪些情况,接下来我们就说!

当有一个事务持有二级索引的间隙锁 (22, 39) 时,什么情况下,可以让其他事务的插入 age = 22 或者 age = 39 记录的语句成功?又是什么情况下,插入 age = 22 或者 age = 39 记录时的语句会被阻塞?

我们先要清楚,什么情况下插入语句会发生阻塞。

插入语句在插入一条记录之前,需要先定位到该记录在 B+树 的位置,如果插入的位置的下一条记录的索引上有间隙锁,才会发生阻塞

在分析二级索引的间隙锁是否可以成功插入记录时,我们要先要知道二级索引树是如何存放记录的?

二级索引树是按照二级索引值(age列)按顺序存放的,在相同的二级索引值情况下, 再按主键 id 的顺序存放。知道了这个前提,我们才能知道执行插入语句的时候,插入的位置的下一条记录是谁。

基于前面的实验,事务 A 是在 age = 39 记录的二级索引上,加了 X 型的间隙锁,范围是 (22, 39)。

插入 age = 22 记录的成功和失败的情况分别如下:

  • 当其他事务插入一条 age = 22,id = 3 的记录的时候,在二级索引树上定位到插入的位置,而该位置的下一条是 id = 10、age = 22 的记录,该记录的二级索引上没有间隙锁,所以这条插入语句可以执行成功
  • 当其他事务插入一条 age = 22,id = 12 的记录的时候,在二级索引树上定位到插入的位置,而该位置的下一条是 id = 20、age = 39 的记录,正好该记录的二级索引上有间隙锁,所以这条插入语句会被阻塞,无法插入成功

插入 age = 39 记录的成功和失败的情况分别如下:

  • 当其他事务插入一条 age = 39,id = 3 的记录的时候,在二级索引树上定位到插入的位置,而该位置的下一条是 id = 20、age = 39 的记录,正好该记录的二级索引上有间隙锁,所以这条插入语句会被阻塞,无法插入成功
  • 当其他事务插入一条 age = 39,id = 21 的记录的时候,在二级索引树上定位到插入的位置,而该位置的下一条记录不存在,也就没有间隙锁了,所以这条插入语句可以插入成功

所以,当有一个事务持有二级索引的间隙锁 (22, 39) 时,插入 age = 22 或者 age = 39 记录的语句是否可以执行成功,关键还要考虑插入记录的主键值,因为「二级索引值(age列)+主键值(id列)」才可以确定插入的位置,确定了插入位置后,就要看插入的位置的下一条记录是否有间隙锁,如果有间隙锁,就会发生阻塞,如果没有间隙锁,则可以插入成功

知道了这个结论之后,我们再回过头看,非唯一索引等值查询时,查询的记录不存在时,执行select * from performance_schema.data_locks\G; 输出的结果。

在前面分析输出结果的时候,我说的结论是:「事务 A 在 age = 39 记录的二级索引上(INDEX_NAME: index_age ),加了范围为 (22, 39) 的 X 型间隙锁」。这个结论其实还不够准确,因为只考虑了 LOCK_DATA 第一个数值(39),没有考虑 LOCK_DATA 第二个数值(20)。

那 LOCK_DATA:39,20 是什么意思?

  • LOCK_DATA 第一个数值,也就是 39, 它代表的是 age 值。从前面我们也知道了,LOCK_DATA 第一个数值是 next-key 锁和间隙锁锁住的范围的右边界值
  • LOCK_DATA 第二个数值,也就是 20, 它代表的是 id 值。

之所以 LOCK_DATA 要多显示一个数值(ID值),是因为针对「当某个事务持有非唯一索引的 (22, 39) 间隙锁的时候,其他事务是否可以插入 age = 39 新记录」的问题,还需要考虑插入记录的 id 值。而 LOCK_DATA 的第二个数值,就是说明在插入 age = 39 新记录时,哪些范围的 id 值是不可以插入的

因此, LOCK_DATA:39,20 + LOCK_MODE : X, GAP 的意思是,事务 A 在 age = 39 记录的二级索引上(INDEX_NAME: index_age ),加了 age 值范围为 (22, 39) 的 X 型间隙锁,**同时针对其他事务插入 age 值为 39 的新记录时,不允许插入的新记录的 id 值小于 20 **。如果插入的新记录的 id 值大于 20,则可以插入成功。

但是我们无法从select * from performance_schema.data_locks\G; 输出的结果分析出「在插入 age =22 新记录时,哪些范围的 id 值是可以插入成功的」,这时候就得自己画出二级索引的 B+ 树的结构,然后确定插入位置后,看下该位置的下一条记录是否存在间隙锁,如果存在间隙锁,则无法插入成功,如果不存在间隙锁,则可以插入成功

3.3.2 记录存在的情况

实验二:针对非唯一索引等值查询时,查询的值存在的情况。

假设事务 A 对非唯一索引(age)进行了等值查询,且表中存在 age = 22 的记录。

mysql> begin;
Query OK, 0 rows affected (0.00 sec)

mysql> select * from user where age = 22 for update;
+----+--------+-----+
| id | name   | age |
+----+--------+-----+
| 10 | 山治   |  22 |
+----+--------+-----+
1 row in set (0.00 sec)

事务 A 加锁变化过程如下:

  • 由于不是唯一索引,所以肯定存在值相同的记录,于是非唯一索引等值查询的过程是一个扫描的过程,最开始要找的第一行是 age = 22,于是对该二级索引记录加上范围为 (21, 22] 的 next-key 锁。同时,因为 age = 22 符合查询条件,于是对 age = 22 的记录的主键索引加上记录锁,即对 id = 10 这一行加记录锁。
  • 接着继续扫描,扫描到的第二行是 age = 39,该记录是第一个不符合条件的二级索引记录,所以该二级索引的 next-key 锁会退化成间隙锁,范围是 (22, 39)。
  • 停止查询。

可以看到,事务 A 对主键索引和二级索引都加了 X 型的锁:

  • 主键索引:

    • 在 id = 10 这条记录的主键索引上,加了记录锁,意味着其他事务无法更新或者删除 id = 10 的这一行记录。
  • 二级索引(非唯一索引):

    • 在 age = 22 这条记录的二级索引上,加了范围为 (21, 22] 的 next-key 锁,意味着其他事务无法更新或者删除 age = 22 的这一些新记录,不过对于插入 age = 21 和 age = 22 新记录的语句,在一些情况是可以成功插入的,而一些情况则无法成功插入,具体哪些情况,会在后面说。
    • 在 age = 39 这条记录的二级索引上,加了范围 (22, 39) 的间隙锁。意味着其他事务无法插入 age 值为 23、24、..... 、38 的这一些新记录。不过对于插入 age = 22 和 age = 39 记录的语句,在一些情况是可以成功插入的,而一些情况则无法成功插入,具体哪些情况,会在后面说。

我们也可以通过 select * from performance_schema.data_locks\G; 这条语句来看看事务 A 加了什么锁。

从上图的分析,可以看到,事务 A 对二级索引(INDEX_NAME: index_age )加了两个 X 型锁,分别是:

  • 在 age = 22 这条记录的二级索引上,加了范围为 (21, 22] 的 next-key 锁,意味着其他事务无法更新或者删除 age = 22 的这一些新记录,针对是否可以插入 age = 21 和 age = 22 的新记录,分析如下:

    • 是否可以插入 age = 21 的新记录,还要看插入的新记录的 id 值,如果插入 age = 21 新记录的 id 值小于 5,那么就可以插入成功,因为此时插入的位置的下一条记录是 id = 5,age = 21 的记录,该记录的二级索引上没有间隙锁。如果插入 age = 21 新记录的 id 值大于 5,那么就无法插入成功,因为此时插入的位置的下一条记录是 id = 10,age = 22 的记录,该记录的二级索引上有间隙锁。
    • 是否可以插入 age = 22 的新记录,还要看插入的新记录的 id 值,从 LOCK_DATA : 22, 10 可以得知,其他事务插入 age 值为 22 的新记录时,如果插入的新记录的 id 值小于 10,那么插入语句会发生阻塞;如果插入的新记录的 id 大于 10,还要看该新记录插入的位置的下一条记录是否有间隙锁,如果没有间隙锁则可以插入成功,如果有间隙锁,则无法插入成功
  • 在 age = 39 这条记录的二级索引上,加了范围 (22, 39) 的间隙锁。意味着其他事务无法插入 age 值为 23、24、..... 、38 的这一些新记录,针对是否可以插入 age = 22 和 age = 39 的新记录,分析如下:

    • 是否可以插入 age = 22 的新记录,还要看插入的新记录的 id 值,如果插入 age = 22 新记录的 id 值小于 10,那么插入语句会被阻塞,无法插入,因为此时插入的位置的下一条记录是 id = 10,age = 22 的记录,该记录的二级索引上有间隙锁( age = 22 这条记录的二级索引上有 next-key 锁)。如果插入 age = 22 新记录的 id 值大于 10,也无法插入,因为此时插入的位置的下一条记录是 id = 20,age = 39 的记录,该记录的二级索引上有间隙锁。
    • 是否可以插入 age = 39 的新记录,还要看插入的新记录的 id 值,从 LOCK_DATA : 39, 20 可以得知,其他事务插入 age 值为 39 的新记录时,如果插入的新记录的 id 值小于 20,那么插入语句会发生阻塞,如果插入的新记录的 id 大于 20,则可以插入成功

同时,事务 A 还对主键索引(INDEX_NAME: PRIMARY )加了 X 型的记录锁:

  • 在 id = 10 这条记录的主键索引上,加了记录锁,意味着其他事务无法更新或者删除 id = 10 的这一行记录。

为什么这个实验案例中,需要在二级索引索引上加范围 (22, 39) 的间隙锁?

要找到这个问题的答案,我们要明白 MySQL 在可重复读的隔离级别场景下,为什么要引入间隙锁?其实是为了避免幻读现象的发生

如果这个实验案例中:

select * from user where age = 22 for update;

如果事务 A 不在二级索引索引上加范围 (22, 39) 的间隙锁,只在二级索引索引上加范围为 (21, 22] 的 next-key 锁的话,那么就会有幻读的问题。

前面我也说过,在非唯一索引上加了范围为 (21, 22] 的 next-key 锁,是无法完全锁住 age = 22 新记录的插入,因为对于是否可以插入 age = 22 的新记录,还要看插入的新记录的 id 值,从 LOCK_DATA : 22, 10 可以得知,其他事务插入 age 值为 22 的新记录时,如果插入的新记录的 id 值小于 10,那么插入语句会发生阻塞,如果插入的新记录的 id 值大于 10,则可以插入成功

也就是说,只在二级索引索引(非唯一索引)上加范围为 (21, 22] 的 next-key 锁,其他事务是有可能插入 age 值为 22 的新记录的(比如插入一个 age = 22,id = 12 的新记录),那么如果事务 A 再一次查询 age = 22 的记录的时候,前后两次查询 age = 22 的结果集就不一样了,这时就发生了幻读的现象。

那么当在 age = 39 这条记录的二级索引索引上加了范围为 (22, 39) 的间隙锁后,其他事务是无法插入一个 age = 22,id = 12 的新记录,因为当其他事务插入一条 age = 22,id = 12 的新记录的时候,在二级索引树上定位到插入的位置,而该位置的下一条是 id = 20、age = 39 的记录,正好该记录的二级索引上有间隙锁,所以这条插入语句会被阻塞,无法插入成功,这样就避免幻读现象的发生

所以,为了避免幻读现象的发生,就需要在二级索引索引上加范围 (22, 39) 的间隙锁。

3.4 非唯一索引范围查询

非唯一索引和主键索引的范围查询的加锁也有所不同,不同之处在于非唯一索引范围查询,索引的 next-key lock 不会有退化为间隙锁和记录锁的情况,也就是非唯一索引进行范围查询时,对二级索引记录加锁都是加 next-key 锁。

就带大家简单分析一下,事务 A 的这条范围查询语句:

mysql> begin;
Query OK, 0 rows affected (0.00 sec)

mysql> select * from user where age >= 22  for update;
+----+-----------+-----+
| id | name      | age |
+----+-----------+-----+
| 10 | 山治      |  22 |
| 20 | 香克斯    |  39 |
+----+-----------+-----+
2 rows in set (0.01 sec)

事务 A 的加锁变化:

  • 最开始要找的第一行是 age = 22,虽然范围查询语句包含等值查询,但是这里不是唯一索引范围查询,所以是不会发生退化锁的现象,因此对该二级索引记录加 next-key 锁,范围是 (21, 22]。同时,对 age = 22 这条记录的主键索引加记录锁,即对 id = 10 这一行记录的主键索引加记录锁。
  • 由于是范围查询,接着继续扫描已经存在的二级索引记录。扫面的第二行是 age = 39 的二级索引记录,于是对该二级索引记录加 next-key 锁,范围是 (22, 39],同时,对 age = 39 这条记录的主键索引加记录锁,即对 id = 20 这一行记录的主键索引加记录锁。
  • 虽然我们看见表中最后一条二级索引记录是 age = 39 的记录,但是实际在 Innodb 存储引擎中,会用一个特殊的记录来标识最后一条记录,该特殊的记录的名字叫 supremum pseudo-record ,所以扫描第二行的时候,也就扫描到了这个特殊记录的时候,会对该二级索引记录加的是范围为 (39, +∞] 的 next-key 锁。
  • 停止查询

可以看到,事务 A 对主键索引和二级索引都加了 X 型的锁:

  • 主键索引(id 列):

    • 在 id = 10 这条记录的主键索引上,加了记录锁,意味着其他事务无法更新或者删除 id = 10 的这一行记录。
    • 在 id = 20 这条记录的主键索引上,加了记录锁,意味着其他事务无法更新或者删除 id = 20 的这一行记录。
  • 二级索引(age 列):

    • 在 age = 22 这条记录的二级索引上,加了范围为 (21, 22] 的 next-key 锁,意味着其他事务无法更新或者删除 age = 22 的这一些新记录,不过对于是否可以插入 age = 21 和 age = 22 的新记录,还需要看新记录的 id 值,有些情况是可以成功插入的,而一些情况则无法插入,具体哪些情况,我们前面也讲了。
    • 在 age = 39 这条记录的二级索引上,加了范围为 (22, 39] 的 next-key 锁,意味着其他事务无法更新或者删除 age = 39 的这一些记录,也无法插入 age 值为 23、24、25、...、38 的这一些新记录。不过对于是否可以插入 age = 22 和 age = 39 的新记录,还需要看新记录的 id 值,有些情况是可以成功插入的,而一些情况则无法插入,具体哪些情况,我们前面也讲了。
    • 在特殊的记录(supremum pseudo-record)的二级索引上,加了范围为 (39, +∞] 的 next-key 锁,意味着其他事务无法插入 age 值大于 39 的这些新记录。

在 age >= 22 的范围查询中,明明查询 age = 22 的记录存在并且属于等值查询,为什么不会像唯一索引那样,将 age = 22 记录的二级索引上的 next-key 锁退化为记录锁?

因为 age 字段是非唯一索引,不具有唯一性,所以如果只加记录锁(记录锁无法防止插入,只能防止删除或者修改),就会导致其他事务插入一条 age = 22 的记录,这样前后两次查询的结果集就不相同了,出现了幻读现象。

3.5 没有加索引的查询

前面的案例,我们的查询语句都有使用索引查询,也就是查询记录的时候,是通过索引扫描的方式查询的,然后对扫描出来的记录进行加锁。

如果锁定读查询语句,没有使用索引列作为查询条件,或者查询语句没有走索引查询,导致扫描是全表扫描。那么,每一条记录的索引上都会加 next-key 锁,这样就相当于锁住的全表,这时如果其他事务对该表进行增、删、改操作的时候,都会被阻塞

不只是锁定读查询语句不加索引才会导致这种情况,update 和 delete 语句如果查询条件不加索引,那么由于扫描的方式是全表扫描,于是就会对每一条记录的索引上都会加 next-key 锁,这样就相当于锁住的全表。

因此,在线上在执行 update、delete、select ... for update 等具有加锁性质的语句,一定要检查语句是否走了索引,如果是全表扫描的话,会对每一个索引加 next-key 锁,相当于把整个表锁住了,这是挺严重的问题。

4、总结

这次我以 MySQL 8.0.26 版本,在可重复读隔离级别之下,做了几个实验,让大家了解了唯一索引和非唯一索引的行级锁的加锁规则。

我这里总结下, MySQL 行级锁的加锁规则。

唯一索引等值查询:

  • 当查询的记录是「存在」的,在索引树上定位到这一条记录后,将该记录的索引中的 next-key lock 会退化成「记录锁」
  • 当查询的记录是「不存在」的,在索引树找到第一条大于该查询记录的记录后,将该记录的索引中的 next-key lock 会退化成「间隙锁」

非唯一索引等值查询:

  • 当查询的记录「存在」时,由于不是唯一索引,所以肯定存在索引值相同的记录,于是非唯一索引等值查询的过程是一个扫描的过程,直到扫描到第一个不符合条件的二级索引记录就停止扫描,然后在扫描的过程中,对扫描到的二级索引记录加的是 next-key 锁,而对于第一个不符合条件的二级索引记录,该二级索引的 next-key 锁会退化成间隙锁。同时,在符合查询条件的记录的主键索引上加记录锁
  • 当查询的记录「不存在」时,扫描到第一条不符合条件的二级索引记录,该二级索引的 next-key 锁会退化成间隙锁。因为不存在满足查询条件的记录,所以不会对主键索引加锁

非唯一索引和主键索引的范围查询的加锁规则不同之处在于:

  • 唯一索引在满足一些条件的时候,索引的 next-key lock 退化为间隙锁或者记录锁。
  • 非唯一索引范围查询,索引的 next-key lock 不会退化为间隙锁和记录锁。

其实理解 MySQL 为什么要这样加锁,主要要以避免幻读角度去分析,这样就很容易理解这些加锁的规则了。

还有一件很重要的事情,在线上在执行 update、delete、select ... for update 等具有加锁性质的语句,一定要检查语句是否走了索引,如果是全表扫描的话,会对每一个索引加 next-key 锁,相当于把整个表锁住了,这是挺严重的问题。

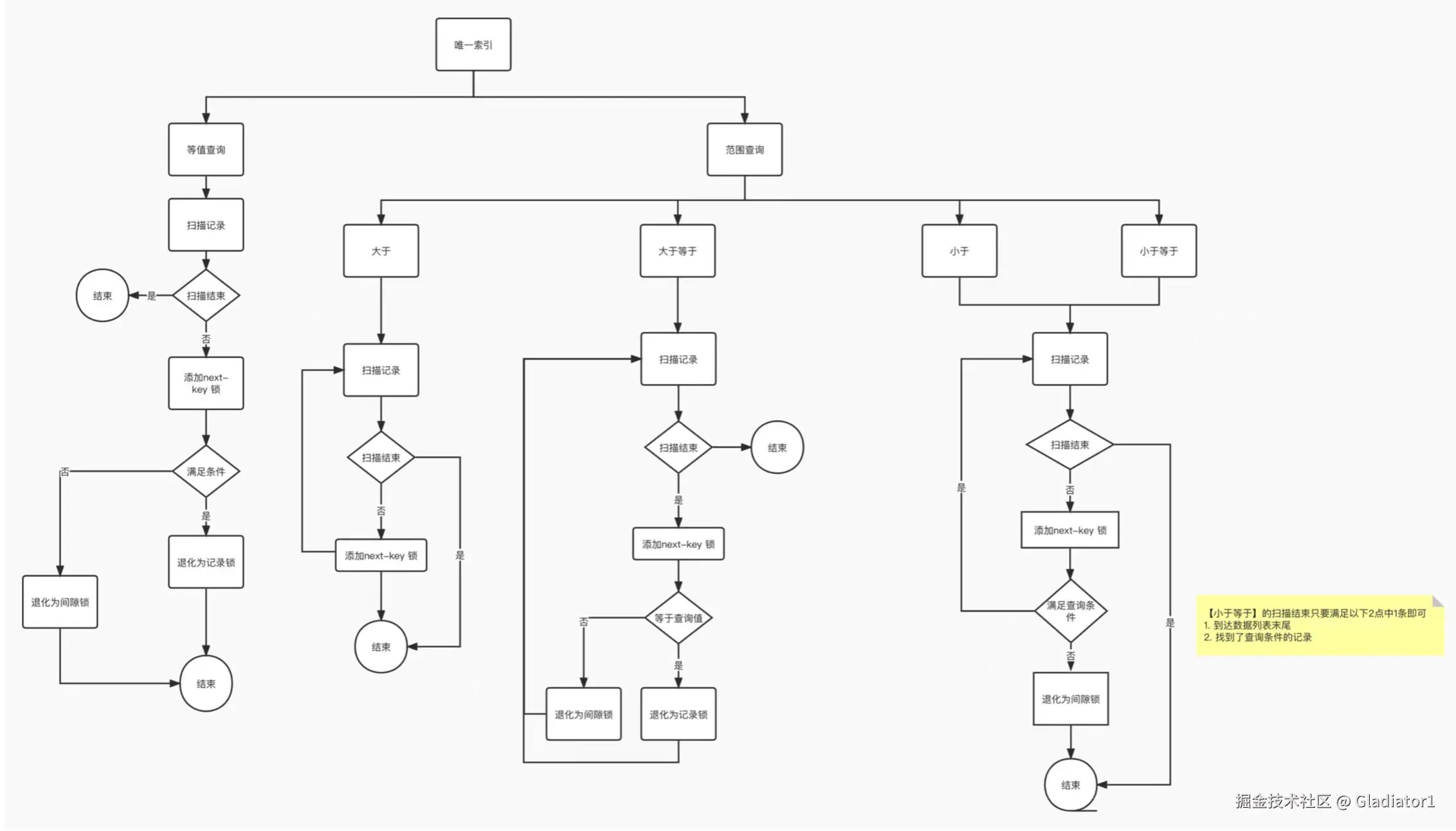
最后附上「@一只小铭」同学总结的流程图。

唯一索引(主键索引)加锁的流程图如下。(注意这个流程图是针对「主键索引」的,如果是二级索引的唯一索引,除了流程图中对二级索引的加锁规则之外,还会对查询到的记录的主键索引项加「记录锁」,流程图没有提示这一个点,所以在这里用文字补充说明下

非唯一索引加锁的流程图: