ThingsBoard - 规则链-筛选器(十)

93 阅读1分钟

官网地址-规则链:www.ithingsboard.com/docs/user-g… 官网地址-规则链(需要挂梯子,文档更全面):thingsboard.io/docs/user-g…

1、alarm status filter 报警状态过滤

image.png

image.png

image.png

image.png

image.png

image.png

image.png 2、asset profile switch 切换资产配置

创建 2 个资产并且绑定设备 image.png 通过规则链开启 dubug 模式可以看出,设备不允许使用当前规则链,需要切换到资产才可以 image.png

image.png

image.png

通过配置规则链,切换当前设备为资产

image.png

image.png

image.png

image.png

可以看到切换成功了 image.png

3、check fields presence - 检查字段是否存在

image.png

如果消息不满足条件则不记录实时遥测数据 image.png

image.png 4、check relation presence 检查关系是否存在

image.png

image.png

image.png

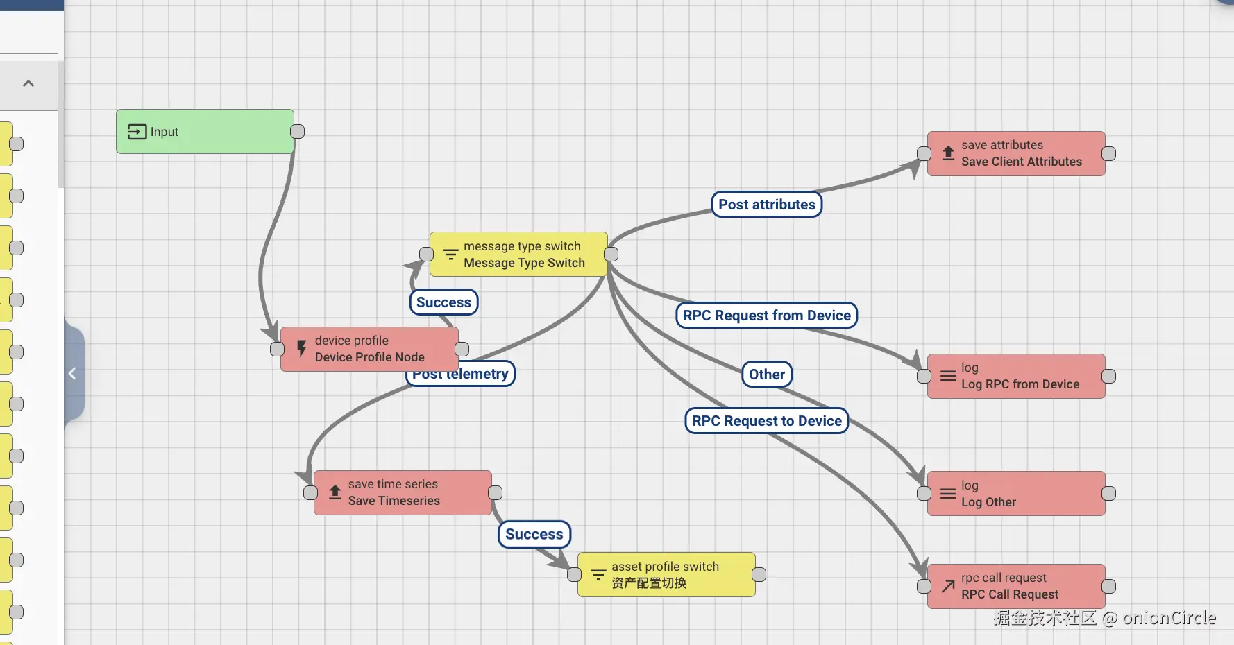
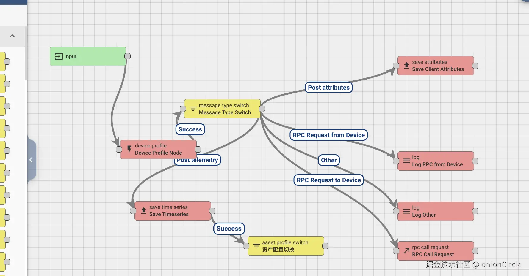
image.png 5、device profile switch 设备配置选择

image.png

image.png

6、entity type filter 实体类类型过滤

image.png

image.png

image.png

7、entity type switch 实体类型选择 image.png image.png image.png image.png

8、gps geofencing filter gps 地理位置过滤

image.png

image.png

image.png

{
  "latitude": 39.915905296660384,
  "longitude": 116.39943816361745,
  "radius": 10000,
  "radiusUnit": "METER"
}

v1/devices/me/telemetry
{
  "latitude":39.915592805452356,
  "longitude":116.38579127836101
}

image.png image.png

多边形配置

image.png

image.png

[
  [
    39.92508401302884,
    116.3734158165546
  ],
  [
    39.926665753055886,
    116.43323057354064
  ],
  [
    39.89265029108936,
    116.43838701366462
  ],
  [
    39.88948520250616,
    116.36200724131015
  ]
]
v1/devices/me/telemetry
{
  "latitude":39.91480181436974,
  "longitude":116.39603977308366
}

image.png

不需要配置到服务端属性,直接配置到规则链中 image.png image.png image.png

9、message type filter 消息类型过滤

未完待续...