为什么要用webpack等打包工具。webpack怎么配置?

401 阅读6分钟

前端为什么要用打包工具。webpack怎么配置,今天我们就来简单的聊一聊吧。

哈喽哈喽,我是你们的金樽清酒。上次不是面试了字节嘛。其中有一个问题是我一直没有去解决的问题。那就是自己去配置过打包工具。在公司实习早就已经配置好了,所以也没有过多的去了解过。当时面试官是这么问题。打包工具有什么作用呢?vite和webpack有啥区别呢?你知道commonJS和ESmoudle的区别嘛?我想这几个问题应该是相互之间有联系的吧。也是作为一个前端必须要掌握的。别说你没碰见过就不去学习,等到碰见的时候就会很棘手。

其实关于这个问题,在实习的时候也碰到了。在最后写年度总结报告的时候。本地的css样式正常,一打包到线上环境,css的执行顺序就乱了。这也是打包工具的作用吧,会合并文件和属性,压缩文件的体积进行优化。ok,话不多说,今天我们就来聊一下打包工具webpack。

为什么要用打包工具?

  • 多文件处理

因为前端呢有很多类型的资源文件。如.html、.css、.js、.vue、.jsx、.jpg、.png等。而打包工具可以处理不同类型的文件,将它们变成一个或多个的浏览器能识别的静态资源文件。

  • 模块化开发

现代前端多采用模块化开发,将代码拆分成独立的模块,每个模块负责独立的功能,这样可以提高代码的复用性和可维护性,可读性更高。然后浏览器并不支持模块化开发,需要打包工具将多个文件整合成浏览器能识别的静态资源。

  • 性能优化

打包工具可以对代码进行各种优化,以提升页面的加载速度和用户体验。如代码压缩:去除代码当中不必要的空格,注释等减小文件的大小。代码分割:将代码分割成多个小文件,按需加载,减少初始加载时间。Tree Shaking:移除未使用的代码,进一步减小文件大小。 缓存优化:通过哈希值等方式,使浏览器能够缓存静态资源,加快后续加载速度。

  • 开发效率提升

打包工具通常集成了各种开发工具和插件,可以帮助开发者提高开发效率。例如:

  1. 热更新:在代码发生变化时,自动重新编译并刷新浏览器,减少开发者的等待时间。
  2. 代码检查:在编译过程中自动检查代码中的错误和潜在问题,帮助开发者及时发现和修复问题。
  3. 自动化测试:在编译过程中自动运行测试用例,确保代码质量。
  • 兼容性处理

不同的浏览器对 JavaScript 和 CSS 的支持程度不同。打包工具可以通过转译(transpiling)等方式,将现代 JavaScript 和 CSS 转换为兼容性更好的版本,确保在各种浏览器中都能正常运行。比如将es6以上的代码转成es5。

  • 生态系统支持

现代前端开发通常依赖于各种第三方库和框架。打包工具可以自动下载和管理这些依赖,并将它们合并到最终的打包文件中,简化了项目的依赖管理。

细数了种种打包工具的优点,足以证明打包工具对前端的重要性。正因为有打包工具的存在。我们才能用各种框架各种文件。将前端从刀耕火种带入了工业时代,大大提高了生产效率。

简单了解一下webpack

学习新的技能,最好的方式肯定是先看它的文档,然后再去进行实践。我在网上找了一个webpack的中文文档webpack中文文档

截屏2024-12-28 23.12.46.png

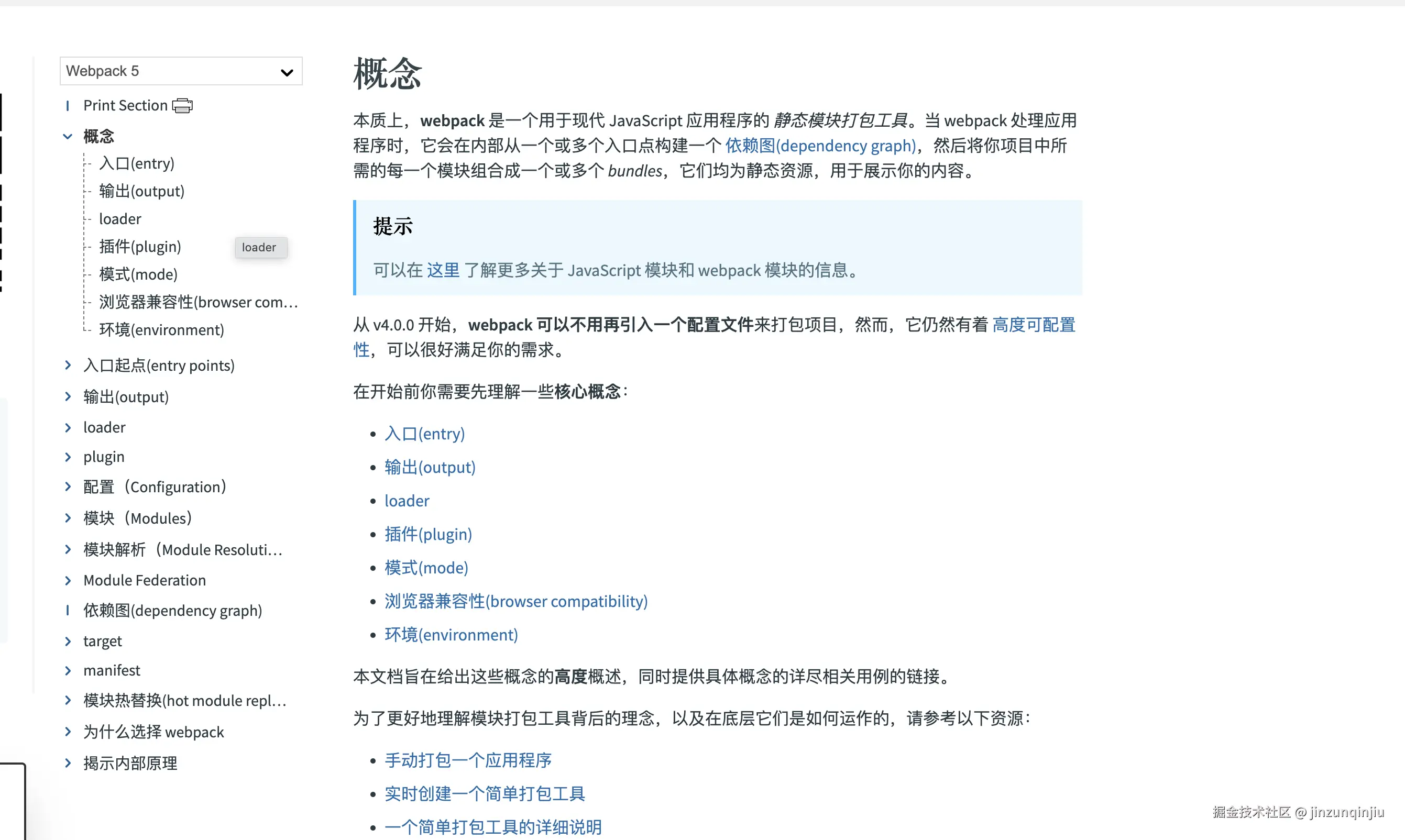
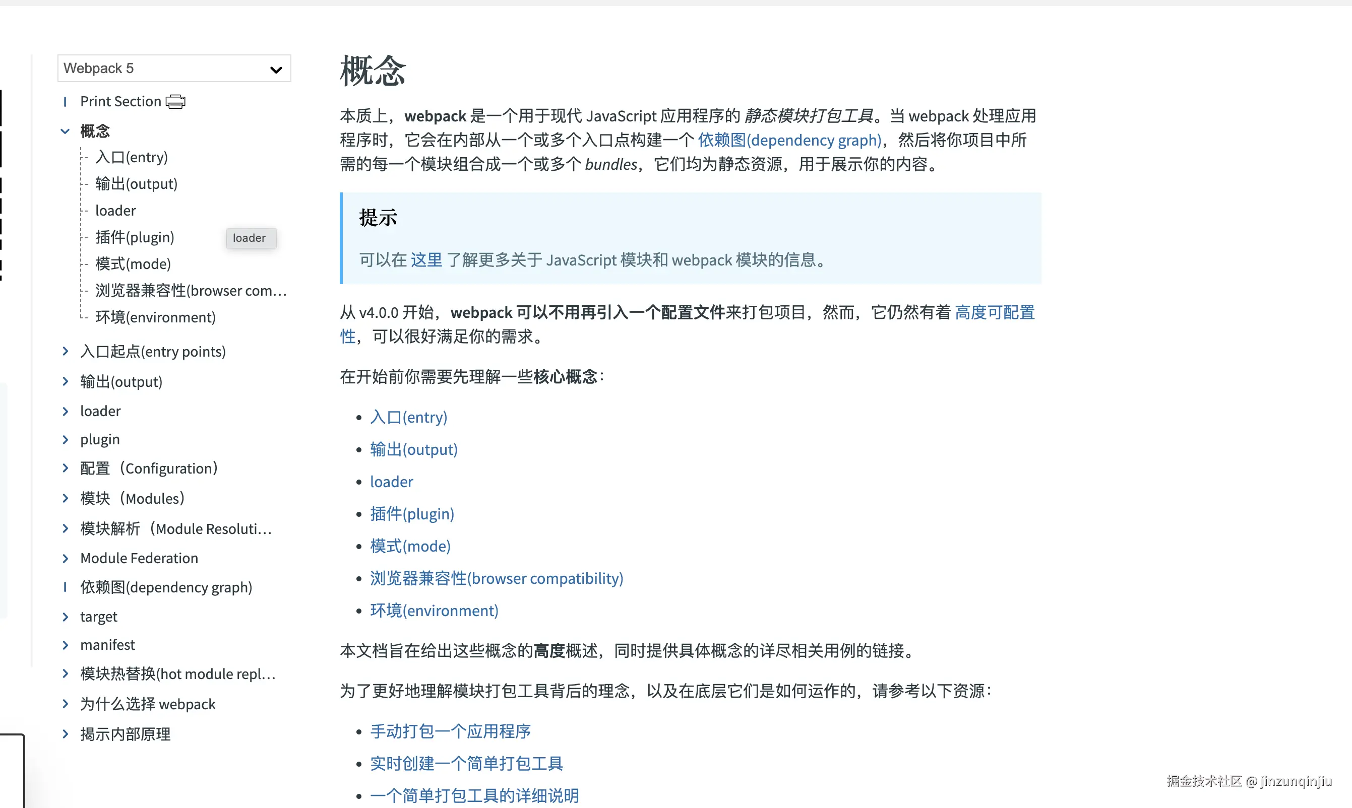
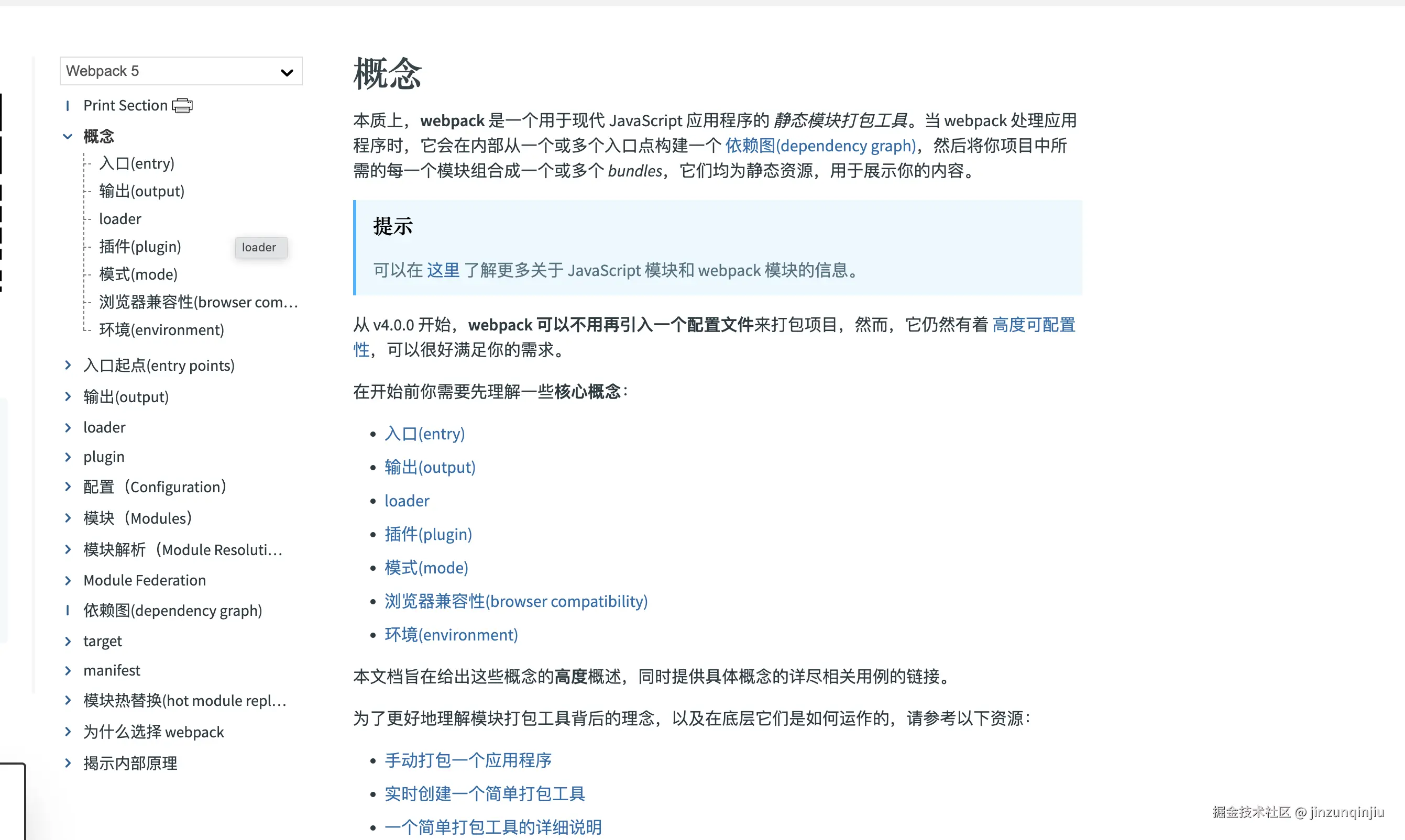
文档是这么介绍webpack的,webpack是一个用于现代应用程序的静态模块打包工具,当webpack处理应用程序时,它会在内部从一个或多个入口点构建一个依赖图,然后将你项目当中所需的每一个模块组合成一个或多个bundles,它们均为静态资源,用于展示你的内容。这么说你可能不太懂,待会我们看实战。其实意思就是说,从一个入口文件出发。webpack根据import等导入语句读取其他文件的模块内容,然后生成到一个或多个文件当中,也就是输出了一个浏览器可以识别的产物静态资源。

先了解一下几个重要的概念

  • 入口

截屏2024-12-28 23.22.44.png 简单的说呢,就是给webpack指明,从哪个文件开始读,然后根据这个文件的import导入等生成依赖图。一般在webpack.config.js中配置entry属性。入口文件在我们的项目中一般是main.js。

  • output输出属性

截屏2024-12-28 23.28.47.png

也就是配置我们用webpack打包生成的文件,配置生成的位文件路径和文件名,当然远不止如此,需要你自己去学习。

  • loader

这是webpack中一个很重要的概念。为什么呢?其实呢,webpack只能读懂js文件或json文件。那webpack如何处理不同的文件类型呢?其实就是靠loader。

截屏2024-12-28 23.36.15.png

那如何配置呢?在module属性里面,配置rules数组,每一项就是每一个loader。里面有两个文件后缀名,test,正则匹配文件后缀名,$符表示结尾。use属性就是所用的loader。结合起来就是什么文件后缀用什么loader。

截屏2024-12-28 23.40.24.png

例如我上面配置的loader。分别配置了.css后缀用什么loader,图片用什么loader,.js文件的babel-loader,生成低版本的js文件。

  • 插件plugin

截屏2024-12-28 23.48.51.png

插件是干嘛用的呢?顾名思义肯定是拓展功能的,执行更广泛的业务。比如打包优化,资源管理,注入环境等。用法也简单,要使用一个插件,只需要导入require它,然后把它添加到plugin数组中,注意,如果需要因为不同目的使用同一个插件,可以用new重新创建一个插件实例。看上面官方的配置,用了一个生成html的plugin,然后将打包后的结果注入到这个html文件当中。运行这个html文件,就是我们打包后得到的结果。当然,还有很多很多plugin。

后面的一些属性,就一笔带过啦。

截屏2024-12-28 23.55.40.png

本来是有实战的,但是我也是看了教学视频实战了一下。是个宝藏视频,就分享给大家啦。www.bilibili.com/video/BV11g…

总结

打包工具呢有许多的用处。比如多文件处理,像webpack的loader。提高开发效率,如可以配置devServer实现热更新。用插件提高性能,压缩代码体积等等。还能进行模块化处理。然后我们又简单的了解了一下webpack的一些配置项。以及webpack是如何运作的。相信学习了打包工具之后,我们对模块化工程化又有了进一步的了解。像我们的教授架就是提供了这些功能。这样你就知道了为什么能这么用。知其然并且知所以然。