海山数据库(He3DB)源码详解:海山Mysql 崩溃恢复(3)-日志应用

45 阅读10分钟

海山数据库(He3DB)源码详解:海山Mysql 崩溃恢复(3)-日志应用

崩溃恢复之日志应用

recv_recovery_from_checkpoint_start_for_se(flushed_lsn)为崩溃恢复的入口函数,其从innobase_start_or_create_for_mysql()调用,传入参数flushed_lsn是读取存在系统表空间的fil_write_flushed_lsn获得的,该函数在日志解析、日志应用等线程创建之前,进行崩溃恢复操作。

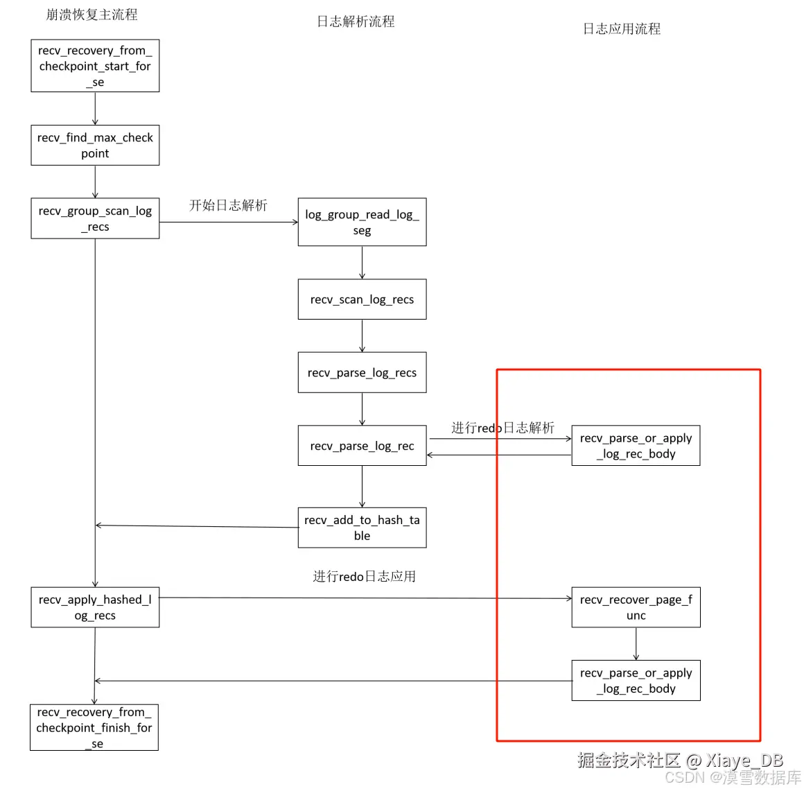
MySQL redo日志崩溃恢复整体流程如图所示,其中,日志应用的流程主要集中在右边部分,recv_parse_or_apply_log_rec_body用于解析或应用日志记录体,recv_recover_page_func用于恢复页面函数,这是应用日志记录到数据库页面的关键步骤。

图中还显示了日志解析和日志应用流程之间的交互,特别是在解析日志记录后,如何将它们应用到数据库页面以完成恢复过程。本文将针对日志应用过程中涉及到的几个函数源码进行详细解析。

在这里插入图片描述

1、recv_apply_hashed_log_recs()函数流程

void
recv_apply_hashed_log_recs(
/*=======================*/
	ibool	allow_ibuf)	
{
	recv_addr_t* recv_addr;
	ulint	i;
	ibool	has_printed	= FALSE;
	mtr_t	mtr;
loop:
	mutex_enter(&(recv_sys->mutex));

	if (recv_sys->apply_batch_on) {

		mutex_exit(&(recv_sys->mutex));

		os_thread_sleep(500000);

		goto loop;
	}

	ut_ad(!allow_ibuf == log_mutex_own());

	if (!allow_ibuf) {
		recv_no_ibuf_operations = true;
	}

	recv_sys->apply_log_recs = TRUE;
	recv_sys->apply_batch_on = TRUE;

	for (i = 0; i < hash_get_n_cells(recv_sys->addr_hash); i++) {

		for (recv_addr = static_cast<recv_addr_t*>(
				HASH_GET_FIRST(recv_sys->addr_hash, i));
		     recv_addr != 0;
		     recv_addr = static_cast<recv_addr_t*>(
				HASH_GET_NEXT(addr_hash, recv_addr))) {

			if (srv_is_tablespace_truncated(recv_addr->space)) {
				ut_a(recv_sys->n_addrs);
				recv_addr->state = RECV_DISCARDED;
				recv_sys->n_addrs--;
				continue;
			}

			if (recv_addr->state == RECV_DISCARDED) {
				ut_a(recv_sys->n_addrs);
				recv_sys->n_addrs--;
				continue;
			}

			const page_id_t		page_id(recv_addr->space,
							recv_addr->page_no);
			bool			found;
			const page_size_t&	page_size
				= fil_space_get_page_size(recv_addr->space,
							  &found);

			ut_ad(found);

			if (recv_addr->state == RECV_NOT_PROCESSED) {
				if (!has_printed) {
					ib::info() << "Starting an apply batch"
						" of log records"
						" to the database...";
					fputs("InnoDB: Progress in percent: ",
					      stderr);
					has_printed = TRUE;
				}

				mutex_exit(&(recv_sys->mutex));

				if (buf_page_peek(page_id)) {
					buf_block_t*	block;

					mtr_start(&mtr);

					block = buf_page_get(
						page_id, page_size,
						RW_X_LATCH, &mtr);

					buf_block_dbg_add_level(
						block, SYNC_NO_ORDER_CHECK);

					recv_recover_page(FALSE, block);
					mtr_commit(&mtr);
				} else {
					recv_read_in_area(page_id);
				}

				mutex_enter(&(recv_sys->mutex));
			}
		}

		if (has_printed
		    && (i * 100) / hash_get_n_cells(recv_sys->addr_hash)
		    != ((i + 1) * 100)
		    / hash_get_n_cells(recv_sys->addr_hash)) {

			fprintf(stderr, "%lu ", (ulong)
				((i * 100)
				 / hash_get_n_cells(recv_sys->addr_hash)));
		}
	}

	/* Wait until all the pages have been processed */

	while (recv_sys->n_addrs != 0) {

		mutex_exit(&(recv_sys->mutex));

		os_thread_sleep(500000);

		mutex_enter(&(recv_sys->mutex));
	}

	if (has_printed) {

		fprintf(stderr, "\n");
	}

	if (!allow_ibuf) {

		/* Flush all the file pages to disk and invalidate them in
		the buffer pool */

		ut_d(recv_no_log_write = true);
		mutex_exit(&(recv_sys->mutex));
		log_mutex_exit();

		/* Stop the recv_writer thread from issuing any LRU
		flush batches. */
		mutex_enter(&recv_sys->writer_mutex);

		/* Wait for any currently run batch to end. */
		buf_flush_wait_LRU_batch_end();

		os_event_reset(recv_sys->flush_end);
		recv_sys->flush_type = BUF_FLUSH_LIST;
		os_event_set(recv_sys->flush_start);
		os_event_wait(recv_sys->flush_end);

		buf_pool_invalidate();

		/* Allow batches from recv_writer thread. */
		mutex_exit(&recv_sys->writer_mutex);

		log_mutex_enter();
		mutex_enter(&(recv_sys->mutex));
		ut_d(recv_no_log_write = false);

		recv_no_ibuf_operations = false;
	}

	recv_sys->apply_log_recs = FALSE;
	recv_sys->apply_batch_on = FALSE;

	recv_sys_empty_hash();

	if (has_printed) {
		ib::info() << "Apply batch completed";
	}

	mutex_exit(&(recv_sys->mutex));
}
  • recv_apply_hashed_log_recs()函数的作用是将存储的日志记录从哈希表中清空,并将它们应用到相应的页面中。下面是对该函数的详细解析。

1、设置正在进行应用状态

recv_sys->apply_log_recs = TRUE;
recv_sys->apply_batch_on = TRUE;

2、取出哈希节点: redo日志最终存储在recv_sys->addr_hash哈希表结构如下所示: 在这里插入图片描述

  • 因此想要取出哈希节点需要进行2次for循环:
  • 第1次for循环,是对哈希桶进行遍历。
  • 第2次for循环,对哈希链表进行变量,此时每个节点代表每个将进行应用的数据页
for (i = 0; i < hash_get_n_cells(recv_sys->addr_hash); i++) {

		for (recv_addr = static_cast<recv_addr_t*>(
				HASH_GET_FIRST(recv_sys->addr_hash, i));
		     recv_addr != 0;
		     recv_addr = static_cast<recv_addr_t*>(
				HASH_GET_NEXT(addr_hash, recv_addr)))

3、如果表已经truncate

  • 检查当前表是否truncate,修改truncate表的哈希节点状态为RECV_DISCARDED,并且减少n_addrs
    if (srv_is_tablespace_truncated(recv_addr->space)) {
        /* Avoid applying REDO log for the tablespace
        that is schedule for TRUNCATE. */
        ut_a(recv_sys->n_addrs);
        recv_addr->state = RECV_DISCARDED;
        recv_sys->n_addrs--;
        continue;
    }

4、缓冲池中存在当前数据页,调用recv_recover_page宏。

  • recv_recover_page宏将调用recv_recover_page_func()进行应用操作。
  • 当前if条件下的流程是1个mtr。

5、如果不在缓冲池中,调用recv_read_in_area()读取数据页到缓冲池。

  • recv_read_in_area()函数后续采用异步读取的方式,由io_handler_thread完成读取,并在读取完成后判断是否在崩溃恢复过程中,在崩溃恢复过程中随后进行应用操作。
    if (buf_page_peek(page_id)) {
        buf_block_t*	block;

        mtr_start(&mtr);

        block = buf_page_get(
            page_id, page_size,
            RW_X_LATCH, &mtr);

        buf_block_dbg_add_level(
            block, SYNC_NO_ORDER_CHECK);

        recv_recover_page(FALSE, block);
        mtr_commit(&mtr);
    } else {
        recv_read_in_area(page_id);
    }

6、等待所有数据页应用完成。

 	while (recv_sys->n_addrs != 0) {

		mutex_exit(&(recv_sys->mutex));

		os_thread_sleep(500000);

		mutex_enter(&(recv_sys->mutex));
	}

7、修改全局状态并且情况recv_sys的哈希表。

  • recv_sys_empty_hash()在清理了recv_sys旧的哈希表后,为recv_sys分配了新的哈希表。
	recv_sys->apply_log_recs = FALSE;
	recv_sys->apply_batch_on = FALSE;

	recv_sys_empty_hash();

该函数的大致流程如下图所示: 在这里插入图片描述

2、recv_recover_page_func()函数流程

void
recv_recover_page_func(
	buf_block_t*	block)	/*!< in/out: buffer block */
{
	page_t*		page;
	page_zip_des_t*	page_zip;
	recv_addr_t*	recv_addr;
	recv_t*		recv;
	byte*		buf;
	lsn_t		start_lsn;
	lsn_t		end_lsn;
	lsn_t		page_lsn;
	lsn_t		page_newest_lsn;
	ibool		modification_to_page;
	mtr_t		mtr;

	mutex_enter(&(recv_sys->mutex));

	if (recv_sys->apply_log_recs == FALSE) {

		mutex_exit(&(recv_sys->mutex));

		return;
	}

	recv_addr = recv_get_fil_addr_struct(block->page.id.space(),
					     block->page.id.page_no());

	if ((recv_addr == NULL)
	    || (recv_addr->state == RECV_BEING_PROCESSED)
	    || (recv_addr->state == RECV_PROCESSED)) {
		ut_ad(recv_addr == NULL || recv_needed_recovery);

		mutex_exit(&(recv_sys->mutex));

		return;
	}

	recv_addr->state = RECV_BEING_PROCESSED;

	mutex_exit(&(recv_sys->mutex));

	mtr_start(&mtr);
	mtr_set_log_mode(&mtr, MTR_LOG_NONE);

	page = block->frame;
	page_zip = buf_block_get_page_zip(block);

	/* Read the newest modification lsn from the page */
	page_lsn = mach_read_from_8(page + FIL_PAGE_LSN);

	modification_to_page = FALSE;
	start_lsn = end_lsn = 0;

	recv = UT_LIST_GET_FIRST(recv_addr->rec_list);

	while (recv) {
		end_lsn = recv->end_lsn;

		ut_ad(end_lsn
		      <= UT_LIST_GET_FIRST(log_sys->log_groups)->scanned_lsn);

		if (recv->len > RECV_DATA_BLOCK_SIZE) {
			/* We have to copy the record body to a separate
			buffer */

			buf = static_cast<byte*>(ut_malloc_nokey(recv->len));

			recv_data_copy_to_buf(buf, recv);
		} else {
			buf = ((byte*)(recv->data)) + sizeof(recv_data_t);
		}

		if (recv->type == MLOG_INIT_FILE_PAGE) {
			page_lsn = page_newest_lsn;

			memset(FIL_PAGE_LSN + page, 0, 8);
			memset(UNIV_PAGE_SIZE - FIL_PAGE_END_LSN_OLD_CHKSUM
			       + page, 0, 8);

			if (page_zip) {
				memset(FIL_PAGE_LSN + page_zip->data, 0, 8);
			}
		}

		bool	skip_recv = false;
		if (srv_was_tablespace_truncated(fil_space_get(recv_addr->space))) {
			lsn_t	init_lsn =
				truncate_t::get_truncated_tablespace_init_lsn(
				recv_addr->space);
			skip_recv = (recv->start_lsn < init_lsn);
		}

		if (recv->start_lsn >= page_lsn
		    && !srv_is_tablespace_truncated(recv_addr->space)
		    && !skip_recv) {

			lsn_t	end_lsn;

			if (!modification_to_page) {

				modification_to_page = TRUE;
				start_lsn = recv->start_lsn;
			}

			DBUG_PRINT("ib_log",
				   ("apply " LSN_PF ":"
				    " %s len " ULINTPF " page %u:%u",
				    recv->start_lsn,
				    get_mlog_string(recv->type), recv->len,
				    recv_addr->space,
				    recv_addr->page_no));

			recv_parse_or_apply_log_rec_body(
				recv->type, buf, buf + recv->len,
				recv_addr->space, recv_addr->page_no,
				block, &mtr);

			end_lsn = recv->start_lsn + recv->len;
			mach_write_to_8(FIL_PAGE_LSN + page, end_lsn);
			mach_write_to_8(UNIV_PAGE_SIZE
					- FIL_PAGE_END_LSN_OLD_CHKSUM
					+ page, end_lsn);

			if (page_zip) {
				mach_write_to_8(FIL_PAGE_LSN
						+ page_zip->data, end_lsn);
			}
		}

		if (recv->len > RECV_DATA_BLOCK_SIZE) {
			ut_free(buf);
		}

		recv = UT_LIST_GET_NEXT(rec_list, recv);
	}

	mtr.discard_modifications();

	mtr_commit(&mtr);

	mutex_enter(&(recv_sys->mutex));

	if (recv_max_page_lsn < page_lsn) {
		recv_max_page_lsn = page_lsn;
	}

	recv_addr->state = RECV_PROCESSED;

	ut_a(recv_sys->n_addrs);
	recv_sys->n_addrs--;

	mutex_exit(&(recv_sys->mutex));

}
  • recv_recover_page_func()函数中,如果页面的日志序列号(LSN)小于日志记录的LSN,则将哈希日志记录应用到该页面。这可以在缓冲区页面刚刚被读入时调用,也可以对已经在缓冲区池中的页面调用。下面是对该函数的详细解析。

1、根据表空间号和页号取出对应日志链表。

	recv_addr = recv_get_fil_addr_struct(block->page.id.space(),
					     block->page.id.page_no());

	if ((recv_addr == NULL)
	    || (recv_addr->state == RECV_BEING_PROCESSED)
	    || (recv_addr->state == RECV_PROCESSED)) {
		ut_ad(recv_addr == NULL || recv_needed_recovery);

		mutex_exit(&(recv_sys->mutex));

		return;
	}

2、修改日志链表状态为RECV_BEING_PROCESSED

recv_addr->state = RECV_BEING_PROCESSED;

3、从数据页中读取最后被修改的lsn值,如果是在热备份状态下,从缓冲池控制块读取lsn

	page_lsn = mach_read_from_8(page + FIL_PAGE_LSN);

#ifndef UNIV_HOTBACKUP

	page_newest_lsn = buf_page_get_newest_modification(&block->page);

	if (page_newest_lsn) {

		page_lsn = page_newest_lsn;
	}
#else
	page_newest_lsn = 0;
#endif 

4、从日志链表读取日志,并且对每个日志进行循环。

recv = UT_LIST_GET_FIRST(recv_addr->rec_list);

while (recv) {
    ...
}

5、如果日志长度过长,采用动态分配空间将redo日志拷贝到这块内存中,否则直接使用recv中的数据。

    if (recv->len > RECV_DATA_BLOCK_SIZE) {

        buf = static_cast<byte*>(ut_malloc_nokey(recv->len));

        recv_data_copy_to_buf(buf, recv);
    } else {
        buf = ((byte*)(recv->data)) + sizeof(recv_data_t);
    }

6、如果当前表truncate,跳过truncate操作之前的redo日志

    bool	skip_recv = false;
    if (srv_was_tablespace_truncated(fil_space_get(recv_addr->space))) {
        lsn_t	init_lsn =
            truncate_t::get_truncated_tablespace_init_lsn(
            recv_addr->space);
        skip_recv = (recv->start_lsn < init_lsn);
    }

7、如果日志的lsn>页的lsn,调用recv_parse_or_apply_log_rec_body()进行日志应用,并在应用完成后,更新数据页中的lsn字段。

    if (!modification_to_page) {

        modification_to_page = TRUE;
        start_lsn = recv->start_lsn;
    }

    DBUG_PRINT("ib_log",
            ("apply " LSN_PF ":"
            " %s len " ULINTPF " page %u:%u",
            recv->start_lsn,
            get_mlog_string(recv->type), recv->len,
            recv_addr->space,
            recv_addr->page_no));

    recv_parse_or_apply_log_rec_body(
        recv->type, buf, buf + recv->len,
        recv_addr->space, recv_addr->page_no,
        block, &mtr);

    end_lsn = recv->start_lsn + recv->len;
    mach_write_to_8(FIL_PAGE_LSN + page, end_lsn);
    mach_write_to_8(UNIV_PAGE_SIZE
            - FIL_PAGE_END_LSN_OLD_CHKSUM
            + page, end_lsn);

    if (page_zip) {
        mach_write_to_8(FIL_PAGE_LSN
                + page_zip->data, end_lsn);
    }

8、如果当前redo日志使用的动态分配的内存,释放这部分内存,并且调用UT_LIST_GET_NEXT宏,获取日志链表的下一条日志,之后进入下一轮循环。

    if (recv->len > RECV_DATA_BLOCK_SIZE) {
        ut_free(buf);
    }

    recv = UT_LIST_GET_NEXT(rec_list, recv);

9、调用buf_flush_recv_note_modificatio()函数,更新数据页缓冲池控制块的newest_modification,并且在flush链表中重新排序 10、应用流程接收修改日志链表状态为RECV_PROCESSED并且减少n_addrs

	recv_addr->state = RECV_PROCESSED;

	ut_a(recv_sys->n_addrs);
	recv_sys->n_addrs--;

	mutex_exit(&(recv_sys->mutex));

该函数的大致流程如下图所示: 在这里插入图片描述

3、recv_parse_or_apply_log_rec_body()函数流程

static
byte*
recv_parse_or_apply_log_rec_body(
	mlog_id_t	type,
	byte*		ptr,
	byte*		end_ptr,
	ulint		space_id,
	ulint		page_no,
	buf_block_t*	block,
	mtr_t*		mtr)
{
	ut_ad(!block == !mtr);

	switch (type) {

    /* 根据日志类型,调用对应函数 */
    ...

	default:
		break;
	}

	dict_index_t*	index	= NULL;
	page_t*		page;
	page_zip_des_t*	page_zip;
#ifdef UNIV_DEBUG
	ulint		page_type;
#endif /* UNIV_DEBUG */

	if (block) {
		/* Applying a page log record. */
		page = block->frame;
		page_zip = buf_block_get_page_zip(block);
		ut_d(page_type = fil_page_get_type(page));
	} else {
		/* Parsing a page log record. */
		page = NULL;
		page_zip = NULL;
		ut_d(page_type = FIL_PAGE_TYPE_ALLOCATED);
	}

	const byte*	old_ptr = ptr;

	switch (type) {
         /* 根据日志类型,调用对应函数 */
         ...
				break;
			}
		ptr = mlog_parse_nbytes(type, ptr, end_ptr, page, page_zip);
		if (ptr != NULL && page != NULL
		    && page_no == 0 && type == MLOG_4BYTES) {
			ulint	offs = mach_read_from_2(old_ptr);
			switch (offs) {
				fil_space_t*	space;
				ulint		val;
			default:
				break;
			 /* 根据日志类型,调用对应函数 */
             ...
				}
			}
		}
		break;
	case MLOG_REC_INSERT: case MLOG_COMP_REC_INSERT:
		...
    ...

	if (index) {
		dict_table_t*	table = index->table;

		dict_mem_index_free(index);
		dict_mem_table_free(table);
	}

	return(ptr);
}
  • recv_parse_or_apply_log_rec_body()函数的主要作用是根据redo日志类型,对redo日志的数据部分进行解析和应用的操作都是在该函数中完成的,该函数根据传入参数blcok是否为NULL,来区分是否进行日志应用操作,如果block == NULL,后续只进行日志解析,不进行日志应用。