【全方位解析】企业如何通过提示词工程优化AI输出,提升市场竞争力—慢慢学AI045

433 阅读43分钟

写在前面

  • 幼稚的”Hello World”式提示词早该入土,却仍被奉为圭臬,可笑至极。
  • 思维链(CoT)终于让 AI 学会了思考,可惜人类还没学会。
  • 思维树(ToT)探索多种可能,但大多数人连树都分不清。
  • 高级框架如 AoT、SoT 是撬动 AI 的杠杆,可惜多数人连杠杆都不会用。
  • 如果你还在用简单提示词,那么恭喜,你已经正式落伍了。

引言 :AI 时代的关键技能 - 提示词工程

在人工智能迅速发展的今天,提示词工程已成为企业领导者必须掌握的关键技能。简而言之,提示词工程是设计和优化输入到 AI 系统的指令(即提示词)的艺术和科学。它就像是与 AI 对话的语言,通过精心设计的提示,我们可以引导 AI 生成更加准确、相关和有用的输出。 

简单来说,通过日常使用的自然语言和 AI 交流,就是所谓提示词工程(Prompt Engineering)。

也就是所谓 ChatBot,对话方式交流,看似没有门槛,如何组织语言,从而更好和 AI 交互,确是一件非常有挑战的事。

提示词的局限性

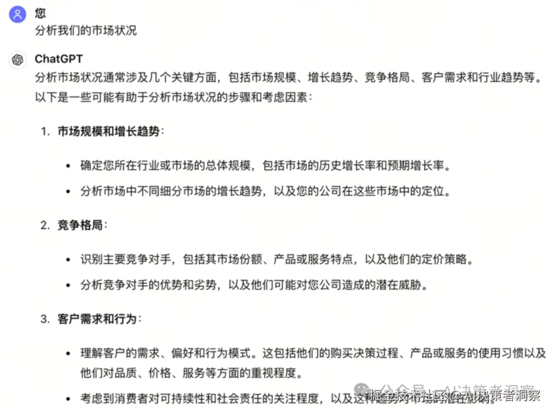
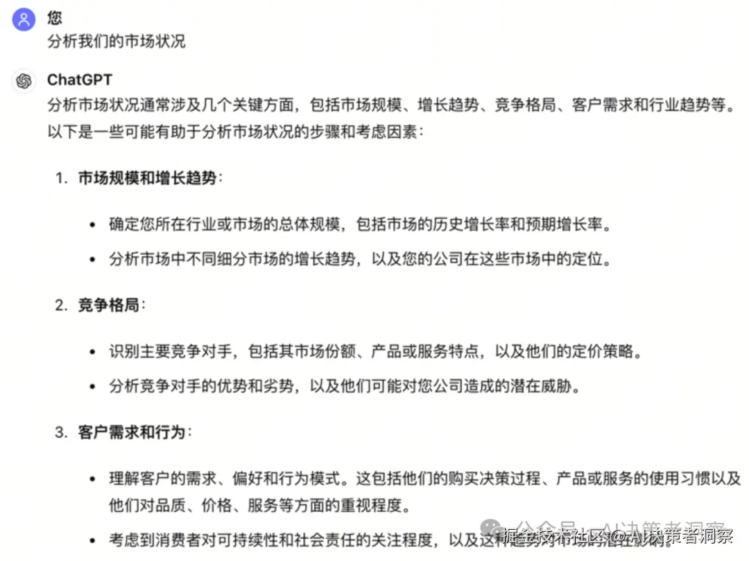
然而,随着企业面临的挑战日益复杂,简单的提示词往往无法满足需求。例如,当我们要求 AI “分析我们的市场状况” 时,可能得到的只是一些浅显的观察。 

 

图片

这是非常典型的,一个敢问,一个敢说。

这种简单提示无法充分利用 AI 的潜力,也无法应对复杂的商业问题。正是这种局限性推动了更先进提示技巧的发展,如思维链(Chain of Thought, CoT)、思维树(Tree of Thoughts, ToT)和思维图(Graph of Thoughts, GoT)等。这些高级技巧能够引导 AI 进行更深入的分析、探索多种可能性,并处理复杂的推理任务。 

在接下来的内容中,我们将深入探讨这些先进的提示词工程技巧,了解它们如何应用于企业决策、创新和战略规划等关键领域。通过掌握这些技巧,企业领导者将能够更有效地利用 AI 技术,在竞争激烈的商业环境中保持领先地位。 

典型的 AI 迷思在于两极分化的体悟,很牛啥都能干,很弱完全是个玩具。殊不知,AI 已经进入应用遍地开花,悄然落地了。有意思的是,提示词仍然是非常有必要的技能。

我们和 AI 交互的时候,缺乏背景的了解,为了更好把前因后果告诉它,让它好好干活,就有了提示词的关键要素,有了很多框架。比如去年新加坡提示词工程比赛冠军用到的一个框架。 

CO-STAR 框架简述

图片

其中: 

  • (C) 上下文(Context)
    • 也就是 Background,讨论的背景信息,让大语言模型聚焦在我们讨论的具体场景下。避免偏离主线瞎扯。
    • 如: 公司正在研发一个新产品,为公司会议准备简报
  • (O) 目标(Objective)
    • 希望大语言模型要做的事,清晰明确的目标,传统的 SMART 原则能帮我们梳理。
    • 如: 生成一份关于市场趋势的报告
  • (S) 风格(Style)
    • 大语言模型的语言风格。
    • 它有点像其他框架中的角色(Role),希望激发那个角色的训练数据。
    • 如: 希望资深商业顾问的风格写
  • (T) 语气(Tone)
    • 指定大语言模型回复时的态度。
    • 符合我们期望的情绪和情感,比如严肃的,言简意赅的等
    • 如: 正式且严谨
  • (A) 受众(Audience)
    • 指定目标受众。可以理解为对上面上下文的一个补充。
    • 我们希望大语言模型给出,我们能听懂的 行话 。
    • 如: 企业高管
  • (R) 答复/回应(Response)
    • 返回的格式,列表形式,会话形式,Markdown 格式等等。
    • 如 生成一份包含图表和数据的报告

结构化提示词,帮我们更好梳理需要大语言模型解决的问题。 

就像是给一个实习生交代事项,期待他是我们肚子里的蛔虫,必然会收获满满挫败感。 传统的思维框架,在和 AI 交互的过程同样适用。意思是说,如果我们平常和同事讲不清楚一件事,和 AI 也讲不清楚!

随着学习的深入,掌握了提示词的基本技巧以后,我们开始思考,如何把它们应用在更复杂的分析决策中。 

推理型提示技术的演进-CoT,CoT-SC

人们在推理型的提示词技术上已经有非常深入的研究。显著提升了早期的大模型,如 GPT 3.5。对于它们的探索,有益于我们理解后面的内容。 

思维链 (Chain of Thought, CoT)

囿于大模型始终预测下一个 token ,在解决数学问题上有天然的缺憾。于是有人发展了 CoT 技术。 

思维链 (CoT) 技术是这一演进的重要里程碑。它的核心思想是引导 AI 像人类一样,通过一系列逻辑步骤来解决问题。想象一下,当你面对一个复杂的商业决策时,你会如何思考?你可能会将问题分解为几个关键点,逐步分析每个点,然后得出结论。CoT 正是模拟了这种思考过程。 

例如,在制定新产品的市场进入策略时,我们可以使用 CoT 提示如下: 

分析我们新推出的智能家居控制中心的市场进入策略:
1. 首先,评估当前智能家居市场的规模和增长趋势。
2. 然后,分析我们产品的独特卖点和竞争优势。
3. 接着,确定目标客户群体及其需求。
4. 评估现有竞争对手的市场策略。
5. 基于以上分析,提出适合我们产品的市场定位。
6. 最后,设计具体的市场进入策略,包括定价、分销渠道和推广方式。
请逐步思考并详细解释每一步的推理过程。

简单来说,这个方法就是让大模型把中间的推理过程放出来。让我们有机会去观察它的推理过程,从而更能验证它的结果。

实际上,我们在使用的时候,简单到可笑,就只是告诉大模型: 

  • 请一步步思考/Let‘s Think step by step
  • 请深呼吸

图片

仔细观察,我们就会发现,如果 AI 的推理过程一开始就是错的,后面显然也是错的。聪明的研究者们注意到了这一点,他们想到了利用大语言模型的随机性特征: 为什么不多问几次,看看哪个答案出现的频率更高呢? 

这种巧妙的方法就是所谓的思维链自一致性(CoT-SC)。通过生成多个思维链并选择最一致的答案,CoT-SC 显著提高了 AI 推理的可靠性。 

思维链自一致性 (Chain of Thought Self-Consistency, CoT-SC)

为我们的智能家居控制中心制定定价策略:
1. 独立生成3种不同的定价策略,每种策略考虑以下因素:
   - 生产成本和目标利润率
   - 竞品价格
   - 目标客户群的购买力
   - 产品的独特价值主张
2. 对每种策略进行SWOT分析。
3. 比较这3种策略,评估它们的可行性和潜在市场反应。
4. 选择最合适的策略,并解释选择理由。
请独立生成每种策略,然后进行比较和选择。

通过这种方法,我们可以得到多个角度的分析,从而做出更加全面和可靠的决策。图片

然而,尽管 CoT-SC 提高了推理的准确性,它仍然局限于 AI 模型的内部知识和单一思考过程。在现实世界中,问题解决往往需要与环境互动、获取新信息,并根据反馈调整策略。这就引出了一个更先进的技术:ReAct(Reasoning and Acting)。 

ReAct (Reasoning and Acting)。

ReAct 技术则更进一步,它结合了推理 (Reasoning) 和行动 (Acting)。这种方法不仅让 AI 进行思考,还模拟了采取行动并根据结果调整策略的过程。这特别适合需要动态决策和持续优化的场景。 

例如,在产品发布后的市场反应分析中,我们可以这样使用 ReAct: 

分析我们智能家居控制中心上市后的市场表现:
1. 思考:评估产品首周销售数据。
2. 行动:基于销售数据,模拟调整市场营销策略。
3. 思考:分析调整后的市场反应。
4. 行动:根据新的市场反应,提出产品改进建议。
5. 思考:预测产品改进后的市场表现。
在每一步都详细说明你的推理过程和行动依据。

图片

传统的 CoT 没有借助外力,在推理过程中,如果涉及补充信息就抓瞎了。 需要的时候去找这些信息,推理和行动之间的循环关系,是 ReAct 的核心特征。

在比较这三种技术时,我们可以看到它们各有优势: 

  • CoT 适合需要清晰思路的复杂问题;
  • CoT-SC 在需要高度可靠性的决策中表现优异;
  • 而 ReAct 则在需要持续优化和快速反应的场景中更为有效。

在实际应用中,这些技术可以大大提升企业的决策质量。例如: 

  • 在制定长期战略规划时,我们可以使用 CoT 来分析各种影响因素;
  • 在评估重大投资决策时,CoT-SC 可以提供多角度的分析和比较;
  • 而在管理日常运营和市场营销时,ReAct 可以帮助我们快速响应市场变化并持续优化策略。

显然,技术的发展,总会让人欲罢不能,CoT 的缺憾在于它无法回溯,我们知道谷歌的 AlphaGo 战胜人类的棋手,突破围棋,让人们一度陷入巨大的悲观情绪中。 

围棋需要不断探索落子后的胜率,如果不够高,就要重新调整策略,不断尝试,不断计算,这个过程前面提到的 CoT 就有些困难了,于是有了它们 

多维思考模型:思维树 (ToT) 和思维图 (GoT)

随着商业环境变得越来越复杂,我们需要更加强大和灵活的思考工具来应对多变的市场和复杂的决策场景。这就引出了两种更先进的提示词技术:思维树 (Tree of Thoughts, ToT) 和思维图 (Graph of Thoughts, GoT)。这些技术不仅能处理复杂的推理任务,还能探索多种可能性,帮助我们在充满不确定性的商业世界中做出更明智的决策。 

思维树 (Tree of Thoughts, ToT)

思维树 (ToT) 技术的核心理念是将问题解决过程视为一个树状结构,每个分支代表一种可能的思路或解决方案。这种方法特别适合需要考虑多个选项和可能结果的决策场景。想象你正在为公司制定未来五年的发展战略,你需要考虑多个可能的发展方向,每个方向又可能带来不同的结果。ToT 就像是帮你绘制了一张详细的决策树,让你能够系统地评估每个选项的潜在结果。 

例如,在制定新产品线的开发策略时,我们可以这样使用 ToT: 

为我们的智能家居产品线制定未来3年的开发策略:
1. 提出3个可能的主要发展方向:
   a) 专注于高端市场
   b) 拓展中端市场
   c) 开发全新的产品类别
2. 对每个方向,探讨以下方面:
   - 所需的研发投入
   - 潜在的市场规模
   - 预期的竞争格局
   - 与公司现有资源和能力的匹配度
3. 对每个方向的分析进行深化,考虑可能的变数和风险。
4. 评估不同方向之间可能的协同效应。
5. 基于以上分析,推荐最佳的产品线发展策略。
请以树状结构展开你的思考,每个分支都要详细论证。

通过这种方法,我们可以全面地探索各种可能性,评估每个选项的优劣,从而做出更加明智和全面的决策。 

图片

从图上可以看出来,绿色的节点是最终它选择的路径,红色的节点最终被抛弃了。

尽管思维链 (CoT)技术让 AI 能够逐步推理, 但它仍然局限于单一的、线性的思考路径。在复杂的决策场景中, 我们往往需要考虑多种可能性, 权衡不同选项。这就是思维树 (ToT)技术的优势所在。

ToT 将思考过程视为一棵树, 每个分支代表一种可能的推理路径。这种方法允许 AI 同时探索多个解决方案, 并在推理过程中进行回溯和调整。比如, 在制定市场策略时, ToT 可以同时考虑多个市场细分、不同的定价策略和各种营销渠道, 然后评估每条路径的可行性和潜在结果。 

然而, 现实世界的问题往往比树状结构更加复杂。某些思路可能相互关联, 形成网状结构; 有些决策可能需要考虑循环依赖。这就引出了更高级的技术:思维图 (GoT)。 

思维图 (Graph of Thoughts, GoT)

思维图 (GoT) 技术则更进一步,它将思考过程视为一个复杂的网络,其中的节点代表不同的想法或概念,而边则表示这些想法之间的关系。这种方法特别适合处理涉及多个相互关联因素的复杂系统分析。想象你正在分析一个新兴市场的进入策略,你需要考虑经济、政治、文化、技术等多个因素,以及它们之间的相互影响。GoT 就像是帮你构建了一个立体的思维地图,让你能够全面把握各个因素间的复杂关系。 

在分析新市场进入策略时,我们可以这样使用 GoT: 

分析进入东南亚智能家居市场的策略:
1. 识别关键因素,包括但不限于:
   - 经济发展水平
   - 技术基础设施
   - 消费者行为习惯
   - 竞争格局
   - 政策法规环境
2. 分析这些因素之间的相互关系:
   - 经济发展如何影响消费者行为?
   - 技术基础设施对产品设计有何要求?
   - 政策法规如何影响市场进入门槛?
3. 探讨不同因素的变化可能带来的连锁反应。
4. 基于这个复杂网络,提出进入策略的关键点。
5. 评估策略实施可能遇到的挑战和应对措施。
请用图表的形式展示你的分析,并详细解释各个节点间的关系。

图片

这种方法能够帮助我们更好地理解复杂系统中各因素的相互影响,从而制定出更加全面和灵活的策略。 

在选择和应用 ToT 和 GoT 时,我们需要考虑问题的性质和复杂度。 

  • ToT 更适合需要探索多个明确选项的决策场景,如产品开发策略、投资组合管理等。
  • GoT 则更适合需要全面分析复杂系统的场景,如市场格局分析、企业战略规划等。

在实际应用中,这两种技术可以极大地提升企业的战略规划能力。例如,在产品开发中,我们可以使用 ToT 来探索不同的产品特性组合及其市场潜力。在企业战略规划中,GoT 可以帮助我们全面分析公司内部能力、外部市场环境及各种战略选择之间的复杂关系,从而制定出更加全面和有弹性的长期战略。 

尽管思维图 (GoT) 为我们提供了处理复杂、相互关联问题的强大工具,但在面对快节奏的商业环境时,我们还需要更高效、更有针对性的思考方法。毕竟,不是所有决策都需要构建复杂的思维网络。有时,我们需要快速、有序、精确地解决问题。这就引出了一系列高效思考框架:算法思维 (AoT)、思维骨架 (SoT) 和思维程序 (PoT)。这些框架各具特色,针对不同类型的问题提供了优化的解决方案。 

高效思考框架 :算法 (AoT)、骨架 (SoT) 和程序 (PoT)

在快节奏的商业环境中,高效率和高精确度的决策能力往往成为企业制胜的关键。为了满足这一需求,提示词工程领域发展出了三种高效思考框架:算法思维 (Algorithm of Thoughts, AoT)、思维骨架 (Skeleton of Thoughts, SoT) 和思维程序 (Program of Thoughts, PoT)。这些框架各具特色,能够在不同场景下提升决策的效率和精确度。 

算法思维 (Algorithm of Thoughts, AoT)

算法思维 (AoT) 的核心理念是将复杂问题分解为一系列可执行的步骤,就像计算机算法一样。这种方法特别适合需要快速决策的场景,它能够在有限的时间内系统地处理信息并得出结论。AoT 的优势在于其结构化和可重复性,使得决策过程更加透明和可控。 

例如,在进行快速市场分析时,我们可以这样使用 AoT: 

对智能家居市场进行快速分析,时间限制为10分钟:
1. 列出需要分析的关键指标(如市场规模、增长率、主要玩家、技术趋势)。
2. 为每个指标分配权重(总和为100%)。
3. 快速收集每个指标的数据(使用可靠的快速访问渠道)。
4. 对每个指标进行1-10的评分。
5. 计算加权总分。
6. 基于总分给出市场吸引力的整体评估。
7. 提出2-3个关键洞察或行动建议。
请在10分钟内完成以上步骤,给出明确的市场评估和简要理由。

图片

这种方法能够在短时间内提供结构化的市场分析,特别适合需要快速决策的场景,如紧急的投资机会评估或竞争响应策略制定。 

算法思维 (AoT) 让我们能够以结构化、步骤化的方式快速处理信息和做出决策。

我们在使用这些技巧的时候,CoT 是线性的,就像一条 直线 。ToT更像是 下棋 时的思考过程。会考虑几种可能的走法,然后对每种走法再思考几步。这形成了一个树状结构,有主干和分支。 Algorithm of Thoughts (AoT) 像是一个非常灵活的问题解决者。想象你在解一个复杂的 拼图 ,你可能会: 

  • 同时尝试拼不同的部分(多路径探索)
  • 随时评估哪个部分最有希望完成(动态评估)
  • 根据已拼好的部分调整策略(反馈循环)
  • 经常检查已拼好的部分是否正确(验证机制)
  • 既专注于一个看起来有希望的区域,又不忽视其他可能性(深度和广度兼顾)

总的来说,AoT 就像是一个更加智能和灵活的问题解决者,它综合了 CoT 的直接性和 ToT 的广度,同时加入了更多的动态调整和评估机制。这使得 AoT 特别适合处理复杂、开放性、或信息不完整的问题,能够提供更全面和可靠的解决方案。 

然而,在某些情况下,我们可能需要先勾勒出整体框架,再填充细节。这就是思维骨架 (SoT) 发挥作用的地方。SoT 允许我们先构建问题或解决方案的整体结构,为后续的深入分析奠定基础。 

思维骨架 (Skeleton of Thoughts, SoT)

思维骨架 (SoT) 技术则专注于快速构建内容的整体框架,然后再填充细节。这种方法特别适合需要生成大量结构化内容的场景,如报告撰写、演讲稿准备等。SoT 的优势在于它能够确保内容的完整性和结构性,同时大大提高生成速度。 

在准备产品发布会演讲稿时,我们可以这样使用 SoT: 

为新一代智能家居系统的产品发布会创建一个15分钟演讲稿的骨架:
1. 列出演讲的主要部分(如开场、市场背景、产品介绍、核心功能、未来展望等)。
2. 为每个部分提供3-5个关键点。
3. 在骨架完成后,详细展开"核心功能"部分,包括:
   - 每个核心功能的简要描述
   - 每个功能解决的具体问题或带来的价值
   - 与竞品的对比优势
4. 为整个演讲设计一个贯穿始终的主题或故事线。
请首先创建整体骨架,然后详细展开指定部分。

图片

这种方法能够快速生成一个结构完整的演讲框架,确保覆盖所有关键点,同时为重点部分提供更多细节。 

  • 骨架生成:SoT首先生成一个简洁的答案骨架,通常包含3~10个要点。
  • 并行扩展:每个骨架要点被同时扩展,大大提高了生成速度。
  • 多样性提升:图2显示SoT在多样性方面有显著提升,特别是对于更先进的模型。
  • 相关性增强:SoT不仅加速了生成过程,还提高了答案的相关性。
  • 适应性强:SoT可以应用于各种类型的问题,从简单查询到复杂推理任务。

思维骨架 (SoT) 为我们提供了一个强大的工具来组织思路和构建框架。但当我们面对需要精确计算或严格逻辑推理的问题时,我们需要更加严谨和可执行的方法。这就是思维程序 (PoT) 的优势所在。PoT 将思考过程转化为一个可执行的程序,使得复杂的分析和决策过程变得更加精确和可重复。 

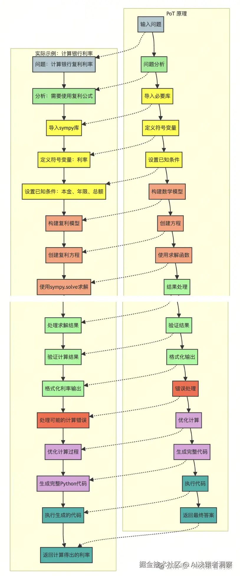
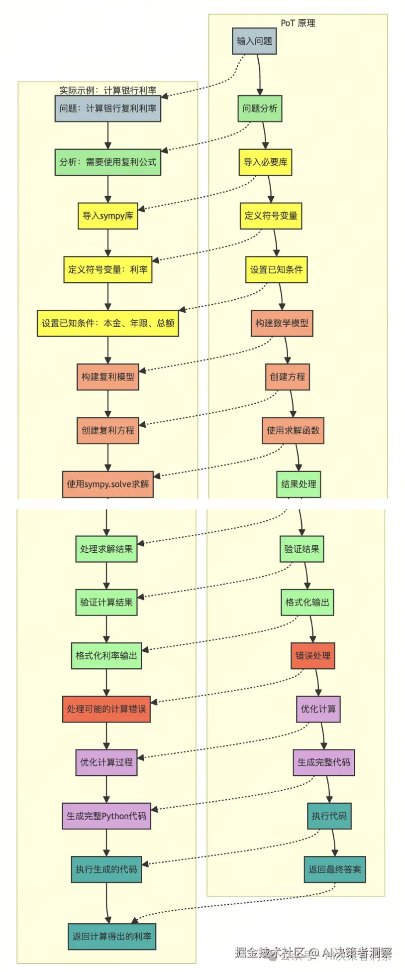
思维程序 (Program of Thoughts, PoT)

思维程序 (PoT) 技术则将思考过程转化为一个可执行的程序或算法。这种方法特别适合需要精确计算或复杂逻辑推理的任务。PoT 的优势在于其高度的精确性和可重复性,特别适合财务分析、风险评估等需要严谨计算的场景。 

在进行新产品的财务可行性分析时,我们可以这样使用 PoT: 

创建一个Python程序,分析新智能家居系统的5年财务预测:
1. 定义输入变量:
   - 初始投资成本
   - 预计年销量
   - 单价
   - 生产成本
   - 营销费用
   - 年度增长率
2. 创建函数计算每年的:
   - 收入
   - 成本
   - 利润
   - 现金流
3. 实现循环,模拟5年的财务状况。
4. 计算关键财务指标:
   - 投资回收期
   - 内部收益率(IRR)
   - 净现值(NPV)
5. 输出结果并提供简要分析。
请提供完整的Python代码和对代码的解释。

这种方法能够提供精确的财务分析,并且可以轻松调整参数进行不同情景的模拟,极大地提高了决策的精确度和灵活性。 

图片

在选择使用哪种框架时,我们需要考虑具体的任务需求: 

  • 如果需要在短时间内做出结构化决策, AoT 是最佳选择。
  • 如果需要快速生成大量结构化内容, SoT 会更有效。
  • 如果任务涉及复杂计算或需要高度精确性, PoT 则是理想选择。

这些高效思考框架为企业决策者提供了强大的工具,能够显著提升决策的效率和精确度。通过合理选择和应用这些框架,企业可以在快速变化的市场环境中保持敏捷性和准确性,从而获得竞争优势。 

自从 CoT 开始,人们有了各种 XoT 的探索,从实践来看,我们无法寄期望于一个提示词,需要多次更新迭代,持续优化改进,才能更好满足企业中的应用。 

当然,这有赖于工程能力,在日常的使用中,这些方法能更好帮我们和 AI 交流。 

提示词工程的实践与优化

掌握了各种提示词技术后,下一个关键步骤是如何在实际工作中有效地应用这些技术,并不断优化以获得最佳效果。提示词工程的实践与优化是一个持续的过程,需要不断的实验、学习和改进。在这个过程中,我们将探讨三个重要的方面:迭代优化技巧、建立提示词模板库,以及利用 AI 辅助提示词工程。 

迭代优化

迭代优化是提示词工程实践中最重要的技巧之一。就像产品开发一样,最初的提示词很少能够立即达到理想效果。我们需要通过不断的测试和调整来优化提示词。这个过程通常包括以下步骤: 

  1. 初始设计:基于任务需求设计初始提示词。
  2. 测试:使用初始提示词并评估输出结果。
  3. 分析:识别输出中的问题或不足之处。
  4. 调整:根据分析结果修改提示词。
  5. 重复测试:使用修改后的提示词再次测试。
  6. 比较:对比不同版本的提示词效果。

例如,假设我们正在优化一个用于市场趋势分析的提示词: 

初始版本: 

分析智能家居市场的趋势。

这个初始版本可能会得到过于宽泛或者缺乏结构的回答。经过几轮迭代,我们可能会得到一个更优化的版本: 

优化版本: 

请对智能家居市场进行全面分析,包括以下方面:
1. 市场规模:提供过去3年的市场规模数据和未来2年的预测。
2. 增长驱动因素:列出推动市场增长的top 3因素,并简要解释每个因素的影响。
3. 主要参与者:识别市场上的top 5公司,包括它们的市场份额和主要产品。
4. 技术趋势:描述正在塑造行业未来的2-3个关键技术趋势。
5. 消费者行为:分析消费者购买决策的主要影响因素。
6. 潜在挑战:指出行业面临的主要挑战或潜在风险。
7. 机会:基于以上分析,提出1-2个可能的市场机会。
请提供数据支持的洞察,并在适当的地方使用图表来可视化关键信息。

这个优化版本明确了需要分析的具体方面,提供了清晰的结构,并要求包含数据支持和可视化,很可能会得到更有价值和实用的分析结果。 

建立提示词模板库

建立提示词模板库是另一个提高效率的重要策略。随着时间的推移,你会发现某些类型的提示词在特定任务中特别有效。将这些经过验证的提示词保存为模板,可以大大提高未来类似任务的效率。 

例如,你可以建立一个包含以下类别的模板库(Notion/飞书/其他企业级知识库): 

  • 市场分析模板
  • 产品开发策略模板
  • 竞争对手分析模板
  • 财务预测模板
  • 风险评估模板

每个模板都应该包含: 

  • 适用场景描述
  • 提示词结构
  • 关键参数(可根据具体情况调整)
  • 最佳实践和注意事项

以竞争对手分析模板为例: 

竞争对手分析模板

适用场景:深入了解特定竞争对手的优势、劣势和市场策略。

提示词结构:
对[竞争对手名称]进行全面分析,包括以下方面:
1. 公司概况:简要介绍公司的历史、规模和主要业务领域。
2. 市场地位:描述其在[特定市场]的市场份额和排名。
3. 产品组合:列出其主要产品线,重点分析与我们直接竞争的产品。
4. 技术优势:评估其核心技术能力和创新实力。
5. 市场策略:分析其定价、分销和营销策略。
6. 财务状况:提供关键财务指标的概览(如有公开数据)。
7. SWOT分析:总结其优势、劣势、机会和威胁。
8. 未来展望:基于现有信息,预测其可能的发展方向。
9. 对我们的启示:分析该竞争对手对我们战略的影响,提出应对建议。

请提供数据支持的分析,并在适当处使用图表来增强可视化效果。

关键参数:
- [竞争对手名称]
- [特定市场]

最佳实践和注意事项:
- 确保使用最新的公开可用数据。
- 避免主观臆断,保持分析的客观性。
- 特别关注与我们产品直接竞争的领域。
- 考虑文化和地域因素对竞争策略的影响。

这样的模板可以快速适应不同的竞争对手分析需求,提高分析的效率和一致性。 

AI 辅助提示词工程

最后,AI 辅助提示词工程正在成为一个新兴的趋势。随着 AI 技术的进步,我们可以利用 AI 来帮助优化提示词本身。这包括: 

  1. 自动生成提示词:基于任务描述,AI 可以生成初始的提示词建议。
  2. 提示词评估:AI 可以分析提示词的结构和内容,预测其可能的效果。
  3. 提示词优化:AI 可以根据历史数据和最佳实践,提供优化建议。
  4. 动态调整:在交互过程中,AI 可以根据中间结果动态调整提示词。

例如,你可以使用以下提示来让 AI 协助优化提示词: 

我正在尝试创建一个提示词,用于分析新兴技术对我们公司的潜在影响。我的初始提示词是:
"分析新兴技术对我们公司的影响。"
请帮我优化这个提示词,使其能够产生更详细、更有结构的分析。考虑包括具体的技术领域、影响的不同方面(如运营、产品、市场定位等),以及时间框架。同时,请解释你的优化理由。

通过这种方式,你可以利用 AI 的能力来不断改进你的提示词工程技巧。 

提示词工程的实践与优化是一个持续的过程。通过不断的迭代、建立模板库和利用 AI 辅助,你可以逐步提高提示词的效果,从而更好地利用 AI 技术来支持企业决策和战略规划。随着经验的积累,你将能够更加敏锐地识别每个任务的独特需求,并快速生成高效的提示词。 

企业应用 :提升决策、创新和沟通

在当今快速变化的商业环境中,提示词工程不仅是一种技术,更是一种强大的商业工具,能够显著提升企业在决策、创新和沟通方面的能力。通过巧妙运用各种提示词技术,企业可以在多个关键领域获得竞争优势。让我们深入探讨如何在这些领域应用提示词工程。 

提高决策质量和效率

提高决策质量和效率是提示词工程在企业中最直接和最重要的应用之一。在复杂的商业环境中,高质量的决策往往需要处理大量信息,考虑多个因素,并在有限的时间内得出结论。提示词工程可以通过以下方式提升决策过程: 

  1. 快速信息综合:使用结构化提示词快速收集和整理相关信息。
  2. 多维度分析:利用思维树 (ToT) 或思维图 (GoT) 技术探索多个决策路径。
  3. 情景模拟:使用 ReAct 技术模拟不同决策的可能结果。
  4. 风险评估:通过定制化提示词进行全面的风险分析。

例如,在评估一个重大投资决策时,我们可以使用如下提示词: 

[项目名称]的投资机会进行全面评估:
1. 市场分析:
   a. 目标市场的规模和增长潜力
   b. 主要竞争对手及其市场份额
   c. 关键市场趋势和消费者需求变化
2. 财务预测:
   a. 预期投资回报率(ROI)
   b. 现金流预测(5年)
   c. 盈亏平衡点分析
3. 风险评估:
   a. 识别主要风险因素(至少5个)
   b. 每个风险的可能影响和发生概率
   c. 潜在的风险缓解策略
4. 战略契合度:
   a. 与公司现有业务的协同效应
   b. 对公司长期战略目标的贡献
5. 运营考虑:
   a. 所需的关键资源和能力
   b. 潜在的运营挑战和解决方案
6. 情景分析:
   a. 最佳情况下最佳情景
   b. 最坏情况下的情景
   c. 最可能的情景
7. 建议和行动计划:
   a. 是否推荐进行投资?
   b. 如推荐,提出具体的实施步骤和时间表
   c. 如不推荐,提供替代建议或进一步调研的方向

请为每个部分提供详细分析,使用数据支持你的论点,并在适当的地方使用图表来可视化关键信息。在结论中,清晰地陈述你的投资建议及其理由。

这个全面的提示词能够帮助决策者系统地分析投资机会,考虑多个关键因素,从而做出更加明智和全面的决策。 

增强创新能力

增强创新能力是提示词工程的另一个重要应用领域。创新往往需要打破常规思维,结合不同领域的知识,并在大量想法中识别出最有潜力的概念。提示词工程可以通过以下方式促进创新: 

  1. 头脑风暴:使用发散性思维提示词生成大量创意。
  2. 跨领域联想:设计提示词鼓励跨学科思考。
  3. 创意评估:使用结构化提示词系统地评估创意的可行性和潜力。
  4. 原型设计:利用 AI 生成初步的产品或服务概念。

例如,在为智能家居产品线寻找创新概念时,我们可以使用如下提示词: 

让我们为智能家居领域开发一个创新产品概念。请遵循以下步骤:

1. 头脑风暴:
   生成10个不同的智能家居产品创意。这些创意应该涵盖不同的生活方面(如安全、能源效率、健康、娱乐等)。

2. 跨领域联想:
   选择3个来自不同领域的创新(如汽车工业、医疗保健、人工智能),并思考如何将它们的核心理念应用到智能家居产品中。

3. 创意融合:
   基于上述头脑风暴和跨领域联想,提出3个融合了多个概念的创新产品想法。

4. 初步评估:
   对这3个创新产品想法进行初步评估,考虑以下因素:
   a. 技术可行性
   b. 市场潜力
   c. 用户价值
   d. 与现有产品的差异化

5. 深化最佳创意:
   选择最有潜力的创意,并进一步发展它:
   a. 详细描述产品功能
   b. 概述其工作原理
   c. 讨论潜在的用户场景
   d. 分析可能面临的技术或市场挑战

6. 原型构想:
   为选定的产品创意提供一个概念设计的描述,包括:
   a. 主要功能和特性
   b. 用户界面的关键元素
   c. 与其他智能家居设备的集成方式

7. 下一步建议:
   提出3-5个具体步骤,说明如何将这个创意推进到下一个开发阶段。

在整个过程中,请保持开放和创新的思维,不要被现有技术或市场限制。同时,确保你的想法是独特的,并能为用户创造真正的价值。

这个提示词通过系统化的步骤引导创新过程,从广泛的创意生成到深入的概念开发,有助于产生真正创新和有价值的产品概念。 

优化客户服务和内部沟通

优化客户服务和内部沟通是提示词工程在企业中的第三个重要应用领域。高效的沟通对于提升客户满意度和员工协作至关重要。提示词工程可以通过以下方式改善沟通: 

  1. 个性化客户互动:设计提示词生成针对特定客户需求的响应。
  2. 情感智能沟通:使用提示词增强 AI 的情感理解和表达能力。
  3. 内部知识管理:创建智能问答系统,快速检索和综合内部信息。
  4. 跨部门协作:设计提示词促进不同背景员工之间的有效沟通。

例如,为了改善客户服务质量,我们可以使用如下提示词来训练客服 AI: 

你是一位专业的智能家居产品客服代表。请按照以下指南与客户互动:

1. 个性化问候:
   根据客户的名字(如果已知)和购买历史开始对话。

2. 问题识别:
   仔细聆听客户的问题,如果不清楚,礼貌地要求澄清。

3. 解决方案提供:
   a. 对于技术问题,提供清晰、步骤化的解决方案。
   b. 如果问题复杂,解释你将如何逐步解决它。

4. 情感响应:
   识别客户的情绪状态,并相应地调整你的语气和措辞。

5. 产品知识:
   展示对我们所有智能家居产品的深入了解,包括技术规格和兼容性信息。

6. 主动建议:
   基于客户的具体情况,提供个性化的产品使用建议或升级推荐。

7. 反馈循环:
   在对话结束时,询问客户是否还有其他问题,并请他们对服务进行评价。

8. 持续学习:
   记录新的或不常见的问题,以便更新知识库。

在整个互动过程中,保持专业、友好和同理心。你的目标是不仅解决客户的即时问题,还要增强他们对我们品牌的信任和满意度。

这个提示词指导 AI 以全面和个性化的方式处理客户服务,涵盖了从技术支持到情感交互的各个方面,有助于提升客户体验和满意度。 

通过在决策、创新和沟通这些关键领域应用提示词工程,企业可以显著提升其运营效率和竞争力。这些应用不仅能够解决当前的业务挑战,还能为企业未来的发展奠定坚实的基础。 

未来展望 :AI 赋能的企业前景

随着人工智能技术的快速发展,提示词工程作为人机交互的关键接口,其重要性将日益凸显。展望未来,AI 赋能的企业前景令人振奋,同时也带来了新的挑战和责任。让我们深入探讨 AI 能力提升带来的新机遇、跨语言和跨模态应用的潜力,以及相关的伦理考量和责任使用问题。 

AI 能力的持续提升正在为企业带来前所未有的机遇。未来的 AI 系统可能具备更强的理解力、创造力和推理能力,这将进一步扩展提示词工程的应用范围和深度。我们可以期待以下发展: 

  1. 超级个性化:AI 将能够更深入地理解每个客户的独特需求和偏好,提供高度定制的产品和服务。
  2. 预测性决策:通过分析海量数据和复杂模式,AI 将能够做出更准确的预测,辅助企业进行战略规划。
  3. 自动创新:AI 可能具备独立进行创新设计的能力,加速产品开发周期。
  4. 智能流程优化:AI 将能够自动识别和优化企业内部的复杂流程,提高运营效率。

AI 的预测能力

为了充分利用这些新机遇,企业需要不断更新和优化其提示词工程策略。例如,我们可以设计如下提示词来探索 AI 增强决策的潜力: 

作为一个具有先进预测能力的AI系统,请帮助我们制定未来5年的企业战略规划。考虑以下方面:

1. 市场趋势预测:
   a. 分析历史数据和当前趋势
   b. 预测未来5年内可能出现的颠覆性技术或商业模式
   c. 评估这些变化对我们行业的潜在影响

2. 竞争格局演变:
   a. 预测现有主要竞争对手的可能发展轨迹
   b. 识别可能进入市场的新竞争者
   c. 分析潜在的行业整合或分化趋势

3. 消费者行为变化:
   a. 预测目标客户群的需求和偏好变化
   b. 识别可能影响消费行为的社会经济因素
   c. 提出应对这些变化的策略建议

4. 技术发展路线图:
   a. 预测与我们业务相关的关键技术发展
   b. 评估这些技术对我们产品/服务的潜在影响
   c. 建议技术投资和研发方向

5. 风险预警:
   a. 识别未来5年可能面临的主要风险(市场、技术、监管等)
   b. 评估每个风险的潜在影响和发生概率
   c. 提出预防和缓解策略

6. 机会识别:
   a. 基于上述分析,识别可能的新市场机会
   b. 评估这些机会与我们现有能力的匹配度
   c. 建议如何定位和把握这些机会

7. 资源配置建议:
   a. 考虑上述所有因素,建议未来5年的资源配置策略
   b. 包括人力资源、财务投资、技术开发等方面
   c. 提出分阶段的实施计划

8. 灵活性和适应性:
   a. 设计策略的关键检查点和调整机制
   b. 提出如何保持组织的敏捷性以应对快速变化

请提供详细的分析和具体的行动建议。使用数据支持你的预测和建议,并在适当的地方使用可视化来展示关键信息和趋势。

这个高级提示词利用了 AI 的预测能力,帮助企业制定更具前瞻性和适应性的长期战略。 

跨语言和跨模态的应用

跨语言和跨模态的应用是另一个令人兴奋的发展方向。随着 AI 在自然语言处理和多模态学习方面的进步,我们可以期待提示词工程突破语言和形式的限制,实现更广泛和深入的应用: 

  1. 多语言业务拓展:AI 可以实时翻译和本地化内容,帮助企业更容易地进入全球市场。
  2. 图像和视频理解:AI 将能够从视觉数据中提取见解,扩展提示词工程的应用范围。
  3. 语音交互:提示词工程将扩展到语音界面,实现更自然的人机交互。
  4. 多模态融合:结合文本、图像、语音等多种输入,提供更全面的分析和决策支持。

例如,我们可以设计如下提示词 当然,让我们继续探讨跨语言和跨模态应用的潜力,以及相关的伦理考量和责任使用问题。 

跨语言和跨模态应用的一个具体例子可能是这样的提示词: 

你是一个多语言、多模态AI助手,能够处理和生成文本、图像和语音数据。请执行以下任务:

1. 文本分析:
   阅读附带的英文市场报告,总结其中的关键发现。

2. 语言转换:
   将这些关键发现翻译成中文、日语和西班牙语。确保翻译在保持原意的同时,符合各语言的文化习惯。

3. 视觉数据处理:
   分析附带的产品使用场景图片,识别用户面部表情和肢体语言,推断他们对产品的情感反应。

4. 数据可视化:
   基于市场报告中的数据,创建一个直观的图表,展示不同地区的市场份额。

5. 语音合成:
   生成一段简短的语音摘要,用英语概括报告的主要结论和图片分析结果。

6. 多模态整合:
   将以上所有元素(多语言文本摘要、图片分析、数据可视化和语音摘要)整合into一个统一的多媒体报告。

请确保在处理和生成所有内容时,都符合相关的数据隐私和知识产权法规。

这个复杂的提示词展示了未来 AI 系统可能具备的强大能力,能够无缝地在不同语言和数据模态之间切换和整合信息。这种能力将极大地促进全球商业交流和跨文化合作。 

关键的伦理考量

然而,随着 AI 能力的提升,伦理考量和责任使用变得越发重要。企业在利用这些强大工具的同时,必须谨慎行事,确保技术的使用符合道德标准并负责任。以下是一些关键的伦理考量: 

  1. 数据隐私和安全:确保在处理和分析数据时,严格遵守隐私法规和安全协议。
  2. 算法公平性:防止 AI 系统产生或加剧偏见和歧视。
  3. 透明度和可解释性:确保 AI 决策过程的透明度,使人类能够理解和审核 AI 的推理。
  4. 人机协作:在自动化的同时,保持人类的监督和最终决策权。
  5. 社会影响:考虑 AI 应用可能对就业、社会结构等方面产生的广泛影响。

为了应对这些挑战,我们可以设计专门的伦理审查提示词: 

作为一个具有伦理意识的AI系统,请对我们计划实施的AI项目进行伦理评估:

1. 项目概述:
   简要描述AI项目的目标、范围和预期影响。

2. 数据隐私评估:
   a. 识别项目涉及的所有数据类型
   b. 评估数据收集、存储和使用的合规性
   c. 建议增强数据保护的措施

3. 算法公平性分析:
   a. 检查模型训练数据的代表性和平衡性
   b. 评估算法在不同人群中的表现差异
   c. 提出减少偏见的策略

4. 透明度和可解释性:
   a. 评估模型决策过程的可解释性
   b. 建议提高系统透明度的方法
   c. 设计向利益相关者传达AI决策逻辑的框架

5. 人机协作考量:
   a. 分析AI系统可能取代的人类任务
   b. 评估人类监督和干预的必要性
   c. 提出优化人机协作的建议

6. 社会影响评估:
   a. 预测项目可能对就业、社会结构等方面的影响
   b. 识别潜在的负面影响和受影响群体
   c. 建议缓解负面影响的措施

7. 法律合规性:
   a. 检查项目是否符合相关法律法规
   b. 识别潜在的法律风险
   c. 建议确保合规的具体步骤

8. 伦理决策框架:
   a. 制定项目实施过程中的伦理决策指南
   b. 设计伦理审查和监督机制
   c. 提出持续评估和改进伦理表现的方法

请提供详细的分析和具体的建议,确保评估全面且客观。对于识别出的每个伦理风险,都应提出相应的缓解策略。

这个伦理审查提示词可以帮助企业全面评估 AI 项目的伦理影响,确保技术的发展和应用始终以负责任和有益于社会的方式进行。 

展望未来,AI 赋能的企业前景既充满机遇,也面临挑战。提示词工程将在这个新时代扮演关键角色,成为企业利用 AI 能力、扩展业务边界的重要工具。然而,企业领导者必须始终牢记,技术的力量越大,责任也越大。通过谨慎、负责任地运用这些强大的工具,企业不仅能够实现商业目标,还能为构建一个更美好、更公平的社会做出贡献。 

在这个 AI 驱动的未来,成功的企业将是那些能够巧妙平衡技术创新、商业效率和社会责任的企业。提示词工程,作为人类智慧和机器智能之间的桥梁,将继续演进和发展,为这个平衡提供更多可能性和工具。企业领导者需要不断学习和适应,在这个快速变化的时代保持敏锐和前瞻性,同时牢记技术应用的终极目标是为人类创造更大的价值和福祉。 

专注企业AI咨询落地,需求对接私信留言,联系小助理