Taro 源码揭秘:10. Taro 到底是怎样转换成小程序文件的?

1,575 阅读9分钟

1. 前言

大家好,我是若川我正在参加创作者打榜,快来为我投票呀,投票后即可抽奖~,欢迎关注我的公众号:若川视野。我倾力持续组织了 3 年多每周大家一起学习 200 行左右的源码共读活动,感兴趣的可以点此扫码加我微信 ruochuan02 参与。另外,想学源码,极力推荐关注我写的专栏《学习源码整体架构系列》,目前是掘金关注人数(6k+人)第一的专栏,写有几十篇源码文章。

截至目前(2024-12-26),目前最新是 4.0.8,官方4.0正式版本的介绍文章暂未发布。官方之前发过Taro 4.0 Beta 发布:支持开发鸿蒙应用、小程序编译模式、Vite 编译等

计划写一个 Taro 源码揭秘系列,博客地址:ruochuan12.github.io/taro 可以加入书签,持续关注若川

前面 4 篇文章都是讲述编译相关的,CLI、插件机制、初始化项目、编译构建流程。 第 5-7 篇讲述的是运行时相关的 Events、API、request 等。 第 10 篇接着继续追随第 4 篇和第 8、9 篇的脚步,分析 TaroMiniPlugin webpack 的插件实现。

关于克隆项目、环境准备、如何调试代码等,参考第一篇文章-准备工作、调试。后续文章基本不再过多赘述。

学完本文,你将学到:

1. Taro 到底是怎样转换成小程序的?
2. 熟悉 webpack 核心库 tapable 事件机制
3. 对 webpack 自定义插件和 compiler 钩子等有比较深刻的认识
4. 对 webpack 自定义 loader 等有比较深刻的认识
等等

我们先来看 TaroMiniPlugin 结构

// packages/taro-webpack5-runner/src/plugins/MiniPlugin.ts
export default class TaroMiniPlugin {
	constructor(options: ITaroMiniPluginOptions) {
		this.options = {};
	}
	// 插件入口
	apply(compiler) {}
}

在 webpack.config.js 配置 TaroMiniPlugin。

// webpack.config.js
export default {
	entry: {},
	output: {},
	plugins: [
		new TaroMiniPlugin({
			// 配置项
		}),
	],
};

我们来看文档:webpack 自定义插件

创建插件

webpack 插件由以下组成:

  • 一个 JavaScript 命名函数或 JavaScript 类。
  • 在插件函数的 prototype 上定义一个 apply 方法。
  • 指定一个绑定到 webpack 自身的事件钩子。
  • 处理 webpack 内部实例的特定数据。
  • 功能完成后调用 webpack 提供的回调。

我们再来看下 webpack 源码中对于插件的处理。就能够更清晰的理解文档的意思。

// lib/webpack.js
// https://github.com/webpack/webpack/blob/main/lib/webpack.js#L75-L84
if (Array.isArray(options.plugins)) {
	for (const plugin of options.plugins) {
		if (typeof plugin === "function") {
			plugin.call(compiler, compiler);
		} else if (plugin) {
			plugin.apply(compiler);
		}
	}
}

TaroMiniPlugin 插件的主要作用就是把 Taro 项目转换成小程序项目。如下图所示:

taro-webpack.png

本文我们来分析其实现和原理。

2. 插件属性

export default class TaroMiniPlugin {
	/** 插件配置选项 */
	options: IOptions;
	// Webpack 编译上下文
	context: string;
	/** app 入口文件路径 */
	appEntry: string;
	/** app config 配置内容 */
	appConfig: AppConfig;
	/** app、页面、组件的配置集合 */
	filesConfig: IMiniFilesConfig = {};
	//  是否处于 watch 模式
	isWatch = false;
	/** 页面列表 */
	pages = new Set<IComponent>();
	// 组件集合
	components = new Set<IComponent>();
	/** 新的混合原生编译模式 newBlended 模式下,需要单独编译成原生代码的 component 的Map */
	nativeComponents = new Map<string, IComponent>();
	/** tabbar icon 图片路径列表 */
	tabBarIcons = new Set<string>();
	//  预渲染页面集合
	prerenderPages = new Set<string>();
	// 依赖集合
	dependencies = new Map<string, TaroSingleEntryDependency>();
	// 加载块插件实例。
	loadChunksPlugin: TaroLoadChunksPlugin;
	// 主题位置
	themeLocation: string;
	// 页面 loader 名称
	pageLoaderName = "@tarojs/taro-loader/lib/page";
	// 独立包集合
	independentPackages = new Map<string, IndependentPackage>();
}

Taro 项目 - 入口文件

// src/app.ts
import { PropsWithChildren } from "react";
import { useLaunch } from "@tarojs/taro";
import "./app.less";

function App({ children }: PropsWithChildren<any>) {
	useLaunch(() => {
		console.log("App launched.");
	});
	// children 是将要会渲染的页面
	return children;
}

export default App;

Taro 项目 - 入口配置

// src/app.config.ts
export default defineAppConfig({
	pages: ["pages/index/index"],
	window: {
		backgroundTextStyle: "light",
		navigationBarBackgroundColor: "#fff",
		navigationBarTitleText: "WeChat",
		navigationBarTextStyle: "black",
	},
});

3. 插件入口 apply 函数

我们来看插件入口 apply 函数的流程。

export default class TaroMiniPlugin {
	// 插件入口
	apply(compiler: Compiler) {
		this.context = compiler.context;
		this.appEntry = this.getAppEntry(compiler);

		const {
			commonChunks,
			combination,
			framework,
			isBuildPlugin,
			newBlended,
		} = this.options;

		// 省略若干代码...

		/** build mode */
		compiler.hooks.run.tapAsync();

		/** watch mode */
		compiler.hooks.watchRun.tapAsync();

		/** compilation.addEntry */
		compiler.hooks.make.tapAsync();

		compiler.hooks.compilation.tap();

		compiler.hooks.afterEmit.tapAsync();

		new TaroNormalModulesPlugin(onParseCreateElement).apply(compiler);

		newBlended && this.addLoadChunksPlugin(compiler);
	}
}

tapable 事件机制

tap 是监听注册事件、call 是执行事件

和第5篇类似 5. 高手都在用的发布订阅机制 Events 在 Taro 中是如何实现的?

  • compiler.hooks.run.tapAsync(); 开始编译
  • compiler.hooks.watchRun.tapAsync(); 开始编译(监听模式)
  • compiler.hooks.make.tapAsync(); 从 entry 开始递归的分析依赖,对每个依赖模块进行 build
  • compiler.hooks.compilation.tap();
  • compiler.hooks.afterEmit.tapAsync(); 输出文件到目录(之后)

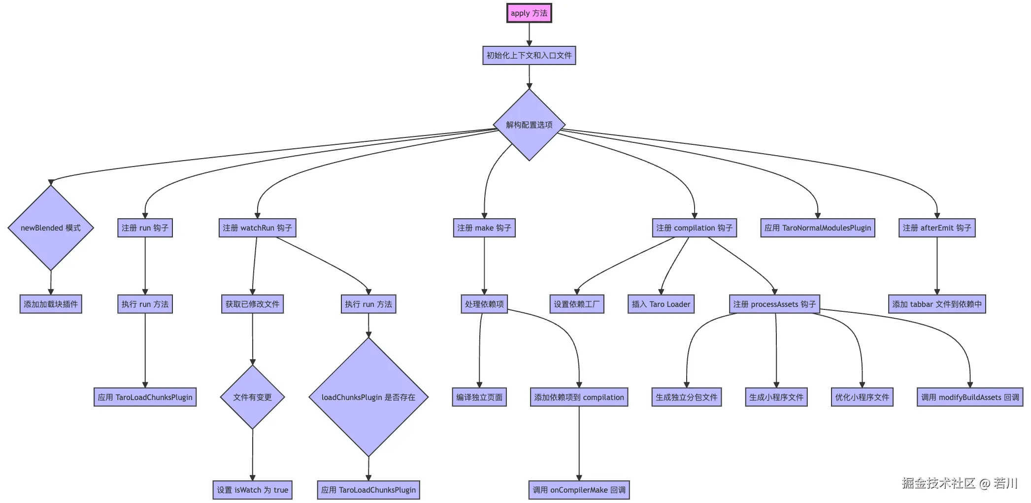
插件入口 apply 函数的执行过程如下图所示: 有个大概印象即可,后文继续看具体代码实现。

export.png

4. 注册 compiler.hooks.run 钩子

const PLUGIN_NAME = 'TaroMiniPlugin'
/** build mode */
compiler.hooks.run.tapAsync(
	PLUGIN_NAME,
	this.tryAsync<Compiler>(async (compiler) => {
		await this.run(compiler);
		new TaroLoadChunksPlugin({
			commonChunks: commonChunks,
			isBuildPlugin,
			addChunkPages,
			pages: this.pages,
			framework: framework,
		}).apply(compiler);
	})
);

tapAsync 当我们用 tapAsync 方法来绑定插件时,必须调用函数的最后一个参数 callback 指定的回调函数。

所以封装了一个 tryAsync 方法。

4.1 tryAsync 函数 - 自动驱动 tapAsync

/**
 * 自动驱动 tapAsync
 */
tryAsync<T extends Compiler | Compilation> (fn: (target: T) => Promise<any>) {
    return async (arg: T, callback: any) => {
      try {
        await fn(arg)
        callback()
      } catch (err) {
        callback(err)
      }
    }
}

调试源码。本文就不赘述了,分别是第 1 篇 taro init第 4 篇 npm run dev:weapp详细讲述过。

mini-plugin-before-run.png

4.2 run 函数 - 分析 app 入口文件,搜集页面、组件信息

/**
 * 分析 app 入口文件,搜集页面、组件信息,
 * 往 this.dependencies 中添加资源模块
 */
async run (compiler: Compiler) {
	if (this.options.isBuildPlugin) {
		this.getPluginFiles()
		this.getConfigFiles(compiler)
	} else {
		this.appConfig = await this.getAppConfig()
		this.getPages()
		this.getPagesConfig()
		this.getDarkMode()
		this.getConfigFiles(compiler)
		this.addEntries()
	}
}

mini-plugin-after-run.png

5. 注册 compiler.hooks.watchRun 钩子

/** watch mode */
compiler.hooks.watchRun.tapAsync(
	PLUGIN_NAME,
	this.tryAsync<Compiler>(async (compiler) => {
		const changedFiles = this.getChangedFiles(compiler);
		if (changedFiles && changedFiles?.size > 0) {
			this.isWatch = true;
		}
		await this.run(compiler);
		if (!this.loadChunksPlugin) {
			this.loadChunksPlugin = new TaroLoadChunksPlugin({
				commonChunks: commonChunks,
				isBuildPlugin,
				addChunkPages,
				pages: this.pages,
				framework: framework,
			});
			this.loadChunksPlugin.apply(compiler);
		}
	})
);

6. 注册 compiler.hooks.make 钩子

/** compilation.addEntry */
compiler.hooks.make.tapAsync(
	PLUGIN_NAME,
	this.tryAsync<Compilation>(async (compilation) => {
		const dependencies = this.dependencies;
		const promises: Promise<null>[] = [];
		this.compileIndependentPages(
			compiler,
			compilation,
			dependencies,
			promises
		);
		dependencies.forEach((dep) => {
			promises.push(
				new Promise<null>((resolve, reject) => {
					compilation.addEntry(
						this.options.sourceDir,
						dep,
						{
							name: dep.name,
							...dep.options,
						},
						(err) => (err ? reject(err) : resolve(null))
					);
				})
			);
		});
		await Promise.all(promises);
		await onCompilerMake?.(compilation, compiler, this);
	})
);

遍历收集好的页面 dependencies 页面依赖,addEntry 添加入口,也就是说是多入口编译文件。调用开发者传入的 onCompilerMake 钩子函数。

7. 注册 compiler.hooks.compilation 钩子

compiler.hooks.compilation.tap(
	PLUGIN_NAME,
	(compilation, { normalModuleFactory }) => {
		/** For Webpack compilation get factory from compilation.dependencyFactories by denpendence's constructor */
		compilation.dependencyFactories.set(
			EntryDependency,
			normalModuleFactory
		);
		compilation.dependencyFactories.set(
			TaroSingleEntryDependency as any,
			normalModuleFactory
		);

		/**
		 * webpack NormalModule 在 runLoaders 真正解析资源的前一刻,
		 * 往 NormalModule.loaders 中插入对应的 Taro Loader
		 */
		compiler.webpack.NormalModule.getCompilationHooks(
			compilation
		).loader.tap(
			PLUGIN_NAME,
			(_loaderContext, module: /** TaroNormalModule */ any) => {
				// 拆开放在下方讲述
			}
		);

		const {
			PROCESS_ASSETS_STAGE_ADDITIONAL,
			PROCESS_ASSETS_STAGE_OPTIMIZE,
			PROCESS_ASSETS_STAGE_REPORT,
		} = compiler.webpack.Compilation;

		// 拆开放在下方讲述
		compilation.hooks.processAssets.tapAsync();
	}
);

7.1 compiler.webpack.NormalModule.getCompilationHooks(compilation).loader.tap

/**
 * webpack NormalModule 在 runLoaders 真正解析资源的前一刻,
 * 往 NormalModule.loaders 中插入对应的 Taro Loader
 */
compiler.webpack.NormalModule.getCompilationHooks(compilation).loader.tap(
	PLUGIN_NAME,
	(_loaderContext, module: /** TaroNormalModule */ any) => {
		const { framework, loaderMeta, pxTransformConfig } = this.options;

		if (module.miniType === META_TYPE.ENTRY) {
			const loaderName = "@tarojs/taro-loader";
			if (!isLoaderExist(module.loaders, loaderName)) {
				module.loaders.unshift({
					loader: loaderName,
					options: {
						// 省略参数 ...
					},
				});
			}
		} else if (module.miniType === META_TYPE.PAGE) {
			let isIndependent = false;
			this.independentPackages.forEach(({ pages }) => {
				if (pages.includes(module.resource)) {
					isIndependent = true;
				}
			});
			const isNewBlended = this.nativeComponents.has(module.name);
			const loaderName =
				isNewBlended || isBuildPlugin
					? "@tarojs/taro-loader/lib/native-component"
					: isIndependent
					? "@tarojs/taro-loader/lib/independentPage"
					: this.pageLoaderName;

			if (!isLoaderExist(module.loaders, loaderName)) {
				module.loaders.unshift({
					loader: loaderName,
					options: {
						// 省略参数 ...
					},
				});
			}
		} else if (module.miniType === META_TYPE.COMPONENT) {
			const loaderName = isBuildPlugin
				? "@tarojs/taro-loader/lib/native-component"
				: "@tarojs/taro-loader/lib/component";
			if (!isLoaderExist(module.loaders, loaderName)) {
				module.loaders.unshift({
					loader: loaderName,
					options: {
						// 省略参数 ...
					},
				});
			}
		}
	}
);

webpack NormalModule 在 runLoaders 真正解析资源的前一刻, 往 NormalModule.loaders 中插入对应的 Taro Loader

  • 入口文件使用 @tarojs/taro-loader
  • 页面使用 @tarojs/taro-loader/lib/page
  • 原生组件使用 @tarojs/taro-loader/lib/native-component
  • 组件使用 @tarojs/taro-loader/lib/component
  • 独立分包使用 @tarojs/taro-loader/lib/independentPage

7.2 注册 compilation.hooks.processAssets 钩子

const {
	PROCESS_ASSETS_STAGE_ADDITIONAL,
	PROCESS_ASSETS_STAGE_OPTIMIZE,
	PROCESS_ASSETS_STAGE_REPORT,
} = compiler.webpack.Compilation;
compilation.hooks.processAssets.tapAsync(
	{
		name: PLUGIN_NAME,
		stage: PROCESS_ASSETS_STAGE_ADDITIONAL,
	},
	this.tryAsync<any>(async () => {
		// 如果是子编译器,证明是编译独立分包,进行单独的处理
		if ((compilation as any).__tag === CHILD_COMPILER_TAG) {
			await this.generateIndependentMiniFiles(compilation, compiler);
		} else {
			await this.generateMiniFiles(compilation, compiler);
		}
	})
);
compilation.hooks.processAssets.tapAsync(
	{
		name: PLUGIN_NAME,
		// 删除 assets 的相关操作放在触发时机较后的 Stage,避免过早删除出现的一些问题,#13988
		// Stage 触发顺序:https://webpack.js.org/api/compilation-hooks/#list-of-asset-processing-stages
		stage: PROCESS_ASSETS_STAGE_OPTIMIZE,
	},
	this.tryAsync<any>(async () => {
		await this.optimizeMiniFiles(compilation, compiler);
	})
);

compilation.hooks.processAssets.tapAsync(
	{
		name: PLUGIN_NAME,
		// 该 stage 是最后执行的,确保 taro 暴露给用户的钩子 modifyBuildAssets 在内部处理完 assets 之后再调用
		stage: PROCESS_ASSETS_STAGE_REPORT,
	},
	this.tryAsync<any>(async () => {
		if (typeof modifyBuildAssets === "function") {
			await modifyBuildAssets(compilation.assets, this);
		}
	})
);
  • 在 PROCESS_ASSETS_STAGE_ADDITIONAL 阶段,如果是子编译器,证明是编译独立分包,进行单独的处理,否则生成小程序文件
  • 在 PROCESS_ASSETS_STAGE_OPTIMIZE 阶段,优化小程序文件
  • 在 PROCESS_ASSETS_STAGE_REPORT 阶段,调用开发者传入的自定义的钩子 modifyBuildAssets 函数 修改编译产物

8. 注册 compiler.hooks.afterEmit 钩子

compiler.hooks.afterEmit.tapAsync(
	PLUGIN_NAME,
	this.tryAsync<Compilation>(async (compilation) => {
		await this.addTarBarFilesToDependencies(compilation);
	})
);

生成文件之后,添加 tabbar 文件到依赖中。

9. 总结

最后我们来总结一下,TaroMiniPlugin 是 webpack 插件。

本文我们主要是通过调试源码,分析了插件入口 apply 函数。

其主要实现是读取入口文件、入口配置,把页面、页面配置和组件等收集起来。 然后交给 webpack 处理(对应的 taro-loader)。 最后输出对应平台的小程序文件(template、css、json 等)。

我们学习了 webpack 插件的编写和 tapable 的作用。知道了 TaroMiniPlugin 原理。

启发:Taro 是非常知名的跨端框架,我们在使用它,享受它带来便利的同时,有余力也可以多为其做出一些贡献。比如帮忙解答一些 issue 或者提 pr 修改 bug 等。 在这个过程,我们会不断学习,促使我们去解决问题,带来的好处则是不断拓展知识深度和知识广度。


如果看完有收获,欢迎点赞、评论、分享、收藏支持。你的支持和肯定,是我写作的动力。也欢迎提建议和交流讨论

作者:常以若川为名混迹于江湖。所知甚少,唯善学。若川的博客github blog,可以点个 star 鼓励下持续创作。

最后可以持续关注我@若川,欢迎关注我的公众号:若川视野。我倾力持续组织了 3 年多每周大家一起学习 200 行左右的源码共读活动,感兴趣的可以点此扫码加我微信 ruochuan02 参与。另外,想学源码,极力推荐关注我写的专栏《学习源码整体架构系列》,目前是掘金关注人数(6k+人)第一的专栏,写有几十篇源码文章。