自用版——写作技巧

79 阅读1分钟

了解读者——标题、大纲、内容——检查

读者

小白资深用户o运维开发

术语、相似物、新事物

读者从哪来、在哪、到哪里去

写作问题——缺少主语(主要发生?谁主要发生——理解负担

缺乏对新事物的解释——上下麦、引起花屏(谁上下麦、哪里会出现花屏)

术语不统一——中英夹杂。。。

Error:视频数据包不完整。该错误主要发生在主播端上下麦瞬间。数据包不完整会造成接收端出现花屏

标题

简明扼要、利益相关、准确客观

《A概述》、《A背景》、《A原理》、《A工具的安装》、《部署A环境》、《机器配置的要求》。。。

概念型、任务型、参考型

大纲(结构化写作)

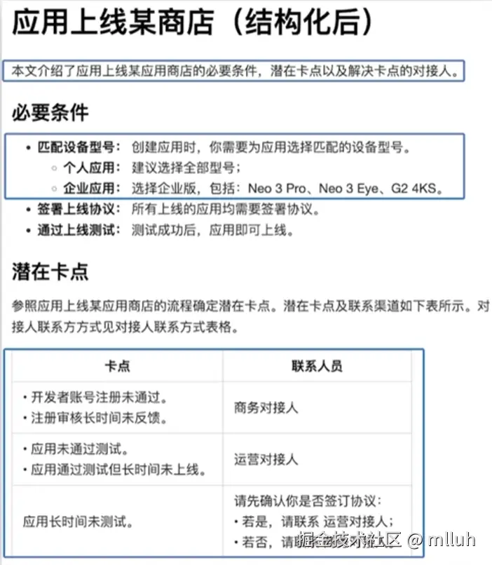
搭建框架——填充(利用有序无序列表以及表格):结论先行、以上统下、归类分组、逻辑递进 image-20241225135042777 image-20241225134943033

内容
  • 保持一致:包括描述粒度
  • 避免啰嗦:口语化×、叙事反复×——回顾优化
  • 提供路标和索引
    • 标题起索引作用
    • 有方位指示(下载完毕后、安装完毕后)
    • 有预期效果
检查

冷却一段时间后,检查主题、标题、结构、内容