Go语言博客系统开发实践

221 阅读2分钟

项目介绍

本文将介绍如何使用Go技术栈搭建一个现代化的博客系统。该系统采用前后端分离架构,集成了多个实用功能模块,并使用了当前流行的技术栈进行开发。

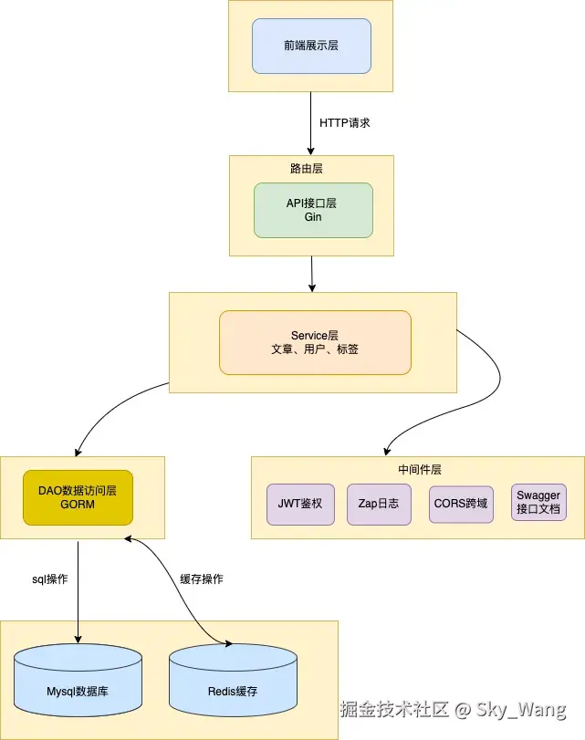
系统架构

整体架构图

image.png

功能模块划分

技术栈详解

后端技术

  • 主语言: Go

  • Web框架: Gin

  • 数据库: MySQL

  • ORM框架: GORM

  • 缓存: Redis

  • 认证: JWT

  • 日志: Zap

  • API文档: Swagger

  • 对象存储: MinIO/阿里云OSS

数据库设计

ER图

部署相关

  • 容器化: Docker

  • 编排工具: Docker Compose

  • 服务器: 阿里云ECS

  • 自动化部署: GitHub Actions

配置管理

  • 配置格式: YAML

  • 支持特性:

  • 本地数据库配置

  • 远程数据库配置

  • 环境变量配置

目录结构

GO_BLOG_SERVICE
├── configs # 配置文件目录
│ ├── sql # SQL脚本
│ ├── config.yaml
│ └── config.yaml.template
├── docs # 文档目录
├── global # 全局变量
├── internal # 内部包
│ ├── dao # 数据访问层
│ ├── middleware # 中间件
│ ├── model # 数据模型
│ ├── routers # 路由
│ └── service # 业务逻辑层
│ ├── article.go
│ ├── auth.go
│ ├── service.go # 基础服务
│ ├── tag.go
│ └── user.go
├── pkg # 公共包
│ ├── app # 应用程序相关
│ ├── convert # 数据转换
│ ├── errcode # 错误码
│ ├── logger # 日志
│ ├── minio # MinIO对象存储
│ ├── redis # Redis缓存
│ ├── setting # 配置
│ └── util # 工具函数
├── scripts # 脚本文件
├── storage/logs # 日志存储
├── third_party # 第三方依赖
├── .gitignore
├── deploy.sh # 部署脚本
├── docker-compose.yml.bak
├── Dockerfile # Docker构建文件
├── go.mod # Go模块文件
├── go.sum # Go依赖校验文件
├── LICENSE
├── main.go # 程序入口
└── README.md # 项目说明文档

待完善开发功能

  1. 注册用户接口密码做加密措施

  2. 评论模块

  3. 点赞模块

  4. cobar命令行

  5. nullString问题

未来规划

  1. 使用nginx或traefik做API网关

  2. 使用Elasticsearch做全文搜索

  3. ELK stack做日志管理

  4. Casbin做权限控制

  5. 定时任务

  6. Oauth2.0

本项目采用模块化设计,遵循清晰的分层架构,便于后期维护和扩展。通过使用Docker和自动化部署工具,实现了高效的开发和运维流程。