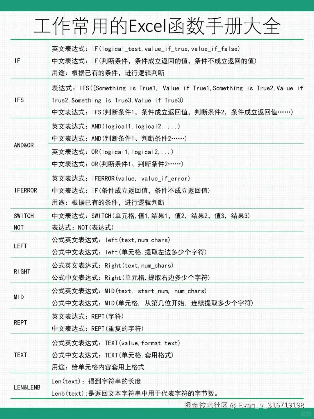
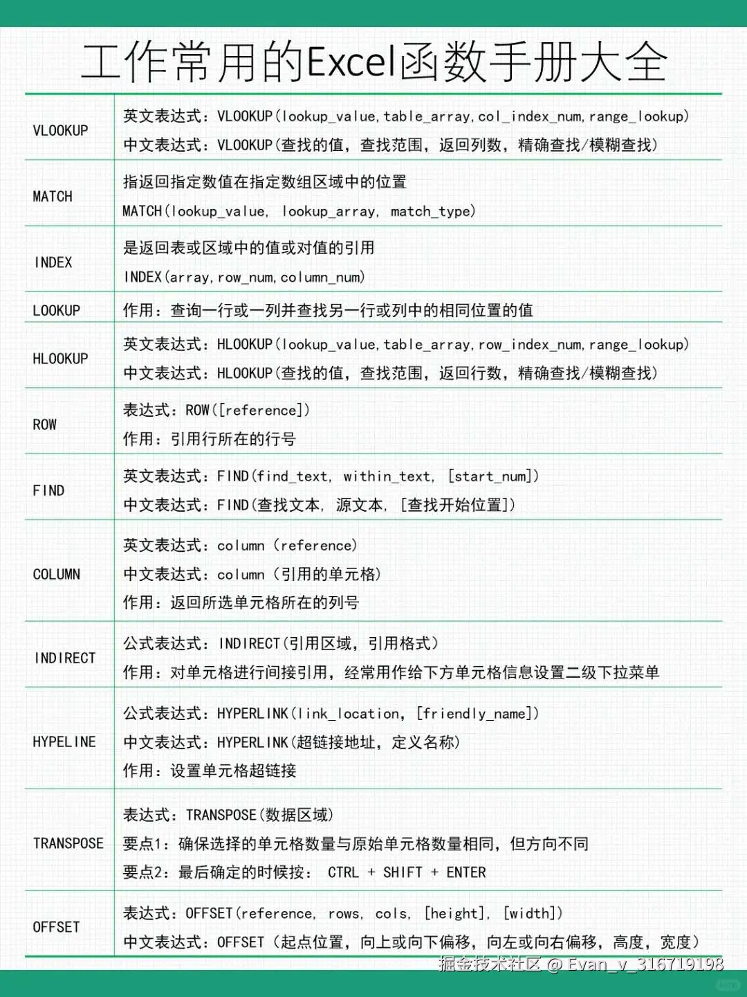
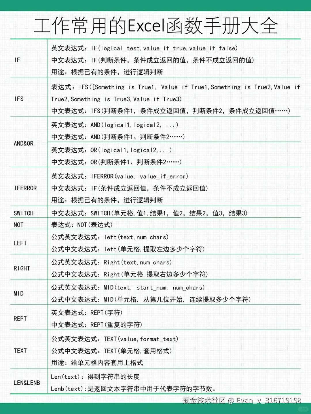
工作最常用的Excel函数手册大全 Evan_v_316719198 2024-12-25 72 阅读1分钟 我们统计了日常最常使用的函数,这些函数在编程世界中扮演着不可或缺的角色,犹如乐高积木之于儿童。从简单的数学运算到数据结构的处理,再到算法实现,函数的应用无处不在。 这些函数不仅提高了编码效率,也简化了问题解决的流程。本文将深入探讨这些函数的特点、用途及其对编程实践的影响,帮助读者更好地理解和运用它们。我是相关从业者,有问题可以随时联系我的V是316716198,有免费教程视频和交流群。