Go 并发控制:context 源码解读

407 阅读28分钟

公众号首发地址mp.weixin.qq.com/s/wPXzISELB…

context 是 Go 语言的特色设计之一,主要作用有两个:控制链路安全传值,并且 context 是并发安全的。context 在 Go 1.17 版本被引入,经过数年的迭代,在设计和用法上已经趋于稳定,本文以最新的 Go 1.23.0 版本源码为基础,带你深入理解 context 的设计和实现。

context 设计

context 被设计为一个接口,名为 Context。为了支持不同特性,这个接口有多种结构体实现。而每个结构体又提供了一个或多个 exported 函数(大写字母开头的公开函数)作为构造函数来实例化 context 对象。

我画了一张 context 的设计架构图如下:

image.png

这张图包含了 context 中最核心的对象和它们之间的关系,我们来简单梳理下这张图,为稍后的源码阅读打下基础。

  • Context 接口:这是 context 最基本的抽象,定义了一个 context 对象应该支持哪些行为。它被设计为 exported,所以我们也可以实现自定义的 context 对象。
  • 实现 Context 接口的结构体:为了实现 context 的控制链路和安全传值两大特性,context 包提供了多种 Context 接口的实现。
    • emptyCtx 表示一个空的 context 实现,没有控制链路的能力,也没有安全传值的功能。不过它作为最基础的 context 实现,可以算是其他 context 实现的“基类”了。backgroundCtxtodoCtx 包装了 emptyCtx,不过二者并没有扩展什么功能,只是表明了语义,它们通常作为整个 context 链路的起点。
    • cancelCtx 是一个带有取消功能的 context 实现,所以它拥有控制链路的能力。timerCtxafterFuncCtx 都是在 cancelCtx 的基础上来实现的。
    • withoutCancelCtx 从命名上也能看出,它和 cancelCtx 正相反,没有取消功能,在实现上与 emptyCtx 差不多。
    • valueCtx 见名之意,是用来进行安全传值的。
    • 最后还有一个 stopCtx 实现,它比较特殊,没有提供构造函数,目前来看并不是 context 的核心对象。
  • exported 函数:因为所有的 context 实现都是 unexported 类型,所以就需要 exported 类型的函数来创建 context 对象供我们使用。
    • Background() 是使用的最多的函数了,它构造一个 backgroundCtx 对象并返回,通常作为 context 树的根节点。
    • TODO() 函数当然就是用来构造 todoCtx 对象的构造函数了,同样会作为 context 树的根节点。当我们不知道该用哪个 context 对象时,就用它。
    • WithCancel()WithCancelCause() 都用来构造并返回 cancelCtx 对象,二者唯一的区别就是构造对象时是否传入根因
    • WithDeadline()WithDeadlineCause() 用于构造一个 cancelCtxtimerCtx 对象。它们可以接收一个 time.Time 用来指定 context 对象被取消的时间,到期时会被自动取消
    • WithTimeout()WithTimeoutCause() 都接收一个 time.Duration 来指定多长时间之后 context 对象被取消。WithTimeout() 内部调用了 WithDeadline(),而 WithTimeoutCause() 内部则调用了 WithDeadlineCause()
    • WithoutCancel() 用于构造并返回 withoutCancelCtx 对象。
    • WithValue() 用于构造并返回 valueCtx 对象。
    • AfterFunc() 用于在 context 过期时异步的执行一个任务,它会构造一个 afterFuncCtx 对象,但不返回它,而是返回一个停止函数,可以阻止异步任务执行。

以上,就简单梳理了 context 包最核心的设计框架。如果你不够熟悉 context,切记不要死记硬背,只需要多使用它就好了。你可以先收藏此文,用过 context 一段时间,再回来看本文的源码解析。

context 接口

Context 作为 context 包最核心的接口,其定义如下:

type Context interface {
	Deadline() (deadline time.Time, ok bool)
	Done() <-chan struct{}
	Err() error
	Value(key any) any
}

可以看到 Context 只有 4 个方法,可谓大道至简。

  • Deadline() 方法返回该 context 应该被取消的截止时间,如果此 context 没有设置截止时间,则返回的 ok 值为 false
  • Done() 返回一个只读的 channel 作为取消信号,当 context 被取消时,此 channel 会被 close 掉。
  • Err() 方法返回 context 被取消的原因,如果 context 还未取消,返回 nil;如果调用 cancel() 主动取消了 context,返回 Canceled 错误;如果是截止时间到了自动取消了 context,返回 DeadlineExceeded 错误。
  • Value() 方法返回与给定键(key关联的值value),如果没有与该 key 关联的 value,则返回 nil

其中 CanceledDeadlineExceeded 两个错误定义如下:

var Canceled = errors.New("context canceled")

var DeadlineExceeded error = deadlineExceededError{}

type deadlineExceededError struct{}

func (deadlineExceededError) Error() string   { return "context deadline exceeded" }
func (deadlineExceededError) Timeout() bool   { return true }
func (deadlineExceededError) Temporary() bool { return true }

这里采用了典型的 Sentinel error 用法。并且从 deadlineExceededError 实现的方法来看,其鼓励行为断言而非类型断言

NOTE:

如果你对 Go 错误设计和处理不够熟悉,可以查看我的另一篇文章《Go 错误处理指北:如何优雅的处理错误?》

context 实现

接下来我们对 Context 接口的具体实现进行逐一讲解。

emptyCtx

emptyCtx 是最基础的 context 实现,定义如下:

type emptyCtx struct{}

func (emptyCtx) Deadline() (deadline time.Time, ok bool) {
	return
}

func (emptyCtx) Done() <-chan struct{} {
	return nil
}

func (emptyCtx) Err() error {
	return nil
}

func (emptyCtx) Value(key any) any {
	return nil
}

它确实“基础”,也确实 “empty”,所有实现都为空,没有代码逻辑,仅是一个 context 架子。

backgroundCtx 和 todoCtx

backgroundCtx 定义如下:

type backgroundCtx struct{ emptyCtx }

func (backgroundCtx) String() string {
	return "context.Background"
}

它内嵌了 emptyCtx,也仅比 emptyCtx 多实现了一个 String() 方法。

todoCtx 实现同理:

type todoCtx struct{ emptyCtx }

func (todoCtx) String() string {
	return "context.TODO"
}
Background() 和 TODO()

我们在使用 context 时,往往会用 context.Background()context.TODO() 来定义了最顶层 context,这两个方法实现如下:

func Background() Context {
	return backgroundCtx{}
}

func TODO() Context {
	return todoCtx{}
}

没错,最常用的 context 代码实现就是这么简单,它们是整个 context 链路的基础。

cancelCtx

cancelCtx 结构体定义如下:

type cancelCtx struct {
	Context // “继承”的父 Context

	mu       sync.Mutex            // 持有锁保护下面这些字段
	done     atomic.Value          // 值为 chan struct{} 类型,会被懒惰创建,在第一次调用取消函数 cancel() 时被关闭,表示 Context 已被取消
	children map[canceler]struct{} // 所有可以被取消的子 Context 集合,它们在第一次调用取消函数 cancel() 时被级联取消,然后置为 nil
	err      error                 // 取消原因,在第一次调用取消函数 cancel() 时被设置值
	cause    error                 // 取消根因,在第一次调用取消函数 cancel() 时被设置值
}

cancelCtx 直接内嵌了 Context 接口,也就是说,它支持任意其他类型的 context 实现作为父上下文(parent context)。

前文说过,context 是并发安全的,所以 cancelCtx 内部持有一把互斥锁,保证安全的操作结构体属性。

done 属性为 atomic.Value 类型,是为了支持原子操作,使用它可以减少互斥锁的使用频率,稍后你将在 Done() 方法中看到。它的值是 chan struct{} 类型。

children 属性是一个集合,记录了当前 context 的所有子上下文(child context)。这样,父子 context 就产生了链路关系,以此为基础实现父 context 取消时,级联的取消所有子 context。

errcause 分别记录了 context 被取消的原因根因err 是 context 包内部产生的,cause 则是我们在使用 WithXxxCause() 方法构造 context 对象时传入的。

这里涉及的 canceler 定义如下:

type canceler interface {
	cancel(removeFromParent bool, err, cause error) // 取消函数
	Done() <-chan struct{}                          // 通过返回的 channel 能够知道是否被取消
}

它是一个接口,表示一个可以被取消的对象。也就是说,在 context 包中设计的支持取消的 context 类型都需要提供这两个方法。父 context 取消时会调用子 context 的 cancel() 方法进行级联取消;并且有取消功能的 context 必须要实现 Done() 方法,这样使用者才能通过监听 done channel 知道这个 context 是否被取消。

cancelCtxDone() 方法实现如下:

func (c *cancelCtx) Done() <-chan struct{} {
	// 使用 double-check 来提升性能
	d := c.done.Load() // 原子操作,比互斥锁更加轻量
	if d != nil {      // 如果存在 channel 直接返回
		return d.(chan struct{})
	}
	c.mu.Lock() // 如果不存在 channel,则要先加锁,然后创建 channel 并返回
	defer c.mu.Unlock()
	d = c.done.Load()
	if d == nil { // 为保证并发安全,再做一次检查
		d = make(chan struct{})
		c.done.Store(d)
	}
	return d.(chan struct{})
}

这里使用了 double-check 来提升程序的性能,这也是 done 属性为什么被设计成 atomic.Value 类型的原因。首先使用 c.done.Load() 来判断标识 context 是否取消的 chan struct{} 是否存在,存在则直接返回,不存在才会加锁创建。

cancelCtxcancel() 方法实现如下:

func (c *cancelCtx) cancel(removeFromParent bool, err, cause error) {
	if err == nil {
		panic("context: internal error: missing cancel error")
	}
	if cause == nil { // 如果没有设置根因,取 err
		cause = err
	}
	c.mu.Lock()
	if c.err != nil { // 如果 err 不为空,说明已经被取消,直接返回
		c.mu.Unlock()
		return
	}

	// NOTE: 只有第一次调用 cancel 才会执行之后的代码

	// 记录错误和根因
	c.err = err
	c.cause = cause
	d, _ := c.done.Load().(chan struct{})
	if d == nil { // 如果 done 为空,直接设置一个已关闭的 channel
		c.done.Store(closedchan)
	} else { // 如果 done 有值,将其关闭
		close(d)
	}
	// 级联取消所有子 Context
	for child := range c.children {
		// NOTE: 获取子 Context 的锁,同时持有父 Context 的锁
		child.cancel(false, err, cause)
	}
	c.children = nil // 清空子 Context 集合,因为已经完成了 Context 树整个链路的取消操作
	c.mu.Unlock()

	if removeFromParent { // 从父 Context 的 children 集合中移除当前 Context
		removeChild(c.Context, c)
	}
}

这个方法用来取消 cancelCtx,它接收 3 个参数,removeFromParent 表示是否要从父 context 的 children 属性集合中移除当前的 cancelCtxerrcause 则分别表示取消的错误原因和根因。

在第 9 行,因为使用了 c.err != nil 来判断 err 是否为空,如果不为空,说明 context 已经被取消,直接返回。所以,多次调用 cancel() 方法效果相同。

当第一次调用 cancel() 方法时会记录 errcause。接着判断 done channel 是否存在,不存在就直接设置为一个已经关闭的 channel 对象 closedchan;如果存在则调用 close(d) 将其关闭。

接着,会遍历 c.children 属性对当前 cancelCtx 的所有子 context 进行级联取消,即依次调用它们的 cancel() 方法。然后清空 children 集合。

最终根据参数 removeFromParent 的值决定是否要从父 context 的 children 属性集合中移除 cancelCtx

这里涉及的 closedchan 定义如下:

// closedchan 表示一个已关闭的 channel
var closedchan = make(chan struct{})

// 导入 context 包时直接关闭 closedchan
func init() {
	close(closedchan)
}

在 context 包被导入时就直接关闭了。

removeChild() 函数的具体实现如下:

func removeChild(parent Context, child canceler) {
	if s, ok := parent.(stopCtx); ok {
		s.stop()
		return
	}
	p, ok := parentCancelCtx(parent)
	if !ok {
		return
	}
	p.mu.Lock()
	if p.children != nil {
		delete(p.children, child)
	}
	p.mu.Unlock()
}

首先判断父 context 是否为 stopCtx 类型,如果是,则调用其 s.stop() 方法。关于 stopCtx 类型暂时不必深究,后文中讲解 *cancelCtx.propagateCancel() 方法时我会更详细的解释。

接着调用 parentCancelCtx() 函数向上查找父 context 或其链路中是否存在 *cancelCtx 对象,如果不存在,直接返回;如果存在,从其 children 属性集合中移除当前 context。

parentCancelCtx() 函数实现如下:

func parentCancelCtx(parent Context) (*cancelCtx, bool) {
	done := parent.Done()
	if done == closedchan || done == nil {
		return nil, false
	}
	p, ok := parent.Value(&cancelCtxKey).(*cancelCtx)
	if !ok {
		return nil, false
	}
	pdone, _ := p.done.Load().(chan struct{})
	if pdone != done {
		return nil, false
	}
	return p, true
}

如果父 context 的 Done() 方法返回 closedchan,说明已经被取消了;如果返回 nil,则说明父 context 永远不会被取消。这两种情况,都不必继续向上查找 *cancelCtx 对象了,直接返回 false 表示未找到。

接下来使用 &cancelCtxKey 作为 key 从父 context 中查找 value,并且断言查找到的对象是否为 *cancelCtx 类型,如果 !ok 说明未找到,返回 false;否则,说明找到的 *cancelCtx

然后对 *cancelCtx 进行进一步的检查,确保返回的 *cancelCtx 的 done channel 与父 context 的 done channel 是匹配的,如果不匹配,说明 *cancelCtx 已经被包装在一个自定义实现中,为了避免影响自定义 context 实现,这种情况下返回 false 表示未找到;如果匹配,才返回 *cancelCtx 对象和 true 表示找到了。

cancelCtx 还实现了 Context 接口的 Value()Err() 方法:

func (c *cancelCtx) Value(key any) any {
	// 使用 &cancelCtxKey 标记需要返回自身
	// 这是一个未导出的(unexported)类型,所以仅作为 context 包内部实现的一个“协议”,对用户不可见
	if key == &cancelCtxKey {
		return c
	}
	// 接着向上遍历父 Context 链路,查询 key
	return value(c.Context, key)
}

func (c *cancelCtx) Err() error {
	c.mu.Lock()
	err := c.err
	c.mu.Unlock()
	return err
}

Err() 方法的实现非常简单,没什么好说的。

cancelCtx 实现了 Value() 方法,这是为了实现一个特殊的“内部协议”。这个方法里有一个特殊的判断 if key == &cancelCtxKey,如果成立,则不去查找给定 key 所对应的 value;如果不成立才调用 value() 函数继续进行查找。

cancelCtxKey 就是一个普通的变量:

var cancelCtxKey int

上面介绍的 parentCancelCtx() 函数中,之所以能够使用 parent.Value(&cancelCtxKey).(*cancelCtx) 获取到 *cancelCtx 对象,就是通过在 Value() 方法中这个特殊的“协议”来实现的。

Value() 方法的实现来看,只要调用 *cancelCtx.Value() 方法时传入 &cancelCtxKey 作为查找的 key,就返回 *cancelCtx 对象本身。

注意:&cancelCtxKey 是一个 unexported类型的指针变量,所以外部无法使用,只作为“内部协议”。

这个设计有点奇技淫巧的意思,不过却很有用。

这里涉及的 value() 函数我们暂且不继续深究,后文再来讲解。

此外,cancelCtx 也实现了自己的 String() 方法:

type stringer interface {
	String() string
}

func contextName(c Context) string {
	if s, ok := c.(stringer); ok {
		return s.String()
	}
	return reflectlite.TypeOf(c).String()
}

func (c *cancelCtx) String() string {
	return contextName(c.Context) + ".WithCancel"
}
WithCancel() 和 WithCancelCause()

看完了 cancelCtx 的实现,接下来看下我们如何构造一个 cancelCtx

context 包提供了两种构造 cancelCtx 的方法,分别是 WithCancel()WithCancelCause()

WithCancel() 实现如下:

type CancelFunc func()

func WithCancel(parent Context) (ctx Context, cancel CancelFunc) {
	c := withCancel(parent)
	return c, func() { c.cancel(true, Canceled, nil) }
}

WithCancel() 根据给定的父 context 构造一个新的具有取消功能的 cancelCtx 并返回,其核心逻辑是代理给 withCancel() 函数去实现的。

WithCancelCause() 实现如下:

type CancelCauseFunc func(cause error)

func WithCancelCause(parent Context) (ctx Context, cancel CancelCauseFunc) {
	c := withCancel(parent)
	return c, func(cause error) { c.cancel(true, Canceled, cause) }
}

WithCancelCause()WithCancel() 类似,但返回 CancelCauseFunc 而不是 CancelFunc。可以发现二者的唯一区别就是返回的函数是否支持设置 context 被取消的根因 cause

那么接下来就看看 withCancel() 函数是如何实现的:

func withCancel(parent Context) *cancelCtx {
	if parent == nil {
		panic("cannot create context from nil parent")
	}
	c := &cancelCtx{}            // 带取消功能的 Context
	c.propagateCancel(parent, c) // 将新构造的 Context 向上传播挂载到父 Context 的 children 属性中,这样当父 Context 取消时子 Context 对象 c 也会级联取消
	return c
}

这个函数逻辑并不多,这里构造了一个 cancelCtx 并返回,核心逻辑都交给了 propagateCancel() 方法。

propagateCancel() 方法实现如下:

func (c *cancelCtx) propagateCancel(parent Context, child canceler) {
	c.Context = parent // “继承”父 Context,这里可以是任何实现了 Context 接口的类型

	// NOTE: 父 Context 没有实现取消功能
	done := parent.Done()
	if done == nil { // 如果父 Context 的 Done() 方法返回 nil,说明父 Context 没有取消的功能,那么无需传播子 Context 的 cancel 功能到父 Context
		return
	}

	// NOTE: 父 Context 已经被取消
	select {
	case <-done: // 直接取消子 Context,且取消原因设置为父 Context 的取消原因
		child.cancel(false, parent.Err(), Cause(parent))
		return
	default:
	}

	// NOTE: 父 Context 还未取消
	if p, ok := parentCancelCtx(parent); ok { // 如果父 Context 是 *cancelCtx 或者从 *cancelCtx 派生而来
		p.mu.Lock()
		if p.err != nil {
			// 如果父 Context 的 err 属性有值,说明已经被取消,直接取消子 Context
			child.cancel(false, p.err, p.cause)
		} else {
			if p.children == nil { // 延迟创建父 Context 的 children 属性
				p.children = make(map[canceler]struct{})
			}
			p.children[child] = struct{}{} // 将 child 加入到这个 *cancelCtx 的 children 集合中
		}
		p.mu.Unlock()
		return
	}

	// NOTE: 父 Context 实现了 afterFuncer 接口
	if a, ok := parent.(afterFuncer); ok { // 测试文件 afterfunc_test.go 中 *afterFuncCtx 实现了 afterFuncer 接口
		c.mu.Lock()
		stop := a.AfterFunc(func() { // 注册子 Context 取消功能到父 Context,当父 Context 取消时,能级联取消子 Context
			child.cancel(false, parent.Err(), Cause(parent))
		})
		c.Context = stopCtx{ // 将当前 *cancelCtx 的直接父 Context 设置为 stopCtx
			Context: parent, // stopCtx 的父 Context 设置为 parent
			stop:    stop,
		}
		c.mu.Unlock()
		return
	}

	// NOTE: 父 Context 不是已知类型,但实现了取消功能
	goroutines.Add(1) // 记录下开启了几个 goroutine,用于测试代码
	go func() {       // 开起一个 goroutine,监听父 Context 是否被取消,如果取消则级联取消子 Context
		select {
		case <-parent.Done(): // 父 Context 被取消
			child.cancel(false, parent.Err(), Cause(parent))
		case <-child.Done(): // 自己被取消
		}
	}()
}

propagateCancel() 方法将 cancelCtx 对象向上传播挂载到父 context 的 children 属性集合中,这样当父 context 被取消时,子 context 也会被级联取消。这个方法逻辑稍微有点多,也是 context 包中最复杂的方法了,拿下它,后面的代码就都很简单了。

首先将 parent 参数记录到 cancelCtx.Context 属性中,作为父 context。接下来会对父 context 做各种判断,以此来决定如何处理子 context。

第 5 行通过 parent.Done() 拿到父 context 的 done channel,如果值为 nil,则说明父 context 没有取消功能,所以不必传播子 context 的取消功能到父 context。

第 11 行使用 select...case... 来监听 <-done 是否被关闭,如果已关闭,则说明父 context 已经被取消,那么直接调用 child.cancel() 取消子 context。因为 context 的取消功能是从上到下级联取消,所以父 context 被取消,那么子 context 也一定要取消。

如果父 context 尚未取消,则在第 19 行判断父 context 是否为 *cancelCtx 或者从 *cancelCtx 派生而来。如果是,则判断父 context 的 err 属性是否有值,有值则说明父 context 已经被取消,那么直接取消子 context;否则将子 context 加入到这个 *cancelCtx 类型的父 context 的 children 属性集合中。

如果父 context 不是 *cancelCtx 类型,在第 35 行判断父 context 是否实现了 afterFuncer 接口。如果实现了,则新建一个 stopCtx 作为当前 *cancelCtx 的父 context。

最终,如果之前对父 context 的判断都不成立,则开启一个新的 goroutine 来监听父 context 和子 context 的取消信号。如果父 context 被取消,则级联取消子 context;如果子 context 被取消,则直接退出 goroutine。

至此 propagateCancel() 方法的主要逻辑就梳理完了。

不过,在当前的 context 包实现中,其实在第 35 行判断父 context 是否实现了 afterFuncer 接口的 case 永远不会发生。afterFuncer 接口定义如下:

type afterFuncer interface {
	AfterFunc(func()) func() bool
}

在 Go 1.23.0 版本 context 包的源码中,并没有一个 context 实现了 afterFuncer 接口。所以 stopCtx 也并没有被真正使用。所以我才在前文讲解 removeChild() 函数时说 stopCtx 类型不必深究。

不过我们还是简单看一下 stopCtx 的定义:

type stopCtx struct {
	Context
	stop func() bool
}

它同样嵌入了 Context 接口,stop 方法用于注销 AfterFunc

NOTE:

其实 afterFuncer 接口在 context/afterfunc_test.go 文件中有一个 afterFuncContext 类型是实现了的,只不过是测试代码,所以我们还是无法使用。

我在 issues/61672 中找到了一些关于 afterFuncer 的讨论,在我看来这是一个为了填早期设计的坑而定义的,如果能重来,大概率 Context 不会被设计成接口,而是结构体。

此外,这里还用到了 Cause() 函数从 parent 中提取根因,Cause() 函数实现如下:

func Cause(c Context) error {
	if cc, ok := c.Value(&cancelCtxKey).(*cancelCtx); ok {
		cc.mu.Lock()
		defer cc.mu.Unlock()
		return cc.cause
	}
	return c.Err()
}

这里同样使用特殊的 key &cancelCtxKey 来查找 context 链路中的 *cancelCtx,如果找到,则返回 *cancelCtx.cause,否则将 context 的错误原因作为根因。

针对 cancelCtx 类型的源码讲解就到这里,可以说 cancelCtx 是最复杂的 context 实现了,后文中要讲解的 timerCtxafterFuncCtx 都是基于它实现的。

timerCtx

timerCtx 结构体定义如下:

type timerCtx struct {
	cancelCtx             // “继承”了 cancelCtx
	timer     *time.Timer // Under cancelCtx.mu.

	deadline time.Time
}

timerCtx 内部嵌入了 cancelCtx 以“继承” Done()Err() 方法。并且它还关联了一个定时器 timer 和截止时间 deadline,以此来实现在截止时间到期时,自动取消 context。

timerCtx 实现的方法如下:

func (c *timerCtx) Deadline() (deadline time.Time, ok bool) {
	return c.deadline, true
}

func (c *timerCtx) String() string {
	return contextName(c.cancelCtx.Context) + ".WithDeadline(" +
		c.deadline.String() + " [" +
		time.Until(c.deadline).String() + "])"
}

func (c *timerCtx) cancel(removeFromParent bool, err, cause error) {
	c.cancelCtx.cancel(false, err, cause)
	if removeFromParent {
		// 将此 *timerCtx 从其父 *cancelCtx 的 children 集合中删除
		removeChild(c.cancelCtx.Context, c)
	}
	c.mu.Lock()
	if c.timer != nil {
		c.timer.Stop()
		c.timer = nil
	}
	c.mu.Unlock()
}

你是否还记得我们在讲解 Context 接口时提到,Deadline() 方法返回的 ok 值为 false 时说明 context 没有设置截止时间。这里返回 true 则说明 timerCtx 支持设置截止时间。

timerCtx 也实现了自己的 String() 方法。其实所有 context 实现都有自己的 String() 方法。

timerCtx 的并没有直接使用 cancelCtx 的取消方法,而是自己也实现了 cancel() 方法。内部调用的 removeChild() 函数我们在前文讲解 cancelCtx 时已经见过了。这里唯一需要注意的一点是,如果 timer 属性不为 nil 则调用 timer.Stop() 将其停止,并将属性值置为 nil,以此让 timer 对象尽早被 GC 回收。

WithDeadline() 和 WithTimeoutCause()

我们先来看 timerCtx 的第一个构造函数 WithDeadline()

func WithDeadline(parent Context, d time.Time) (Context, CancelFunc) {
	return WithDeadlineCause(parent, d, nil)
}

WithDeadline() 直接将逻辑代理给了 WithDeadlineCause() 来处理,WithDeadlineCause() 实现如下:

func WithDeadlineCause(parent Context, d time.Time, cause error) (Context, CancelFunc) {
	if parent == nil {
		panic("cannot create context from nil parent")
	}
	// 如果父 Context 的截止时间已经比传入的 d 更早,直接返回一个 *cancelCtx(无需构造 *timerCtx 等待定时器判断截止时间到了才取消 Context)
	if cur, ok := parent.Deadline(); ok && cur.Before(d) {
		return WithCancel(parent)
	}
	c := &timerCtx{ // 构造一个带有定时器和截止时间功能的 Context
		deadline: d,
	}
	// 这里使用 cancelCtx 结构体默认值,初始化 timerCtx 时没有显式初始化 cancelCtx 字段
	c.cancelCtx.propagateCancel(parent, c) // 向父 Context 传播 cancel 功能,这样当父 Context 取消时当前 Context 也会被级联取消
	dur := time.Until(d)
	if dur <= 0 { // 截止日期已过,直接取消
		c.cancel(true, DeadlineExceeded, cause)
		return c, func() { c.cancel(false, Canceled, nil) }
	}
	c.mu.Lock()
	defer c.mu.Unlock()
	if c.err == nil {
		c.timer = time.AfterFunc(dur, func() { // 等待截止时间到期,自动调用 cancel 取消 Context
			c.cancel(true, DeadlineExceeded, cause)
		})
	}
	return c, func() { c.cancel(true, Canceled, nil) }
}

可以发现 WithDeadline(parent, d) 等价于 WithDeadlineCause(parent, d, nil)

WithDeadlineCause() 实现代码不多,首先对 parent 是否为 nil 做了检查。接着检查父 context 的截止时间是否比传入的 d 更早,如果是,则直接创建一个 *cancelCtx 并返回,无需创建 *timerCtx。这是因为 context 具有级联取消的能力,既然父 context 的截止时间更早,则父 context 一定先于子 context 取消,所以子 context 会被级联取消,这就没必要再大费周章的构造 *timerCtx 来定时取消子 context 了。

如果上述条件不成立,则构造一个带有定时器和截止时间功能的 *timerCtx。并且,同样需要调用 cancelCtx.propagateCancel() 向上传播取消功能。

接着判断是否已到截止时间,如果到了,则直接取消 context。否则使用 time.AfterFunc() 来实现延迟取消 context。

WithTimeout() 和 WithTimeoutCause()

WithTimeout()WithTimeoutCause() 两个方法同样用于构造 timerCtx,其实现如下:

func WithTimeout(parent Context, timeout time.Duration) (Context, CancelFunc) {
	return WithDeadline(parent, time.Now().Add(timeout))
}

func WithTimeoutCause(parent Context, timeout time.Duration, cause error) (Context, CancelFunc) {
	return WithDeadlineCause(parent, time.Now().Add(timeout), cause)
}

WithTimeout() 内部调用了 WithDeadline(),而 WithTimeoutCause() 内部则调用了 WithDeadlineCause()

WithDeadline()WithDeadlineCause() 接收一个绝对时间 d time.Time

WithTimeout()WithTimeoutCause() 接收一个相对时间 timeout time.Duration,并在内部将其转换为绝对时间。

所以 timerCtx 类型的构造函数有 4 个。

withoutCancelCtx

withoutCancelCtx 故名思义,是没有取消功能的 context,它可以打断 context 控制链路中级联取消的能力。

withoutCancelCtx 结构体定义非常简单,只有一个属性 c 用来保存父 context:

type withoutCancelCtx struct {
	c Context
}

withoutCancelCtx 实现方法如下:

func (withoutCancelCtx) Deadline() (deadline time.Time, ok bool) {
	return
}

func (withoutCancelCtx) Done() <-chan struct{} {
	return nil
}

func (withoutCancelCtx) Err() error {
	return nil
}

func (c withoutCancelCtx) Value(key any) any {
	return value(c, key)
}

func (c withoutCancelCtx) String() string {
	return contextName(c.c) + ".WithoutCancel"
}

withoutCancelCtx 虽然没有取消功能,但实现了 Value 方法,可以根据 key 查询 value。这样才能保证整个 context 链路中传值的能力不被中断。

WithoutCancel()

不仅 withoutCancelCtx 结构体设计简单,它的构造函数 WithoutCancel() 同样非常简单:

func WithoutCancel(parent Context) Context {
	if parent == nil {
		panic("cannot create context from nil parent")
	}
	return withoutCancelCtx{parent}
}

这里只对父 context 是否为 nil 做了检查,然后就直接返回实例化的 withoutCancelCtx 对象了。

valueCtx

我们前面介绍的 context 从设计上来说都是为了实现控制链路的,与其他 context 不同,valueCtx 用于实现在 context 链路中进行安全传值。

valueCtx 实现如下:

type valueCtx struct {
	Context
	key, val any // 存储的键值对,注意一个 Context 仅能保存一对 key/value,这样就能实现并发读的安全,copy-on-write
}

func (c *valueCtx) Value(key any) any {
	if c.key == key { // 在自己的键值对中查找
		return c.val
	}
	return value(c.Context, key) // 沿着父 Context 向上查找
}

valueCtx 结构体内部嵌入了 Context 接口,这样可以直接复用父 context 实现的方法。keyvalue 字段则用于存储键值对。可以发现,一个 valueCtx 对象只能存储一对 key/value

在用户调用 Value() 方法查找给定 key 关联的 value 时,首先判断是否在当前 context 中,如果不在,则交给 value() 函数来处理。

在介绍 *cancelCtx.Value() 方法时,我们并没有深入讲解 value() 函数,那么现在是时候看下 value() 函数是如何实现的了:

func value(c Context, key any) any {
	for {
		switch ctx := c.(type) { // 断言 Context 类型
		case *valueCtx: // 表示一个用于安全传递数据的 Context
			if key == ctx.key { // 与当前 Context 的 key 匹配,直接返回对应的值 val
				return ctx.val
			}
			c = ctx.Context // key 不匹配,继续向上遍历父 Context
		case *cancelCtx: // 表示一个带有取消功能的 Context
			if key == &cancelCtxKey { // 检查 key 是否等于 &cancelCtxKey(这是一个指向 *cancelCtx 的特殊键),如果匹配,就返回自身(即 c 对象)
				return c
			}
			c = ctx.Context // key 不匹配,继续向上遍历父 Context
		case withoutCancelCtx: // 表示一个不带取消功能的 Context(使用 WithoutCancel() 创建出来的 Context 类型)
			if key == &cancelCtxKey { // 检查 key 是否等于 &cancelCtxKey,如果匹配,说明要查找的是取消信号的特殊键,就返回 nil,因为这种 Context 没有取消信号
				return nil
			}
			c = ctx.c // 如果 key 不匹配,则继续向上遍历父 Context
		case *timerCtx: // 表示一个带有定时器的 Context
			if key == &cancelCtxKey { // 检查 key 是否等于 &cancelCtxKey,如果匹配,返回其包装的 *cancelCtx
				return &ctx.cancelCtx
			}
			c = ctx.Context // key 不匹配,继续向上遍历父 Context
		case backgroundCtx, todoCtx: // 这两个类型是无值的 Context(通常这是 Context 树的根),所以直接返回 nil
			return nil
		default: // 如果没有匹配任何已知的 Context 类型,则调用 Context 的 Value 方法去查找 key 对应的值
			return c.Value(key)
		}
	}
}

这里代码看似复杂,实际上逻辑非常简单。启用一个 for 无限循环,沿着传进来的 context 对象 c 的父路径,循环查找匹配的 key,直到找到目标 value 或走到链路根节点返回 nil

for 循环中,首先会断言当前 context 对象 c 的类型,如果是 *valueCtx,判断 key 是否匹配,匹配则直接返回 ctx.val,不匹配则将父 context 取出赋值给 c,进行下一轮循环;如果是 *cancelCtx*timerCtx,判断 key 是否匹配 &cancelCtxKey 这个特殊值,匹配则根据我们前文讲过的“内部协议”返回当前 *cancelCtx,否则将父 context 取出赋值给 c,进行下一轮循环;如果是 withoutCancelCtx,当 key 匹配 &cancelCtxKey 时返回 nil,因为这个 context 的实现不支持取消功能,key 不匹配同样将父 context 取出赋值给 c,进行下一轮循环;如果是 backgroundCtxtodoCtx,则说明已经遍历到 context 链路的顶点,所以直接返回 nil,表示未查找到;如果所有已知类型都没匹配,则调用其 Value() 方法继续查找。

所以,从源码中我们能够看出,context 根据给定的 key 查找 value 时,是自下而上查找的。

此外,valueCtx 同样实现了自己的 String() 方法:

func stringify(v any) string {
	switch s := v.(type) {
	case stringer: // 实现了 String() 方法,就返回 String() 内容
		return s.String()
	case string: // 字符串类型就返回字符串内容
		return s
	case nil: // nil 返回字符串格式
		return "<nil>"
	}
	// 其他类型会返回对象类型名的字符串格式,而不是对象值的字符串形式
	return reflectlite.TypeOf(v).String()
}

// 代码示例:context.WithValue(context.Background(), "a", 1)
// 输出示例:context.Background.WithValue(a, int)
func (c *valueCtx) String() string {
	// 取父 Context 的 string 形式 + .WithValue(k, v)
	return contextName(c.Context) + ".WithValue(" +
		stringify(c.key) + ", " +
		stringify(c.val) + ")"
}
WithValue()

valueCtx 构造函数 WithValue() 实现如下:

func WithValue(parent Context, key, val any) Context {
	if parent == nil {
		panic("cannot create context from nil parent")
	}
	if key == nil {
		panic("nil key")
	}
	if !reflectlite.TypeOf(key).Comparable() {
		panic("key is not comparable")
	}
	return &valueCtx{parent, key, val}
}

这里对 parentkey 都做了检查,注意 key 一定是可比较类型。

可以发现,valueCtx 并没有使用互斥锁,这是因为每次新增 key/value 时,都会新建一个新的 valueCtx,并将 parent 赋值给 valueCtx。这种 copy-on-write 的思想,保证绝不修改现有的 context 对象,那么程序中并发读取值时就不会产生 data race,同时也能保证并发安全。

afterFuncCtx

我们最后还未介绍的 context 就仅剩一个 afterFuncCtx 类型了,其实现如下:

type afterFuncCtx struct {
	cancelCtx           // “继承”了 cancelCtx
	once      sync.Once // 要么用来开始执行 f,要么用来阻止 f 被执行
	f         func()
}

timerCtx 一样,afterFuncCtx 内部也嵌入了 cancelCtx。此外它还有两个属性 oncefonce 保证一个操作仅执行一次,要么用来开始执行 f,要么用来阻止 f 被执行,f 是一个延迟函数,在构造函数 AfterFunc() 中被传入赋值。

afterFuncCtx 实现了自己的 cancel() 方法:

func (a *afterFuncCtx) cancel(removeFromParent bool, err, cause error) {
	a.cancelCtx.cancel(false, err, cause) // 取消 cancelCtx
	if removeFromParent {
		removeChild(a.Context, a) // 将当前 *afterFuncCtx 从 cancelCtx 的父 Context 的 children 属性中移除
	}
	a.once.Do(func() { // 确保仅执行一次
		go a.f() // 开启新的 goroutine 执行 f,如果在调用 a.cancel() 之前 stop 函数被调用,stop 函数中的 a.once.Do 优先被执行,则此处就不会执行
	})
}

afterFuncCtx 在取消时,首先会取消父 cancelCtx。然后根据参数 removeFromParent 决定是否从父 context 的 children 属性中移除。最后使用 once.Do() 确保 f 函数仅执行一次。

AfterFunc()

afterFuncCtx 构造函数 AfterFunc() 实现如下:

func AfterFunc(ctx Context, f func()) (stop func() bool) {
	a := &afterFuncCtx{
		f: f,
	}
	// 调用 cancelCtx 的向上传播方法,将 a 的取消功能挂载到父 ctx 的 children 属性中,实现级联取消
	a.cancelCtx.propagateCancel(ctx, a)
	return func() bool { // 返回一个停止函数,用于阻止 f 被执行
		stopped := false
		a.once.Do(func() { // 确保仅执行一次
			stopped = true // 如果此处被执行,则 a.cancel 方法内部的 a.once.Do 就不会重复执行,即阻止 f 被执行
		})
		if stopped { // 第一次调用,取消 Context
			a.cancel(true, Canceled, nil)
		}
		return stopped
	}
}

与其他 context 构造函数不同,AfterFunc() 并不会返回构造的 afterFuncCtx 对象,而是返回一个 stop() 函数。其实 AfterFunc() 的功能是为 context 注册一个延迟函数,当 context 被取消时,开启新的 goroutine 异步执行 f()。而 stop() 函数的作用则是用来阻止 f() 被执行。

因为 stop() 函数和 cancel() 方法内部使用的 a.once.Do() 是同一个,所以二者只能有一个会被执行。可以总结 stop() 函数和 cancel() 方法执行逻辑如下:

  • 如果先执行 cancel(),则 f() 必然执行。无论之后是否调用了 stop()
  • 如果先执行 stop(),则 f() 必然不会被执行。无论之后是否调用了 cancel()

至此,context 包的源码就全部解读完成了。

总结

context 包在 Go 1.7 版本被引入,核心功能是控制链路安全传值,且并发安全。

context 被设计为一个 Context 接口和多个实现了此接口的结构体。一切 context 链路都会从一个空的 emptyCtx 开始,由 context.Background()context.TODO() 来定义了最顶层 context,接着使用 WithXxx() 方法在原有的 context 基础上附加新的功能,形成 context 链路。

context 链路最终可能发展成一个树形结构,不过你要清楚,控制链路是从上到下的,父 context 取消,则会及联的取消所有带有取消功能的子孙 context;但通过给定 key 查找 value 则是自下而上的,而这就会导致从不同的起点出发,查找 context 中相同key 对应的 value 可能不同。

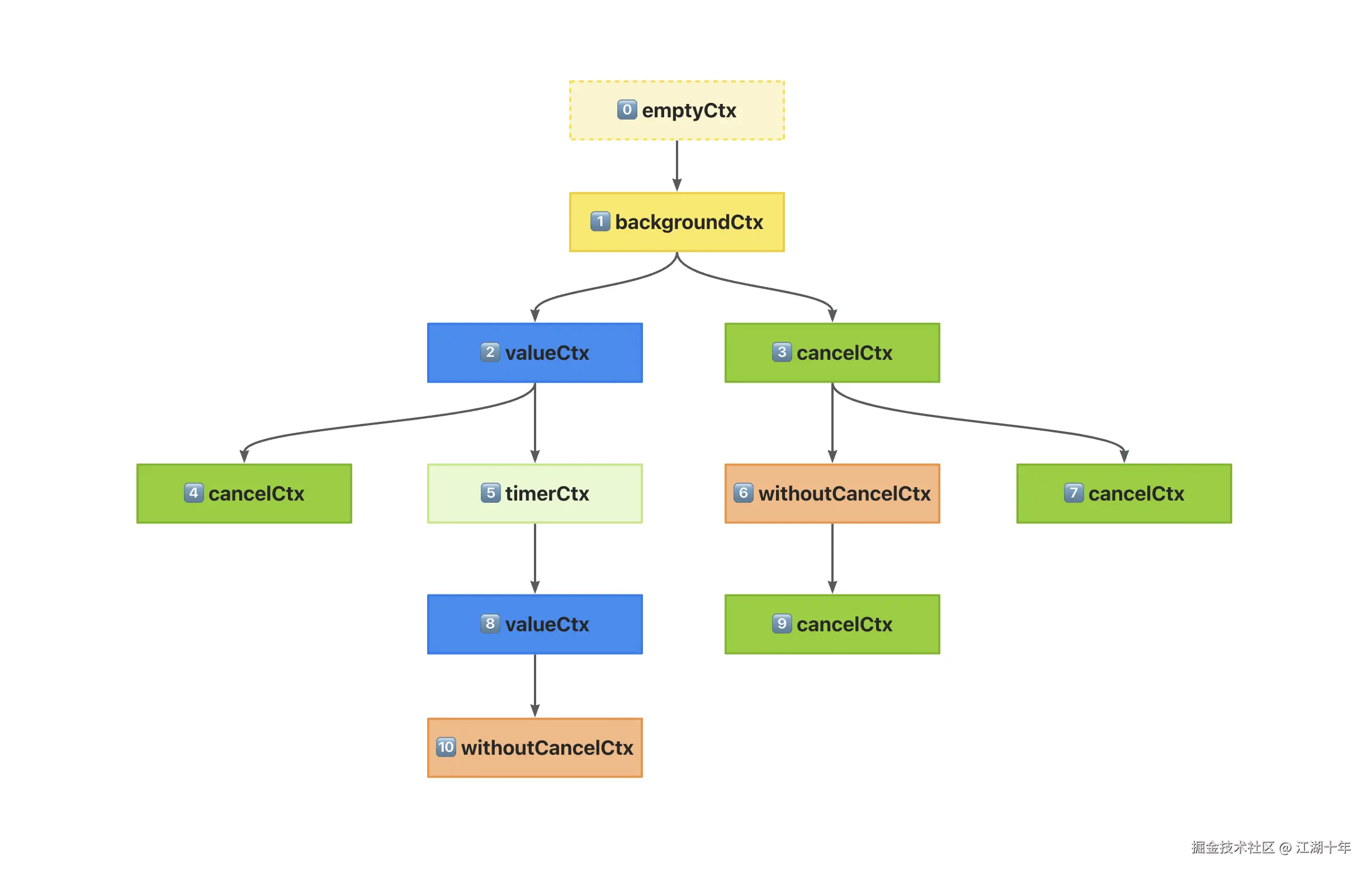
我画了一张 context 树形结构图:

image.png

在这幅图中,从控制链路的角度出发,如果我们取消 context 3️⃣,则 context 7️⃣ 会被级联取消,因为 6️⃣ 不支持取消,控制链路会被打断,所以 9️⃣ 不会被取消;如果取消 context 7️⃣,则 context 3️⃣ 不会被取消,因为控制链路是从上到下的。

从安全传值的角度出发,根据给定 key 查找 value,假如 context 2️⃣ 中存储的是 key: value2,context 8️⃣ 中存储的是 key: value8,那么从 context 2️⃣ 4️⃣ 5️⃣ 中看到的就是 key: value2;从 context 8️⃣ 🔟 中看到的则是 key: value8

我用代码构造了这幅图中的 context 树,放在了这里,你可以点击进去跟着代码来实验一下。也可以将代码 clone 到本地,进行修改,尝试执行和分析结果,以此来加深你对 context 的理解。

本文示例源码我都放在了 GitHub 中,欢迎点击查看。

希望此文能对你有所启发。

联系我