ByConity实战指南:ELT测试深度解析

235 阅读8分钟

目录

  • 前言
  • 关于ByConity
  • ELT测试准备
  • 具体ELT测试步骤
  • 体验心得
  • 结束语
  • 参考文献

前言

在大数据时代,数据仓库作为企业数据管理和分析的核心,扮演着至关重要的角色,尤其是实时数仓和离线数仓的构建对于数据分析至关重要。而ByConity作为一款开源云原生数据仓库,以其强大的数据处理能力和灵活的扩展性,满足了实时数仓和离线数仓的多样化需求,支持多种数据分析场景。那么本文就来详细分享一下如何使用ByConity进行ELT测试,通过实际操作体验ByConity在数据接入、加工和分析方面的强大能力,方便后期学习和使用。

关于ByConity

先来了解一下ByConity,其实ByConity是一款开源云原生数据仓库,它支持多种数据分析场景,由字节跳动主导,并以 Apache License 2.0 的形式开源,赋能开发者与企业,而且它也有一些自带的特点,具体如下所示:

  • 实时数仓:快速数据入库和即时分析能力,低时延返回分析结果。
  • 离线数仓:强调复杂任务的稳定执行和更好的内存管理。
  • BSP模式:提供task级别的容错、细粒度调度和基于资源感知的调度。

ELT测试准备

为了能够上手感受 bsp 模式带来的效果,下面会提供使用 TPC-DS 1TB 的数据测试,而且接下来会按照下面的步骤进行测试,验证 ByConity 在 ELT 方面的实际感受。 另外需要说明的是本次测试将在火山引擎 ECS 上,需要通过 SSH 等工具连接集群,并完成基于 TPC-DS 标准数据集的数据查询等操作,具体操作步骤如下所示。

1、测试环境

现在介绍一下需要的测试环境要求,具体如下所示:

0

2、环境准备

由于完整的测试需要下面三点的环境准备工作,但是本次测试是已经有对应的测试环境准备,所以这一步可以忽略,为了方便大家学习了解,这里还是分享一下(本文直接跳过该操作步骤),具体如下所示:

  1. 火山引擎ECS:确保已在火山引擎上创建ECS实例。
  2. SSH工具:用于连接集群。
  3. TPC-DS数据集:准备1TB的TPC-DS标准数据集。

3、前提条件

在开始测试之前,需要有以下登录ECS的凭据:

  • ECS服务器IP地址;
  • 用于登录的用户名和密码。

具体ELT测试步骤

那么接下来就是本文的重点部分,来分析具体的ELT测试步骤,具体如下所示。

1、登录ECS

上面在准备工作的时候也介绍到登陆ESC需要的凭证信息,我们可以通过SSH连接到ECS服务器,但是考虑到大家不同的操作系统,这里分享一下在不同操作系统下的连接方法。

(1)MacOS / Linux

先来介绍关于MacOS / Linux系统下的连接方法,需要说明的是本文的测试环境使用的是MacOS系统,所以操作步骤也是按照该系统下的操作示例来演示,其他系统的操作步骤这里不在演示,具体如下所示:

  • 打开终端,输入ssh -p 23 <提供的用户名>@,并回车确认;
  • 如果系统提示确认是否连接,输入yes并回车;

0

  • 输入提供的登录密码并回车;

0

  • 但是为了避免超时断开连接,建议运行tmux new -s $user_id(比如tmux new -s user00003)命令创建一个新的tmux会话;
  • 执行clickhouse client --port 9010命令进入客户端。

0

(2)Windows

在来介绍关于Windows系统下的连接方法,具体如下所示:

  • 打开“开始”,搜索并打开“命令提示符”终端。
  • 输入ssh -p 23 <提供的用户名>@,并回车确认。
  • 如果系统提示确认是否连接,输入yes并回车。
  • 输入提供的登录密码并回车。
  • 依然为了避免超时断开连接,建议运行tmux new -s $user_id(如tmux new -s user00003)命令创建一个新的tmux会话。
  • 执行clickhouse client --port 9010命令进入客户端。

2、核心操作流程

(1)数据导入

  1. 配置数据源:在ByConity中配置数据源,指向TPC-DS数据集所在位置。
  2. 执行导入任务:使用ByConity的导入功能,将数据从数据源导入到ByConity中。

(2)数据加工

  1. 编写加工逻辑:根据业务需求编写SQL或使用ByConity提供的ETL工具进行数据加工。
  2. 执行加工任务:运行加工逻辑,对数据进行清洗、转换和聚合。

(3)数据分析

  1. 编写分析查询:根据分析需求编写SQL查询。
  2. 执行分析任务:在ByConity中执行查询,获取分析结果。

(4)结果验证

  1. 验证数据准确性:检查加工后的数据是否符合预期。
  2. 验证性能表现:评估ByConity在处理大规模数据集时的性能表现。

3、执行查询操作

(1)使用测试数据库 test_elt

首先使用测试数据库 test_elt,具体操作如下所示:

use test_elt

具体示例如下所示:

0

(2)设置数据库会话的方言类型为ANSI

由于TPC-DS定义的查询语法为标准 SQL,设置数据库会话的方言类型为 ANSI,具体操作如下所示:

set dialect_type = 'ANSI'

具体示例如下所示:

0

(3)选择TPC-DS的查询进行执行

SQL列表见github.com/ByConity/by… ,本文使用的是第78个sql,具体操作如下所示:

0

然后查询失败,具体如下所示:

0

(4)查询失败情况处理

查询失败后,在失败的 SQL 最后加上设置后再次执行,具体如下所示:

SETTINGS bsp_mode = 1,distributed_max_parallel_size = 12;

具体示例如下所示:

0

然后添加上面三句语句执行,具体如下所示:

0

然后就可以查询成功了,具体示例如下所示:

0

(5)选择复杂查询场景进行执行

然后再选择其他较为复杂的查询进行执行,并在执行成功的查询中,添加参数限制查询的最大内存使用量,如下所示:

SETTINGSmax_memory_usage=40000000000;(单位为 B,当前约合 37.25 GB)

具体示例如下所示:

0

上图中将内存限制为合适的值,引发 oom。随后执行步骤(4),就可以完成查询。需要说明的是内存不宜限制的过小,可以先用 40000000000 做第一次尝试,如果依然顺利执行,可依次将内存调整为上一次的70%。

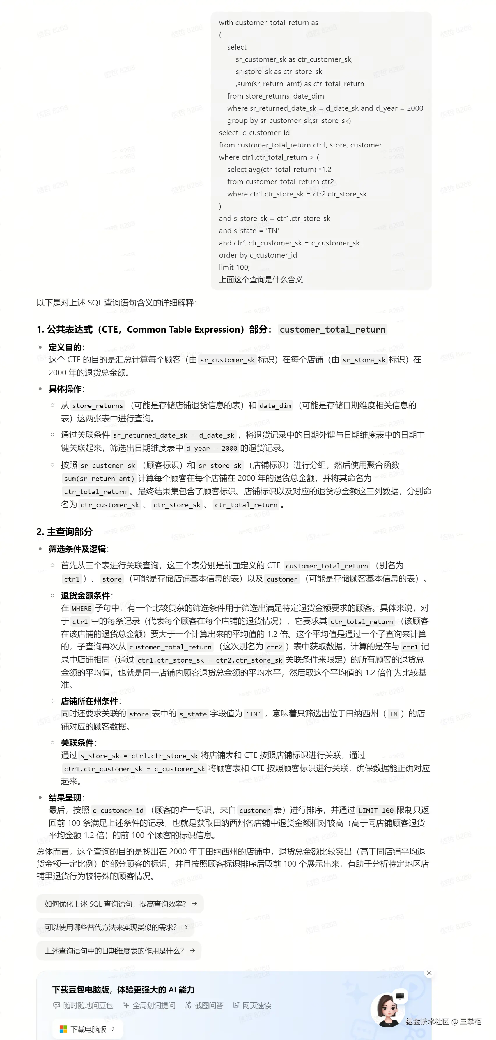
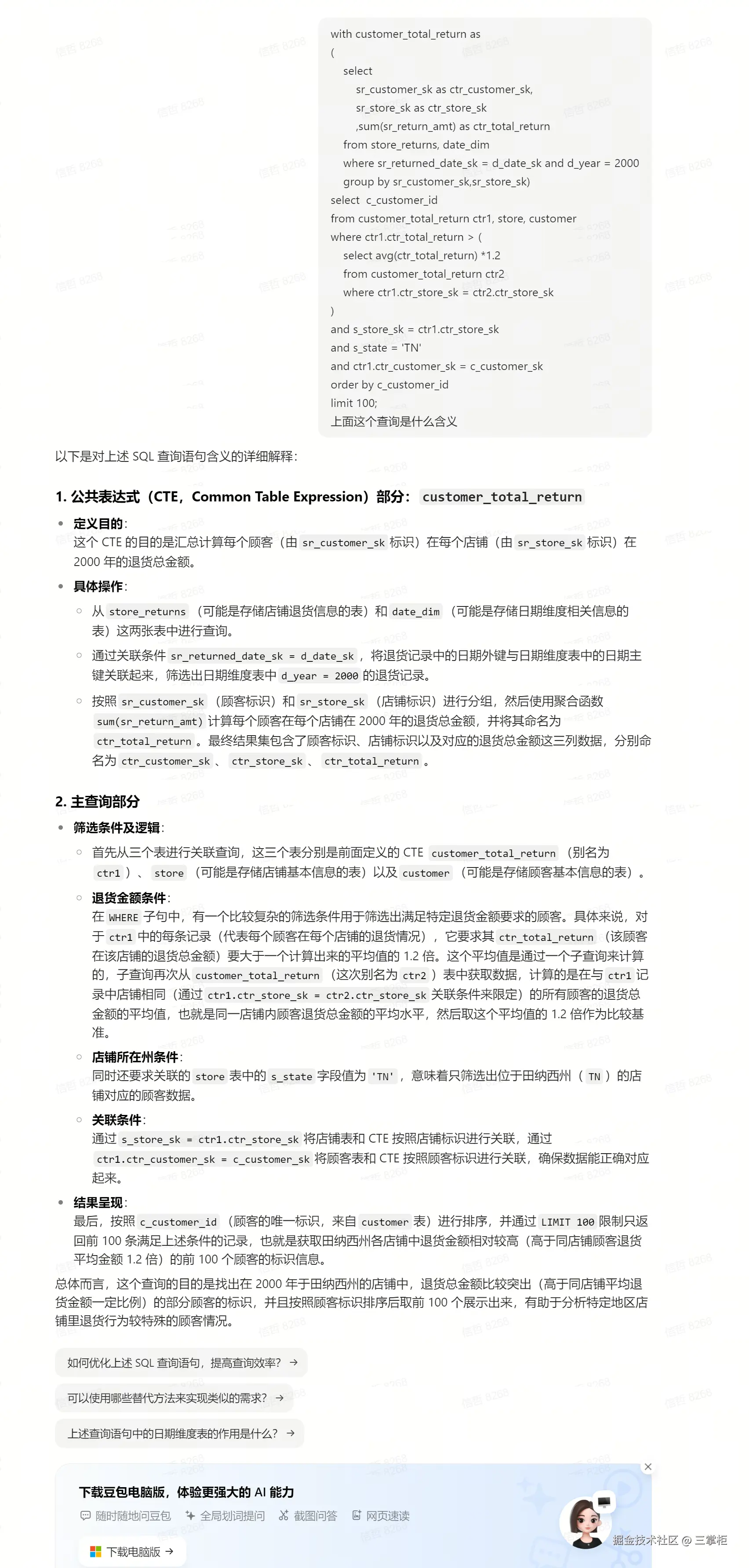
(6)拓展

如果大家还想希望了解具体查询的含义,可以将SQL复制到大模型产品中让其进行解释,帮助大家更好地理解查询对应的实际场景。这里以官方的示例案例来分享,具体如下所示:

0

体验心得

通过本次测试很好的验证了 ByConity 集群在处理 TPC-DS 1TB 数据集时的性能表现,尤其是在执行复杂查询时,内存限制和并行计算设置是优化查询性能的关键。还有就是通过合适的 SQL 设置、内存管理和资源调度,能够确保在大数据量下依然保持较高的查询效率。

但是本次测试也遇到了一点点问题,具体问题点如下所示:

问题1: 操作文档中提供的sql,会有换行的问题,复制执行不能执行,另外如果整段文档数据复制执行,注释也会被复制进去,造成执行失败

问题2: bsp 模式虽然很方便,但是在执行失败的时候还是有一定的问题,比如查询速度会有波动

另外在实际操作中,可以通过下面的方式进一步提升性能,具体如下所示:

  • 使用内存限制:通过查询数据量设置合理的 max_memory_usage,避免内存溢出。
  • 调整并行执行任务数:通过服务器资源和查询复杂度灵活调整 distributed_max_parallel_size。
  • 优化查询计划:根据常见查询使用物化视图或缓存查询结果,减少重复计算。

最后不得不说ByConity 增加的 BSP模式是一个重要的功能更新,非常好用,非常适合实战场景。

结束语

通过本次ELT测试演示分享,想必大家都感受到笔者体验ByConity在数据处理和分析方面的强大能力。特别是ByConity的BSP模式为用户提供了更高效、更稳定的数据处理解决方案,尤其适用于需要大规模数据处理和实时分析的场景。在这里我想要呼吁大家积极通过上文的实际操作,来深入了解ByConity的特性和优势,并将其应用于实际业务中,以提高数据处理效率和分析能力。随着技术的不断发展,ByConity肯定会继续优化和升级,为用户提供更加丰富和强大的数据仓库解决方案,也让我们期待ByConity在后面带来的新的能力。

参考文献

ByConity 技术文档:byconity.github.io/zh-cn/docs/… ByConity介绍:byconity.github.io/zh-cn/