WD3

56 阅读1分钟

装入内存(物理地址)

image.png

image.png

image.png

image.png

链接的三种方式

image.png

image.png

image.png

image.png

image.png

image.png

连续分配管理方式

image.png

image.png

image.png

image.png

image.png

image.png

image.png

image.png

image.png

image.png

image.png

动态分区分配算法

image.png

image.png

image.png

image.png

image.png

image.png

非连续性分配管理方式

image.png

分页存储(逻辑地址到物理地址的映射)

image.png

image.png

image.png

image.png

image.png

image.png

image.png

image.png

快表

image.png

image.png

image.png

image.png

image.png

两级页表

image.png

image.png

image.png

image.png

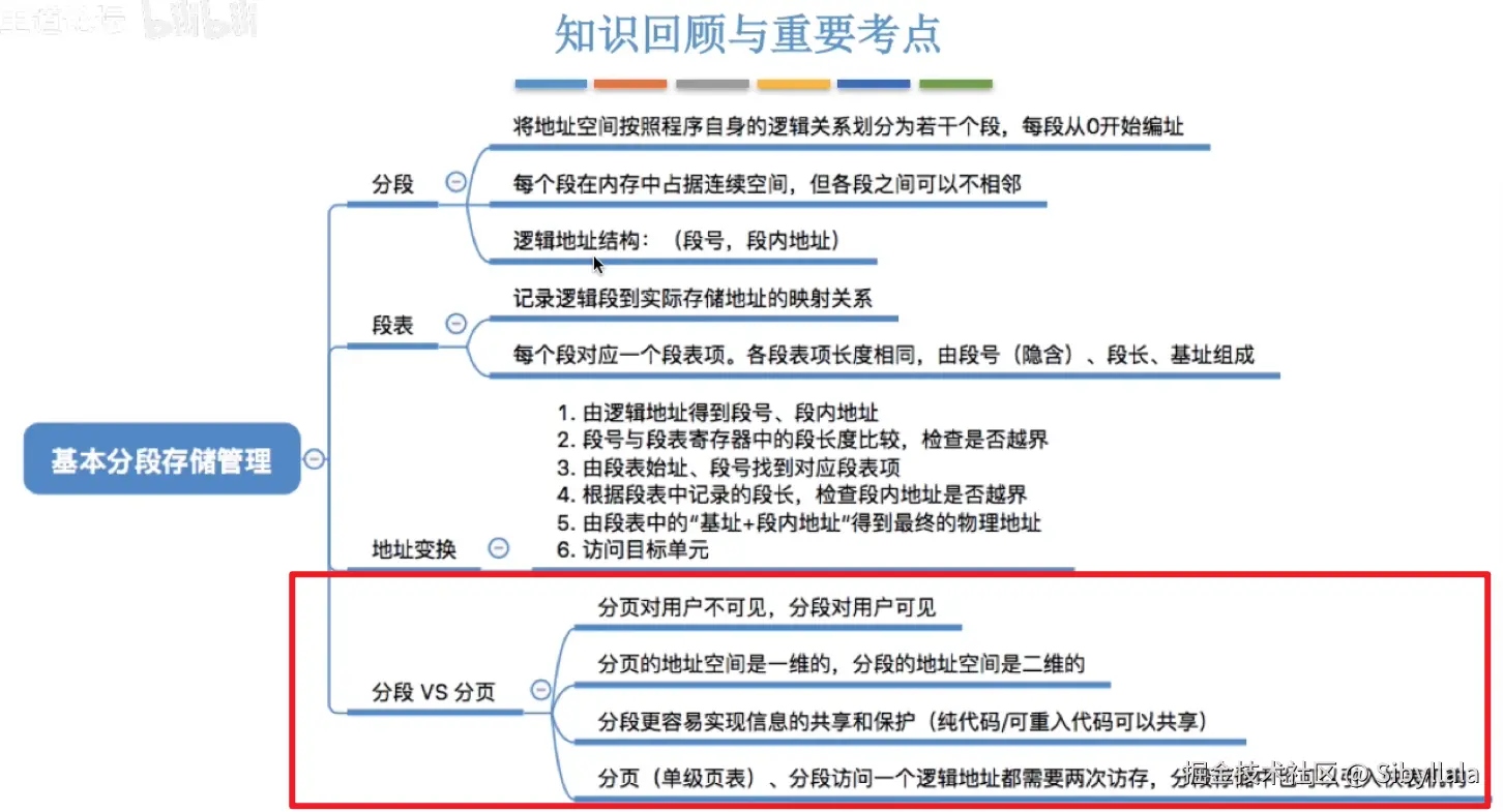
分段存储管理方式

image.png 段表项的长度是相同的,段的长度是不同的

image.png

image.png

image.png

image.png

image.png

image.png

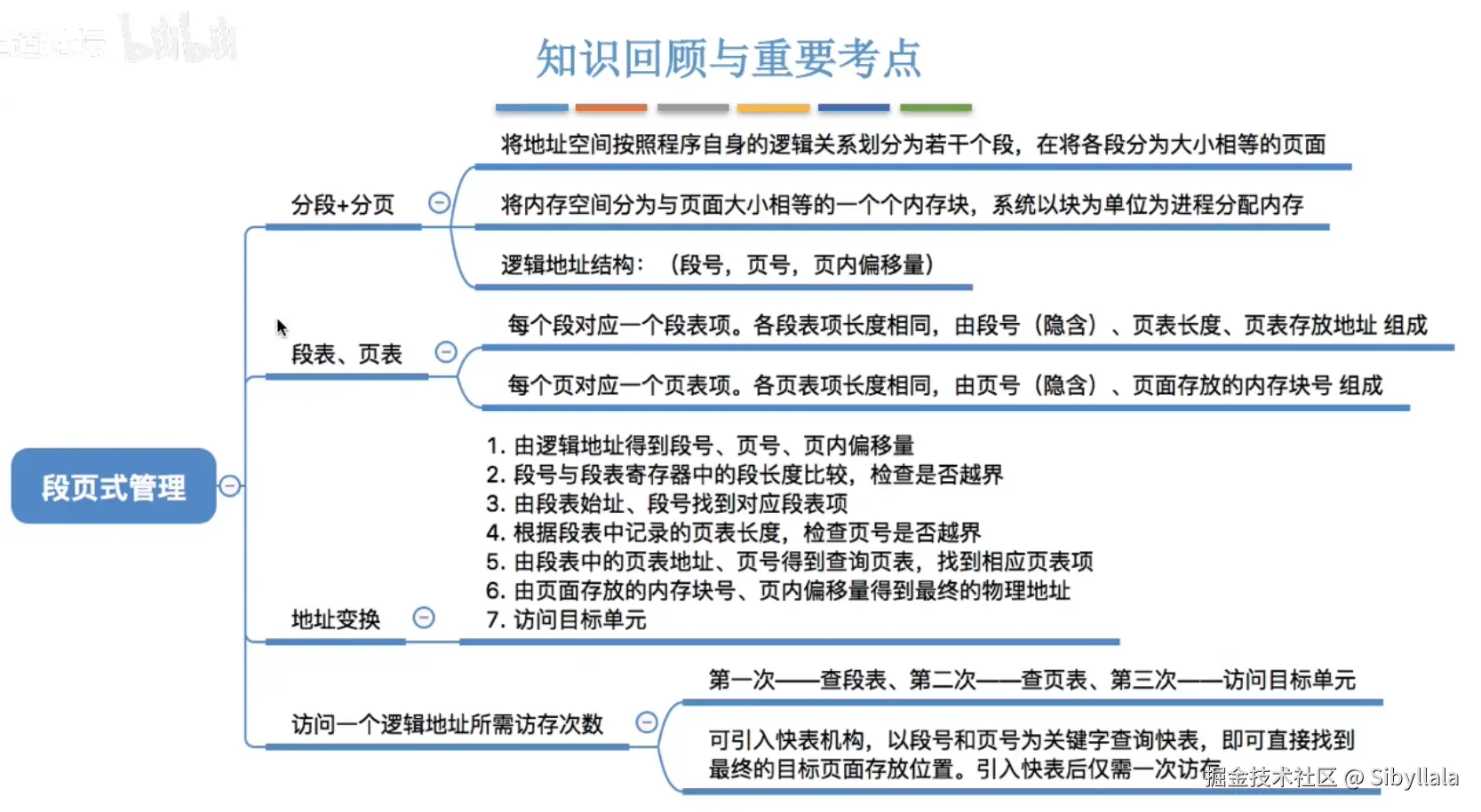
段页式

image.png

image.png

image.png

虚拟内存

image.png

image.png

image.png

image.png

请求分页管理方式

image.png

image.png

image.png

image.png

image.png

image.png

image.png

页面置换

image.png

image.png

image.png

image.png

image.png

image.png

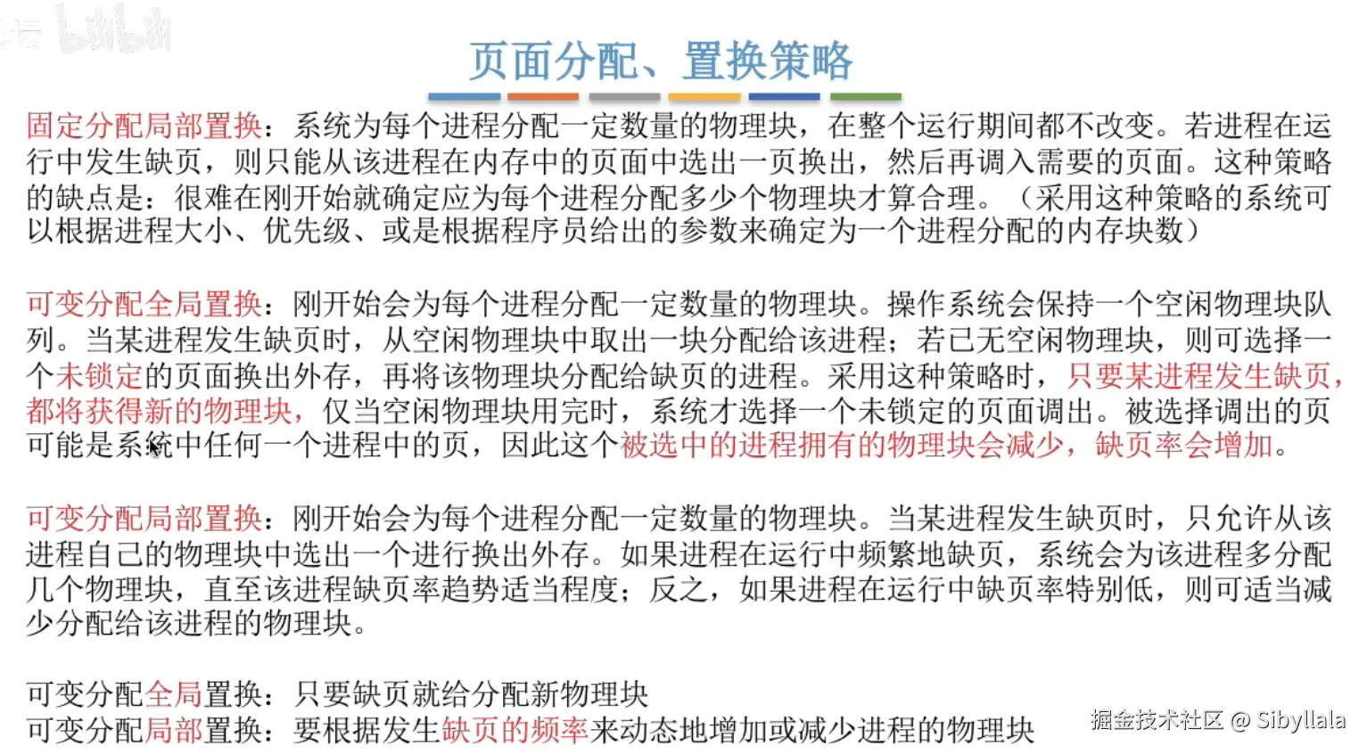
页面分配策略

image.png

image.png

image.png

image.png

image.png

内存映射文件

image.png