关系图是什么,怎么绘制?10个常用的关系图模板推荐!

1,425 阅读7分钟

关系图是什么?

关系图,通常指的是实体关系图(Entity-Relationship Diagram, ERD),是一种用于可视化数据结构和实体之间关系的工具。它通过图形化的方式展示不同实体(如人、物、概念等)及其相互关系,帮助用户理解系统的整体架构和数据流动。

关系图的种类有很多,可以细分为如下类型,包括:实体关系图(ER图)、社会网络关系图、层级关系图、流程关系图、因果关系图、系统关系图、网络拓扑关系图、生态系统关系图、时间轴关系图和邻接关系图。

关系图-boardmix制作 *关系图-boardmix制作

关系图用什么软件做?

一个完整的关系图包含的元素较多,但归结下来,最常使用的要素有矩形、椭圆形、菱形、连接线(箭头/单向箭头)和文本,这是绝大部分绘图软件标配的图形,因此也意味着99%的软件都能制作关系图。

下面给大家介绍4个好用的关系图软件——

关系图软件boardmix

boardmix是一款功能强大的在线关系图制作软件,基于白板进行绘图,提供无限画布和丰富的绘制工具,同时它还嵌入了当下流行的AI智能助手——boardmix AI,支持AI问答、AI生图、AI总结、AI翻译、AI生成可视化模板等,AI加持,赋能创意绘图!

在线关系图软件boardmix *在线关系图软件boardmix

功能特色:

  • 在线关系图软件,跨平台、免安装,用完即走。
  • 拖放操作简便,适合新手使用。
  • 支持自由绘制和各种形状、线条、便签等元素。
  • 内置丰富的符号库和可视化模板,快速制作专业图表。
  • 自带在线协作功能,可供500+人实时编辑,赋能跨团队协作。

多人在线协作绘图 *多人在线协作绘图

  • 集成超能AI助手boardmix AI,支持AI问答、AI生图、AI总结、AI翻译、AI生成可视化模板等,AI加持,赋能创意绘图
  • 提供灵活订阅方案,支持年付、买断,满足多种办公绘图协作需求。

优点:

  • 界面友好,易于上手。
  • 旗下的boardmix模板社区提供海量各类型图表模板,实现一键复用。
  • 支持实时协作,非常适合团队使用。

boardmix模板社区 *boardmix模板社区

关系图软件Lucidchart

Lucidchart是一款在线流程图和关系图制作工具,广泛应用于商业和教育领域。

功能特色:

提供多种类型的图表模板,包括ERD。
支持团队协作,可以实时编辑和评论。
与多种应用程序集成,如Google Drive、Microsoft Office等。

优点:

界面直观,易于学习。
强大的共享功能,便于团队协作。
丰富的资源库,帮助用户快速找到所需元素。

关系图软件Drawio

Drawio是一款免费的在线绘图工具,可以用于创建各种类型的图表,包括关系图。

功能特色:

提供多种绘制工具和形状库。
支持离线使用,并可与Google Drive、OneDrive等云存储服务集成。

优点:

完全免费,无需注册即可使用。
灵活性高,可以根据需求自定义布局和样式。
社区活跃,有大量教程和示例可供参考。

关系图模板去哪找?

了解可用来制作关系图的软件很有必要,在这之外,如果想要快速制作关系图,或是在开始绘制之前,想要找一些现成的关系图作为参考,那必然离不开关系图模板

为方便各位找到可快速复用或参考的关系图模板,我们从关系图软件boardmix旗下的模板社区中,精心挑选了10个优质的关系图模板,在此分享出来,希望能帮到想制作关系图的朋友。

《流俗地》人物关系图模板

《流俗地》人物关系图模板深入描绘了马来西亚怡保小城中的人物纠葛。以盲女银霞的一生为主线,这张关系图展现了市井小民的生活百态,以及他们在社会变迁中的挣扎与坚韧。通过细致的线条和标签,读者可以清晰地追踪每个角色之间的关系,理解他们如何共同编织出这部小说的丰富画卷。

关系图模板-boardmix模板社区 *关系图模板-boardmix模板社区

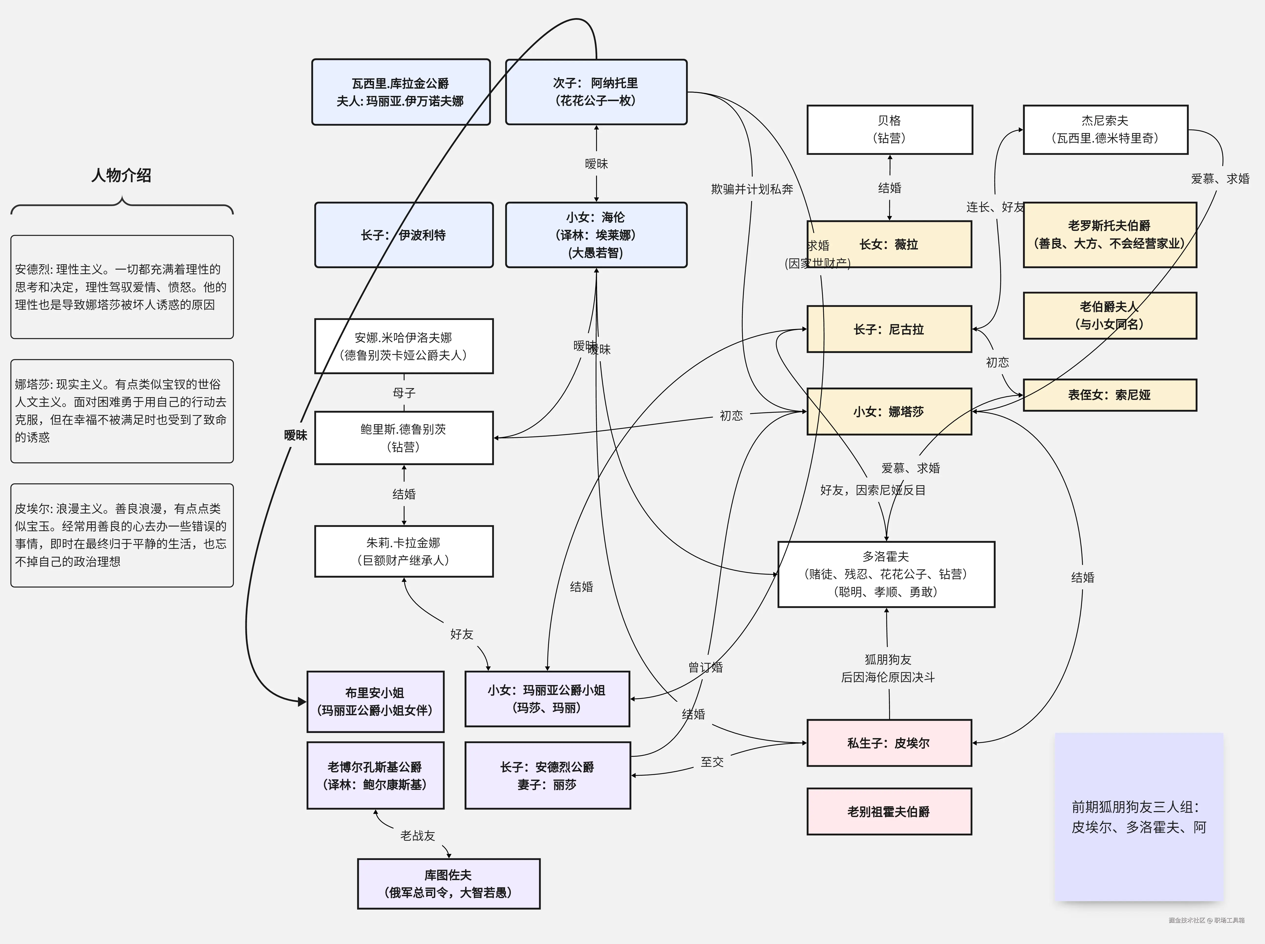
《战争与和平》人物关系图模板

《战争与和平》人物关系图模板是对列夫·托尔斯泰史诗巨作中错综复杂的人物网络的可视化呈现。从贵族到农民,从战场到舞会,这张图谱帮助读者梳理出小说中数百个角色之间的联系,理解他们在拿破仑战争背景下的生活和命运。

关系图模板-boardmix模板社区

《巨人的陨落》人物关系图模板

《巨人的陨落》人物关系图模板将肯·福莱特笔下的历史巨著中的人物关系一一展现。这张图谱不仅揭示了主要角色之间的家族纽带、友情和敌对关系,还勾勒出他们在一战背景下的生活轨迹,为读者提供了深入理解小说情节的视角。

《唐顿庄园》第一季人物关系图模板

《唐顿庄园》第一季人物关系图模板细致勾勒了这部英剧中的贵族家庭与仆人之间的复杂关系。从家族继承到爱情纠葛,从权力斗争到社会等级,这张图谱为观众提供了一个清晰的框架,帮助他们理解剧中的每一个微妙互动和情节发展。

《围城》人物关系图模板

《围城》人物关系图模板是对钱钟书经典小说中人物关系的深度解析。这张图谱揭示了主人公与周围人物之间的情感纠葛和社会关系,帮助读者理解小说中的人物如何在20世纪30年代的中国社会中挣扎与追求。

风险评估要素关系图模板

风险评估要素关系图模板为风险管理提供了一个清晰的框架。这张图谱展示了资产、威胁、脆弱性和安全措施等关键要素之间的关系,帮助企业和项目团队识别、评估和应对潜在风险。

行动力关系图模板

行动力关系图模板是一种创新的工具,用于分析和可视化个人行为和决策背后的动机。这张图谱揭示了不同行动之间的相互关系和依赖性,为个人和团队提供了理解和提升行动力的视角。

客户管理系统关系图模板

客户管理系统关系图模板为企业管理客户提供了一个直观的视图。这张图谱展示了客户与企业之间的多种联系,包括交易历史、偏好和反馈,帮助企业优化客户服务和增强客户忠诚度。

客户中心关系图模板

客户中心关系图模板以客户为中心,展示了企业与客户之间的互动和关系网络。这张图谱帮助企业从宏观角度理解客户需求和行为,为制定客户策略和提升客户体验提供支持。

梁启超人物关系图模板

梁启超人物关系图模板是对这位中国近现代重要思想家和政治家的社交网络的可视化呈现。这张图谱揭示了梁启超与同代人物之间的联系,为研究他的生平和对中国历史的影响提供了新的视角。

海量关系图模板,尽在boardmix模板社区

前面介绍的10个关系图模板,均来自在线关系图软件boardmix推出的boardmix模板社区,想复用这些关系图模板的朋友,可以打开boardmix模板社区,搜索关系图模板的名称,就能快速找到对应的关系图模板。

关系图模板-boardmix模板社区

以上就是本次想和各位分享的所有内容,希望能帮到有需要的朋友。如果你有其他疑问,或是想进一步了解的内容,欢迎在下方的评论区留言,我们一起交流探讨。

码字不易,如果对你有帮助的话,请别忘了赏个【三连】或是【关注】我哦,关注不迷路,那我们下次再见咯!