WD2

129 阅读1分钟

进程

image.png

image.png

image.png

image.png

image.png

image.png

image.png

image.png

进程的状态转换

image.png

image.png

image.png

image.png

image.png

image.png

image.png

进程控制(原语)

image.png

image.png

image.png

image.png

image.png

image.png

image.png

image.png

image.png

image.png

进程的通信

image.png

image.png

image.png

image.png

线程

image.png

image.png

image.png

image.png

image.png

image.png

image.png

image.png

image.png

线程状态转换

image.png

处理机调度

image.png

image.png

image.png

image.png

image.png

image.png

进程调度(低级调度)

image.png

image.png

image.png

image.png

调度的评价指标

image.png

image.png

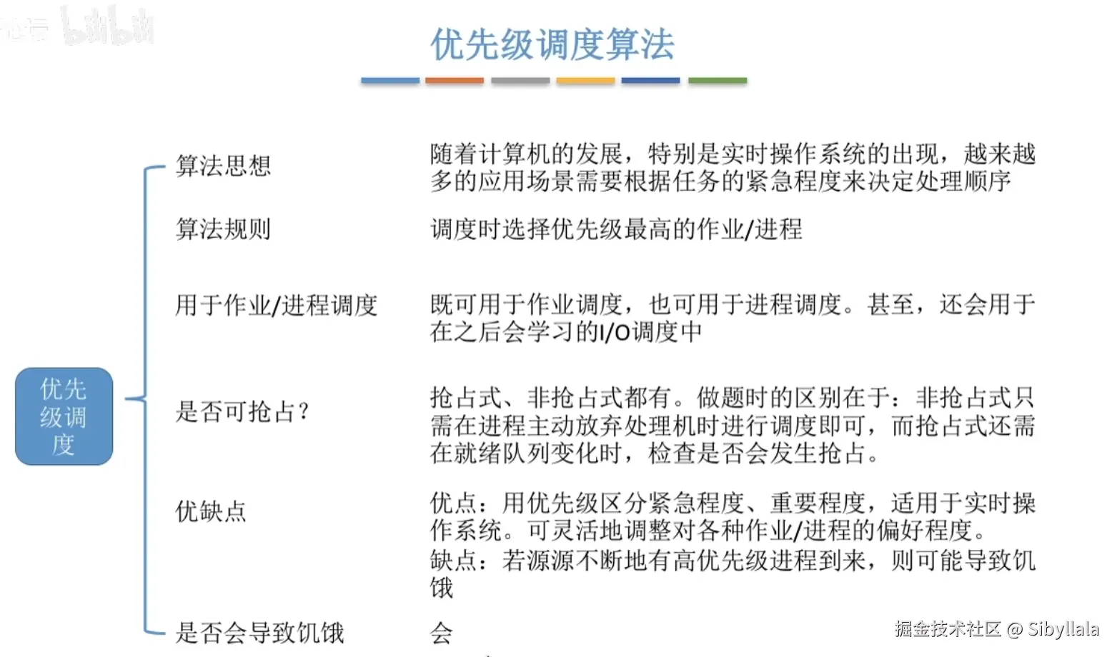
调度算法

image.png

image.png

image.png

image.png

image.png

image.png

image.png

image.png

image.png

image.png

image.png

进程同步和互斥

image.png

image.png

image.png

image.png

image.png

image.png

image.png

信号量机制

image.png

image.png

image.png

image.png

image.png

image.png

image.png

image.png

生产者消费者问题

image.png

image.png

image.png

吸烟者问题

image.png

读者写者问题

image.png

哲学家问题

image.png

image.png

管程

image.png

image.png

image.png

image.png

image.png

死锁

image.png

image.png

image.png

image.png

image.png

预防死锁

image.png

image.png

image.png

image.png

image.png

避免死锁(银行家算法)

image.png

检测和解除

image.png