AI时代下,从想法到创新的实现

263 阅读7分钟

乔布斯说:“创新是想法的链接。”

这意味着,真正的创新并非凭空产生,而是源于已有想法的巧妙结合与重新排列。在这个信息爆炸的时代,我们如何才能有效地收集、整理并链接这些想法呢?

在这里插入图片描述

本文将探讨如何利用人工智能(AI)来辅助我们产生创新想法。我们将深入分析AI在处理和组合想法方面的潜力,并展示如何通过简单的提示(prompt)来激发AI的创造力,从而为我们带来前所未有的创新思路。通过这种方式,我们不仅能够更高效地进行创新,还能在竞争激烈的市场中保持领先地位。

接下来,让我们一起探索AI如何成为我们创新过程中的得力助手,帮助我们打破思维的界限,创造出真正独特的想法。

LLM无法产出新的想法

大语言模型(LLM),是基于海量文本数据训练而成的。这些模型通过分析和学习互联网上的大量信息,掌握了语言的结构和内容。然而,尽管它们能够生成看似新颖的文本,但实际上,这些“新”想法并非真正意义上的创新。它们只是对已有信息的重新组合和表达。

在这里插入图片描述

它只能知道它见过的想法。

LLM的工作原理决定了它们无法产生全新的想法。这些模型通过预测下一个词或句子来生成文本,它们并不具备人类的创造力和直觉。换句话说,LLM只是在模仿和重现它们在训练数据中看到的内容,而不是创造出从未存在过的概念。

例如,当一个LLM生成一个新的商业想法时,它实际上是在现有的商业模型、市场趋势和消费者行为的基础上进行组合和调整。这些想法虽然在表面上看起来新颖,但它们的根源仍然来自于已有的知识和信息。因此,LLM无法像人类那样通过直觉、经验和情感来产生真正意义上的创新。

LLM的“创新”能力也受到其训练数据的限制。如果训练数据中没有包含某种类型的信息或知识,那么LLM就无法生成与之相关的想法。这意味着,LLM的创新能力是有限的,它们只能在已有的知识框架内进行操作。

LLM在处理和生成文本方面表现出色,但它们无法产出真正意义上的新想法。它们只是对已有信息的重新组合和表达,而不是创造出全新的概念。因此,我们不能依赖LLM来产生真正的创新,而应该将其视为一个辅助工具,帮助我们在已有知识的基础上进行更深入的思考和探索。

LLM可以混合点子,制造创新

尽管大语言模型(LLM)本身无法产生全新的想法,但它们具备强大的文本分析和推理能力,它可以帮我们在已有的想法基础上,帮我们进行想法的组合。(这不是就是创新的核心吗

在这里插入图片描述

通过将我们收集到的各种想法进行链接和组合,LLM能够生成大量新颖且富有创意的点子。

点子的组合与创新

正如我们在数学中学习到的排列组合原理,两个元素可以有多种排列方式,而三个元素则有更多的排列可能性。随着元素数量的增加,排列组合的可能性呈指数级增长。例如,10个元素的排列组合方式超过300万种。这意味着,当我们拥有足够多的想法时,通过不同的组合方式,我们可以创造出无数的新点子。

这就是创新组合无限可能的数学原理:

注意:这里边的元素就是想法,组合就是创新。

  • 两个元素的排列:如果有两个元素A和B,它们的排列方式有2种:AB和BA。
  • 三个元素的排列:如果有三个元素A、B和C,它们的排列方式有6种:ABC、ACB、BAC、BCA、CAB、CBA。
  • 四个元素的排列:如果有四个元素A、B、C和D,它们的排列方式有24种:ABCD、ABDC、ACBD、ACDB、ADBC、ADCB、BACD、BADC、BCAD、BCDA、BDAC、BDCA、CABD、CADB、CBAD、CBDA、CDAB、CDBA、DABC、DACB、DBAC、DBCA、DCAB、DCBA。

随着元素数量的增加,排列的可能性迅速增加。对于n个元素,排列的总数为n!(n的阶乘),即n×(n-1)×(n-2)×...×1。

所以,理论上讲,创新是无限可能的。

我们要做的是:多读书,收集想法。

收集与积累想法

为了充分利用LLM的组合能力,我们需要首先积累大量的想法。这些想法可以来自多个渠道:

  1. 网络搜索:通过搜索引擎查找相关领域的现有想法和解决方案。
  2. 书籍与文献:阅读专业书籍和学术论文,获取深入的理论和实践知识。
  3. 行业报告:查阅行业报告和市场分析,了解当前趋势和潜在机会。
  4. 社交媒体与论坛:参与专业社区和论坛讨论,获取来自不同视角的想法和反馈。
  5. 个人经验:总结自己的经验和观察,形成独特的见解和想法。

总之,你要尽可能多的收集想法。多读书。多思考。

使用LLM进行点子组合

当我们积累了足够多的想法后,可以利用LLM进行点子的组合和创新。以下是一个典型的prompt示例:

1[现有想法1] + [现有想法2] + [现有想法3] + [询问AI如何结合这些想法产生新内容]

例如,我看了很多书和网页,我记录了很多笔记,我希望结合我的笔记,找到一些可以探索的课题方向,我就可以让AI帮我根据我的这些方向并且告诉我都用到了我哪些笔记,我们可以输入以下prompt:

  原文:
​
> And the best part? You can interact with this assistant through simple text messages or even voice commands using Siri!
> I personally love the convenience of just saying,
> “Hey Siri, ask my AI assistant to get my emails from yesterday.”

笔记:
  我们来决策是否要通过AI来做某些事情,这是需要我们决策的,而AI来帮我们整理信息。 把交互方式让它更自然一些也是一个发展方向,比如通过语音获取email信息,通过语音知道AI写代码。 因为获取email的这个决策都是人来做的。写代码的方向这个决策也是由人来做的。

  原文:
>   Building this AI assistant was both challenging and rewarding. It took me about an hour to set up the initial version, but I can see endless possibilities for expansion. The key is to think about the tasks that consume your time and see how you can automate them.

笔记:
  提示语指导AI去做某些事情的能力其实是无限的。但是提示语工程本身是个工程,这个需要我们花很多时间去调优,但是调优后的回报是巨大的。
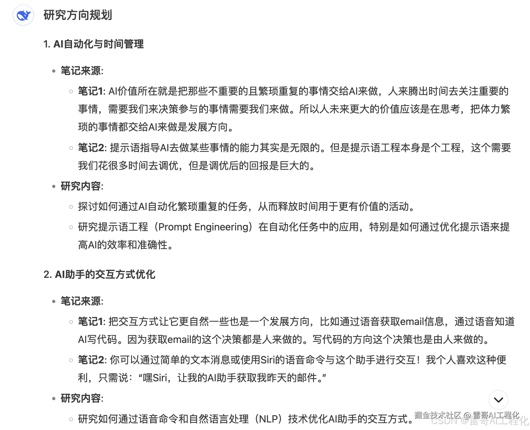
  这是我在阅读过程中记录的笔记,包含了原文以及我的笔记内容,你的任务是根据我的笔记内容,帮我规划处研究的5个方向,并告诉我,你从那几个笔记总结出来的。(每个方向必须包含2条笔记以上)

注意: 上边的prompt 我省略了很多,其实要有上百条。

模型的输出:

在这里插入图片描述

通过这种方式,LLM可以帮助我们将现有的想法进行重新组合,生成一系列新颖且具有创新性的课题方向,如果我真的感兴趣,我就可以继续深挖这一主题。

总结

  1. 收集点子:通过多种途径积累各种想法,包括阅读网页、读书、记笔记等。
  2. 让LLM组合产生创新:利用LLM的强大组合能力,将积累的想法进行重新排列和组合,生成大量新颖的创新点子。
  3. 我们决策实施创新:从这些创新点子中选择最合适的,并将其转化为实际的创新成果,提高产生创新想法的效率,因为人在与AI协作的过程中,人是主角,所以人要有决策权。