SQL Server 性能诊断(4)- 锁理论

221 阅读13分钟

资源使用率不高,甚至偏低,但业务存在卡慢现象时就需要排查锁了。这一篇偏理论,会涉及一些基础的知识,大佬可跳过。

锁阻塞常见现象如下:

  1. 并发用户少的时候,一切都还正常。但是随着并发用户的增加,性能越来越慢
  2. 客户端经常收到以下错误
    1. Error 1222(错误1222):Lock request time out period exceeded.(已超过了锁请求超时时段。)
    2. Error 1205(错误1205):Your transaction (process ID #XX) was deadlocked on resources with another process and has been chosen as the deadlock victim. Rerun your transaction.(事务(进程ID XX)与另一个进程被死锁在XX资源上,并且已被选作死锁牺牲品。请重新运行该事务。)
    3. 超时错误:Timeout expired. The timeout period elapsed prior to completion of the operation or the server is not responding.
  1. 应用程序运行很慢,但是SQL Server这里CPU和硬盘利用率很低。管理员运行sp_who这样的短小命令能很快返回
  2. 有些查询能够进行,但是有些特定的查询或修改总是不能返回
  3. 重启SQL Server就能解决。但是有可能跑一段时间以后又会出问题

既然锁会产生阻塞为什么会有锁的存在?这就提到老问题关系型数据库中事务的概念了,其中有经常问到的ACID:

  • 原子性(Atomicity):一个事务内的操作,要么全部成功,要么全部失败。
  • 一致性(Consistency):事务成功前与失败后,数据要一致。
  • 隔离性(Isolation):事务与事务之间是互不干扰的。
  • 持久性(Durability):事务成功后,将被永久保存下来,不会再被回滚。

那么要实现ACID,有两方面:

  1. 程序来实现
  2. 数据库来实现

程序实现不做讨论,我们讨论数据库实现:

  1. 锁定资源,使事务保持隔离。
  2. 先写入日志方式,保证事务的持久性。
  3. 事务管理特性,强制保证事务的原子性和一致性。

锁是SQL Server实现事务隔离的一部分,阻塞正是事务隔离的体现。可以理解阻塞是用户使用事务的代价(因为事务要遵循ACID特性)。也就是说,阻塞是实现事务的隔离所带来的不可避免的代价。

对于锁,通常要从下面这几个方面进行考虑:

  1. 申请资源的互斥度
  2. 锁的范围和数目多少
  3. 事务持有锁资源的时间长短

为了达到以上的3个目的,需要研究一下SQL Server的锁资源模式和兼容性,以及它们是怎么被申请和释放的。

SQL Server数据库引擎具有多粒度锁定,允许一个事务锁定不同类型的资源。

数据库引擎可以锁定的资源

数据库引擎使用的资源锁模式

最常见的锁模式兼容性

什么行为会影响锁的粒度,以及持有锁的时间长短呢?

  1. 一个事务内部要访问或者修改的数据量越大,它所要申请的锁的数目就会越多,粒度也就可能越大
  2. 一个事务做的事情越复杂,它要申请的锁的范围也就会越大
  3. 一个事务延续的时间越长,它持有的锁的时间也会越长
  4. 事务的隔离级别能影响锁的申请以及释放的时间
  5. 而语句的执行计划,也会影响到锁的粒度以及申请的数量

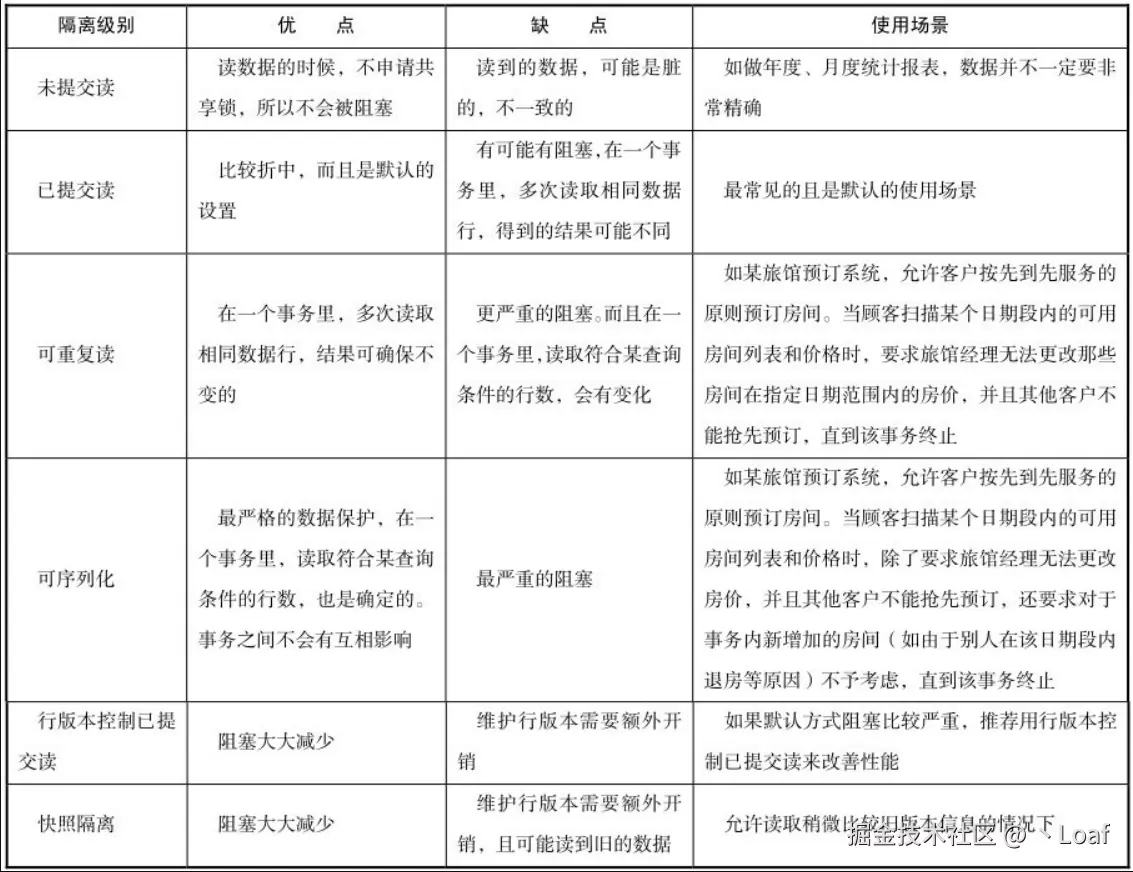
谈到事务隔离级别,就有经典的脏读、不可重复读和幻读的问题,这里不做解释。下面继续看SQL Server提供的事务隔离级别有哪些:

  • 未提交读(隔离事务的最低级别,只能保证不读取物理上损坏的数据)。
  • 已提交读(数据库引擎的默认级别,可以防止脏读)
  • 可重复读(可以防止脏读和不可重复读,但有时候可能会出现幻影数据)
  • 快照:使用行版本控制来防止幻读,同时减少阻塞。
  • 可序列化(隔离事务的最高级别,它要求事务序列化执行,事务只能一个接着一个地执行,不能并发执行)

不同隔离级别允许的并发副作用

  1. 未提交读(READ UNCOMMITTED)
  • 概念
    • 允许读取其他事务尚未提交的数据(脏读)。
    • 读操作不会申请共享锁,也不会阻塞其他事务的排他锁。
    • 对应于NOLOCK提示,隔离级别最低。
  • 锁的获取
    • 不申请共享锁或排他锁。
  • 锁的释放
    • 无锁,因此不存在释放时机的问题。
  1. 已提交读(READ COMMITTED)
  • 概念
    • 默认隔离级别。
    • 只能读取其他事务已经提交的数据(避免脏读)。
    • 共享锁用于防止当前事务读取未提交的修改,语句执行完后共享锁立即释放。
    • 存在不可重复读幻读的风险。
  • 锁的获取
    • 在读取数据时申请共享锁(S锁),防止其他事务修改当前正在读取的数据。
  • 锁的释放
    • 语句执行结束时,立即释放共享锁(语句级锁释放)。
  1. 可重复读(REPEATABLE READ)
  • 概念
    • 避免脏读不可重复读,但不能避免幻读
    • 在事务完成之前,其他事务不能修改当前事务已读取的数据。
    • 对读取的数据行保持共享锁直到事务结束。
  • 锁的获取
    • 读取时申请共享锁(S锁),并在事务结束前保持。
    • 排他锁(X锁)防止其他事务修改当前事务已读取的数据。
  • 锁的释放
    • 事务提交或回滚后释放所有锁(事务级锁释放)。
  1. 快照隔离(SNAPSHOT)
  • 概念
    • 基于行版本控制,无需加锁。
    • 读取操作访问行版本,不受写操作的影响。
    • 保证事务级别的一致性(事务期间读取的数据不会变化),但可能导致逻辑过期数据问题。
  • 锁的获取
    • 无需加锁,依赖版本控制。
  • 锁的释放
    • 无锁操作,不存在释放时机问题。
  1. 可序列化(SERIALIZABLE)
  • 概念
    • 提供最高的隔离级别,完全避免脏读不可重复读幻读
    • 除了读取行本身加锁外,还会对搜索范围(范围锁)加锁,阻止其他事务插入、修改或删除该范围内的数据。
    • 并发性最低。
  • 锁的获取
    • 在读取数据时申请共享锁(S锁)。
    • 在搜索范围内申请范围锁,防止其他事务插入或删除数据。
  • 锁的释放
    • 所有锁在事务提交或回滚时释放(事务级锁释放)。

不同隔离级别对共享锁的不同处理方式

也就是说,事务隔离级别越高,共享锁被持有的时间越长。而可序列化还要申请粒度更高的范围锁,并一直持有到事务结束。所以,如果阻塞发生在共享锁上面,可以通过降低事务隔离级别得到缓解。

需要说明的是,SQL Server在处理排他锁的时候,每个除SNAPSHOT的事务隔离级别都是一样的。都是在修改的时候申请,直到事务提交的时候释放(而不是语句结束以后立即释放)。如果阻塞是发生在排他锁上面,是不能通过降低事务隔离级别得到缓解的。

线上环境很少有用到未提交读和可序列化这两个事务隔离级别,所以下面比对已提交读、和快照隔离的差异;其中快照隔离又分为有行版本控制的已提交读(READ_COMMITTED_SNAPSHOT)和SNAPSHOT事务隔离级别。普通的RC和RR在SQL Server中都会申请共享锁,只是释放锁的时机不同:

  1. 普通已提交事务:一个普通READ COMMITTED事务将读取数据,然后由另一事务修改此数据。执行完的读操作不阻塞由其他事务执行的更新操作。但是,在其他事务已经做了更新操作后,读操作会被阻塞住,直到更新操作事务提交为止。
  2. 快照隔离:在快照隔离下运行的事务将读取数据,然后由另一事务修改此数据。快照事务不阻塞由其他事务执行的更新操作,它忽略数据的修改继续从版本化的行读取数据。也就是说,读取到的是数据修改前的版本。但是,当快照事务尝试修改已由其他事务修改的数据时,它将生成错误并终止。
  3. 使用行版本控制的已提交读事务与其他事务并发运行。已提交读事务的行为与快照事务的行为有所不同。与快照事务相同的是,即使其他事务修改了数据,已提交读事务也将读取版本化的行。与快照事务不同的是,已提交读将执行下列操作
    • 在其他事务提交数据更改后,读取修改的数据。
    • 能够更新由其他事务修改的数据,而快照事务不能。

所以在选择事务隔离级别时需要先确定两个问题:

  1. 最终用户是否接受行版本控制下的运行结果。
  2. SQL Server是否能支持行版本控制带来的额外负荷

下面总结了不同隔离级别的优点、缺点、和使用场景。

不同隔离级别的优缺点和使用场景

我们已经铺垫了锁的相关知识点,现在进入正题。第一个问题是:如何监视锁的申请、持有和释放?

通过sp_locksys.dm_tran_locks可以观察连接持有的锁以及内容:

sp_lock

SELECT request_session_id, resource_type, resource_associated_entity_id,
        request_status, request_mode, resource_description
    FROM sys.dm_tran_locks

也可以结合其他动态性能视图,直接查出某个数据库上面的锁是在哪些表格,以及哪些索引上面

USE AdventureWorks2012
GO
SELECT request_session_id, resource_type, resource_associated_entity_id,
        request_status, request_mode, resource_description, p.object_id,
        OBJECT_NAME(p.object_id) AS object_name, p.*
    FROM sys.dm_tran_locks LEFT JOIN sys.partitions p
        ON sys.dm_tran_locks.resource_associated_entity_id = p.hobt_id
    WHERE resource_database_id = DB_ID('AdventureWorks2012')
    ORDER BY request_session_id, resource_type, resource_associated_entity_id

注意:必须在表格所属的那个数据库下运行,否则从object_id得不到正确的object_name。

有很多锁是在语句运行的过程中申请和释放的,语句运行结束之后这些锁就会消失。如果这些锁申请不到,也会产生阻塞。那么怎么看一个语句执行过程中锁的申请和释放过程呢?管理员必须借助SQL Server Profiler。在定义一个trace(跟踪)的时候,需要选取下面的Events(事件):Lock:Accquired和Lock:Released

请注意要选上Show all columns(显示所有列),再选择Lock:Accquired和Lock:Released。

我们知道影响锁的力度以及持有时间跟访问或者修改的数据量、事务复杂度、事务持续时间、事务隔离级别相关以外,还跟执行计划相关。不过本次不对执行计划进行讨论,简单总结SELECT语句上锁以及释放的逻辑:

在非UC隔离级别下SELECT语句上锁规律:

  1. 查询在运行的过程中,会对每一条读到的记录或键值加共享锁。如果记录不用返回,那锁就会被释放。如果记录需要被返回,则视隔离级别而定。如果是“已提交读”,则也释放,否则不释放。
  2. 对每一个使用到的索引,SQL Server也会对上面的键值加共享锁。
  3. 对每个读过的页面,SQL Server会加一个意向锁。
  4. 查询需要扫描的页面和记录越多,锁的数目也会越多。查询用到的索引越多,锁的数目也会越多。

所以如果想减少锁阻塞,从设计上可以:

  1. 尽量返回少的记录集。返回的结果越多,需要的锁也就越多。
  2. 如果返回结果集只是表格所有记录的一小部分,要尽量使用Index Seek,避免全表扫描这种执行计划。
  3. 设计好合适的索引。避免SQL Server通过多个索引才找到数据。

继续讨论UPDATE。对于UPDATE语句,可以简单理解为SQL Server先做查询,把需要修改的记录给找到,然后在这个记录上做修改。找记录的动作要加S锁,找到要修改的记录后会先加U锁,再将U锁升级成X锁。

在非UC隔离级别下UPDATE语句上锁规律:

  1. 对每一个使用到的索引,SQL Server会对上面的键值加U锁。
  2. SQL Server只对要做修改的记录或键值加X锁。
  3. 使用到要修改的列的索引越多,锁的数目也会越多。
  4. 扫描过的页面越多,意向锁也会越多。在扫描的过程中,对所有扫描到的记录也会加锁,哪怕上面没有修改。

所以如果想减少锁阻塞,从设计上可以:

  1. 尽量修改少的记录集。修改的记录越多,需要的锁也就越多。
  2. 尽量减少无谓的索引。索引的数目越多,需要的锁也可能越多。
  3. 但是也要严格避免表扫描的发生。如果只是修改表格记录的一小部分,要尽量使用Index Seek,避免全表扫描这种执行计划。

继续看在非UC隔离级别下DELETE语句上锁规律:

  1. DELETE的过程是先找到符合条件的记录,然后做删除。可以理解成先是一个SELECT,然后是DELETE。所以,如果有合适的索引,第一步申请的锁就会比较少。
  2. DELETE不但是把数据行本身删除,还要删除所有相关的索引键。所以一张表上索引数目越多,锁的数目就会越多,也就越容易发生阻塞。

相对于SELECT、UPDATE和DELETE,单条记录的INSERT操作对锁的申请比较简单。SQL Server会为新插入的数据本身申请一个X锁,在发生变化的页面上申请一个IX锁。由于这条记录是新插入的,被其他连接引用到的概率会相对小一些,所以出现阻塞的概率也要小。

在非UC隔离级别下INSERT语句上锁规律:

  1. 数据库上的S锁(resource_type = DATABASE)。
  2. 表上的IX锁(resource_type = OBJECT)。
  3. 每个索引上都要插入一条新数据,所以有一个KEY上的X锁。
  4. 在每个索引上发生变化的那个页面,申请了一个IX锁(resource_type =PAGE)。

唯一不同的,是在Heap结构上还得申请一个RID锁。因为真正的数据不是放在索引上,而是放在Heap上的。

总结下来,如果想要降低锁阻塞的影响,可以从如下方面考虑:

  1. 选择合适的事务隔离级别
  2. 事务的长短和事务的复杂度
  3. 从应用整体并发度考虑,单个事务一次处理的数据量不能过多,特别是TP类业务
  4. 针对语句在表格上设计合适的索引