AI辅助按UI图逆向生成软件工程

469 阅读25分钟

背景

我们截图行业中应用前端UI图,尝试借助AI大模型逆向分析与生成代码实践。

image.png

image.png

image.png

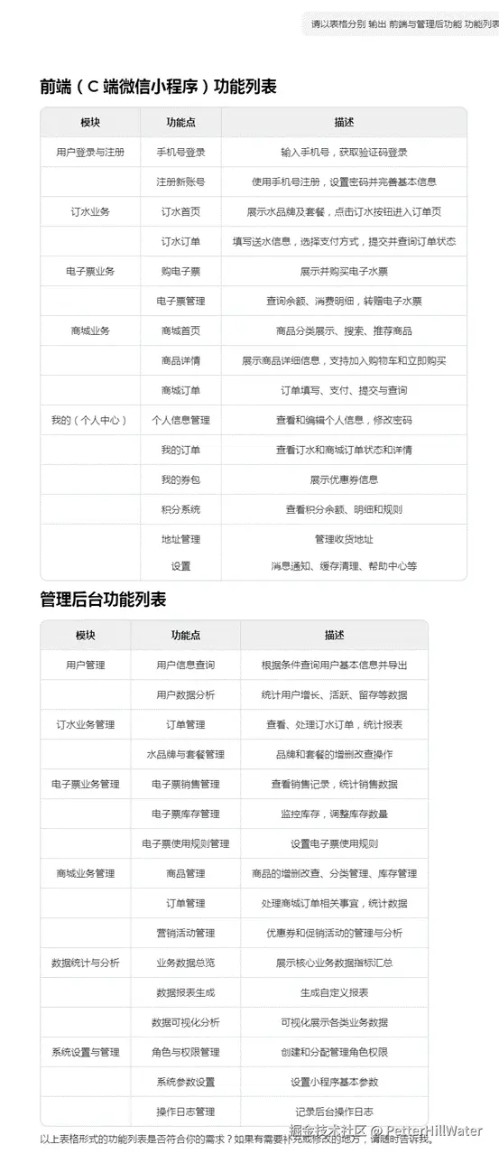
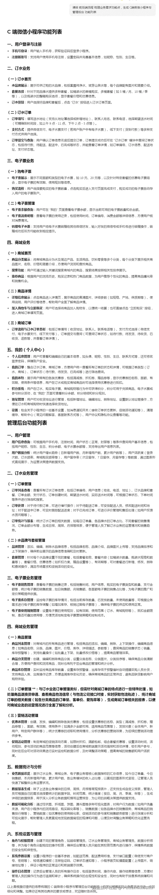
生成功能描述

image.png

继续生成

clip_image002

生成功能清单表格

clip_image004

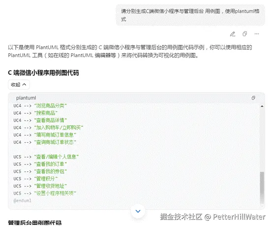
生成用例图User case

clip_image006

C端前台用例

clip_image008

后台用例

clip_image010

架构设计

clip_image012

架构图

clip_image014

软件系统架构设计的一页纸文档

请基于以上需求描述与功能点,生成《软件系统架构设计》:
软件系统架构设计的一页纸文档,需要简洁而全面地概述系统的关键方面。以下是应该包含的内容:
标题:
软件系统名称
架构文档标题(例如,“系统架构概览”)
关键需求:
列出系统必须满足的主要业务和技术需求。如功能列表即可
系统视图:
逻辑视图:展示系统的高级组件和它们之间的关系。
物理视图:展示系统的物理部署,包括服务器、网络和主要的硬件组件。
开发视图:描述系统的模块化结构和代码组织。
运行视图:展示系统运行时的进程和线程结构。
技术栈:
列出构建系统所使用的主要技术和工具。
关键特性:
突出系统的关键功能和特性。
性能和可伸缩性:
描述系统的性能目标和可伸缩性策略。
安全性:
概述系统如何保护数据和防止未授权访问。
可靠性和可用性:
描述系统的冗余和故障转移机制。
合规性和标准:
列出系统必须遵守的行业标准和法规要求。
数据流和接口:
描述数据如何在系统内部和外部流动,以及主要的接口。
版本和修订历史:
记录文档的版本和修订日期。
确保文档清晰、简洁,避免过多的细节,因为一页纸文档的目的是提供一个高层次的概览。使用图表和图形可以帮助传达复杂的信息。

clip_image016

生成4+1软件架构视图

您是系统架构师,结合以上需求描述与功能,请绘制如下软件架构视图,输出plantuml格式

逻辑视图
物理视图
开发视图
运行视图

clip_image018

逻辑视图

clip_image020

物理视图

clip_image022

开发视图

clip_image024

clip_image026

运行视图

clip_image028

生成WBS

clip_image030

clip_image032

生成类图

clip_image034

生成数据库E-R图

clip_image036

生成时序图

clip_image038

数据库设计DDL

clip_image040

生成JAVA对象代码

clip_image042

生成前端代码

clip_image044

生成测试点

clip_image046

clip_image048

生成测试用例表格

请基于以上需求描述与设计,生成 测试用例输出表格,遵循软件测试用例检查单检查:

1. 是否涵盖了 需求文档上的每个功能点
2. 是否涵盖了需求文档上的每条业务规则说明
3. 是否覆盖了输入条件的各种有意义组合
4. 是否覆盖了业务操作的基本路径和异常路径
5. 是否考虑了重要表单字段的数据合法性检查
6. 是否考虑了其他的测试类型(对某个功能很重要,但未在需求文档中提及的,如安全测试、 周期性测试和故障恢复等方面)
7. 是否考虑了对其他模块/功能的影响
8. 是否使用了项目组的标准用例模板
9. 用例是否覆盖了测试设计中定义的所有场景
10. 用例编号是否统一、规范
11. 用例名称是否简洁、明了
12. 目的字段是否准确地描述了对应场景的测试输入的特征(不同数据,操作,配置等)
13. 前提条件字段的条目是否充分、准确,操作上是否不依赖于同组之外的其他用例
14. 对应的需求编号字段是否填写正确
15. 用例粒度、预估出的执行时间是否适当
16. 同组用例中,仅数据不同的,是否实现了测试步骤的重用
17. 某个功能点的第一个用例是否是基本流的
18. 操作步骤的描述,是否清晰、易懂
19. 操作步骤是否充分和必要,并具有可操作性
20. 测试用例的检查点是否明确、充分和可操作
21. 单个用例步骤或检查点中是否不再存在分支
22. 测试数据的特征描述是否准确,有条件的情况下,是否给出了一个当前环境下的可用参考值
23. 文字、语法是否准确;布局、格式是否统一

clip_image050

生成安全渗透测试用例

请基于以上需求描述与功能点,生成 渗透测试用例输出表格,遵循渗透测试用例库:



测试类型 测试条目 测试类型

信息收集 目录爬行遍历 这个阶段将通过浏览、目录爬行的方式捕获/收集应用的资源。

搜索引擎侦测 搜索引擎,比如BaiduGoogle,能够用来发现公开发布的网页应用结构或者错误页面等相关问题。

应用程序发现 本项测试发现以web服务器的网页应用作为目标。本项测试对于发现细节/寻找突破尤为有效,比如发现用于管理的应用脚本,或旧版本的文件/控件,在测试、开发或维护过程中产生的已不用的脚本。

分析错误代码-信息泄漏在渗透性测试过程中,网页应用可能泄露原本不想被用户看见的信息。错误码等信息能让测试者了解应用程序使用的有关技术和产品。很多情况下,由于异常处理和程序代码的不合理,甚至不需要任何特殊技术或工具,都很容易触发产生错误代码的条件从而产生错误代码导致被攻击者利用。

配置管理测试 SSL/TLS测试 SSLTLS是两个以加密的方式为传输的信息提供安全隧道的协议,具有保护、加密和身份认证的功能。

这些安全组件在应用中非常关键,因此确保高强度的加密算法和正确的执行非常重要。

本项测试的模块为:SSL版本、算法、密钥长度、数字证书、有效期。

基础配置信息测试 Web应用基础架构由于其内在的复杂性和关联性,一个微小的漏洞就可能对同一服务器上的另一个应用程序产生严重的威胁,甚至破坏整个架构的安全。为了解决这些问题,对配置的管理和已知安全问题进行深入审查尤为重要。

应用程序配置信息测试 通常在应用程序开发和配置中会产生一些没有考虑到的信息,而这些信息暂时被发布后的Web应用程序所隐藏。

这些信息可能从源代码、日志文件或Web服务器的默认错误代码中泄露。

文件扩展名处理测试 通过Web服务器或Web应用程序上的文件扩展名能够识别出目标应用程序使用的技术,例如扩展名JSPASP。文件扩展名也可能暴露与该应用程序相连接的其它系统。

旧文件、备份文件、未引用文件测试 Web 服务器上存在多余的、可读、可下载的文件,并且用于备份的文件,是信息泄漏的一大源头。因为它们可能包含应用程序或数据库的部分源代码,安装路径以及密码等敏感信息。本项测试验证这些文件是否存在于发布的Web应用系统上。

应用程序管理接口测试 许多应用程序的管理接口通常使用一个公用路径,路径获取后可能面临猜测或暴力破解管理密码的风险。此项测试目的是找到管理接口,并检测是否可以利用它来获取管理员权限。

HTTP请求方法与XST测试 Web服务器可以配置为多种请求方式,如GetPostPutDelete等,此项测试将鉴定Web服务器是否允许具有潜在危险性的HTTP请求方法,同时鉴定是否存在跨网站追踪攻击(XST)。

认证测试 证书加密通道传输安全性测试 本项测试试图分析用户输入Web表单中的数据,如为了登录网站而输入的登录凭据是否使用了安全的传输协议,以免受到攻击。

用户枚举测试 本项测试为了验证是否可能通过与应用程序的认证机制交互(提示信息),收集有效的用户。这项测试好于暴力破解,一旦获取有效的用户名后,就可针对性的进行密码攻击。

字典猜解测试 本项测试鉴定应用系统是否存在默认的用户账户或可猜测的用户名/密码组合(遍历测试)。

口令暴力猜解测试 当遍历攻击失败,测试者可尝试使用暴力破解的方式进行验证。暴力破解测试肯能可能碰到锁定用户或IP等限制。

验证绕过测试 本项测试尝试以非常规的方式企图绕过身份认证机制,使得应用程序资源失去正常的保护,从而能够在没有认证的情况下访问这些受保护的资源。

密码重置/找回漏洞测试本项测试鉴定应用程序的“忘记密码”功能是否起到足够的保护,检查应用程序是否允许用户在浏览器中存储密码。

用户注销缓存漏洞测试 检查注销和缓存功能能否得到正确实现。

多因素认证漏洞测试 多因素身份验证将测试以下认证方式的安全性:

一次性密码(OTP)所生成的验证码;

USB加密设备;

基于X.509证书的智能卡;

通过SMS发送的随机一次性密码;

只有合法用户知道的个人信息;

会话管理测试 会话管理测试 本项测试分析会话管理模式和机制,鉴定发送给客户端浏览器的会话验证码的安全性,鉴定是否能够打破这一机制从而绕过用户会话。如:对Cookie实行反向工程,通过篡改Cookies来劫持会话。

Cookie属性测试 Cookies通常是恶意用户攻击合法用户的关键途径。本项测试将分析应用程序在分派Cookie时如何采取必要的防护措施,以及这些已正确配置的Cookie属性。

会话固定测试 本项测试鉴定当应用程序在成功验证用户后不再更新Cookie 时,能否找到会话固定漏洞并迫使用户使用攻击者已知的Cookie 。

会话变量泄漏测试 由于会话验证码联系了用户身份和用户会话,它所代表的是保密信息。本项测试鉴定会话验证码是否暴露在漏洞中,并试着追溯会话攻击。

CSRF跨站请求伪造测试跨站伪造请求指在Web应用中,迫使已通过验证的未知用户执行非法请求的方法。本项测试鉴定应用程序是否存在这种漏洞。

授权测试 路径遍历测试 本项测试鉴定是否能够找到一种方法来执行路径遍历攻击并获成功得服务器返回的信息。

授权绕过测试 本项测试核实如何对某个角色或特权实施授权模式以便获得保留的功能和资源。

权限提升测试 本项测试确认用户是否可能采用特权提升攻击的方式修改自己在应用程序内部的特权或角色。

数据验证测试 跨站脚本反射测试 反射式跨站脚本攻击 (XSS) 是非持久性跨站脚本攻击的另一个名称。该攻击不会使用存在漏洞的Web应用程序加载,而使用受害者载入的违规的URI 。本项测试将确认应用程序对来自用户提交的恶意代码是否进行了存储或反射处理,对各类非法字符进行了严格过滤。

存储跨站脚本测试 储存式跨站脚本(XSS)是一种最危险的跨站脚本。允许用户存储数据的Web应用程序都有可能遭受这种类型的攻击。

SQL 注入测试 SQL注入测试检测是否有可能将数据注入到应用程序中,以便在后端数据库中执行用户定制的SQL查询。如果应用程序在没有合理验证数据的情况下使用用户输入创建SQL查询,那么说明该应用程序存在SQL注入漏洞。成功利用这一类别的漏洞会导致未授权用户访问或操作数据库中的数据。

Code 注入测试代码注入测试检测是否有可能在应用程序中注入稍后由Web服务器执行的代码。

SQL OS Commanding 本项测试将设法通过HTTP请求在应用程序中注入OS命令。

缓冲区溢出测试

(字符串格式) 本项测试将检查不同类型的缓冲区溢出漏洞。

数据验证测试 Web服务信息收集进行Web 服务测试的第一步是确定WS入口点和链接图标。

XML架构测试 XML需要有合法的格式才能正确的运作。当服务器端进行XML语句分析时,不合规格的XML将会出错。一个解析器需要在整个XML信息中按照序列的方式彻底运行,这样才能评估XML格式是否合格。

XML解析器通常占用较多的CPU资源。某些攻击通过发送大量或者不合规的XML信息来利用这个漏洞。

SQL XML内容级别测试内容级别的攻击对象是Web服务及其使用的应用程序的服务器,包括Web服务器、数据库、应用程序服务器、操作系统等等。内容级别攻击向量包括:1SQL注入/XPath注入 2)缓存溢出 3)命令注入。

HTTP GET参数/REST测试 许多XML应用程序是通过HTTP GET查询传输参数来使用的。在HTTP GET字符串例如,超长的参数(2048字符)、SQL语句/注入(或OS注入参数)中传输恶意内容时,Web服务将会受到攻击。

重放测试 重放攻击的威胁在于攻击者可以伪装成一个合法用户的身份,然后不被察觉的情况下进行一些恶意操作。本项测试将检测Web服务是否存在重放漏洞。

clip_image052

性能测试用例

您是系统架构师,结合以上需求描述与功能点与场景,请编写性能测试用例,按性能测试用例设计原则,输出表格

性能测试用例设计原则

设计性能测试用例时应遵循一定的原则,以确保测试的覆盖率和有效性。以下是一些关键的设计原则:



1. 可复现性原则:测试用例应设计得足够详细,以确保在不同时间点运行时能够得到一致的结果。

2. 可扩展性原则:测试用例应支持多种负载条件的变化,如从小规模用户到大规模用户的逐步增加。

3. 真实性原则:测试用例应尽量模拟真实的用户行为,以确保测试结果能反映实际情况。

4. 覆盖性原则:确保测试用例能够覆盖所有可能影响系统性能的关键业务流程和功能模块。



性能测试用例设计方法



性能测试用例的设计方法多种多样,根据不同的测试需求,可以采用不同的方法来确保测试的全面性和科学性。常用的性能测试用例设计方法包括:



1. 场景设计法:基于用户实际使用的业务场景,设计不同的用户操作序列,如登录、下单、支付等。

2. 数据驱动法:使用不同的数据集对同一功能进行重复测试,观察系统在不同数据条件下的性能表现。

3. 负载渐增法:逐步增加系统的负载,观察其性能变化,以便发现系统的极限和瓶颈。

4. 多维测试法:设计多维度的测试用例,如同时测试系统的响应时间、内存占用和CPU使用率等。



性能测试用例的参数设置


性能测试用例中的参数设置对测试的效果和结果具有重要影响。不同的参数设置可以模拟不同的用户行为和系统负载。常见的参数包括:


1. 用户数量:模拟实际用户的访问量,设置不同的并发用户数。

2. 事务处理时间:定义每个事务的处理时间,包括请求发出到响应接收之间的时间间隔。

3. 数据量:根据业务需求调整不同规模的数据量,测试系统在大数据量下的处理能力。

4. 并发数与峰值:设置用户并发数,观察系统在不同并发量下的表现,尤其是峰值期间的性能。


clip_image054

迭代Sprint规划

您是敏捷教练,结合以上需求描述与功能点与场景,对需求优先级排序,进行敏捷迭代Sprint规划,集中精力实现有价值的功能,迭代周期为2周,人力资源情况:PO 1名,前端研发2名,后端研发2名,测试1名, 分别输出每个迭代待办事项 表格。

clip_image056

用户故事

您是敏捷教练,请按上需求描述与功能点, 编写每个业务场景的用户故事描述,请参考如下规则:

敏捷项目中,故事的颗粒度(即故事的大小和细节程度)是非常关键的,过大(粗)、过小(细)的故事都会给项目推进和里程碑达成造成混乱。合适的颗粒度可以帮助团队更有效地规划、估算和实施工作。以下是关于如何划分故事颗粒度的建议:


1INVEST原则:首先,每个故事都应符合INVEST原则,即:

- 独立性(Independent)

- 可协商性(Negotiable)

- 有价值性(Valuable)

- 可估算性(Estimable)

- 小规模(Small)

- 可测试性(Testable2、小而完整/小而美:

- 故事应该足够小,可以在一个迭代(或冲刺)内完成,但同时它也应该代表一个完整的用户功能或价值。

3、使用“史诗”与“故事”:

- 史诗(Epic):较大的、高层次的需求描述,通常需要多个迭代才能完成。

- 故事(Story):史诗可以进一步细分为多个用户故事,每个故事都应该在一个迭代内完成。

4、逐渐细化:

- 在项目的早期阶段,可以接受较大的故事或史诗。但当这些需求即将进入开发队列时,应将它们细化为更小的、可在一个迭代内完成的故事。

5、使用故事切分技巧,例如:

- 按步骤或流程切分:将一个完整的流程拆分为多个步骤或阶段。

- 按数据切分:例如,先支持一种数据类型或格式,然后再支持其他的。

- 按操作切分:例如,先实现“读取”操作,然后再实现“编辑”和“删除”

clip_image058

您是敏捷教练,请按上需求描述与功能点, 编写每个业务场景的用户故事描述,请用如下用户故事模板输出,拆分时规则参考

用户故事模板和示例:
用户故事通常用一个简单的句子来表达,结构如下:

“作为一个[XX角色],我[想要什么],[以便达到什么目的]。”

结构分解如下:

“作为[XX角色]”:我们是为谁实现这个需求?我们不仅要知道用户的职称,还要了解用户角色的特点。研发团队应该对用户角色有一个共同的理解。团队应该尽可能多地采访目标用户,了解他们的工作方式、想法和使用感受,对用户要有同理心。
“想要什么”:这里我们描述的是用户的意图——而不是他们想使用的功能。用户本质上想达到什么目的?这个描述不用体现功能的实现——如果你描述的是软件功能而不是用户目标,就没有抓住重点了。
“以便达到什么目的”:用户期望做的这件事符合他们的规划吗?他们想实现的整体效果是什么?需要解决的本质问题是什么?

例如,用户故事的结构可以参考下方:

作为小凯,我想邀请我的朋友,以便一起体验这项服务。
作为老王,我想整理我的所有工作,以便我对工作更有掌控感。
作为项目经理,我希望能够了解项目成员的工作进展,以便更好地汇报我们的成果和不足。

这些表达不是固定的,但是有助于定义用户故事的完成标准。当用户可以精准表达他想要实现的价值时,一个用户故事就诞生了。我们鼓励研发团队根据自身情况规范用户故事的表达结构并在工作中坚持实践。

用户故事拆分规则

敏捷项目中,故事的颗粒度(即故事的大小和细节程度)是非常关键的,过大(粗)、过小(细)的故事都会给项目推进和里程碑达成造成混乱。合适的颗粒度可以帮助团队更有效地规划、估算和实施工作。以下是关于如何划分故事颗粒度的建议:

1INVEST原则:首先,每个故事都应符合INVEST原则,即:

- 独立性(Independent)
- 可协商性(Negotiable)
- 有价值性(Valuable)
- 可估算性(Estimable)
- 小规模(Small)
- 可测试性(Testable2、小而完整/小而美:
- 故事应该足够小,可以在一个迭代(或冲刺)内完成,但同时它也应该代表一个完整的用户功能或价值。

3、使用“史诗”与“故事”:

- 史诗(Epic):较大的、高层次的需求描述,通常需要多个迭代才能完成。
- 故事(Story):史诗可以进一步细分为多个用户故事,每个故事都应该在一个迭代内完成。

4、逐渐细化:

- 在项目的早期阶段,可以接受较大的故事或史诗。但当这些需求即将进入开发队列时,应将它们细化为更小的、可在一个迭代内完成的故事。

5、使用故事切分技巧,例如:

- 按步骤或流程切分:将一个完整的流程拆分为多个步骤或阶段。
- 按数据切分:例如,先支持一种数据类型或格式,然后再支持其他的。
- 按操作切分:例如,先实现“读取”操作,然后再实现“编辑”和“删除”

clip_image060

生成业务场景服务端代码

您是软件研发专家,用户故事{C 端订水业务-作为C 端用户
我想要能够将选定的水套餐加入购物车并填写准确的收货地址等订单信息
以便顺利提交订水订单},
请按上 系统概要设计与数据库设计,技术框架{ Springboot3实现REST的接口,Mybatis-plus实现数据库访问, Service层实现业务逻辑,Service层需要包含接口抽象interface,MapStruct实现DTOEntity转换,Junit5实现业务逻辑单元测试},请您编写 服务端详细实现

clip_image062

生成微信支付服务端代码

微信小程序支付说明

pay.weixin.qq.com/doc/v3/merc…

clip_image064

生成业务场景前端代码

您是软件研发专家,用户故事{C 端订水业务-作为C 端用户
我想要能够将选定的水套餐加入购物车并填写准确的收货地址等订单信息
以便顺利提交订水订单},请按上需求,系统概要设计与数据库设计,使用技术框架{uniapp框架},请您编写微信小程序前端完整代码

clip_image066

安全设计-数据安全法

您是架构师,按以上 互联网应用需求描述,结合《中华人民共和国数据安全法》https://gdca.miit.gov.cn/xwdt/xydt/art/2021/art_d8d4800b5d94466d88076b6b6eeee12d.html,系统设计中安全设计,数据安全需要如何设计,请详细描述。

您是架构师,按以上 需求描述,结合《中华人民共和国数据安全法》,系统安全设计,数据安全应需要如何设计,请重新进行系统设计。

clip_image068

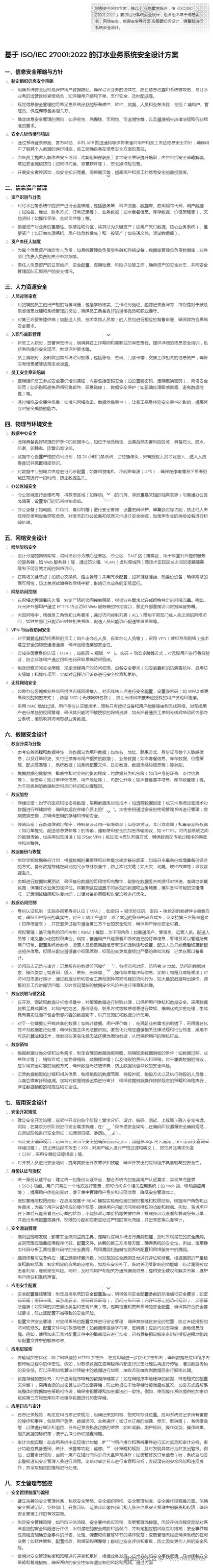
安全设计ISO 27001

您是安全架构专家,按以上 业务需求描述,按《ISO/IEC 27001:2022 》要求进行系统安全设计,包含但不限于信息安全,网络安全,数据安全等方面 应需要如何设计,请重新进行系统安全设计。

clip_image070

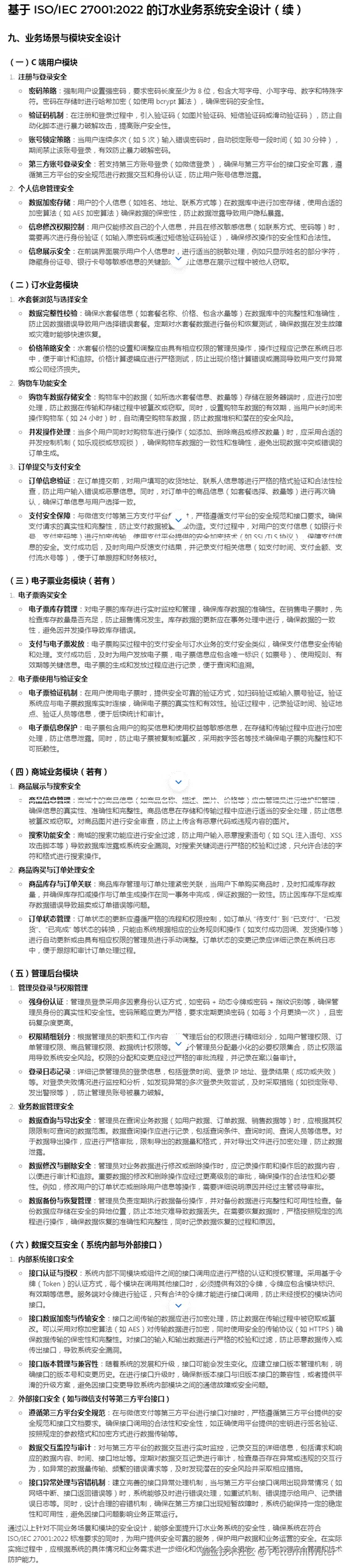
按模块安全设计

您是安全架构专家,按以上 业务需求描述,按《ISO/IEC 27001:2022 》要求 进行系统安全设计,包含但不限于信息安全,网络安全,数据安全等方面 应需要如何设计,请继续进行按业务场景与模块的 系统安全设计。

clip_image072

PlantUML参考

pdf.plantuml.net/1.2020.23/P…

plantuml.cca.io/

uml.arian.li/

github.com/Fruchtzwerg…

结论

通过AI辅助分析应用UI截图逆向生成软件工程的全过程,具有深远的意义。这一过程不仅涉及先进的技术手段,还体现了软件工程领域的创新和发展。

一、技术层面的意义

1. 自动化与智能化:

  AI能够自动分析UI截图,识别出界面元素、布局以及交互逻辑,从而大大减轻人工分析的负担。

通过机器学习算法,AI可以不断优化其分析能力,提高逆向生成的准确性和效率。

2. 精准定位与快速迭代:

AI分析能够快速定位到截图中的关键信息和问题所在,为后续的逆向生成提供精确指导。

借助AI技术,开发团队可以更快地识别并解决软件中的问题,加速产品的迭代和优化。

3. 提高逆向工程的效率:

传统的逆向工程往往需要耗费大量时间和精力,而AI辅助分析则能够显著缩短这一过程。

通过AI技术,开发者可以更快地理解软件的内部结构和工作原理,为后续的修改和优化奠定基础。

二、软件工程层面的意义

1. 推动软件工程方法的创新:

AI辅助分析应用UI截图逆向生成软件工程的全过程,为软件工程领域带来了新的方法和思路。

这一过程推动了软件工程向更加自动化、智能化的方向发展。

2. 提升软件质量:

通过AI技术,开发者可以更加深入地理解软件的内部结构和逻辑,从而更容易发现潜在的问题和漏洞。

这有助于提升软件的整体质量,减少因错误和漏洞导致的故障和安全问题。

3. 加速软件的开发周期:

AI辅助分析能够缩短逆向工程的时间,从而加速软件的开发周期。

这使得开发团队能够更快地响应市场需求,推出新产品或功能,提升企业的竞争力。

三、实际应用层面的意义

1. 增强用户体验:

通过AI辅助分析,开发者可以更加准确地理解用户的需求和期望。

这有助于开发团队优化软件的界面设计和交互逻辑,提升用户体验。

2. 支持跨平台开发:

AI技术能够识别不同平台的UI元素和布局差异,为跨平台开发提供有力支持。

这使得开发者能够更快地适应不同平台的特性,开发出更加兼容和易用的软件产品。

3. 促进软件工程的全球化发展:

AI辅助分析技术不受地域和语言的限制,可以广泛应用于全球各地的软件开发团队。

这有助于推动软件工程的全球化发展,促进各国之间的技术交流与合作。

通过AI辅助分析应用UI截图逆向生成软件工程的全过程在技术层面、软件工程层面以及实际应用层面都具有重要意义。这一技术不仅推动了软件工程方法的创新和发展,还提升了软件的整体质量和开发效率,为企业的竞争力和用户体验的提升提供了有力支持。