华为ensp--BGP路径选择——Next Hop

215 阅读3分钟

学习新思想,争做新青年,今天学习的是BGP路径选择——Next Hop

实验目的

· 理解 Next Hop 属性的概念与作用
· 掌握修改 Next Hop 属性的方法
· 理解 Next Hop 属性对 BGP 路由协议选路的影响

实验内容

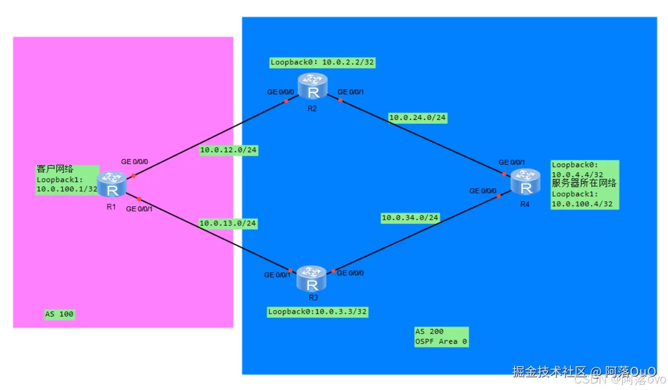
R1 属于 AS 100,R2、R3 和 R4 属于 AS 200。R1 的 Loopback 1 接口模拟客户所在的网络,R4 的 Loopback 1 接口模拟目标服务器所在的网络。所有的路由器都运行 BGP,同时 R2、R3 和 R4 还运行 OSPF。R1 与 R2 和 R3 之间的 EBGP 邻居关系采用直连物理接口来建立,R2、R3、R4 之间的 IBGP 邻居关系采用 Loopback 0 接口来建立。最终的目标是实现 AS 100 的客户与 AS 200的服务器能够进行正常通信,并且不能出现非对称路由的现象。

实验拓扑

在这里插入图片描述

实验配置

1、基本配置
R1:
sys
sysname R1
int loop 1
ip add 10.0.100.2 32
int g0/0/0
ip add 10.0.12.1 24
int g0/0/1
ip add 10.0.13.1 24
q

R2:
sys
sysname R2
int loop 0
ip add 10.0.2.2 32
int g0/0/0
ip add 10.0.12.2 24
int g0/0/1
ip add 10.0.24.2 24
q

R3:
sys
sysname R3
int loop 0
ip add 10.0.3.3 32
int g0/0/1
ip add 10.0.13.3 24
int g0/0/0
ip add 10.0.34.3 24
q

R4:
sys
sysname R4
int loop 0
ip add 10.0.4.4 32
int loop 1
ip add 10.0.100.4 32
int g0/0/1
ip add 10.0.24.4 24
int g0/0/0
ip add 10.0.34.4 24
q

2.IGP和BGP路由协议配置
在AS 200中的路由器上配置OSPF协议,所有路由器都属于区域0,每台路由器都使用Loopback 0接口的IP地址作为Router-ID。
[R2]ospf 1 router-id 10.0.2.2
[R2-ospf-1]area 0
[R2-ospf-1-area-0.0.0.0]network 10.0.24.0 0.0.0.255
[R2-ospf-1-area-0.0.0.0]network 10.0.2.2 0.0.0.0

[R3]ospf 1 router-id 10.0.3.3
[R3-ospf-1]area 0
[R3-ospf-1-area-0.0.0.0]network 10.0.34.0 0.0.0.255
[R3-ospf-1-area-0.0.0.0]network 10.0.3.3 0.0.0.0

[R4]ospf 1 router-id 10.0.4.4
[R4-ospf-1]area 0
[R4-ospf-1-area-0.0.0.0]network 10.0.24.0 0.0.0.255
[R4-ospf-1-area-0.0.0.0]network 10.0.34.0 0.0.0.255
[R4-ospf-1-area-0.0.0.0]network 10.0.4.4 0.0.0.0
[R4-ospf-1-area-0.0.0.0]network 10.0.100.4 0.0.0.0

进行BGP路由协议的配置。
[R1]bgp 100
[R1-bgp]router-id 10.0.1.1
[R1-bgp]peer 10.0.12.2 as-number 200
[R1-bgp]peer 10.0.13.3 as-number 200
[R1-bgp]network 10.0.100.1 255.255.255.255

[R2]bgp 200
[R2-bgp]router-id 10.0.2.2
[R2-bgp]peer 10.0.12.1 as-number 100
[R2-bgp]peer 10.0.3.3 as-number 200
[R2-bgp]peer 10.0.3.3 connect-interface LoopBack 0
[R2-bgp]peer 10.0.4.4 as-number 200
[R2-bgp]peer 10.0.4.4 connect-interface LoopBack 0

[R3]bgp 200
[R3-bgp]router-id 10.0.3.3
[R3-bgp]peer 10.0.13.1 as-number 100
[R3-bgp]peer 10.0.2.2 as-number 200
[R3-bgp]peer 10.0.2.2 connect-interface LoopBack 0
[R3-bgp]peer 10.0.4.4 as-number 200
[R3-bgp]peer 10.0.4.4 connect-interface LoopBack 0

[R4]bgp 200
[R4-bgp]router-id 10.0.4.4
[R4-bgp]peer 10.0.2.2 as-number 200
[R4-bgp]peer 10.0.2.2 connect-interface LoopBack 0
[R4-bgp]peer 10.0.3.3 as-number 200
[R4-bgp]peer 10.0.3.3 connect-interface LoopBack 0
[R4-bgp]network 10.0.100.4 255.255.255.255

3.Next Hop属性在路由传递过程中的变化情况
[R2-bgp]peer 10.0.3.3 next-hop-local
[R2-bgp]peer 10.0.4.4 next-hop-local

[R3-bgp]peer 10.0.2.2 next-hop-local
[R3-bgp]peer 10.0.4.4 next-hop-local

4.Next Hop属性对BGP路由协议选路的影响
[R4-GigabitEthernet0/0/0]ospf cost 100