类图怎么画?10个优质的UML类图模板推荐!

535 阅读5分钟

类图是什么?

类图是UML(Unified Modeling Language,统一建模语言)众多图形类别中的一种,也是最常使用的UML图形,UML类图主要用于展现系统中类(Class)的内部结构以及类与类之间的关系。

UML类图中的类是计算机领域的术语,它是面向对象编程中最重要的构造块,是具有相似结构、行为和关系的一组对象的描述符,因此UML类图也成了许多研发人员或IT工程师最常使用的可视化图形。

类图怎么画?

对于UML类图而言,类是主要的组成元素,类包含了类名、属性和操作三部分。

  • 类名:类名的命名应用领域中的术语,应明确、无歧义,以利于相互交流和理解。例如在建模一个图书管理系统的类图中,我们可能会有“Book"(书籍)、“User"(用户)和“Librarian"(图书管理员)等类。
  • 属性:属性是类的状态信息,一般用来表示对象的特性。在UML类图中,属性的表示格式为“可见性 名称 : 类型”,例如“+ name : String”。
  • 操作:操作是类的行为信息,也可以说是类可以进行的操作或者类的对象所能进行的操作。在UML类图中,操作的表示格式为“可见性 名称(参数列表) : 返回类型”,例如“+ setName(name : String) : void”。

在类的属性和操作中,可见性使用+、#、-分别表示public(公有)、protected(受保护)、private(私有)。

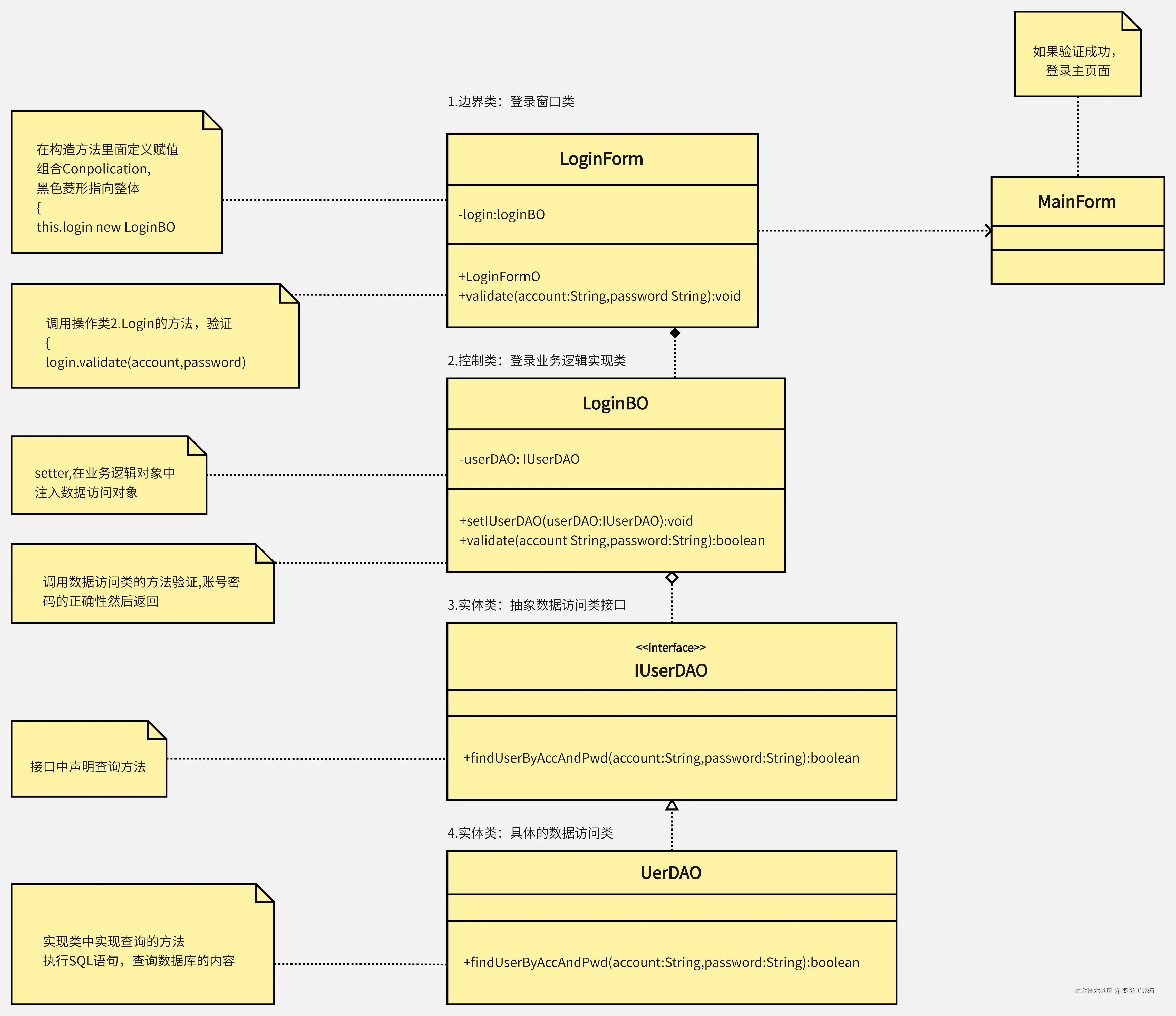
下面是一个UML类图示例,如果是涉及多个类的复杂业务,所对应的UML类图的复杂度也会直线上升,相应地绘制类图也要耗费大量时间,这对快节奏的职场来说,显然不够“经济”和“现实”,更为被广泛接受的绘图方式,则是使用各大网站提供的类图模板,基于模板进行自定义,可极大缩短绘图时间。下面和大家分享10个来自 boardmix模板社区优质UML类图模板资源,希望能帮到有需要的朋友!

UML类图-boardmix模板社区 *UML类图-boardmix模板社区

老年人用药管理系统类图模板

老年人用药管理系统类图模板专注于为老年用户提供用药指导和管理。这个模板通过图形化展示系统的核心类和它们之间的关系,包括药品信息、用药记录、用户档案等。它帮助开发者理解系统结构,确保系统能够安全、有效地服务于老年人群体,提高用药依从性和健康管理。

UML类图-boardmix模板社区

图书管理系统类图模板

图书管理系统类图模板提供了一个清晰的框架,展示图书管理系统的结构和组成。这个模板详细描述了书籍、借阅者、借阅记录等核心类,以及它们之间的关系。它为图书管理人员和开发人员提供了一个直观的工具,以优化图书借阅流程和库存管理。

UML类图-boardmix模板社区

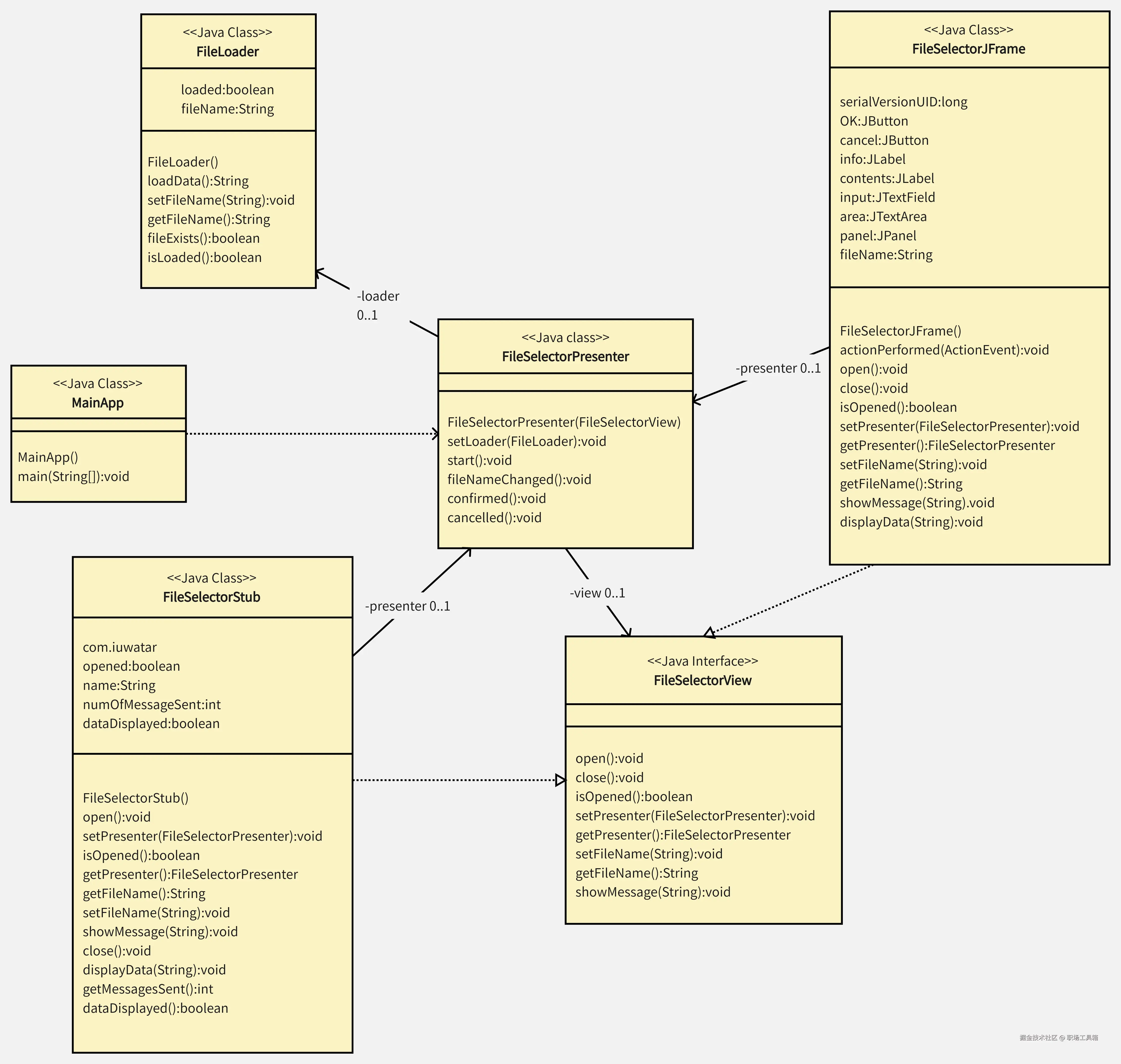
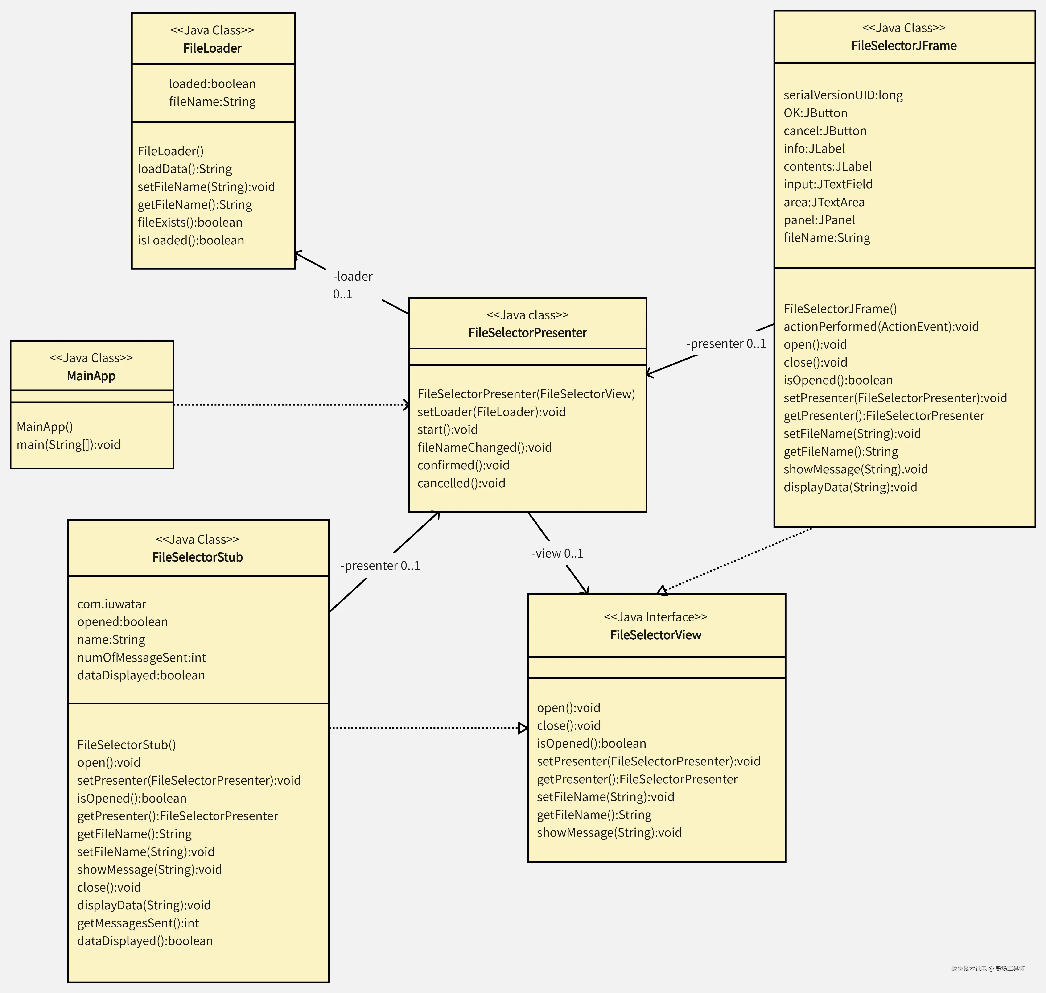
用户注册类图模板

用户注册类图模板详细描述了用户注册过程中涉及的类和对象,包括用户信息、认证机制、注册流程等。这个模板帮助开发人员设计和实现一个安全、高效的用户注册系统,确保用户数据的安全性和系统的可靠性。

UML类图-boardmix模板社区

驾校管理系统类图模板

驾校管理系统类图模板为驾驶学校提供了一个全面的类视图,包括学员、教练、车辆、课程等关键类。这个模板有助于驾校管理者和开发人员理解驾校运营的各个方面,优化资源分配和教学计划。

UML类图-boardmix模板社区

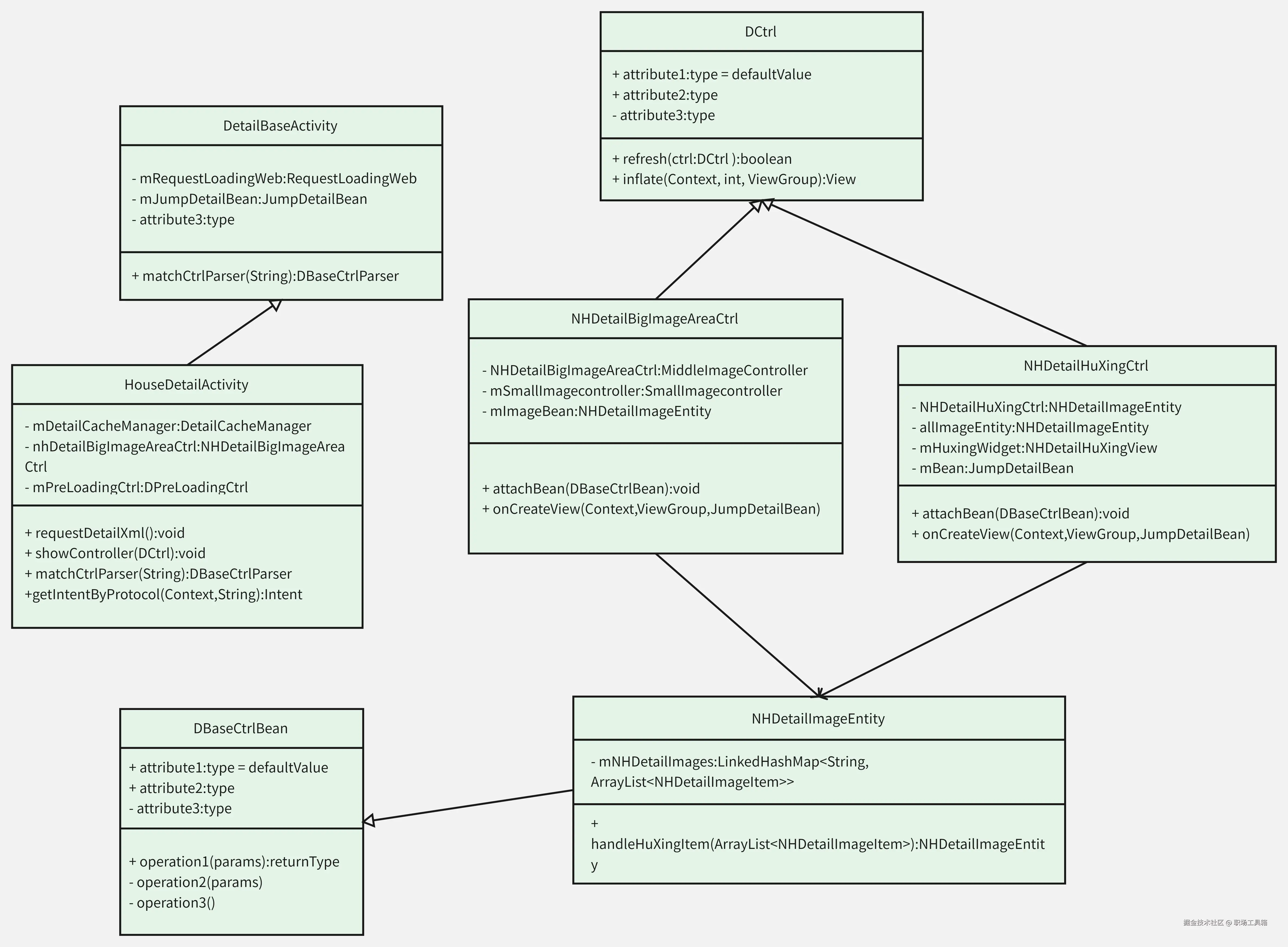
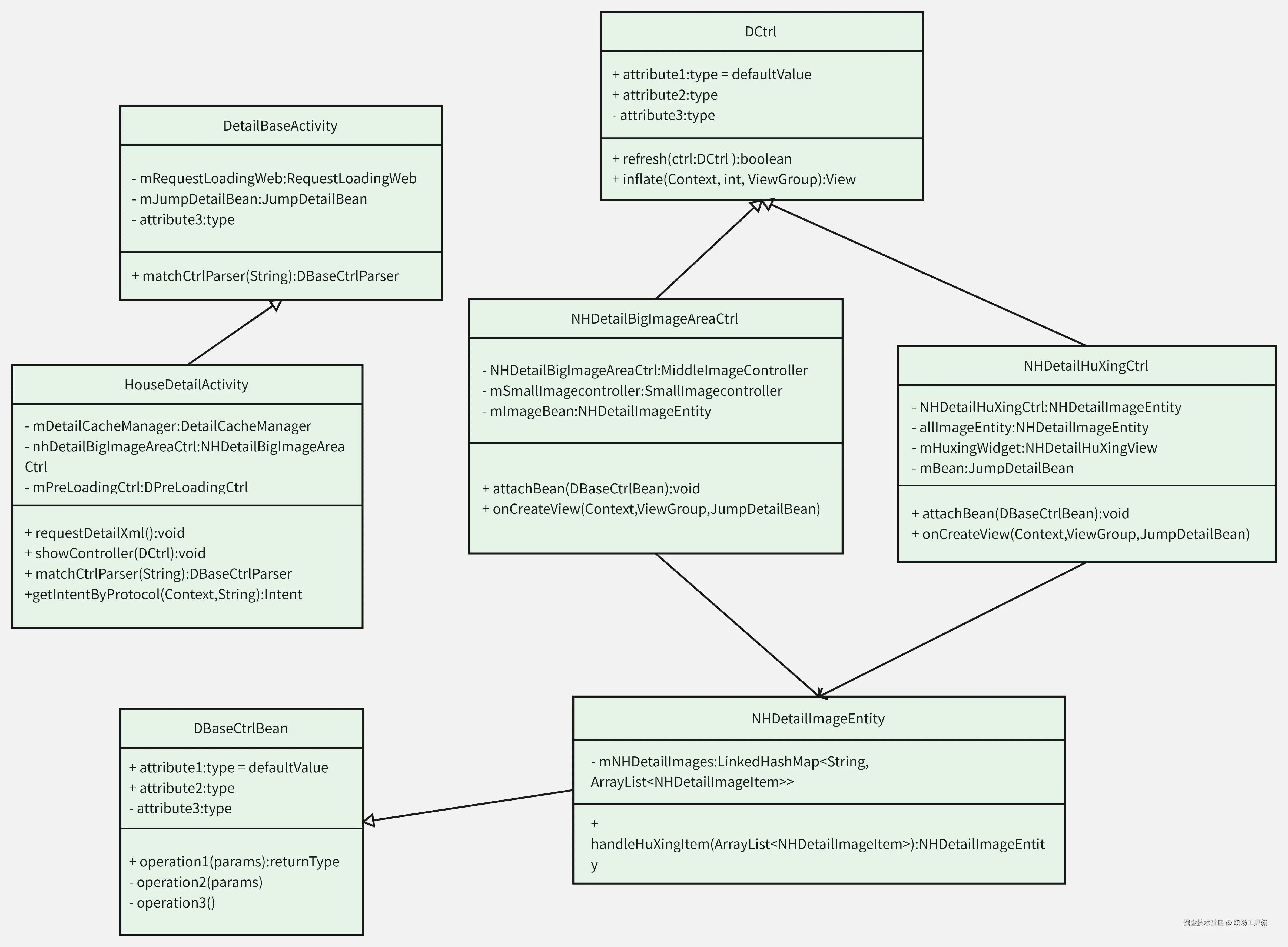
APP详情页类图模板

APP详情页类图模板专注于移动应用的详情展示,包括应用信息、用户评价、下载统计等。这个模板帮助开发者和设计师创建一个吸引人的详情页,提高用户参与度和应用下载率。

UML类图-boardmix模板社区

学生上网系统UML类图模板

学生上网系统UML类图模板为教育机构提供了一个网络管理的蓝图,包括用户认证、访问控制、流量监控等。这个模板有助于教育机构构建一个安全、高效的网络环境,保障学生的在线学习体验。

手机订票系统类图模板

手机订票系统类图模板为旅行行业提供了一个订票流程的详细视图,包括车次、座位、订单等关键类。这个模板帮助开发人员设计一个用户友好的订票系统,提高订票效率和用户体验。

优惠配置模块UML类图模板

优惠配置模块UML类图模板为电子商务平台提供了一个优惠策略管理的框架,包括优惠券、折扣规则、用户资格等。这个模板有助于电商平台开发人员设计灵活的优惠系统,提升销售和用户满意度。

数据分析模块UML类图模板

数据分析模块UML类图模板为数据驱动的决策提供了一个强大的工具,包括数据收集、处理、分析等关键类。这个模板帮助数据分析师和开发人员构建一个高效的数据分析系统,支持企业决策和业务增长。

Task管理类图模板

Task管理类图模板为项目管理提供了一个任务协调的视图,包括任务、子任务、依赖关系、资源分配等。这个模板帮助项目管理者和团队成员理解任务优先级和进度,提高项目执行效率和团队协作。

UML类图-boardmix模板社区

以上就是本次想和大家分享的10个优质的UML类图模板,希望能帮到有需要的朋友。如果你有其他疑问,或是想进一步了解的内容,欢迎在下方的评论区留言,我们一起交流探讨。

码字不易,如果对你有帮助的话,请别忘了赏个【三连】或是【关注】我哦,关注不迷路,那我们下次再见咯!