什么是供应商管理系统SRM

185 阅读2分钟

供应商管理系统(Supplier Relationship Management,SRM)  是一种专门用于管理和优化企业与供应商协作的软件平台。通过集中化的平台,SRM实现对供应商的全面管理,包括评估、选择、合作、绩效监控和关系维护。系统通过自动化流程和数据分析,帮助企业提高采购效率、降低成本、确保供应链的稳定性和可靠性,促进企业与供应商之间的透明度和协作,从而实现双赢的长期合作关系。

SRM系统在企业运作中的业务价值

  • 助力企业降本增效:运用SRM数字化采购系统,帮助企业提高库存周转率,加快供应链响应速度,减少资金占用,增加现金流入。
  • 优化采购业务链路:实现采购部门与其他部门及供应商在线协同,高效沟通。
  • 实现供应商全生命周期管理:确保追溯和审计。
  • 优化供应商结构:建立供应商淘汰退出机制。
  • 提升供应商效率:通过供应商协同平台,提升供方的供应效率,加速数据共享。
  • 积累沉淀数据资产:通过统一的目录管理、物料管理、价格管理、采购流程管理,积累沉淀企业有效的资产数据。

SRM业务流.jpg

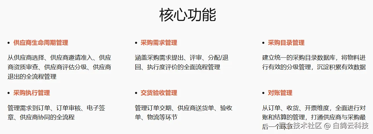
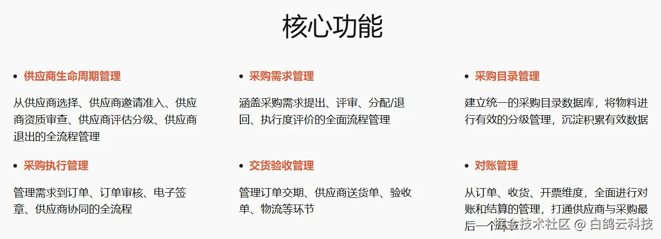
系统应具备的核心功能

  • 供应商生命周期管理
  • 采购需求管理
  • 寻源管理
  • 采购订单执行管理
  • 交货验收
  • 对账结算管理

如何选择适合企业的SRM系统

SRM系统是一项复杂的系统化的建设工程,涉及企业内外部数据流的交互与管理。目前市场上的头部SRM系统如企企通、甄云等,功能丰富,但往往存在私有化成本高或客制化需求响应周期长的问题。

白鸽云科技企采通的优势

当企业有私有化部署需求,或在常规系统功能上有部分客制化需求时,选择白鸽云科技的供应商管理系统(企采通)是一个不错的选择。白鸽云科技的核心优势在于:

  • 私有化部署成本低
  • 客制化迭代周期短

SRM系统功能图.jpg

产品介绍页

srm.daxue.cloud/

欢迎预约体验。