Vue3源码笔记阅读1——Ref响应式原理

267 阅读2分钟

本专栏主要用于记录自己的阅读源码的过程,希望能够加深自己学习印象,也欢迎读者可以帮忙完善。接下来每一篇都会从定义、运用两个层面来进行解析

定义

运用

例子:模板中访问ref(1)

<template>
    <div>{{str}}</div>
</template>
<script>
import {ref} from 'vue';
const str = ref('hello vue');
</script>

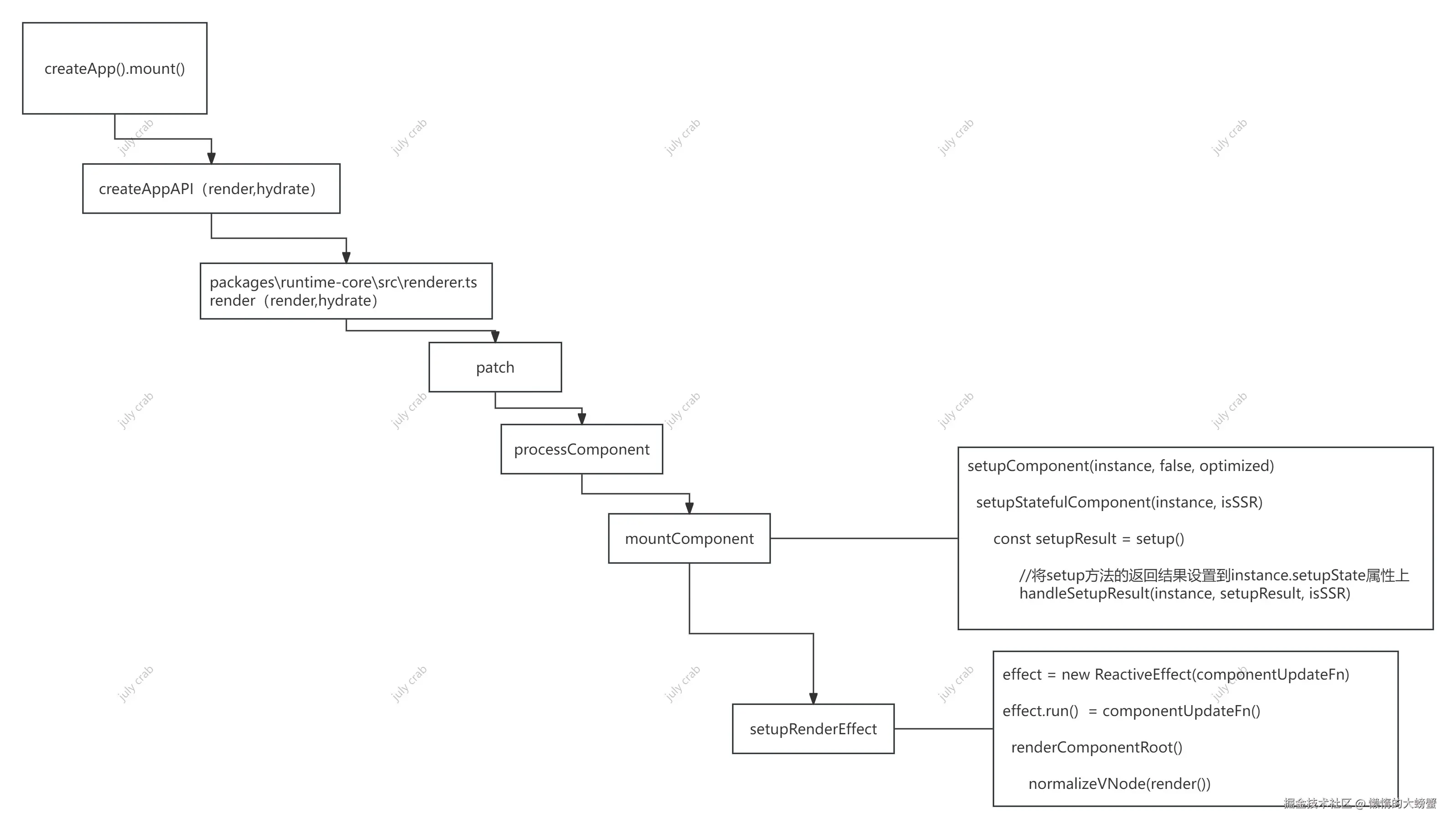
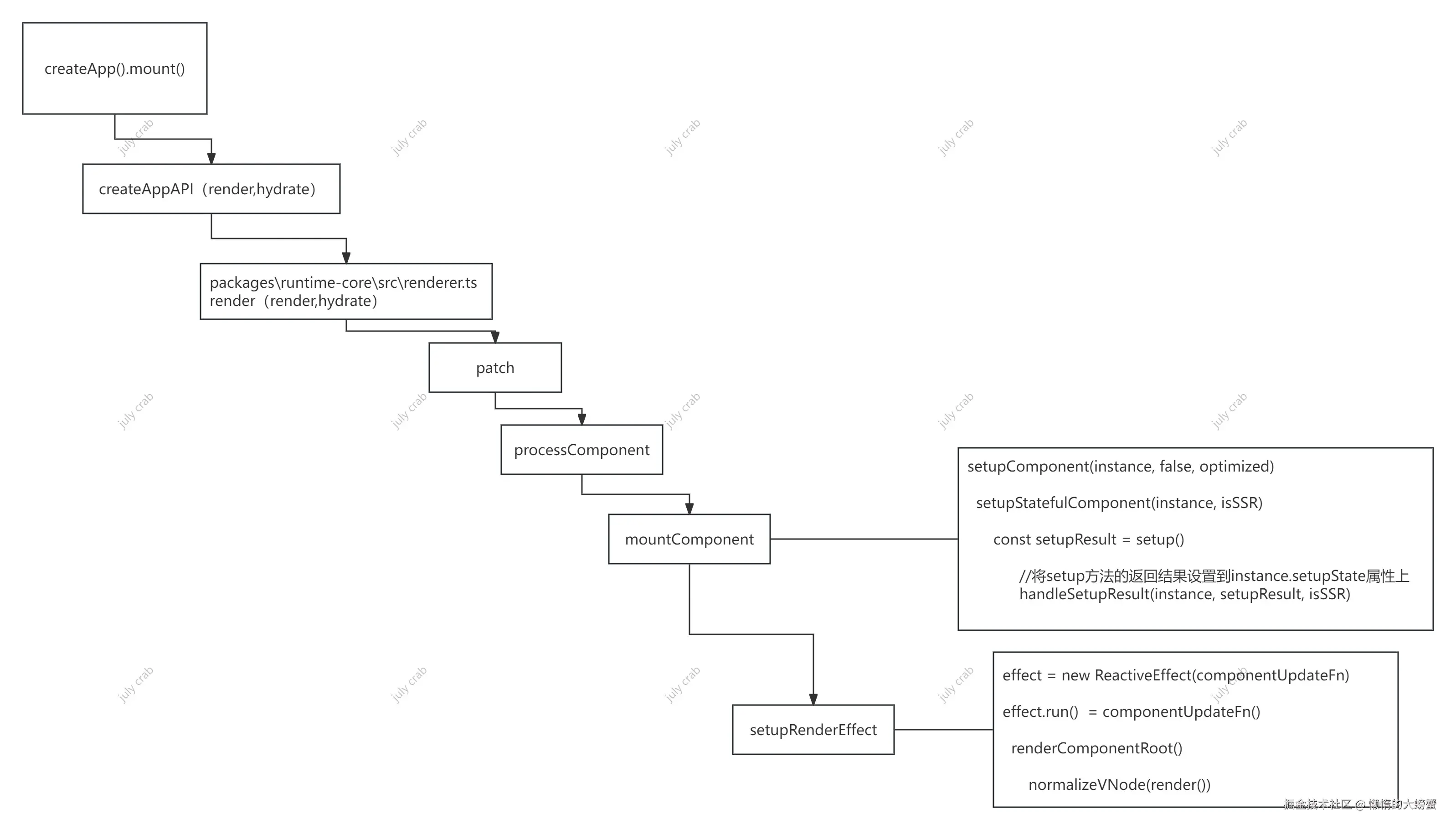
createApp.mount()开始到组件render的前置流程图

收集依赖

当执行render时,访问到refvaluegetter,从而触发dep.track

track中

if(link===undeinfed || link.sub !== activeSub)代表着依赖首次收集依赖 或 被 新的一个subscriber订阅者访问。此时会通过新建一个Link节点来连接dep和sub,同时将节点添加至Link队列的队尾

(3.5.0+后,依赖收集新增了Link,如果还不太理解Linkd的,推荐可以看一下这篇文章《看不懂来打我!让性能提升56%的Vue3.5响应式重构》)

触发依赖

当响应式数据发生变化,触发了valuetrigger

trigger主要做了两件事

  1.  改变了version、globalVersion。版本控制主要就是用来标记是否存在响应式数据的变化

  2.  触发notify

notify主要就是通知sub订阅者发生变化了,要执行订阅的逻辑了。endBatch里触发trigger真正的执行副作用

run方法中执行了fn(副作用方法),重新开始收集依赖。完成后,执行cleanupDeps,清除掉version=-1的link,version=-1意味着对应的link.dep已经被取消订阅

以上就是一次响应式变化的简要执行流程,里面还有很多细节我没有完全解析到位,在这个流程阅读过程中我收获了:

  1. 响应式模型的双向链表中节点对象Link的作用
  2. 版本计数如何影响响应式的的触发与收集的