69天探索操作系统-第16天:逻辑地址空间与物理地址空间

280 阅读12分钟

Pro7.avif

1.介绍

逻辑地址与物理地址的概念是现代操作系统和计算机架构的基础。这种分离允许对内存进行虚拟化、隔离进程,并高效利用资源。逻辑地址,也称为虚拟地址,是进程看到的内存位置的引用,而物理地址表示硬件内存中的实际位置。

2.理解地址空间

逻辑地址空间

逻辑地址空间代表从进程的角度看内存的概念视图。它提供了一个从零开始的连续地址范围,不论实际物理内存布局如何。这种抽象允许在不知道其他进程或物理内存约束的情况下编写进程。

物理地址空间

物理地址空间代表系统中的实际硬件内存地址。这些地址对应于RAM中的真实内存位置,由操作系统进行管理,以确保适当的分配和保护。

#include <stdio.h>
#include <stdlib.h>
#include <string.h>

#define LOGICAL_MEMORY_SIZE 1024
#define PHYSICAL_MEMORY_SIZE 2048
#define PAGE_SIZE 256

typedef struct {
    unsigned int logical_address;
    unsigned int physical_address;
    int valid;
    int protection;  // 1: read, 2: write, 3: execute
} AddressMapping;

typedef struct {
    char* physical_memory;
    AddressMapping* address_map;
    int map_size;
    int used_physical_memory;
} AddressTranslator;

AddressTranslator* initializeAddressTranslator() {
    AddressTranslator* translator = (AddressTranslator*)malloc(sizeof(AddressTranslator));
    
    translator->physical_memory = (char*)malloc(PHYSICAL_MEMORY_SIZE);
    memset(translator->physical_memory, 0, PHYSICAL_MEMORY_SIZE);
    
    translator->map_size = LOGICAL_MEMORY_SIZE / PAGE_SIZE;
    translator->address_map = (AddressMapping*)malloc(
        translator->map_size * sizeof(AddressMapping)
    );
    
    for(int i = 0; i < translator->map_size; i++) {
        translator->address_map[i].logical_address = i * PAGE_SIZE;
        translator->address_map[i].physical_address = 0;
        translator->address_map[i].valid = 0;
        translator->address_map[i].protection = 0;
    }
    
    translator->used_physical_memory = 0;
    
    return translator;
}

// Allocate physical memory and create mapping
int createAddressMapping(AddressTranslator* translator, 
                        unsigned int logical_address,
                        int protection) {
    int page_index = logical_address / PAGE_SIZE;
    
    if(page_index >= translator->map_size) {
        printf("Error: Logical address out of bounds\n");
        return -1;
    }
    
    if(translator->used_physical_memory + PAGE_SIZE > PHYSICAL_MEMORY_SIZE) {
        printf("Error: Physical memory full\n");
        return -1;
    }
    
    translator->address_map[page_index].logical_address = logical_address;
    translator->address_map[page_index].physical_address = translator->used_physical_memory;
    translator->address_map[page_index].valid = 1;
    translator->address_map[page_index].protection = protection;
    
    translator->used_physical_memory += PAGE_SIZE;
    
    return 0;
}

// Translate logical to physical address
unsigned int translateAddress(AddressTranslator* translator, 
                            unsigned int logical_address,
                            int access_type) {
    int page_index = logical_address / PAGE_SIZE;
    int offset = logical_address % PAGE_SIZE;
    
    if(page_index >= translator->map_size) {
        printf("Error: Logical address out of bounds\n");
        return -1;
    }
    
    AddressMapping* mapping = &translator->address_map[page_index];
    
    if(!mapping->valid) {
        printf("Error: Invalid mapping for logical address 0x%x\n", logical_address);
        return -1;
    }
    
    if((access_type & mapping->protection) != access_type) {
        printf("Error: Access violation for logical address 0x%x\n", logical_address);
        return -1;
    }
    
    return mapping->physical_address + offset;
}

void printAddressSpace(AddressTranslator* translator) {
    printf("\nAddress Space Information:\n");
    printf("Logical Memory Size: %d bytes\n", LOGICAL_MEMORY_SIZE);
    printf("Physical Memory Size: %d bytes\n", PHYSICAL_MEMORY_SIZE);
    printf("Used Physical Memory: %d bytes\n", translator->used_physical_memory);
    printf("Page Size: %d bytes\n", PAGE_SIZE);
    printf("\nValid Mappings:\n");
    
    for(int i = 0; i < translator->map_size; i++) {
        if(translator->address_map[i].valid) {
            printf("Logical: 0x%x -> Physical: 0x%x (Protection: %d)\n",
                   translator->address_map[i].logical_address,
                   translator->address_map[i].physical_address,
                   translator->address_map[i].protection);
        }
    }
}

int main() {
    AddressTranslator* translator = initializeAddressTranslator();
    
    createAddressMapping(translator, 0x0000, 3);      // RWX
    createAddressMapping(translator, 0x0100, 1);      // R
    createAddressMapping(translator, 0x0200, 2);      // W
    
    unsigned int logical_addresses[] = {0x0050, 0x0150, 0x0250};
    int access_types[] = {1, 2, 3};  // R, W, RWX
    
    for(int i = 0; i < 3; i++) {
        unsigned int physical_address = translateAddress(
            translator, 
            logical_addresses[i], 
            access_types[i]
        );
        
        if(physical_address != -1) {
            printf("Translated 0x%x -> 0x%x\n", 
                   logical_addresses[i], 
                   physical_address);
        }
    }
    
    printAddressSpace(translator);
    
    free(translator->physical_memory);
    free(translator->address_map);
    free(translator);
    
    return 0;
}

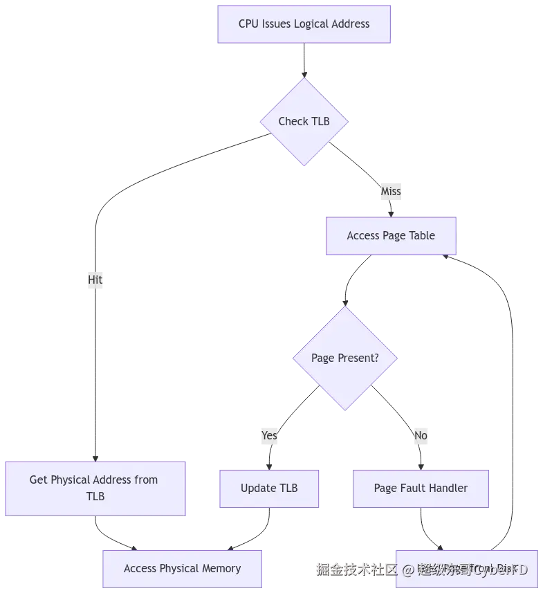
3.地址转换机制

地址转换是将逻辑地址转换为物理地址的过程。这个机制涉及几个组件和技术,确保内存访问高效且安全。转换过程必须迅速,因为它发生在每次内存引用时,因此现代系统通过内存管理单元(MMU)实现硬件支持。

image.png

以下是地址转换机制的实现:

#include <stdio.h>
#include <stdlib.h>
#include <string.h>

#define TLB_SIZE 16
#define PAGE_TABLE_SIZE 1024
#define PAGE_SIZE 4096
#define OFFSET_BITS 12
#define PAGE_NUMBER_BITS 10

typedef struct {
    unsigned int page_number;
    unsigned int frame_number;
    unsigned int valid;
    unsigned int access_time;
} TLBEntry;

typedef struct {
    unsigned int frame_number;
    unsigned int valid;
    unsigned int protection_bits;
} PageTableEntry;

typedef struct {
    TLBEntry* tlb;
    PageTableEntry* page_table;
    unsigned int tlb_size;
    unsigned int page_table_size;
    unsigned int clock;
} AddressTranslator;

AddressTranslator* initAddressTranslator() {
    AddressTranslator* at = (AddressTranslator*)malloc(sizeof(AddressTranslator));
    
    // Initialize TLB
    at->tlb = (TLBEntry*)calloc(TLB_SIZE, sizeof(TLBEntry));
    at->tlb_size = TLB_SIZE;
    
    // Initialize Page Table
    at->page_table = (PageTableEntry*)calloc(PAGE_TABLE_SIZE, sizeof(PageTableEntry));
    at->page_table_size = PAGE_TABLE_SIZE;
    
    at->clock = 0;
    
    return at;
}

// Update TLB using LRU replacement
void updateTLB(AddressTranslator* at, unsigned int page_number, unsigned int frame_number) {
    int lru_index = 0;
    unsigned int min_time = at->tlb[0].access_time;
    
    // Find LRU entry
    for(int i = 1; i < at->tlb_size; i++) {
        if(at->tlb[i].access_time < min_time) {
            min_time = at->tlb[i].access_time;
            lru_index = i;
        }
    }
    
    // Update TLB entry
    at->tlb[lru_index].page_number = page_number;
    at->tlb[lru_index].frame_number = frame_number;
    at->tlb[lru_index].valid = 1;
    at->tlb[lru_index].access_time = at->clock++;
}

// Translate logical to physical address
unsigned int translateAddress(AddressTranslator* at, unsigned int logical_address) {
    unsigned int page_number = logical_address >> OFFSET_BITS;
    unsigned int offset = logical_address & ((1 << OFFSET_BITS) - 1);
    unsigned int frame_number = 0;
    bool tlb_hit = false;
    
    // Check TLB first
    for(int i = 0; i < at->tlb_size; i++) {
        if(at->tlb[i].valid && at->tlb[i].page_number == page_number) {
            frame_number = at->tlb[i].frame_number;
            at->tlb[i].access_time = at->clock++;
            tlb_hit = true;
            break;
        }
    }
    
    // If TLB miss, check page table
    if(!tlb_hit) {
        if(page_number >= at->page_table_size) {
            printf("Error: Page number out of bounds\n");
            return -1;
        }
        
        if(!at->page_table[page_number].valid) {
            printf("Error: Page fault for page number %u\n", page_number);
            return -1;
        }
        
        frame_number = at->page_table[page_number].frame_number;
        updateTLB(at, page_number, frame_number);
    }
    
    return (frame_number << OFFSET_BITS) | offset;
}

void printTranslationStats(AddressTranslator* at) {
    printf("\nAddress Translation Statistics:\n");
    printf("TLB Size: %u entries\n", at->tlb_size);
    printf("Page Table Size: %u entries\n", at->page_table_size);
    printf("Page Size: %u bytes\n", PAGE_SIZE);
    printf("Valid TLB Entries:\n");
    
    for(int i = 0; i < at->tlb_size; i++) {
        if(at->tlb[i].valid) {
            printf("Page %u -> Frame %u (Access Time: %u)\n",
                   at->tlb[i].page_number,
                   at->tlb[i].frame_number,
                   at->tlb[i].access_time);
        }
    }
}

4.内存管理单元 (MMU)

内存管理单元(MMU)是一个专门硬件组件,负责将CPU生成的数据虚拟地址转换为用于访问RAM的物理地址。这种转换过程对于内存虚拟化至关重要,它允许多个进程共享物理内存,而不会相互干扰。MMU 使用页表(以及通常的 Translation Lookaside Buffer 或 TLB 以提高速度)来实现这种映射。当生成虚拟地址时,MMU 提取页号和偏移。然后,它查阅页表来找到物理内存中对应的帧号。帧号与偏移组合以生成最终的物理地址。

image.png

除了地址转换之外,MMU 也在内存保护中发挥着关键作用。它强制执行操作系统中定义的访问权限,防止未授权访问内存区域。这确保一个进程无法访问属于另一个进程或操作系统的内存,增强系统的稳定性和安全性。MMU 可以检测到诸如进程试图写入只读内存或访问内存范围之外的内存等违规行为,触发操作系统中可以处理的操作异常。

5.分段

分段是一种内存管理技术,将程序的地址空间划分为逻辑段,每个段代表程序的不同部分,如代码、数据或栈。每个段都有一个基地址和一个限制,定义其在内存中的起始位置和大小。当程序使用逻辑地址时,它指定了该段的数量和一个在该段内的偏移量。MMU 或内存管理软件则通过在段地址上加上偏移量,将逻辑地址转换为物理地址。

分段提供了几个优势,包括简化程序链接和加载以及支持进程之间共享代码和数据。它还改进了内存保护,因为每个段都可以有自己的访问权限。但是,分段也可能导致外部碎片,其中空闲内存分散在物理内存中的小块上,这些块太小无法使用。这是因为段可以有不同的大小,分配和释放它们可能会物理内存中留下空隙。

#include <stdio.h>
#include <stdlib.h>

#define MAX_SEGMENTS 10

typedef struct {
    unsigned int base;
    unsigned int limit;
    unsigned int protection;
} SegmentDescriptor;

typedef struct {
    SegmentDescriptor* segments;
    int num_segments;
} SegmentTable;

SegmentTable* initSegmentTable() {
    SegmentTable* st = (SegmentTable*)malloc(sizeof(SegmentTable));
    st->segments = (SegmentDescriptor*)calloc(MAX_SEGMENTS, sizeof(SegmentDescriptor));
    st->num_segments = 0;
    return st;
}

int addSegment(SegmentTable* st, unsigned int base, unsigned int limit, unsigned int protection) {
    if(st->num_segments >= MAX_SEGMENTS) {
        return -1;
    }
    
    st->segments[st->num_segments].base = base;
    st->segments[st->num_segments].limit = limit;
    st->segments[st->num_segments].protection = protection;
    st->num_segments++;
    
    return st->num_segments - 1;
}

6.分页系统

分页是另一种内存管理方案,它将逻辑内存和物理内存分别划分为固定大小的块,称为页和帧。与段法类似,分页系统中逻辑地址由页号和偏移组成。MMU使用页表将页号映射到物理内存中的帧号,然后将帧号与偏移结合形成物理地址。分页简化了内存分配,因为它处理的是固定大小的单位,减少了外部碎片。

image.png

分页的一个主要优势是其支持虚拟内存。在分页系统中,不需要所有进程的页面都在内存中同时驻留。当前未使用的页面可以存储在二次存储(如硬盘)上,只在需要时加载到内存中。这使得进程的虚拟地址空间比可用物理内存更大。这种分页技术由操作系统管理,操作系统处理页故障(当引用的页面不在内存中时),并使用页替换算法来确定要从内存中淘汰哪一张页面以腾出空间来加载新请求的页面。

7.地址绑定

地址绑定是指将符号地址(用于程序代码中的地址)映射到物理地址的过程。这一映射可以在三个不同的阶段发生:编译时、加载时和执行时。编译时绑定发生在编译器知道程序将在哪个绝对内存位置加载时。这在现代系统中很少使用。加载时绑定发生在程序被加载到内存中时。加载器确定物理地址,并根据需要修改程序中的可重定位地址。

地址绑定分为三个阶段:

image.png

执行时绑定,也称为动态地址绑定,是最灵活的方法。在这种情况下,直到实际执行指令,编译器才不会确定最终的物理地址。这通常是通过基址寄存器和限制寄存器、页式管理和段管理等机制实现的。通过这种方式,内存中的程序可以动态重定位,支持虚拟内存和多进程。执行时间绑定为内存管理提供了最大的灵活性,并且在现代操作系统中使用最为普遍。

8.实现示例

#include <stdio.h>
#include <stdlib.h>

typedef struct {
    AddressTranslator* address_translator;
    SegmentTable* segment_table;
    PageTable* page_table;
    
    unsigned int translations;
    unsigned int page_faults;
    unsigned int segment_violations;
} MemoryManager;

MemoryManager* initMemoryManager() {
    MemoryManager* mm = (MemoryManager*)malloc(sizeof(MemoryManager));
    mm->address_translator = initAddressTranslator();
    mm->segment_table = initSegmentTable();
    mm->translations = 0;
    mm->page_faults = 0;
    mm->segment_violations = 0;
    return mm;
}

9.常见挑战和解决方案

内存管理对于系统的效率和稳定性至关重要,但也面临一些挑战。主要挑战是碎片问题,它发生在自由内存分散成小块、非连续的块时,这使得将内存分配给新的进程或扩展现有进程变得困难。碎片有两种形式:内部碎片,当分配的内存块大于所需时,会造成内存块内的空间浪费;外部碎片,当存在足够的总自由内存,但被细分成不可用的块时。 解决碎片的方法包括紧凑化,即重新排列已分配的内存块以创建更大的连续可用空间,以及分页/分段,这通过使用大小的块来减少外部碎片。

image.png

另一个重大挑战是处理页面故障,当一个进程访问的页面不在RAM中时就会发生。这要求从辅助存储中检索页面,这是一项相对较慢的操作。最小化页面故障对于性能至关重要。诸如页面替换算法(例如LRU、FIFO)之类的技术会确定从RAM中淘汰哪一个页面,以便为所需页面腾出空间。其他策略包括预取,即先将预计不久要访问的页面加载到RAM中,以及工作集管理,即将最常访问的页面保存在内存中。 内存保护又是另一个挑战,它要求防止进程违反分配区域的内存访问或访问权限(读、写、执行)。解决方案包括通过管理单元(MMU)的硬件保护和操作系统强制实施的软件访问控制机制。

10.性能考虑

优化内存管理以提高性能对于现代系统至关重要。一个关键领域是高效的TLB管理。转换缓存(TLB)是一个小而快的缓存,用于存储最近的虚拟到物理地址转换。较高的TLB命中率(即在TLB中找到转换的内存访问比例)可以显著加快地址转换。提高TLB命中率的方法包括增加TLB大小和使用智能的TLB替换策略。

image.png

另一个性能因素是页面大小的选择。较大的页面大小可以减少页面表查找的开销,并提高TLB命中的率。然而,较大的页面大小也可能增加内部碎片,并在进程未使用整个页面时浪费内存。系统通常支持多个页面大小,从而在管理不同类型的内存区域时具有灵活性。

缓存策略也起着重要作用。高效的缓存策略,如写回和写透,可以将写操作到主内存的次数最小化。前面的预取(prefetching)也能通过预测未来的内存访问来显著提高性能,并在数据需要时加载数据到缓存中。仔细调整这些参数,考虑到特定的工作负载和系统特性,对最大限度地提高内存性能至关重要。

11.最佳实践

  • 为不同的内存区域使用适当的页面大小。
  • 实现高效的TLB管理。
  • 监控并优化页面故障率。
  • 实施适当的内存保护机制。
  • 使用内存对齐以获得更好的性能。

12.总结和未来的趋势

内存管理的未来正朝着以下方向发展:

  • 异构内存架构
  • 非易失性内存集成
  • 基于机器学习的预测
  • 高级安全功能

image.png