杂谈--如何快速阅读源码?

165 阅读5分钟

前一段时间参加公司面试,以及后台陆续加了一些学生微信,连续问了几个源码阅读相关问题,那今天我们就一起讨论一下“如何阅读源码”。

查看官方文档

阅读官方文档是获取最新、精确信息的高效途径。它节省时间与成本,同时减少了学习过程中的错误。与传统书籍相比,文档提供的信息更加集中和高密度,使得学习者可以在短时间内吸收大量知识。文档的结构化设计、链接跳转功能极大地提高了查找效率。此外,官方文档的全面性有助于构建系统化的知识体系,为学习者提供了一个坚实的学习基础。

ffmpeg.org/ffmpeg.html

wiki.linphone.org/xwiki/wiki/…

wiki.videolan.org/Documentati…

github.com/ZLMediaKit/…


带着问题熟悉源码

在开始深入源码之前,首先需要明确你的学习目标。音视频领域广泛,包括但不限于编解码技术、流媒体传输、数据压缩、图像处理等。根据你的兴趣或项目需求,选择一个或几个具体的领域作为学习的重点。优先选择那些活跃、文档齐全且社区支持良好的项目。例如,如果你对视频编解码感兴趣,可以考虑研究FFmpeg或x264等项目。

比如之前碰到的AVI文件解析异常的问题,当时处理时候肝了一个晚上,加班到夜里11点才搞定,感觉挺有意思的,后来带着问题重新学习VLC和FFMPEG中是如何解析的,所以看相关源码就比较明确了。

音视频问题汇总--0值“dc”的AVI文件

类似还有其他的错题集,有兴趣可以翻阅问题汇总相关标签:

mp.weixin.qq.com/mp/appmsgal…


尝试运行一下demo

仅仅看看源码是不够的,毕竟实践才是检验真理的唯一标准。通过试跑一下demo实际操作,可以更深入地理解代码的工作原理和架构设计。也可以经常尝试修改一些代码,添加新的功能,或者尝试修复一些已知的bug。

比如当时验证rtsps时候,试运行ZLMediaKit作为验证工具进行对比,运行了对应demo可以快速理解他们的执行过程:

添加图片注释,不超过 140 字(可选)

音视频学习--zlmediakit TLS加密走读-完结


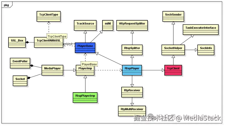
UML画图整理脉络

在学习过程中,一定要记录下读源码过程中发现、问题以及解决方案。这不仅可以加深自己理解,还可以帮助他人。当遇到复杂多变的业务,面对冗长的流程,尝试选用需求分析工具箱,从中挑选合适的工具。比如碰到状态比较多时,用状态机,碰到各种活动交互时,非活动图莫属;分析各个角色之间关系选用类图梳理关系。

添加图片注释,不超过 140 字(可选)

添加图片注释,不超过 140 字(可选)

同时可以加入相关的社区或论坛,分享自己的经验和学习心得,同时也可以从他人的分享中学习。

音视频学习--zlmediakit TLS加密走读-完结


官网互动

还有就是多参与互动群组,或者一些社区,参看其他同行之间的问题:

(1)加入官网互动群组:国内开发者都有组建群组,里面大佬云集,干货满满,甚至有时候可以和原作者直接交流,更加深入学习;

(2)潜入各种社区:国外大部分会构建论坛或者社区,可以潜水和大神们一起讨论,取经。

(3)看同行的问题和建议:上网查阅一些避坑指南,少走弯路。


总结反思

俗话说得好: "好记性不如烂笔头"。这句话在我们学习任何新知识,无论是通过阅读技术文档还是书籍时,都显得尤为重要。学习的最终目的是要掌握并应用所学的知识。但是,仅仅通过阅读或者听讲来学习,很难保证我们能够完全吸收和理解所有的信息。因此,写作成为了一个非常有效的学习工具。

写作不仅仅是一个输出的过程,更是一个深入思考和整理所学知识的过程。当你尝试将你所学的知识写成一篇论文或者博客时,你会发现自己不得不去回顾和思考这些知识点,以确保你能够清晰、准确地表达它们。这个过程往往能帮助你发现自己对某些概念的理解不够深入,或者发现了自己之前没有注意到的细节。

此外,将自己的学习成果分享给他人,无论是通过写作还是口头讲解,都是检验自己学习成果的好方法。如果你能够用自己的话清楚地向别人解释复杂的概念,那么这说明你不仅理解了这些概念,而且还能够将它们内化为自己的知识。相反,如果你发现自己难以表达,那么这可能意味着你需要在某些方面加强理解。

在有空余时间的情况下,与他人分享你的知识,不仅可以帮助你巩固自己的理解,还可以激发讨论和反馈,进一步深化你对主题的理解。这种互动式的学习方式能够让学习过程变得更加生动有趣,同时也能够扩大你的视野,让你从别人的问题和见解中获益。