MindSearch开源的 AI 搜索引擎
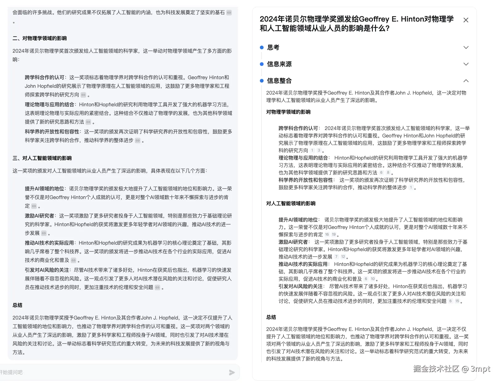
点击细节可以查看其思考的过程
书生·浦语InternLM 开源模型官方的对话类产品
书生·万象InternVL 开源的视觉语言模型官方的对话产品
我想让其帮我修改一副图片,但是他只能有理解图片的能力,并不会对我上传的图片进行修改,但是他自己说可以生成图像。
知乎答案链接
目前生成式AI在学术和工业界有什么最新进展? - 3MPT的回答 - 知乎 www.zhihu.com/question/18…
点击细节可以查看其思考的过程
我想让其帮我修改一副图片,但是他只能有理解图片的能力,并不会对我上传的图片进行修改,但是他自己说可以生成图像。
知乎答案链接
目前生成式AI在学术和工业界有什么最新进展? - 3MPT的回答 - 知乎 www.zhihu.com/question/18…