k8m新增 Describe内容AI解读功能,再也不怕看不懂了

228 阅读2分钟

k8m 是一款集 AI 与 Kubernetes 于一体的轻量级控制台工具,专为简化集群管理设计。基于 AMIS 构建,并通过 kom 作为 Kubernetes API 客户端,k8m 内置了 Qwen2.5-Coder-7B 模型交互能力,同时支持接入您自己的私有化大模型。

本次更新升级

  • 1、新增对任意k8s资源的Describe功能,并且按是否包含错误调整背景色。 红色表色有问题,绿色表示正常。
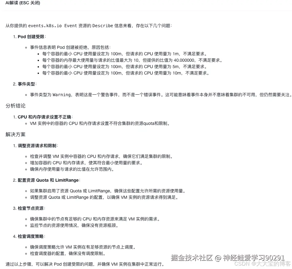
  • 2、新增AI解读 Describe描述功能。让AI详细解读,给出报告以及问题的解决方案。

在这里插入图片描述

在这里插入图片描述 在这里插入图片描述

k8m主要特点

  • 迷你化设计:所有功能整合在一个单一的可执行文件中,部署便捷,使用简单。
  • 简便易用:友好的用户界面和直观的操作流程,让 Kubernetes 管理更加轻松。
  • 高效性能:后端采用 Golang 构建,前端基于百度 AMIS,保证资源利用率高、响应速度快。
  • Pod 文件管理:支持 Pod 内文件的浏览、编辑、上传、下载、删除,简化日常操作。
  • Pod 运行管理:支持实时查看 Pod 日志,下载日志,并在 Pod 内直接执行 Shell 命令。
  • CRD 管理:可自动发现并管理 CRD 资源,提高工作效率。
  • 智能翻译与问诊:支持 YAML 属性自动翻译、异常事件诊断以及日志分析,为排查问题提供智能化支持。
  • 跨平台支持:兼容 Linux、macOS 和 Windows,并支持 x86、ARM 等多种架构,确保多平台无缝运行。

k8m 的设计理念是“轻便高效,化繁为简”,它帮助开发者和运维人员快速上手,轻松管理 Kubernetes 集群。

运行

  1. 下载:从 GitHub 下载最新版本。
  2. 运行:使用 ./k8m 命令启动,访问http://127.0.0.1:3618

开源地址

github.com/weibaohui/k…

更新内容

  • refactor(describe): 优化资源描述页面的输出展示
  • feat(custom): 添加自定义 HTML内容高亮组件
  • feat(cluster): 添加 AI 解读功能
  • feat(chat): 添加 ChatGPT资源描述分析功能