如何使用免费的 LLM 模型和知识库创建自己的 RAG

537 阅读7分钟

RAG(检索增强生成)是一种结合了两个关键组成部分的技术:

检索: 首先,它搜索知识库(如文档、数据库等)以查找给定查询的相关信息。这通常包括:

  • 将文本转换为嵌入向量(表示含义的数字向量)
  • 使用相似度度量(如余弦相似度)查找相似内容
  • 选择最相关的信息

代: 然后,它使用语言模型(如我们代码中的 T5)通过以下方式生成响应:

将检索到的信息与原始问题相结合

根据此上下文创建自然语言响应

在代码中:

  • SentenceTransformer 通过创建嵌入来处理检索部分
  • T5 模型通过创建答案来处理生成部分

RAG 的好处:

  • 更准确的响应,因为它们基于特定知识
  • 与纯 LLM 反应相比,幻觉减少
  • 能够访问最新信息或特定于域的信息
  • 比纯发电更可控、更透明

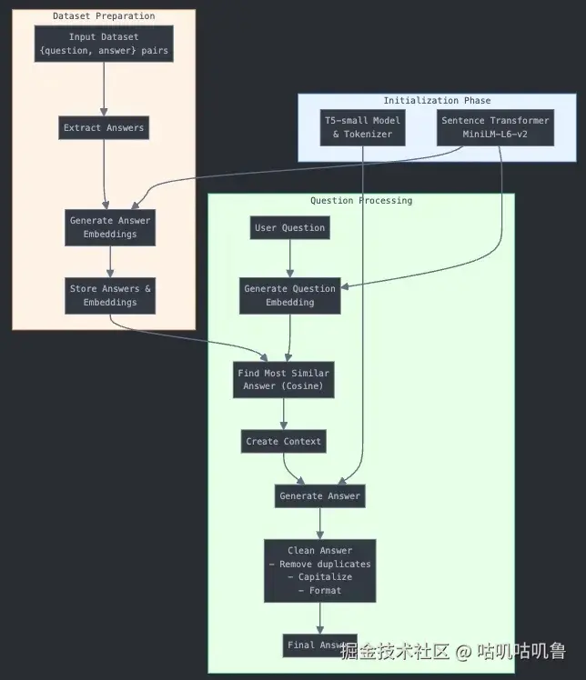
系统架构概述

图片描述

该实现由一个 SimpleQASystem 类组成,该类编排两个主要组件:

  • 使用 Sentence Transformers 的语义搜索系统
  • 使用 T5 的答案生成系统

您可以在此处下载最新版本的源代码:github.com/alexander-u…

系统图

图片描述

RAG 项目设置指南

本指南将帮助您在 macOS 和 Windows 上设置 Retrieval-Augmented Generation (RAG) 项目。

先决条件

对于 macOS:

安装 Homebrew(如果尚未安装):

使用 Homebrew

安装 Python 3.8+ 对于 Windows:
从 python.org 下载并安装 Python 3.8+
确保在安装过程中选中“将 Python 添加到 PATH”/bin/bash -c "$(curl -fsSL https://raw.githubusercontent.com/Homebrew/install/HEAD/install.sh)"``brew install python@3.10

项目设置

第 1 步:创建项目目录

macOS 版本:

mkdir RAG_project cd RAG_project
窗户:

mkdir RAG_project cd RAG_project

第 2 步:设置虚拟环境

macOS 版本:

python3 -m venv venv source venv/bin/activate

窗户:

python -m venv venv venv\Scripts\activate

**核心组件

  1. 初始化**
def __init__(self):
    self.model_name = 't5-small'
    self.tokenizer = T5Tokenizer.from_pretrained(self.model_name)
    self.model = T5ForConditionalGeneration.from_pretrained(self.model_name)
    self.encoder = SentenceTransformer('paraphrase-MiniLM-L6-v2')

系统使用两个主要模型进行初始化:

T5-small:用于生成答案
的 T5 模型的较小版本paraphrase-MiniLM-L6-v2:用于将文本编码为有意义向量的句子转换模型

2. 数据集准备

def prepare_dataset(self, data: List[Dict[str, str]]):
    self.answers = [item['answer'] for item in data]
    self.answer_embeddings = []
    for answer in self.answers:
        embedding = self.encoder.encode(answer, convert_to_tensor=True)
        self.answer_embeddings.append(embedding)

数据集准备阶段:

  • 从输入数据中提取答案
  • 使用句子转换器为每个答案创建嵌入向量
  • 存储答案及其嵌入内容以便快速检索

系统如何运作

1. 问题处理

当用户提交问题时,系统会遵循以下步骤:

Embedding Generation:使用用于答案的相同句子转换模型将问题转换为向量表示。

语义搜索:系统通过以下方式找到最相关的存储答案:

  • 计算问题嵌入向量和所有答案嵌入向量之间的余弦相似度
  • 选择相似度得分最高的答案 Context Formation:所选答案成为 T5 生成最终响应的上下文。

2. 答案生成

def get_answer(self, question: str) -> str:
    # ... semantic search logic ...
    input_text = f"Given the context, what is the answer to the question: {question} Context: {context}"
    input_ids = self.tokenizer(input_text, max_length=512, truncation=True, 
                             padding='max_length', return_tensors='pt').input_ids
    outputs = self.model.generate(input_ids, max_length=50, num_beams=4, 
                                early_stopping=True, no_repeat_ngram_size=2

答案生成过程:

  • 将问题和上下文合并到 T5 的提示中
  • 对输入文本进行分词,最大长度为 512 个分词
  • 使用带有以下参数的 beam 搜索生成答案:
  • max_length=50:限制答案长度
  • num_beams=4:使用具有 4 个光束的光束搜索
  • early_stopping=True:当所有光束都到达结束标记时停止生成
  • no_repeat_ngram_size=2:防止重复二元语法

3. 答案清理

def clean_answer(self, answer: str) -> str:
    words = answer.split()
    cleaned_words = []
    for i, word in enumerate(words):
        if i == 0 or word.lower() != words[i-1].lower():
            cleaned_words.append(word)
    cleaned = ' '.join(cleaned_words)
    return cleaned[0].upper() + cleaned[1:] if cleaned else cleaned
  • 删除重复的连续单词(不区分大小写)
  • 将答案的首字母大写
  • 删除多余的空格

完整源代码

您可以在此处下载最新版本的源代码:github.com/alexander-u…

import os
# Set tokenizers parallelism before importing libraries
os.environ["TOKENIZERS_PARALLELISM"] = "false"

import torch
from transformers import T5Tokenizer, T5ForConditionalGeneration
from typing import List, Dict
import numpy as np
from sentence_transformers import SentenceTransformer
from sklearn.metrics.pairwise import cosine_similarity

class SimpleQASystem:
    def __init__(self):
        """Initialize QA system using T5"""
        try:
            # Use T5 for answer generation
            self.model_name = 't5-small'
            self.tokenizer = T5Tokenizer.from_pretrained(self.model_name, legacy=False)
            self.model = T5ForConditionalGeneration.from_pretrained(self.model_name)

            # Move model to CPU explicitly to avoid memory issues
            self.device = "cpu"
            self.model = self.model.to(self.device)

            # Initialize storage
            self.answers = []
            self.answer_embeddings = None
            self.encoder = SentenceTransformer('paraphrase-MiniLM-L6-v2')

            print("System initialized successfully")

        except Exception as e:
            print(f"Initialization error: {e}")
            raise

    def prepare_dataset(self, data: List[Dict[str, str]]):
        """Prepare the dataset by storing answers and their embeddings"""
        try:
            # Store answers
            self.answers = [item['answer'] for item in data]

            # Encode answers using SentenceTransformer
            self.answer_embeddings = []
            for answer in self.answers:
                embedding = self.encoder.encode(answer, convert_to_tensor=True)
                self.answer_embeddings.append(embedding)

            print(f"Prepared {len(self.answers)} answers")

        except Exception as e:
            print(f"Dataset preparation error: {e}")
            raise

    def clean_answer(self, answer: str) -> str:
        """Clean up generated answer by removing duplicates and extra whitespace"""
        words = answer.split()
        cleaned_words = []
        for i, word in enumerate(words):
            if i == 0 or word.lower() != words[i-1].lower():
                cleaned_words.append(word)
        cleaned = ' '.join(cleaned_words)
        return cleaned[0].upper() + cleaned[1:] if cleaned else cleaned

    def get_answer(self, question: str) -> str:
        """Get answer using semantic search and T5 generation"""
        try:
            if not self.answers or self.answer_embeddings is None:
                raise ValueError("Dataset not prepared. Call prepare_dataset first.")

            # Encode question using SentenceTransformer
            question_embedding = self.encoder.encode(
                question,
                convert_to_tensor=True,
                show_progress_bar=False
            )

            # Move the question embedding to CPU (if not already)
            question_embedding = question_embedding.cpu()

            # Find most similar answer using cosine similarity
            similarities = cosine_similarity(
                question_embedding.numpy().reshape(1, -1),  # Use .numpy() for numpy compatibility
                np.array([embedding.cpu().numpy() for embedding in self.answer_embeddings])  # Move answer embeddings to CPU
            )[0]

            best_idx = np.argmax(similarities)
            context = self.answers[best_idx]

            # Generate the input text for the T5 model
            input_text = f"Given the context, what is the answer to the question: {question} Context: {context}"
            print(input_text)
            # Tokenize input text
            input_ids = self.tokenizer(
                input_text,
                max_length=512,
                truncation=True,
                padding='max_length',
                return_tensors='pt'
            ).input_ids.to(self.device)

            # Generate answer with limited max_length
            outputs = self.model.generate(
                input_ids,
                max_length=50,  # Increase length to handle more detailed answers
                num_beams=4,
                early_stopping=True,
                no_repeat_ngram_size=2
            )

            # Decode the generated answer
            answer = self.tokenizer.decode(outputs[0], skip_special_tokens=True)

            # Print the raw generated answer for debugging
            print(f"Generated answer before cleaning: {answer}")

            # Clean up the answer
            cleaned_answer = self.clean_answer(answer)
            return cleaned_answer

        except Exception as e:
            print(f"Error generating answer: {e}")
            return f"Error: {str(e)}"


def main():
    """Main function with sample usage"""
    try:
        # Sample data
        data = [
            {"question": "What is the capital of France?", "answer": "The capital of France is Paris."},
            {"question": "What is the largest planet?", "answer": "The largest planet is Jupiter."},
            {"question": "Who wrote '1984'?", "answer": "George Orwell wrote '1984'."}
        ]

        # Initialize system
        print("Initializing QA system...")
        qa_system = SimpleQASystem()

        # Prepare dataset
        print("Preparing dataset...")
        qa_system.prepare_dataset(data)

        # Start interactive Q&A session
        while True:
            # Prompt the user for a question
            test_question = input("\nPlease enter your question (or 'exit' to quit): ")

            if test_question.lower() == 'exit':
                print("Exiting the program.")
                break

            # Get and print the answer
            print(f"\nQuestion: {test_question}")
            answer = qa_system.get_answer(test_question)
            print(f"Answer: {answer}")

    except Exception as e:
        print(f"Error in main: {e}")


if __name__ == "__main__":
    main()Performance Considerations

内存管理:

系统显式使用 CPU 以避免内存问题
需要
时将嵌入转换为 CPU 张量 输入长度限制为 512 个标记

错误处理:

  • 整个代码中全面的 try-except 块
  • 用于调试的有意义的错误消息
  • 未初始化组件的验证检查

使用示例

# Initialize system
qa_system = SimpleQASystem()
# Prepare sample data
data = [
    {"question": "What is the capital of France?", "answer": "The capital of France is Paris."},
    {"question": "What is the largest planet?", "answer": "The largest planet is Jupiter."}
]
# Prepare dataset
qa_system.prepare_dataset(data)
# Get answer
answer = qa_system.get_answer("What is the capital of France?")

在终端中运行

图片描述

限制和可能的改进

可扩展性:

当前的实现将所有嵌入保留在内存中
,可以通过向量数据库进行改进,以用于大规模应用程序

答案质量:

严重依赖所提供的答案数据集
的质量 受 T5-small
上下文窗口的限制 可以从答案验证或置信度评分中受益

性能:

  • 对于大型应用程序,仅使用 CPU 可能会更慢
  • 可以通过批处理进行优化
  • 可以为常见问题实施缓存

结论

此实现为问答系统提供了坚实的基础,结合了语义搜索和基于 transformer 的文本生成的优势。随意使用模型参数(如 max_length、num_beams、early_stopping、no_repeat_ngram_size 等)以找到更好的方法来获得更连贯和稳定的答案。虽然还有改进的余地,但当前的实现在复杂性和功能之间提供了良好的平衡,使其适用于教育目的和中小型应用程序。