220kV变电站典型二次回路解析—220kV保护装置的二次回路

397 阅读2分钟

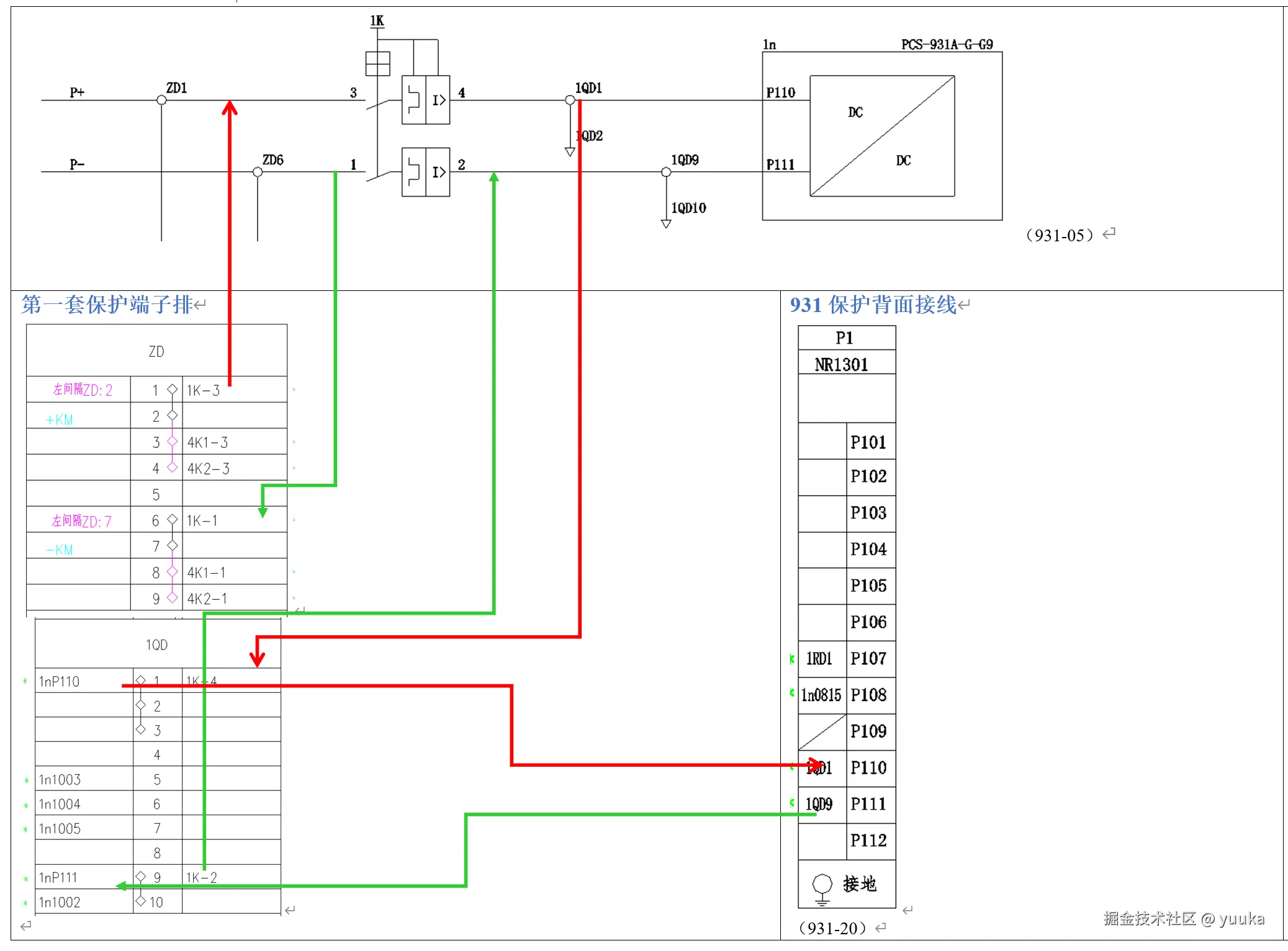
1.保护装置直流电源回路

屏幕截图 2024-12-16 143522.png

符号说明:

1n:931保护装置

1K:保护装置直流电源

回路说明:

(1)保护装置正电开入:正电从+KM→ZD1(第一套保护端子排)→1K-3(线路保护屏I空开上桩头)→1K-4(线路保护屏I空开下桩头)→1QD1(第一套保护端子排)→P1 10(931保护装置)

(2)保护装置负电开入:P1 11(931保护装置)→1QD9(第一套保护端子排)→1K-2(线路保护屏I空开下桩头)→1K-1(线路保护屏I空开上桩头)→ZD11(第一套保护端子排)→进负电-KM

2.保护功能开入回路

屏幕截图 2024-12-16 143645.png 符号说明:

1n:931保护装置

回路说明:

(1)保护功能正电开入:+24V正电→1RD(第一套保护端子排)→1RLP1-1(通道一差动投入上桩头)

过1RLP1压板,1RLP1-2(通道一差动投入下桩头)→1n0805(开入到保护装置中)

其余压板功能类似,不再赘述。所有功能压板上桩头全部串联接入。

总结:

保护功能的正电并非从直流操作电源的正电上来,这点与跳合闸回路的正电有所区别。

3.保护功跳合闸开出回路

屏幕截图 2024-12-16 143728.png

符号说明:

1n:保护装置

标号说明:

101:第一组直流操作电源正电

102:第一组直流操作电源负电

回路说明:

(1)跳闸回路正电开入:4K1-4/101→4Q1D4→1CD1(第一套保护端子排)→1n1302(931保护装置)

过TJA-1保护A相跳闸动作接点→1n1305→1CLP1-2(931出口压板)→1CLP1-1→1KD1(第一套保护端子排)→4n0509(进CZX12操作箱)

过TJB-1保护B相跳闸动作接点→1n1307→1CLP2-2→1CLP2-1→1KD2→4n0609

过TJC-1保护C相跳闸动作接点→1n1309→1CLP3-2→1CLP3-1→1KD3→4n0709

(2)合闸回路正电开入:4K1-4/101→4Q1D2→1CD2(第一套保护端子排)

过1n1301→HJ-1保护重合闸动作接点→1n1311→1CLP4-2→1CLP4-1→1KD5→4n0902 0509、0609、0709分别对应A、B、C三相跳闸回路,0902对应,详见操作箱第一组跳闸回路接线图

总结: 出口压板下桩头接保护正电110V,上桩头开出给操作箱