医学小白如何轻松科研——AI辅助理解肿瘤细胞周期以及相关实验

149 阅读5分钟

在我们做肿瘤相关研究时,经常会看到一类抑制肿瘤细胞的方法———调控肿瘤细胞周期抑制肿瘤细胞的生长。那么什么是细胞周期呢?我们该怎么对其进行研究呢?让行学AI来带着我们一起了解一下。

细胞周期是指细胞从一次分裂完成开始到下一次分裂结束所经历的全过程。它主要分为间期和分裂期。间期包括 G1 期(DNA 合成前期)、S 期(DNA 合成期)和 G2 期(DNA 合成后期)。分裂期则是 M 期,包括核分裂和胞质分裂。在正常情况下,细胞周期受到严格的调控,以确保细胞的正常生长、分裂和更新。肿瘤细胞的细胞周期调控常常受到破坏,这会导致细胞增殖失控,最终形成肿瘤。肿瘤细胞对信号传导途径的异常反应、细胞周期检查点的失调,以及修复机制的缺陷等,都是肿瘤形成和发展的重要因素。因此,了解肿瘤细胞周期的机制对于开发靶向治疗和癌症干预策略至关重要。

我们还是问问行学AI,该如何处理肿瘤细胞周期及其相关实验。在行学AI中输入“我们该通过哪些实验研究肿瘤细胞周期”,我们来看看行学AI的答案:

图片1.png

我们可以看到,行学AI的回答基本可以把肿瘤细胞周期实验分为两类:1、研究肿瘤细胞周期的变化;2、研究细胞周期相关蛋白的变化。

那我们首先来看第一类研究:研究肿瘤细胞的周期变化。这类研究需要我们通过研究手段来分析各个细胞周期阶段的细胞比例。我们一般选用流式细胞术来进行研究,我们来问问行学AI流式细胞术研究细胞周期的实验步骤,我们在行学AI中输入“如何用流式细胞术分析肿瘤细胞周期”可以看到:

图片2.png 可以大致分为细胞准备、固定细胞、DNA染色、上流式机、数据分析五大部分,并且还给出了注意事项:正确的细胞固定和染色条件非常重要,以避免影响实验结果;实验过程中要注意样品的光敏感性,确保操作在黑暗环境中进行,尤其是在处理某些染料时;适当的对照样品是分析结果的关键,可以包括未染色的对照组和已知的细胞周期状态的对照样品。

那我们还是对着结果图来让AI解读一下:

3.jpg

在AI中输入“这是一张细胞周期的流式结果图,帮我解读一下”

4.png

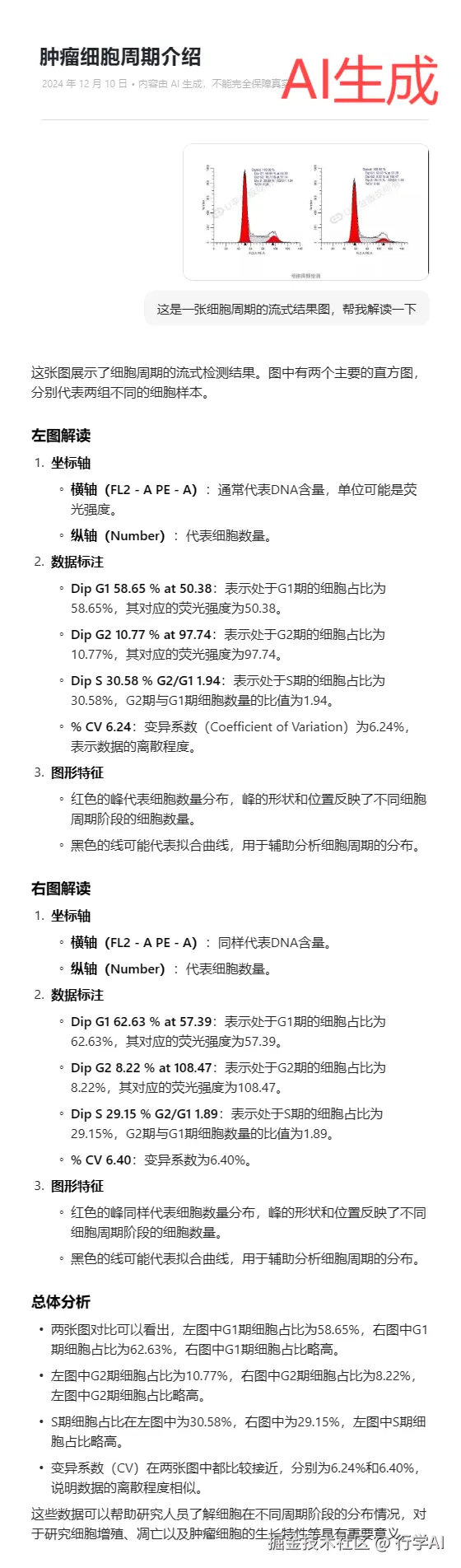
我们可以看到:这张细胞周期流式结果图中有两个直方图,分别代表两组不同细胞样本。

一、坐标轴

横轴通常代表 DNA 含量。

纵轴代表细胞数量。

二、数据标注与图形特征

左图:

处于 G1 期的细胞占比为 58.65%,对应荧光强度为 50.38。

G2 期细胞占比 10.77%,荧光强度为 97.74。

S 期细胞占比 30.58%,G2/G1 为 1.94,变异系数 6.24%。红色峰代表细胞数量分布,黑色线可能为拟合曲线。

右图:

G1 期细胞占比 62.63%,荧光强度为 57.39。

G2 期细胞占比 8.22%,荧光强度为 108.47。

S 期细胞占比 29.15%,G2/G1 为 1.89,变异系数 6.40%。同样,红色峰代表细胞数量分布,黑色线可能为拟合曲线。

三、总体分析

两张图对比,G1、G2、S 期细胞占比略有不同,变异系数接近,说明数据离散程度相似。这些数据可帮助研究人员了解细胞在不同周期阶段的分布情况,对研究细胞增殖、凋亡及肿瘤细胞生长特性等有重要意义。

当然,我们也可以通过细胞周期相关的基因或者蛋白来进行研究。

这是一张和细胞周期相关的蛋白及其检测方法表格,我们可以根据这个表格来选择蛋白来进行检测。

5.jpg 这是一张关于肿瘤细胞周期的WB结果图,我们可以让AI来进行分析,我们在AI中输入“这是一张关于细胞周期的wb结果图,解释一下”

6.jpg 我们可以看到AI的结果:

7.png

这是一张细胞周期相关的 WB 结果图。图中有四条水平条带,分别对应 Cyclin D1、CDK6、CDK4 和内参蛋白 GAPDH。三个样本分别为阴性对照(NC)、干扰 Syncytin1 基因表达的样本(sh - Syncytin1)和过表达 Syncytin1 基因的样本(ov - Syncytin1)。结果显示,Syncytin1 基因表达水平影响 Cyclin D1、CDK6 和 CDK4 的表达,干扰时这些蛋白表达降低,过表达时表达升高,表明 Syncytin1 可能在细胞周期调控中起重要作用。

许多与肿瘤细胞周期相关的药物正在研发中,旨在靶向肿瘤细胞周期中的关键调控蛋白。例如,CDK4/6 抑制剂就是一类针对细胞周期蛋白依赖性激酶 4 和 6 的药物,它们可以阻止肿瘤细胞从 G1 期进入 S 期,从而抑制肿瘤细胞的生长。这种精准的靶向治疗能够减少对正常细胞的损伤,提高治疗效果。比如在乳腺癌的治疗中,CDK4/6 抑制剂联合内分泌治疗,显著延长了患者的无进展生存期。深入研究肿瘤细胞周期,不仅有助于我们更好地理解癌症的本质,还为开发更加有效的癌症治疗方法提供了希望。