面试官:Redis内存满了会发生什么?

3,180 阅读3分钟

欢迎关注公众号:月伴飞鱼,日常分享程序员职场经验!

文章内容收录到个人网站,方便阅读:hardyfish.top/

资料分享

Redis设计与实现:

Redis开发运维实践指南:

Redis 的内存数据满了,它不会立即宕机。

Redis 会根据一些内存管理策略来处理内存数据满的情况。

具体行为取决于你的 Redis 配置和所使用的版本。

处理方式

Redis 内存数据满了,以下是可能发生的情况。

写入操作失败:

如果 Redis 没有配置开启持久化(如 RDBAOF),并且达到了最大内存限制。

  • 默认行为是不接受写操作并返回错误。

这是为了保护数据的一致性,防止数据丢失。

内存淘汰策略:

Redis 提供了多种内存淘汰策略来处理内存数据满的情况。

当数据满时,根据配置的淘汰策略,Redis 可能会自动删除一些数据来腾出空间。

持久化策略:

如果 Redis 配置了持久化(如 RDBAOF)。

当内存数据满时,Redis 可以将数据持久化到磁盘,从而腾出内存空间。

这样可以保证数据的持久性,并继续接受写入操作。

后果与影响

性能影响:

  • Redis不断接近内存限制时,它可能需要频繁地进行数据淘汰操作。
  • 这会增加CPU的负载,从而影响Redis服务器的响应时间和吞吐量。

数据丢失:

  • 根据淘汰策略,一些数据可能会被删除以释放内存。
  • 这意味着应用程序可能无法再访问这些数据。

写入失败:

  • noeviction策略下,当内存满时,所有写命令都将被拒绝。
  • 这可能导致应用程序无法正常工作。

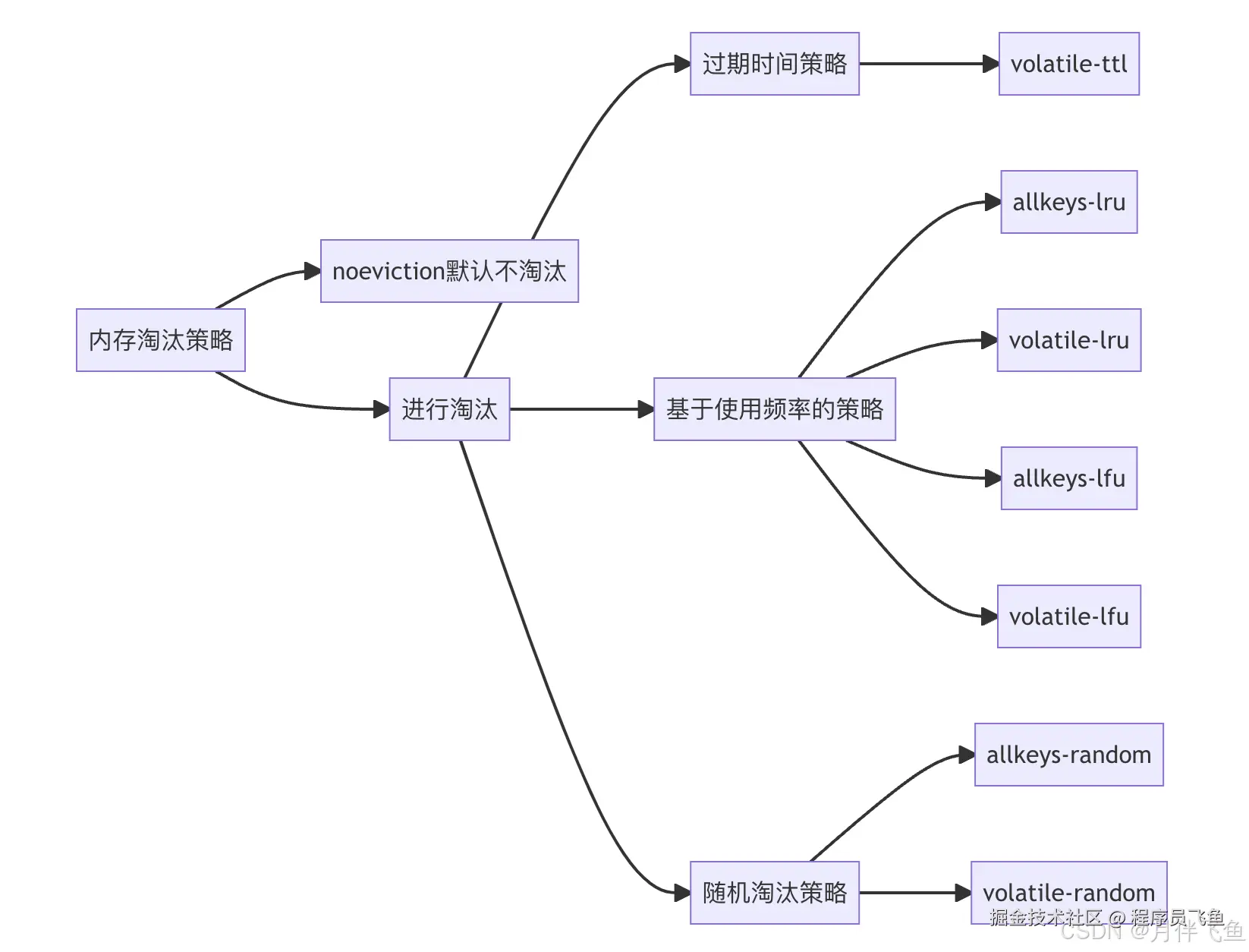
内存淘汰策略

在这里插入图片描述

noeviction

  • 不会淘汰任何键,达到内存限制后返回错误。

allkeys-random

  • 在所有键中,随机删除键。

volatile-random

  • 在设置了过期时间的键中,随机删除键。

allkeys-lru

  • 通过LRU算法淘汰最近最少使用的键,保留最近使用的键。

volatile-lru

  • 从设置了过期时间的键中,通过LRU算法淘汰最近最少使用的键。

allkeys-lfu

  • 从所有键中淘汰使用频率最少的键,从所有键中驱逐使用频率最少的键。

volatile-lfu

  • 从设置了过期时间的键中,通过LFU算法淘汰使用频率最少的键。

volatile-ttl

  • 从设置了过期时间的键中,淘汰马上就要过期的键。

应对策略

优化数据结构:

  • 优化数据使用结构,例如使用压缩列表或整数集合等,可以减少内存的使用。

内存分析:

  • 定期使用Redis的内存分析工具,如MEMORY USAGE命令,来找出内存使用的热点。

垂直或水平扩展:

  • 通过增加更多的Redis实例来分散数据,或升级现有实例的内存容量。

监控与告警:

  • 实施监控系统以跟踪内存使用情况,并在接近限制时发出告警,以便及时采取行动。

总之,当Redis的内存满了会导致写入失败、读取延迟增加、内存碎片和程序崩溃等问题。

为了避免这些问题的发生,可以采取相应的措施来限制内存使用和优化内存管理。