Google Play开发者账号解封之常用申诉模版一览!

2,632 阅读5分钟

天天更新Android出海经验,私我进Google Play交流群讨论出海技巧。

Google Play开发者账号被封,对很多开发者来说已经是家常便饭了。

虽说一直都有在流传申诉没有用,但是自己不试试怎么会知道有没有效果呢?并且我们不少Google Play交流群群友都申诉成功了!大家要相信,申诉就有机会,尤其是老账号用一个少一个,价值好几个w的老号,不申诉就认栽实在是太亏了!

申诉的时候,Google Play会让我们填一个表单,要如实填写。提醒一下,不建议乱来或随便写一些废话去糊弄Google Play。

在提交申诉之前,先自行审查一下,是不是引用了存在潜在风险、不太干净的库或SDK,在提交申诉。表单里的问题记得如实填写,有就有,没有就没有,一定要说实话。话不多说,直接上模版。

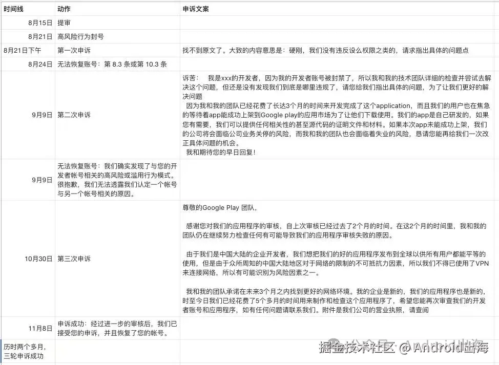
1. 梯子问题

适合中国开发者申诉,强调是墙的锅。申诉正文:

尊敬的Google Play 团队

感谢您对我们的应用程序的审核,自上次审核已经过去了2个月的时间。在这2个月的时间里,我和我的团队仍在继续努力检查任何有可能导致我们的应用程序审核失败的原因。

由于我们是中国大陆的企业开发者,我们想把我们的好的应用程序发布到全球以供所有用户都能平等的使用,但是由于众所周知的中国大陆地区对于网络的限制的不可抵抗力因素,所以我们不得已使用了VPN来连接网络,所以有可能识别为风险因素之一。

我和我的团队承诺在未来3个月之内找到更好的网络环境。我的企业是新的,我们的应用程序也是新的。时至今日我们已经花费了5个多月的时间用来制作和检查这个应用程序了,希望您能再次审查我们的开发者账号和应用程序,如有任何问题请联系我们。附件是我们公司的营业执照,请查阅。

2. 自身问题

此模板主要用于,说明自身确实违反政策,但是会整改,求原谅。

2.1 适合中国开发者。申诉正文:

尊敬的 Google Play 团队,

感谢您的回复。

我写信是为了上诉 Google Play 上针对我们应用的高风险发现。下面,我提供了有关我们公司、我们的合规做法、当前网络状态和需要改进的地方的详细信息,并附上了一份:

XXXXXXX有限公司干什么XXXX 【这里介绍注册邓白氏的公司的业务】

公司信息:

1. 邓白氏代码在申请两周后已全面申请。

2. 关于支付卡,我们确保之前没有 25 美元的支付订单。

3. 相关营业执照已在账户验证时发送给您,并已验证。确保我们的信息没有问题。

网络:

由于国内市场限制,接入海外网络受限,因此我们采用香港的云服务器作为我们的网络出口,确保不会因为网络环境而导致我们的市场规划出现问题。

应用:

为了确保我们的市场规划不会出现问题,我们的第一版应用要简单很多,我们的第一版应用是使用Flutter开发的,没有接入网络行为或其他SDK。但我们已经有后续的计划,会继续丰富我们的产品功能。

1.接入Firebase通知、事件分析等SDK,分析用户行为

2.加入VIP机制,通过Google Play购买获利

3.国际化、主题等

我们正在采取措施整改上述问题,并加强了内部审核流程,确保未来的合规和业务规范。也感谢团队对此事的关注,希望尽快解决此问题,以便我们继续为用户提供优质的服务。

祝好,

GP名称

公司名称

邮箱

2.2 适合海外开发者,申诉正文:

Dear Google Play Team,

I am sorry for My account violates the policy requirements. Actually I did not know about Google Play Developer Program policies. Please forgive me to the Multiple violations of the Developer Program Policies. I assure that i will never violate the Google Play Developer Program policies in future.

With Regards & Thanks.

3. 自身没问题

这里有2个海外模版供参考。

3.1 申诉正文:

Dear Google Play Console Team, This is to inform you that my Google Play Console account has been terminated on DD-MM-YYYY without my knowledge and I believe none of my application violates Google Play Developer Programme Policies and Developer Distribution Agreement. So, this is my humble request to you to please re-check my suspended account as I have not violated any of your policy. I think it may someone would have flagged my apps unknowingly. With Regards

*Your Name

J Mart Marketing & Business

3.2 申诉正文:

Dear Google Play Team,

On March 23, 2022, my Goolge Play Console account was unknowingly terminated. We have always strictly adhered to the Goolge Play Developer Program Policy and the Development Distribution Agreement, and I also believe that my application did not violate the Goolge Play Developer Program Policy and the Development Distribution Agreement. Therefore, I humbly request to re-check my suspended account as I have not violated any of your policies. Thank you for your attention.

With Regards

虽然Google Play的封号政策不近人情,但从过往的经验来看,误封的情况确实存在。而成功申诉的关键在于找准问题,并积极提供证据进行解释。通过合理的申诉,许多开发者最终得以恢复账号。

下面是一位群友分享的,从封号到账号恢复的艰辛旅程,供大家参考:

希望今天分享的这些经验,能够帮助更多开发者应对封号问题。

注意:大家在使用模版的时候,一定要稍加修改,不要直接套用,防止申诉模版一样而引起其他关联。

祝大家收到如下图顺利恢复账号的邮件。

总结

为了确保应用可以顺利上架,可以结合经验并深度阅读理解Google Play的政策,及时调整上架方案,不要跟Google Play反着来。

想了解更多关于App出海技巧,私我进Google Play交流群从小白秒变出海专家!