回顾学了快一个礼拜的“回溯算法”——摸着门道了

233 阅读9分钟

最近跟着Cral学了回溯算法,来个总结,也算回顾了

理论基础

回溯:递归的副产品,只要递归就要回溯。说回溯是暴力解题也不假,当然存在剪枝也算法进行优化。

回溯解决的问题

image.png

如何理解回溯

回溯解决的问题先抽象成树形结构。 回溯法解决都是在集合里面查找子集,集合大小就构成树的宽度,递归高度就是树的深度。 树当然要是有限的树(N叉树),也意味着有终止条件。

回溯模板

这里给出Carl 总结的回溯模板

void backtracking(参数) {
    if (终止条件) {
        存放结果;
        return;
    }

    for (选择:本层集合中元素(树中节点孩子的数量就是集合的大小)) {
        处理节点;
        backtracking(路径,选择列表); // 递归
        回溯,撤销处理结果
    }
}

结合图像进行理解

image.png

for循环就是遍历集合区间,可以理解一个节点有多少个孩子,这个for循环就执行多少次。

backtracking这里自己调用自己,实现递归。

大家可以从图中看出for循环可以理解是横向遍历,backtracking(递归)就是纵向遍历,这样就把这棵树全遍历完了,一般来说,搜索叶子节点就是找的其中一个结果了

【这里以3道经典题目作为回溯章节的回顾】

01| 组合(优化)

力扣题目链接(opens new window)

给定两个整数 n 和 k,返回 1 ... n 中所有可能的 k 个数的组合。

示例: 输入: n = 4, k = 2 输出: [ [2,4], [3,4], [2,3], [1,2], [1,3], [1,4], ]

思路

  • 根据k值,设k层循环。如果k=2,两层for就可以搞定,k=3,3层for, ... n就得递归多层嵌套了
  • 组合问题抽象成树形结构,并且考虑重复选出的数值可以进行剪枝

image.png

  • 可以看出这棵树,一开始集合是 1,2,3,4, 从左向右取数,取过的数,不再重复取。 第一次取1,集合变为2,3,4 ,因为k为2,我们只需要再取一个数就可以了,分别取2,3,4,得到集合[1,2] [1,3] [1,4],以此类推。 每次从集合中选取元素,可选择的范围随着选择的进行而收缩,调整可选择的范围
  • startIndex 就是防止出现重复的组合。 从图中看出,在集合[1,2,3,4]取1之后,下一层递归,就要在[2,3,4]中取数了,那么下一层递归如何知道从[2,3,4]中取数呢,靠的就是startIndex。
class Solution {
private:

    vector<vector<int>> result; // 存放符合条件结果的集合
    vector<int> path; // 用来存放符合条件结果
    void backtracking(int n, int k, int startIndex) {
        if (path.size() == k) {
            result.push_back(path);
            return;
        }
        for (int i = startIndex; i <= n - (k - path.size()) + 1; i++) { // 优化的地方
            path.push_back(i); // 处理节点
            backtracking(n, k, i + 1);
            path.pop_back(); // 回溯,撤销处理的节点
        }
    }
public:

    vector<vector<int>> combine(int n, int k) {
        backtracking(n, k, 1);
        return result;
    }
};
  • 时间复杂度: O(n * 2^n)
  • 空间复杂度: O(n)

补充:对于组合问题,什么时候需要startIndex呢?

如果是一个集合来求组合的话,就需要startIndex,例如:77.组合 (opens new window)216.组合总和III (opens new window)

如果是多个集合取组合,各个集合之间相互不影响,那么就不用startIndex,例如:17.电话号码的字母组合

其实给一个组合问题介绍一下就好,但是Cral“讲解集合里面出现重复值,求组合子集” 讲得让我必须拉出来让大家一起来学学

02| 组合总和II

力扣题目链接(opens new window):40.组合总和II

给定一个数组 candidates 和一个目标数 target ,找出 candidates 中所有可以使数字和为 target 的组合。

candidates 中的每个数字在每个组合中只能使用一次。

说明: 所有数字(包括目标数)都是正整数。解集不能包含重复的组合。

  • 示例 1:
  • 输入: candidates = [10,1,2,7,6,1,5], target = 8,
  • 所求解集为:
[
  [1, 7],
  [1, 2, 5],
  [2, 6],
  [1, 1, 6]
]
  • 示例 2:
  • 输入: candidates = [2,5,2,1,2], target = 5,
  • 所求解集为:
[
  [1,2,2],
  [5]
]

思路

  1. 本题candidates 中的每个数字在每个组合中只能使用一次。
  2. 本题数组candidates的元素是有重复的,而39.组合总和 (opens new window)是无重复元素的数组candidates
  • 最后本题和39.组合总和 (opens new window)要求一样,解集不能包含重复的组合。

  • 本题的难点在于区别2中:集合(数组candidates)有重复元素,但还不能有重复的组合。 我想着把所有组合求出来,再用set或者map去重,这么做很容易超时! 所以要在搜索的过程中就去掉重复组合。(一开始没注意重复,还是按原来的组合思路写,报错呐。考虑set去重,又超时。再跪倒在Cral门下)

  • 要去重的是同一树层上的“使用过”,同一树枝上的都是一个组合里的元素,不用去重。 举一个例子,candidates = [1, 1, 2], target = 3,(方便起见candidates已经排序了) 强调一下,树层去重的话,需要对数组排序!

选择过程树形结构如图所示:

image.png 可以看到图中,每个节点相对于 39.组合总和 (opens new window) 加了used数组,用来记录同一树枝上的元素是否使用过。

如果candidates[i] == candidates[i - 1] 并且 used[i - 1] == false,就说明:前一个树枝,使用了candidates[i - 1],也就是说同一树层使用过candidates[i - 1] 。 此时for循环里就应该做continue的操作。

那used数组怎么判断重复元素在树枝还是同一层?因为同一树层,used[i - 1] == false 才能表示,当前取的 candidates[i] 是从 candidates[i - 1] 回溯而来的。 而 used[i - 1] == true,说明是进入下一层递归,去下一个数,所以是树枝上

回溯三部曲分析完了,整体C++代码如下:

class Solution {
private:
    vector<vector<int>> result;
    vector<int> path;
    void backtracking(vector<int>& candidates, int target, int sum, int startIndex, vector<bool>& used) {
        if (sum == target) {
            result.push_back(path);
            return;
        }
        for (int i = startIndex; i < candidates.size() && sum + candidates[i] <= target; i++) {
            // used[i - 1] == true,说明同一树枝candidates[i - 1]使用过
            // used[i - 1] == false,说明同一树层candidates[i - 1]使用过
            // 要对同一树层使用过的元素进行跳过
            if (i > 0 && candidates[i] == candidates[i - 1] && used[i - 1] == false) {
                continue;
            }
            sum += candidates[i];
            path.push_back(candidates[i]);
            used[i] = true;
            backtracking(candidates, target, sum, i + 1, used); // 和39.组合总和的区别1,这里是i+1,每个数字在每个组合中只能使用一次
            used[i] = false;
            sum -= candidates[i];
            path.pop_back();
        }
    }

public:
    vector<vector<int>> combinationSum2(vector<int>& candidates, int target) {
        vector<bool> used(candidates.size(), false);
        path.clear();
        result.clear();
        // 首先把给candidates排序,让其相同的元素都挨在一起。
        sort(candidates.begin(), candidates.end());
        backtracking(candidates, target, 0, 0, used);
        return result;
    }
};
  • 时间复杂度: O(n * 2^n)
  • 空间复杂度: O(n)

03| 复原IP地址

力扣题目链接:93.复原IP地址

有效 IP 地址 正好由四个整数(每个整数位于 0 到 255 之间组成,且不能含有前导 0),整数之间用 '.' 分隔。 例如:"0.1.2.201" 和 "192.168.1.1" 是 有效 IP 地址,但是 "0.011.255.245""192.168.1.312" 和 "192.168@1.1" 是 无效 IP 地址。

给定一个只包含数字的字符串 s ,用以表示一个 IP 地址,返回所有可能的有效 IP 地址,这些地址可以通过在 s 中插入 '.' 来形成。你 不能 重新排序或删除 s 中的任何数字。你可以按 任何 顺序返回答案。

示例 1:

输入: s = "25525511135"
输出: ["255.255.11.135","255.255.111.35"]

示例 2:

输入: s = "0000"
输出: ["0.0.0.0"]

示例 3:

输入: s = "101023"
输出: ["1.0.10.23","1.0.102.3","10.1.0.23","10.10.2.3","101.0.2.3"]

提示:

  • 1 <= s.length <= 20
  • s 仅由数字组成

思路

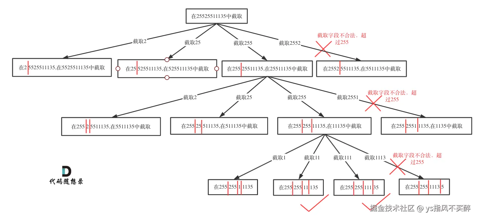
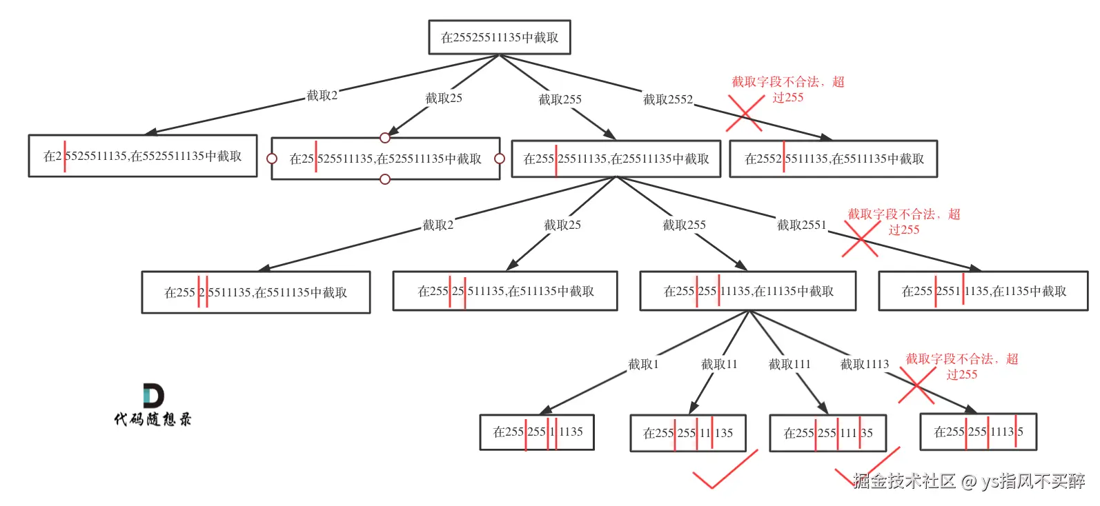
  • 意识到要切割,就可以使用回溯。当然还是一脸茫然,那看看下面Cral给的图片进行理解

image.png

再次奏响回溯三部曲

  • 递归参数

131.分割回文串 (opens new window)中提到切割问题类似组合问题。

startIndex一定是需要的,因为不能重复分割,记录下一层递归分割的起始位置。

本题我们还需要一个变量pointNum,记录添加逗点的数量。 所以代码如下:

vector<string> result;// 记录结果
// startIndex: 搜索的起始位置,pointNum:添加逗点的数量
void backtracking(string& s, int startIndex, int pointNum) {
  • 递归终止条件

终止条件和131.分割回文串 (opens new window)情况就不同了,本题明确要求只会分成4段,所以不能用切割线切到最后作为终止条件,而是分割的段数作为终止条件。

pointNum表示逗点数量,pointNum为3说明字符串分成了4段了。

然后验证一下第四段是否合法,如果合法就加入到结果集里

代码如下:

if (pointNum == 3) { // 逗点数量为3时,分隔结束
    // 判断第四段子字符串是否合法,如果合法就放进result中
    if (isValid(s, startIndex, s.size() - 1)) {
        result.push_back(s);
    }
    return;
}
  • 单层搜索的逻辑

131.分割回文串 (opens new window)中已经讲过在循环遍历中如何截取子串。

for (int i = startIndex; i < s.size(); i++)循环中 [startIndex, i] 这个区间就是截取的子串,需要判断这个子串是否合法。 如果合法就在字符串后面加上符号.表示已经分割。 如果不合法就结束本层循环,如图中剪掉的分支:

93.复原IP地址

然后就是递归和回溯的过程:

递归调用时,下一层递归的startIndex要从i+2开始(因为需要在字符串中加入了分隔符.),同时记录分割符的数量pointNum 要 +1。

回溯的时候,就将刚刚加入的分隔符. 删掉就可以了,pointNum也要-1。

代码如下:

for (int i = startIndex; i < s.size(); i++) {
    if (isValid(s, startIndex, i)) { // 判断 [startIndex,i] 这个区间的子串是否合法
        s.insert(s.begin() + i + 1 , '.');  // 在i的后面插入一个逗点
        pointNum++;
        backtracking(s, i + 2, pointNum);   // 插入逗点之后下一个子串的起始位置为i+2
        pointNum--;                         // 回溯
        s.erase(s.begin() + i + 1);         // 回溯删掉逗点
    } else break; // 不合法,直接结束本层循环
}

判断子串是否合法

最后就是在写一个判断段位是否是有效段位了。

主要考虑到如下三点:

  • 段位以0为开头的数字不合法
  • 段位里有非正整数字符不合法
  • 段位如果大于255了不合法

代码如下:

// 判断字符串s在左闭右闭区间[start, end]所组成的数字是否合法
bool isValid(const string& s, int start, int end) {
    if (start > end) {
        return false;
    }
    if (s[start] == '0' && start != end) { // 0开头的数字不合法
            return false;
    }
    int num = 0;
    for (int i = start; i <= end; i++) {
        if (s[i] > '9' || s[i] < '0') { // 遇到非数字字符不合法
            return false;
        }
        num = num * 10 + (s[i] - '0');
        if (num > 255) { // 如果大于255了不合法
            return false;
        }
    }
    return true;
}

这就不给其他题单了,有想刷的题单找Cral

多刷刷题,回溯篇结束~~