前言
现如今API接口的编写与调试已成为开发人员不可或缺的技能,工欲善其事,必先利其器,选择一款优秀的API管理工具显得尤为重要。本文大姚给大家推荐10款程序员常用的API管理工具,大家可以根据自身和团队情况按需选择一款进行使用。
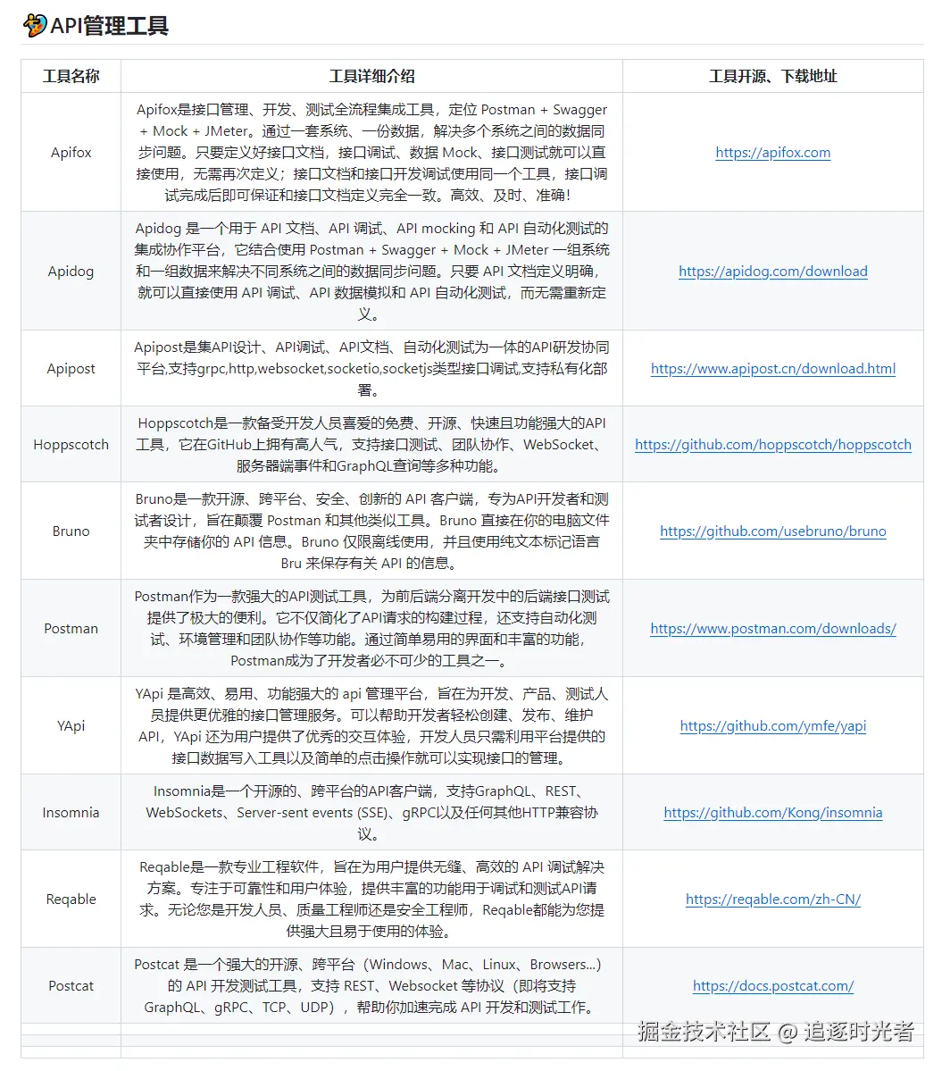
Apifox
Apifox是接口管理、开发、测试全流程集成工具,定位 Postman + Swagger + Mock + JMeter。通过一套系统、一份数据,解决多个系统之间的数据同步问题。只要定义好接口文档,接口调试、数据 Mock、接口测试就可以直接使用,无需再次定义;接口文档和接口开发调试使用同一个工具,接口调试完成后即可保证和接口文档定义完全一致。高效、及时、准确!
- 下载地址:apifox.com
Apidog
Apidog 是一个用于 API 文档、API 调试、API mocking 和 API 自动化测试的集成协作平台,它结合使用 Postman + Swagger + Mock + JMeter 一组系统和一组数据来解决不同系统之间的数据同步问题。只要 API 文档定义明确,就可以直接使用 API 调试、API 数据模拟和 API 自动化测试,而无需重新定义。
- 下载地址:apidog.com/download
Apipost
Apipost是集API设计、API调试、API文档、自动化测试为一体的API研发协同平台,支持grpc,http,websocket,socketio,socketjs类型接口调试,支持私有化部署。
Hoppscotch
Hoppscotch是一款备受开发人员喜爱的免费、开源、快速且功能强大的API工具,它在GitHub上拥有高人气,支持接口测试、团队协作、WebSocket、服务器端事件和GraphQL查询等多种功能。
- 开源地址:github.com/hoppscotch/…
- 在线体验地址:hoppscotch.io
Bruno
Bruno是一款开源、跨平台、安全、创新的 API 客户端,专为API开发者和测试者设计,旨在颠覆 Postman 和其他类似工具。Bruno 直接在你的电脑文件夹中存储你的 API 信息。Bruno 仅限离线使用,并且使用纯文本标记语言 Bru 来保存有关 API 的信息。
Postman
Postman作为一款强大的API测试工具,为前后端分离开发中的后端接口测试提供了极大的便利。它不仅简化了API请求的构建过程,还支持自动化测试、环境管理和团队协作等功能。通过简单易用的界面和丰富的功能,Postman成为了开发者必不可少的工具之一。
YApi
YApi 是高效、易用、功能强大的 api 管理平台,旨在为开发、产品、测试人员提供更优雅的接口管理服务。可以帮助开发者轻松创建、发布、维护 API,YApi 还为用户提供了优秀的交互体验,开发人员只需利用平台提供的接口数据写入工具以及简单的点击操作就可以实现接口的管理。
- 开源地址:github.com/ymfe/yapi
Insomnia
Insomnia是一个开源的、跨平台的API客户端,支持GraphQL、REST、WebSockets、Server-sent events (SSE)、gRPC以及任何其他HTTP兼容协议。
Reqable
Reqable是一款专业工程软件,旨在为用户提供无缝、高效的 API 调试解决方案。专注于可靠性和用户体验,提供丰富的功能用于调试和测试API请求。无论您是开发人员、质量工程师还是安全工程师,Reqable都能为您提供强大且易于使用的体验。
Postcat
Postcat 是一个强大的开源、跨平台(Windows、Mac、Linux、Browsers...)的 API 开发测试工具,支持 REST、Websocket 等协议(即将支持 GraphQL、gRPC、TCP、UDP),帮助你加速完成 API 开发和测试工作。
- 下载地址:docs.postcat.com
程序员常用的工具软件
本文所有工具都已收录至Awesome Tools,程序员常用高效实用工具、软件资源精选,办公效率提升利器。