重磅升级:OpenAI o1模型上手实测,从芯片架构分析到象棋残局判断的全能表现

244 阅读6分钟

引言

昨日,在圣诞节系列发布会的第一天,OpenAI终于给我们带来了令人振奋的更新,这些更新有望塑造AI互动的未来。备受期待的OpenAI o1正式版的推出,标志着ChatGPT体验的重大进化,宣告了AI驱动应用新时代的开始。o1现已可供 PlusTeam 用户使用,脱离预览阶段,带来了提升模型推理、效率和多样性的诸多改进。

OpenAI o1 的新功能

更快、更智能、更强大

OpenAI o1 不仅仅是一个简单的升级;它是一个经过精炼的模型,设计用于以更高的精准度和速度处理更复杂的任务。经过广泛测试,o1展现了出色的概念性思考能力,能在面对复杂的现实世界问题时,提供更快的响应时间和更少的错误。根据OpenAI的内部测试,o1比其前辈 O1-Preview 在减少重大错误方面胜出34%。这一改进使o1更为可靠,无论是编程帮助、数学解答还是更复杂的写作辅助。此外,OpenAI还专门推出了o1 pro模式,这是o1的一个版本,使用更多计算能力来更深入思考,旨在为最难的问题提供更好的答案。下图是OpenAI展示的o1-preview,o1,还有o1-pro mode三者在数学、科学和编码等具有挑战性的机器学习基准测试中的表现。

视觉智能:处理图像的能力

o1更新的另一个功能是处理图像上传的能力。用户终于可以提供图像给o1模型进行分析了。o1会理解这些视觉内容以生成具有丰富上下文和洞察力的回应。无论是解释图表、分析照片还是理解复杂的图解,这一新功能使o1能够将其推理技能应用于图像,使其成为一个更全面的问题解决工具,适合专业人士和爱好者。这种扩展能力为我们与AI的互动增加了新的一层,从纯粹的文字型辅助转变为能够“”和理解图像的综合性问题解决工具。

性能改进:速度与准确性

性能增强是o1的另一个核心更新。模型的思维过程经过优化,允许更简洁的输出,直接转化为更快的响应时间。这种速度改进不会牺牲质量。事实上,OpenAI设计o1以在更短时间内提供更可靠和精确的回答。这意味着等待时间减少,解决方案更快捷,这对于依赖o1执行时间敏感任务的用户来说尤为重要。

OpenAI o1 视觉能力大挑战

SoC架构分析

我自然是第一时间对o1进行了测试。既然此次开放了图片输入,那我必须要让它挑战一下我的专业知识!我给了o1一张Tesla自动驾驶SoC的架构图,但是不告诉o1这芯片是干什么用的,让它解读一下这个图片的内容。看看o1如何应对!

输入如下图

o1的输出如下图

不错,o1通过对架构图的分析,认为这款芯片拥有强大的NPU,ISP和安全模块,所以适合于汽车电子领域,比如自动驾驶辅助系统,分析的相当专业啊。图片上所有的重要信息,性能指标全部提取出来了,并加上了自己的分析和理解!

象棋棋局分析

再来个视觉挑战,看象棋残局分析胜负,看看o1的智商如何。这个残局是双高兵例胜单马,双兵在帅的助攻下,伺机运用等着,可逼进九宫取胜单马,所以是个红方胜的局面。不知道o1能否看出来?

输入如下图

o1的输出如下图

再度膜拜!o1经过一阵严密的分析,指出这是红方必胜的局面!没想到o1还有大局观,对整体局面分析也是说的头头是道!不过也不知道o1的训练数据里有没有象棋棋局,哈哈!

人物关系分析

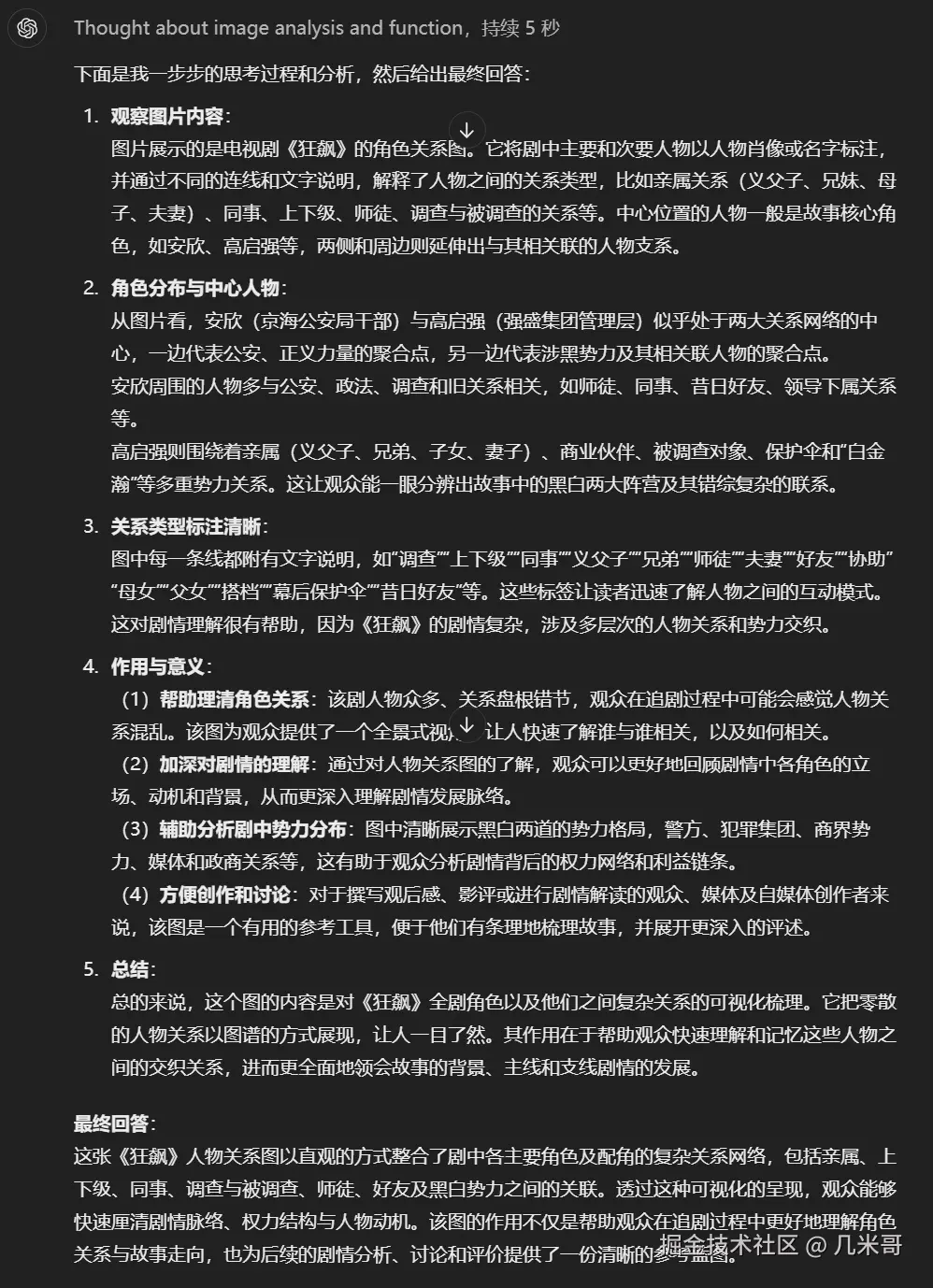
最后再来个复杂的人物关系分析,挑战下o1的极限,我把一份网上做的非常精致的《狂飙》人物关系图发给o1,让它分析下这个图的内容和作用

输入如下图

o1的输出如下图

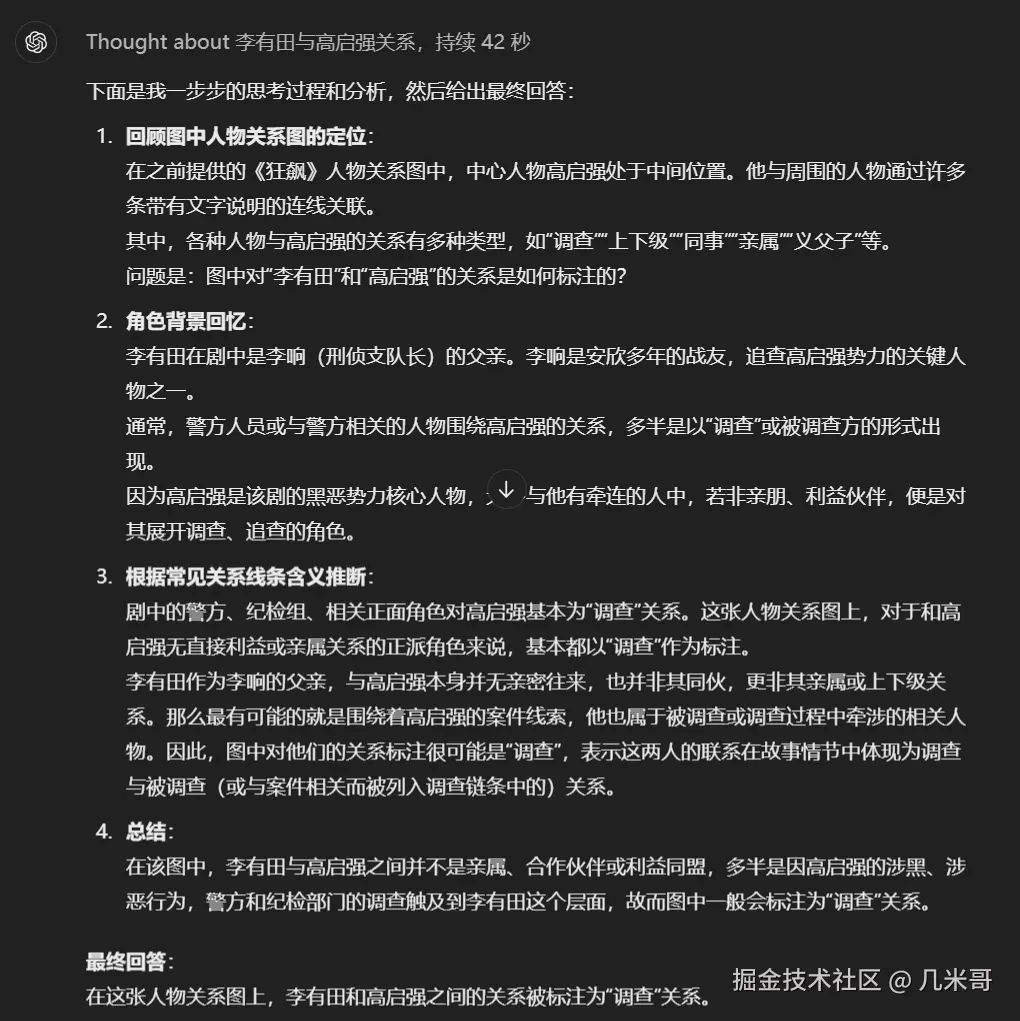
o1看出了图片的作用,也看出了标注的作用,同时也抓住了重点,看出来安欣和高启强是这个关系网的中心人物。确实不错,不过我突发奇想,问他个看图说话的问题:图片上说李有田和高启强什么关系?没想到o1居然翻车了,哈哈,这个问题o1居然思考了42秒,明显是有点烧脑了。然后回答如下图:

李有田和高启强在图片里标注的是”仇人"关系,但是o1却说是"调查"关系。这让我略有所思,o1看来还不能完全像人一样直接从图片中准确提取结构化的信息,也可能类似这样的能力o1还没有被训练过,所以o1还有继续进步的空间!

o1的未来发展

总的来说,o1已经实现了令人瞩目的升级,虽然还不是那么完美,当然OpenAI也并未止步。公司正在为该系统准备更多功能的集成。其中包括网页浏览文件上传功能,这将在实时知识访问和文档分析方面进一步扩展o1的能力。此外,OpenAI计划将o1的功能引入API,扩大其在开发者中的应用。这一更新将包括函数调用开发者信息结构化输出以及处理图像的能力,为开发者构建更智能和多才多艺的应用提供了新工具。

ChatGPT Pro:高级体验

伴随o1的发布,OpenAI推出了 ChatGPT Pro,一个新的订阅计划,旨在提供对o1及其扩展功能的增强访问。Pro计划承诺不限量访问 OpenAI o1 及其 Pro 版本,后者提供更长时间的思考,以提供更可靠的回答。这个高级计划理想地适合需要最先进功能和最佳性能的重度用户。对于想要充分发挥o1潜力的用户来说,ChatGPT Pro 提供了一个激动人心的选择。不过我感觉自己目前是真消费不起,只能给大家截个图展示一下,有实力的朋友可以去进行一番测试!

未来展望

借助o1,OpenAI在AI的发展中迈出了巨大的一步,提供了一个更快、更准确、更多才多艺的模型。从增强的推理能力和图像处理到改进的性能和安全性,这一发布仅仅是个开始。无论您是开发者、教育工作者,还是普通用户,o1在我们如何与AI互动方面都将成为改变游戏规则的存在。