Slab 内存管理

250 阅读17分钟

Nginx Slab内存管理

Slab 内存管理的核心思想是将内存分成多个大小固定的块(称为 "slab"),采用 Best Fit 思想分配给需要内存的对象。这种方式不同于传统的内存管理方法(如直接从操作系统请求内存),Slab 会预先分配一定数量的内存,并根据需要在这些内存块中分配。

一、 操作 slab 共享内存的方法

//初始化新创建的内存
void ngx_slab_init(ngx_slab_pool_t *pool)
//加锁保护的内存分配方式
void *ngx_slab_alloc(ngx_slab_pool_t *pool, size_t size)
//不加锁保护的内存分配方式
void *ngx_slab_alloc_locked(ngx_slab_pool_t *pool, size_t size)
//分配空闲页
static ngx_slab_page_t *ngx_slab_alloc_pages(ngx_slab_pool_t *pool, ngx_unit_t pages)
//加锁分配内存后初始化为 0
void *ngx_slab_calloc(ngx_slab_pool_t *pool, size_t size)
//同上,区别为不加锁
void *ngx_slab_calloc_locked(ngx_slab_pool_t *pool, size_t size)
//加锁保护的内存释放方法
void ngx_slab_free(ngx_slab_pool_t *pool, void *p)
//不加锁保护的内存释放方法
void ngx_slab_free_locked(ngx_slab_pool_t *pool, void *p)
//将空闲页追加到 free 指针后
void ngx_slab_free_pages(ngx_slab_pool_t *pool, ngx_slab_page_t *page, ngx_uint_t pages)
typedef struct {
    ngx_shmtx_sh_t    lock; //为下面的互斥锁mutex服务,使用原子锁来实现的Nginx互斥锁需要用到本变量;

    size_t            min_size;//设定的最小内存块的大小
    size_t            min_shift;//min_size的对应的位偏移

    ngx_slab_page_t  *pages;//每一页对应一个ngx_slab_page_t,所有的 ngx_slab_page_t 存放在连续的内存中组成数组,pages 就是数组首地址
    ngx_slab_page_t  *last;//上述描述数组的最后一个元素的下一个元素,即下一个数组元素的首地址
    ngx_slab_page_t   free;// 空闲的ngx_slab_page_t链表的头结点

    ngx_slab_stat_t  *stats;
    ngx_uint_t        pfree;

    u_char           *start;//所有的实际页面全部连续地放在一起,start 指向这个连续的内存的首地址
    u_char           *end;// 指向这个连续的内存的尾地址

    ngx_shmtx_t       mutex;// 互斥锁

    u_char           *log_ctx;//操作失败时会记录日志,为区别是哪个slab共享内存出错,可以在slab中分配一段内存存放描述的字符串,然后再用log_ctx指向这个字符串;
    u_char            zero;//实际就是‘\0’,当log_ctx没有赋值时,将直接指向zero,表示空字符串防止出错;

    unsigned          log_nomem:1;

    void             *data;//由各个使用slab的模块自由使用,slab管理内存时不会用到它
    void             *addr;//指向所属的ngx_shm_zone_t里的ngx_shm_t成员的addr成员,一般用于指示一段共享内存块的起始位置
} ngx_slab_pool_t;

struct ngx_slab_page_s {
    uintptr_t         slab;//多用途,
    ngx_slab_page_t  *next;//指向双向链表的下一个
    uintptr_t         prev;//多用途,同时用于指向双向链表的上一页
};

各元素解释:

ngx_slab_page_t
slabnextprev
小块内存,小于ngx_slab_exact_size(ngx_pagesize / (8 * sizeof(uintptr_t)))表示该页面上存放的等长内存块大小,用位偏移的方式进行表示指向双向链表的下一个元素,如果不存在,为0低两位位 11,如果当前页面内存块使用完,则以NGX_SLAB_SMALL表示当前页面存放的是小块内存,且已经用完,从半满页链表脱离
中等内存,等于 ngx_slab_exact_size作为 bitmap 表示页上的内存块是否已被使用同上低两位为 10,如果当前页面内存块使用完,以 NGX_SLAB_EXACT表示当前页面存放的是中等大小的内存,且已经用完,从半满页链表脱离
大块内存,大于ngx_slab_exact_size,小于 ngx_slab_max_size高 TDC_STORAGE_MAP_MASK位标识 bitmap,低TDC_STORAGE_SHIFT_MASK位表示存放的内存块大小同上低两位为 01,以 NGX_SLAB_BIG表示当前页面存放的是大块内存,且已经用完,从半满页链表脱离
超大内存,大于等于 ngx_slab_max_size超大内存会使用一页或多页,这些页都在一起使用。对于这些页面中的第一页,slab 的前三位会被设置为ngx_slab_page_start,其余位表示紧随其后紧邻的同批页面数;后面没有的话设置为SLAB_PAGE_BUSY同上低两位为00,以 NGX_SLAB_PAGE表示当前页面以整页表示,且已经用完,从半满页链表脱离

ngx_slab_exact_size = ngx_pagesize / (8 * sizeof(uintptr_t)):slab成员类型为uintptr_t,他有 sizeof(uintptr_t)个字节,每个字节有 8 位,那么按顺序 slab 就能表示 8*sizeof(uintptr_t)个内存块,则ngx_slab_exact_size便是 slab 恰好能以 bitmap 的方式指明页面中所有内存块的使用状态。

ngx_slab_max_size = ngx_pagesize / 2,即 2048KB。

二、 分配内存流程

2.1 共享内存初始化

void ngx_slab_init(ngx_slab_pool_t *pool)
{
    u_char *p;
    size_t size;
    ngx_int_t m;
    ngx_uint_t i, n, pages;
    ngx_slab_page_t *slots, *page;
    // 8
    pool->min_size = (size_t)1 << pool->min_shift;
    /* ngx_slab_slots 宏实际是将 (pool) + sizeof(ngx_slab_pool_t) 后的起始地址
     * 赋给 slots,管理槽大小 */
    slots = ngx_slab_slots(pool);

    p = (u_char *)slots;
    // 计算此块共享内存中除去 pool (即ngx_slab_pool_t结构体)所占的内存后
    // 余下的内存大小
    size = pool->end - p;

    ngx_slab_junk(p, size);
    // n=9
    n = ngx_pagesize_shift - pool->min_shift;
    // 初始化 slots 数组,大小为 9 * sizeof(ngx_slab_page_t)
    for (i = 0; i < n; i++)
    {
        /* only "next" is used in list head */
        slots[i].slab = 0;
        slots[i].next = &slots[i];
        slots[i].prev = 0;
    }
    // p 指针向前移动,指向slots数组的末尾
    p += n * sizeof(ngx_slab_page_t);
    // pool->start 指向 slots 数组的末尾
    pool->stats = (ngx_slab_stat_t *)p;
    // 将 pool->stats[9] 数组置零
    ngx_memzero(pool->stats, n * sizeof(ngx_slab_stat_t));
    // p 再次向前移动,指向 pool->stats[9] 数组的尾部
    p += n * sizeof(ngx_slab_stat_t);
    // 计算余下共享内存的大小,此时,共享内存已经用于三块:
    // ngx_slab_pool_t + n * (sizeof(ngx_slab_page_t) + sizeof(ngx_slab_stat_t)
    size -= n * (sizeof(ngx_slab_page_t) + sizeof(ngx_slab_stat_t));
    // 计算余下的共享内存中可以分成多少个 page(每个 page 为 4096 +
    // 额外的 sizeof(ngx_slab_page_t) 大小)
    // 由前面知,此时 pages = 2544
    pages = (ngx_uint_t)(size / (ngx_pagesize + sizeof(ngx_slab_page_t)));
    // 将 pool->pages 指向 pool->stats[9] 数组的尾部
    pool->pages = (ngx_slab_page_t *)p;
    ngx_memzero(pool->pages, pages * sizeof(ngx_slab_page_t));

    page = pool->pages;

    /* only "next" is used in list head */
    pool->free.slab = 0;
    pool->free.next = page;
    pool->free.prev = 0;
    // pages 的大小为余下共享内存中可以划分的页数
    // 每页(大小为 4096 + sizeof(ngx_slab_page_t))
    page->slab = pages;
    // pool->free 代表当前空闲的页
    page->next = &pool->free;
    page->prev = (uintptr_t)&pool->free;
    // 指向经过对齐后的新地址起始处
    pool->start = ngx_align_ptr(p + pages * sizeof(ngx_slab_page_t),
                                ngx_pagesize);

    m = pages - (pool->end - pool->start) / ngx_pagesize;
    if (m > 0)
    {
        pages -= m;
        page->slab = pages;
    }

    pool->last = pool->pages + pages;
    pool->pfree = pages;

    pool->log_nomem = 1;
    pool->log_ctx = &pool->zero;
    pool->zero = '\0';
}

初始化后内存布局如下:

共享内存初始布局.png 空闲页链表如下:

空闲页双向链表.png

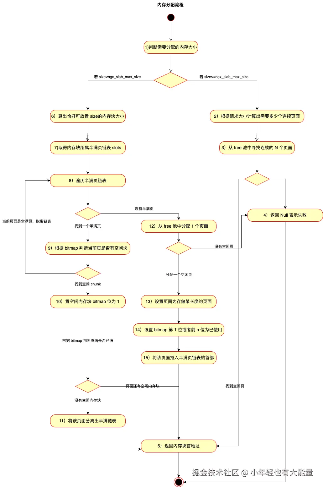
2.2 内存分配

void *
ngx_slab_alloc(ngx_slab_pool_t *pool, size_t size) // 加锁保护的内存分配方法
{
    void *p;

    ngx_shmtx_lock(&pool->mutex);

    p = ngx_slab_alloc_locked(pool, size);

    ngx_shmtx_unlock(&pool->mutex);

    return p;
}
void *
ngx_slab_alloc_locked(ngx_slab_pool_t *pool, size_t size) // 不加锁保护的内存分配方法
{
    size_t s;
    uintptr_t p, m, mask, *bitmap;
    ngx_uint_t i, n, slot, shift, map;
    ngx_slab_page_t *page, *prev, *slots;
    // 1)用户申请内存 size 大于ngx_slab_max_size,直接以页的形式分配空间。
    if (size > ngx_slab_max_size)
    {

        ngx_log_debug1(NGX_LOG_DEBUG_ALLOC, ngx_cycle->log, 0,
                       "slab alloc: %uz", size);
        // 2)、3)请求页面
        page = ngx_slab_alloc_pages(pool, (size >> ngx_pagesize_shift) + ((size % ngx_pagesize) ? 1 : 0));

        if (page)
        {
            // 计算具体的page的位置
            p = ngx_slab_page_addr(pool, page);
        }
        else
        {
            p = 0;
        }
        // 返回
        goto done;
    }
    // 请求的size小于等于2048,可用slot满足请求
    // 请求的size大于128
    if (size > pool->min_size)
    {
        shift = 1;
        // 6)计算满足 size 字节的内存偏移量 shift
        for (s = size - 1; s >>= 1; shift++)
        { /* void */
        }
        // 7)计算该页划分的 slot 块的大小(该 slot 大小对应的移位值)
        slot = shift - pool->min_shift;
    }
    else
    {
        // 请求的size小于等于128,从 slot[0]开始分配
        shift = pool->min_shift;
        slot = 0;
    }
    // 设置该 slot 的引用计数加1
    pool->stats[slot].reqs++;

    ngx_log_debug2(NGX_LOG_DEBUG_ALLOC, ngx_cycle->log, 0,
                   "slab alloc: %uz slot: %ui", size, slot);
    // 7)取得分级数组的起始位置
    slots = ngx_slab_slots(pool);
    // 获取对应的slot的用于取chunk的页
    page = slots[slot].next;
    // 最开始的时候,即还没有开始分配页时,page->next 等于 page。存在用于切割chunk的页
    if (page->next != page)
    {
        // case 2.1:请求的大小小于可exact切割的chunk大小,即128,需要占用page中前面的chunk来作为chunk使用状况的位图
        if (shift < ngx_slab_exact_shift)
        {
            // 得到bitmap起始存放的位置,即要分配的半满页的实际页面首地址
            bitmap = (uintptr_t *)ngx_slab_page_addr(pool, page);
            // 计算2^shift大小内存块的对应bitmap的个数
            map = (ngx_pagesize >> shift) / (8 * sizeof(uintptr_t));

            for (n = 0; n < map; n++)
            {
                // 8)查找未使用的chunk:通过将bitmap的每一位与0xfffffffffff做比较,快速查找未使用的chunk,一块就行
                if (bitmap[n] != NGX_SLAB_BUSY)
                {
                    // 依次检查bitmap的各位,以得到未使用的chunk.
                    for (m = 1, i = 0; m; m <<= 1, i++)
                    {
                        if (bitmap[n] & m)
                        {
                            continue;
                        }
                        // 10)置使用标记
                        bitmap[n] |= m;
                        // 计算找到的chunk的偏移位置。
                        i = (n * 8 * sizeof(uintptr_t) + i) << shift;

                        p = (uintptr_t)bitmap + i;

                        pool->stats[slot].used++;
                        // 11)当每个bitmap标示的chunk刚好使用完时,都会去检查是否还有chunk未使用
                        // 若chunk全部使用完,则将当前的page脱离下来。
                        if (bitmap[n] == NGX_SLAB_BUSY)
                        {
                            for (n = n + 1; n < map; n++)
                            {
                                if (bitmap[n] != NGX_SLAB_BUSY)
                                {
                                    goto done;
                                }
                            }

                            prev = ngx_slab_page_prev(page);
                            prev->next = page->next;
                            page->next->prev = page->prev;

                            page->next = NULL;
                            // 置chunk的类型为small
                            page->prev = NGX_SLAB_SMALL;
                        }

                        goto done;
                    }
                }
            }
        }
        else if (shift == ngx_slab_exact_shift)
        {
            // 请求的大小刚好为exact的大小,即128,这时slab仅做bitmap使用
            // 直接比较slab看有空的chunk不
            for (m = 1, i = 0; m; m <<= 1, i++)
            {
                if (page->slab & m)
                {
                    continue;
                }
                // 置使用标记
                page->slab |= m;
                // 当每个bitmap标示的chunk刚好使用完时,都会去检查是否还有chunk未使用
                // 若chunk全部使用完,则将当前的page脱离下来。
                if (page->slab == NGX_SLAB_BUSY)
                {
                    prev = ngx_slab_page_prev(page);
                    prev->next = page->next;
                    page->next->prev = page->prev;

                    page->next = NULL;
                    page->prev = NGX_SLAB_EXACT;
                }

                p = ngx_slab_page_addr(pool, page) + (i << shift);

                pool->stats[slot].used++;

                goto done;
            }
        }
        else
        { /* shift > ngx_slab_exact_shift */
            // case 2.3:申请的size大小128,但小于等于2048时。
            // 此时的slab同时存储bitmap及表示chunk大小的shift,高位为bitmap.
            // 获取bitmap的高位mask.
            mask = ((uintptr_t)1 << (ngx_pagesize >> shift)) - 1;
            mask <<= NGX_SLAB_MAP_SHIFT;
            // 逐位查找空的chunk.
            for (m = (uintptr_t)1 << NGX_SLAB_MAP_SHIFT, i = 0;
                 m & mask;
                 m <<= 1, i++)
            {
                if (page->slab & m)
                {
                    continue;
                }

                page->slab |= m;

                if ((page->slab & NGX_SLAB_MAP_MASK) == mask)
                {
                    prev = ngx_slab_page_prev(page);
                    prev->next = page->next;
                    page->next->prev = page->prev;

                    page->next = NULL;
                    page->prev = NGX_SLAB_BIG;
                }

                p = ngx_slab_page_addr(pool, page) + (i << shift);

                pool->stats[slot].used++;

                goto done;
            }
        }

        ngx_slab_error(pool, NGX_LOG_ALERT, "ngx_slab_alloc(): page is busy");
        ngx_debug_point();
    }
    // 从空闲页链表中申请 1 页
    page = ngx_slab_alloc_pages(pool, 1);
    // 申请页成功
    if (page)
    {
        // 申请的内存小于 ngx_slab_exact_size 的情况
        // 假设按 8 字节划分,则 1 个 4KB 的 page 页将被划分为 512 块,
        // 表示各个 slot 块状态的位图也就需要 512 个 bit 位,一个 slab
        // 字段明显不足,所以需要为位图另找存储空间,而 slab 字段仅用于
        // 存储 slot 块大小(仅存其对应的移位数).
        if (shift < ngx_slab_exact_shift)
        {
            bitmap = (uintptr_t *)ngx_slab_page_addr(pool, page);
            // n 表示多少内存块才能放下 bitmap
            n = (ngx_pagesize >> shift) / ((1 << shift) * 8);

            if (n == 0)
            {
                n = 1;
            }
            // 因为前面内存块需设置为 bitmap,估设置为NGX_SLAB_BUSY
            /* "n" elements for bitmap, plus one requested */

            for (i = 0; i < (n + 1) / (8 * sizeof(uintptr_t)); i++)
            {
                bitmap[i] = NGX_SLAB_BUSY;
            }

            m = ((uintptr_t)1 << ((n + 1) % (8 * sizeof(uintptr_t)))) - 1;
            bitmap[i] = m;

            map = (ngx_pagesize >> shift) / (8 * sizeof(uintptr_t));

            for (i = i + 1; i < map; i++)
            {
                bitmap[i] = 0;
            }
            // slab 仅用于存储 slot 块大小(仅存其对应的移位数)
            page->slab = shift;
            page->next = &slots[slot];
            page->prev = (uintptr_t)&slots[slot] | NGX_SLAB_SMALL;

            slots[slot].next = page;

            pool->stats[slot].total += (ngx_pagesize >> shift) - n;

            p = ngx_slab_page_addr(pool, page) + (n << shift);

            pool->stats[slot].used++;

            goto done;
        }
        else if (shift == ngx_slab_exact_shift)
        {

            page->slab = 1;
            page->next = &slots[slot];
            page->prev = (uintptr_t)&slots[slot] | NGX_SLAB_EXACT;

            slots[slot].next = page;

            pool->stats[slot].total += 8 * sizeof(uintptr_t);

            p = ngx_slab_page_addr(pool, page);

            pool->stats[slot].used++;

            goto done;
        }
        else
        { /* shift > ngx_slab_exact_shift */
            // 当划分的每个 slot 块比 ngx_slab_exact_size 还大,意味着一个
            // 一个 page 页划分的 slot 块数更少,此时同样使用 ngx_slab_page_t
            // 结构体的 slab 字段作为位图。由于比 ngx_slab_exact_size 大的
            // 划分可以有很多种,因此需要把其具体的大小记录下来,这个值同样
            // 记录在 slab 字段里。如下,slab 字段的高端 bit 用作位图,低端
            // bit 用于存储 slot 块的大小(仅存其对应的移位数)
            page->slab = ((uintptr_t)1 << NGX_SLAB_MAP_SHIFT) | shift;
            page->next = &slots[slot];
            page->prev = (uintptr_t)&slots[slot] | NGX_SLAB_BIG;

            slots[slot].next = page;

            pool->stats[slot].total += ngx_pagesize >> shift;

            p = ngx_slab_page_addr(pool, page);

            pool->stats[slot].used++;

            goto done;
        }
    }

    p = 0;

    pool->stats[slot].fails++;

done:

    ngx_log_debug1(NGX_LOG_DEBUG_ALLOC, ngx_cycle->log, 0,
                   "slab alloc: %p", (void *)p);

    return (void *)p;
}
static ngx_slab_page_t *
ngx_slab_alloc_pages(ngx_slab_pool_t *pool, ngx_uint_t pages)
{
    ngx_slab_page_t *page, *p;
    // 在slab page的管理页中查找,找到slab管理块中能够一次满足要求的slab,这和slab page的管理时不合并有关
    for (page = pool->free.next; page != &pool->free; page = page->next)
    {

        if (page->slab >= pages)
        {

            if (page->slab > pages)
            {
                page[page->slab - 1].prev = (uintptr_t)&page[pages];

                page[pages].slab = page->slab - pages;
                page[pages].next = page->next;
                page[pages].prev = page->prev;

                p = (ngx_slab_page_t *)page->prev;
                p->next = &page[pages];
                page->next->prev = (uintptr_t)&page[pages];
            }
            else
            {
                p = (ngx_slab_page_t *)page->prev;
                p->next = page->next;
                page->next->prev = page->prev;
            }

            page->slab = pages | NGX_SLAB_PAGE_START;
            page->next = NULL;
            page->prev = NGX_SLAB_PAGE;

            pool->pfree -= pages;

            if (--pages == 0)
            {
                return page;
            }

            for (p = page + 1; pages; pages--)
            {
                p->slab = NGX_SLAB_PAGE_BUSY;
                p->next = NULL;
                p->prev = NGX_SLAB_PAGE;
                p++;
            }

            return page;
        }
    }

    if (pool->log_nomem)
    {
        ngx_slab_error(pool, NGX_LOG_CRIT,
                       "ngx_slab_alloc() failed: no memory");
    }

    return NULL;
}

分配内存流程.png

2.3 释放内存流程

void ngx_slab_free(ngx_slab_pool_t *pool, void *p)
{
    ngx_shmtx_lock(&pool->mutex);

    ngx_slab_free_locked(pool, p);

    ngx_shmtx_unlock(&pool->mutex);
}
void ngx_slab_free_locked(ngx_slab_pool_t *pool, void *p) // 不加锁保护的内存释放方法
{
    size_t size;
    uintptr_t slab, m, *bitmap;
    ngx_uint_t i, n, type, slot, shift, map;
    ngx_slab_page_t *slots, *page;

    ngx_log_debug1(NGX_LOG_DEBUG_ALLOC, ngx_cycle->log, 0, "slab free: %p", p);

    if ((u_char *)p < pool->start || (u_char *)p > pool->end)
    {
        ngx_slab_error(pool, NGX_LOG_ALERT, "ngx_slab_free(): outside of pool");
        goto fail;
    }
    // n 为 P 所在页面的序号
    n = ((u_char *)p - pool->start) >> ngx_pagesize_shift;
    page = &pool->pages[n];
    slab = page->slab;
    type = ngx_slab_page_type(page);

    switch (type)
    {

    case NGX_SLAB_SMALL:
        // 低NGX_SLAB_SHIFT_MASK位存储了位大小
        shift = slab & NGX_SLAB_SHIFT_MASK;
        size = (size_t)1 << shift;

        if ((uintptr_t)p & (size - 1))
        {
            goto wrong_chunk;
        }
        // 计算内存块在页面的序号
        n = ((uintptr_t)p & (ngx_pagesize - 1)) >> shift;
        // m 为 p 所在内存块对应 bitmap 第 bit 位
        m = (uintptr_t)1 << (n % (8 * sizeof(uintptr_t)));
        // 计算出 p 所在内存块在 bitmap 中的位置
        n /= 8 * sizeof(uintptr_t);
        // 计算出 p 对应bitmap 所在页面的起始地址
        bitmap = (uintptr_t *)((uintptr_t)p & ~((uintptr_t)ngx_pagesize - 1));
        // 如果在使用中
        if (bitmap[n] & m)
        {
            slot = shift - pool->min_shift;

            if (page->next == NULL)
            {
                slots = ngx_slab_slots(pool);

                page->next = slots[slot].next;
                slots[slot].next = page;

                page->prev = (uintptr_t)&slots[slot] | NGX_SLAB_SMALL;
                page->next->prev = (uintptr_t)page | NGX_SLAB_SMALL;
            }
            // 置 0
            bitmap[n] &= ~m;
            // 检查当前页面是否完全没有已使用内存块,如果没有则需要回收该内存块
            n = (ngx_pagesize >> shift) / ((1 << shift) * 8);

            if (n == 0)
            {
                n = 1;
            }

            i = n / (8 * sizeof(uintptr_t));
            m = ((uintptr_t)1 << (n % (8 * sizeof(uintptr_t)))) - 1;

            if (bitmap[i] & ~m)
            {
                goto done;
            }

            map = (ngx_pagesize >> shift) / (8 * sizeof(uintptr_t));

            for (i = i + 1; i < map; i++)
            {
                if (bitmap[i])
                {
                    goto done;
                }
            }

            ngx_slab_free_pages(pool, page, 1);

            pool->stats[slot].total -= (ngx_pagesize >> shift) - n;

            goto done;
        }

        goto chunk_already_free;

    case NGX_SLAB_EXACT:

        m = (uintptr_t)1 << (((uintptr_t)p & (ngx_pagesize - 1)) >> ngx_slab_exact_shift);
        size = ngx_slab_exact_size;

        if ((uintptr_t)p & (size - 1))
        {
            goto wrong_chunk;
        }

        if (slab & m)
        {
            slot = ngx_slab_exact_shift - pool->min_shift;

            if (slab == NGX_SLAB_BUSY)
            {
                slots = ngx_slab_slots(pool);

                page->next = slots[slot].next;
                slots[slot].next = page;

                page->prev = (uintptr_t)&slots[slot] | NGX_SLAB_EXACT;
                page->next->prev = (uintptr_t)page | NGX_SLAB_EXACT;
            }

            page->slab &= ~m;

            if (page->slab)
            {
                goto done;
            }

            ngx_slab_free_pages(pool, page, 1);

            pool->stats[slot].total -= 8 * sizeof(uintptr_t);

            goto done;
        }

        goto chunk_already_free;

    case NGX_SLAB_BIG:

        shift = slab & NGX_SLAB_SHIFT_MASK;
        size = (size_t)1 << shift;

        if ((uintptr_t)p & (size - 1))
        {
            goto wrong_chunk;
        }

        m = (uintptr_t)1 << ((((uintptr_t)p & (ngx_pagesize - 1)) >> shift) + NGX_SLAB_MAP_SHIFT);

        if (slab & m)
        {
            slot = shift - pool->min_shift;

            if (page->next == NULL)
            {
                slots = ngx_slab_slots(pool);

                page->next = slots[slot].next;
                slots[slot].next = page;

                page->prev = (uintptr_t)&slots[slot] | NGX_SLAB_BIG;
                page->next->prev = (uintptr_t)page | NGX_SLAB_BIG;
            }

            page->slab &= ~m;

            if (page->slab & NGX_SLAB_MAP_MASK)
            {
                goto done;
            }

            ngx_slab_free_pages(pool, page, 1);

            pool->stats[slot].total -= ngx_pagesize >> shift;

            goto done;
        }

        goto chunk_already_free;

    case NGX_SLAB_PAGE:

        if ((uintptr_t)p & (ngx_pagesize - 1))
        {
            goto wrong_chunk;
        }

        if (!(slab & NGX_SLAB_PAGE_START))
        {
            ngx_slab_error(pool, NGX_LOG_ALERT,
                           "ngx_slab_free(): page is already free");
            goto fail;
        }

        if (slab == NGX_SLAB_PAGE_BUSY)
        {
            ngx_slab_error(pool, NGX_LOG_ALERT,
                           "ngx_slab_free(): pointer to wrong page");
            goto fail;
        }

        size = slab & ~NGX_SLAB_PAGE_START;

        ngx_slab_free_pages(pool, page, size);

        ngx_slab_junk(p, size << ngx_pagesize_shift);

        return;
    }

    /* not reached */

    return;

done:

    pool->stats[slot].used--;

    ngx_slab_junk(p, size);

    return;

wrong_chunk:

    ngx_slab_error(pool, NGX_LOG_ALERT,
                   "ngx_slab_free(): pointer to wrong chunk");

    goto fail;

chunk_already_free:

    ngx_slab_error(pool, NGX_LOG_ALERT,
                   "ngx_slab_free(): chunk is already free");

fail:

    return;
}

内存释放流程.png

三、总结

Nginx 的 slab 内存管理是一种内存分配机制,旨在通过减少内存碎片,提高性能,尤其是在高并发的场景下。它的基本思路是将内存分成大小固定的块,然后分配这些块而不是每次都从系统中请求内存。下面是 slab 内存管理的优劣势分析。

优势:

  • 减少内存碎片: Slab 分配机制通过将内存划分为大小固定的块,能够减少内存碎片问题。每次申请的内存大小都是预先定义的,从而避免了常见的动态分配(例如 malloc)中的碎片问题,特别是在长时间运行的高并发场景中。
  • 高效的内存重用: Slab 分配器会保持一个内存池,当内存块被释放后,它不会立即释放到系统,而是保持在一个自由链表中,等待下次分配。这样,相同大小的内存块可以快速复用,减少了内存申请和释放的开销。
  • 避免频繁的系统调用: 由于 Slab 内存池是预先分配的,它减少了操作系统的内存管理压力,并且避免了频繁的内存分配和释放操作,这有助于提升系统的整体性能。
  • 快速分配和释放: Slab 分配器通过内部的链表和缓存机制,可以在极短的时间内完成内存分配和释放。Nginx 在处理大量请求时,每次内存分配都非常迅速,极大提升了请求的处理效率。
  • 内存池的灵活性: 不同大小的内存池(slab caches)可以根据需要动态调整。对于一些频繁使用的小对象,可以分配较小的 slab;对于大对象,使用更大的 slab。这样可以实现更精细的内存管理。

劣势:

  • 内存浪费: 由于每个内存块大小固定,如果应用程序请求的内存大小与 slab 块不完全匹配,可能会导致一定程度的内存浪费。例如,一个请求需要 10 KB 的内存,而 slab 块是 16 KB,那么将有 6 KB 的内存未被使用,造成空间浪费。
  • 实现复杂性: Slab 分配机制比一般的内存分配方式更复杂,需要管理多个内存池以及块的分配、回收等操作。Nginx 中的 slab 分配器虽然提供了高效的性能,但它的实现也相对复杂,维护起来较为困难。
  • 内存池的最大值限制: 每个 slab 内存池有一个最大容量限制,如果内存池中的块用完且没有及时回收,就可能出现内存分配失败的情况,尤其在高并发、高负载的情况下,需要合理配置内存池大小。
  • 不可动态调整块大小: Slab 分配器的内存块大小是静态的,一旦初始化,内存块的大小就不能动态改变。如果应用程序需要更灵活的内存管理,可能会受到 slab 的局限,尤其是在请求的内存大小高度不一致的情况下。