uniapp蓝牙称重【电子秤】

1,117 阅读5分钟

蓝牙称重(硬件蓝牙与软件应用进行数据持续交互)

蓝牙电子秤硬件设置

按【功能】键,显示 [SEt 00] ,用【置零】和【去皮】输入密码 (当前电子秤输入32),输入密码后按【功能】键进入相应的功能,在用【置零】和【去皮】键选择相应的参数 (当前是2),选择后按【功能】保存退出。

image.png

封装蓝牙通信工具插件 BluetoothTool.js

common/BluetoothTool.js:

/**
 * html+ 串口蓝牙操作
 */
export default function BluetoothTool(obj = {}) {
  let BluetoothAdapter = plus.android.importClass(
    "android.bluetooth.BluetoothAdapter"
  );
  let Intent = plus.android.importClass("android.content.Intent");
  let IntentFilter = plus.android.importClass("android.content.IntentFilter");
  let BluetoothDevice = plus.android.importClass(
    "android.bluetooth.BluetoothDevice"
  );
  let UUID = plus.android.importClass("java.util.UUID");
  let Toast = plus.android.importClass("android.widget.Toast");
  //连接串口设备的 UUID
  let MY_UUID = UUID.fromString("00001101-0000-1000-8000-00805f9b34fb");

  let invoke = plus.android.invoke;
  let btAdapter = BluetoothAdapter.getDefaultAdapter();
  let activity = plus.android.runtimeMainActivity();

  let btSocket = null;
  let btInStream = null;
  let btOutStream = null;
  let setIntervalId = 0;

  let btFindReceiver = null; //蓝牙搜索广播接收器
  let btStatusReceiver = null; //蓝牙状态监听广播

  let state = {
    bluetoothEnable: false, //蓝牙是否开启
    bluetoothState: "", //当前蓝牙状态
    discoveryDeviceState: false, //是否正在搜索蓝牙设备
    readThreadState: false, //数据读取线程状态
  };

  let options = {
    /**
     * 监听蓝牙状态回调
     * @param {String} state
     */
    listenBTStatusCallback: function (state) {},
    /**
     * 搜索到新的蓝牙设备回调
     * @param {Device} newDevice
     */
    discoveryDeviceCallback: function (newDevice) {},
    /**
     * 蓝牙搜索完成回调
     */
    discoveryFinishedCallback: function () {},
    /**
     * 接收到数据回调
     * @param {Array} dataByteArr
     */
    readDataCallback: function (dataByteArr) {},
    /**
     * 蓝牙连接中断回调
     * @param {Exception} e
     */
    connExceptionCallback: function (e) {},
  };

  obj = {
    state: state, //蓝牙状态
    init: init, //初始化回调函数
    isSupportBluetooth: isSupportBluetooth,
    getBluetoothStatus: getBluetoothStatus,
    turnOnBluetooth: turnOnBluetooth,
    turnOffBluetooth: turnOffBluetooth,
    getPairedDevices: getPairedDevices,
    discoveryNewDevice: discoveryNewDevice,
    listenBluetoothStatus: listenBluetoothStatus,
    connDevice: connDevice,
    disConnDevice: disConnDevice,
    cancelDiscovery: cancelDiscovery,
    readData: readData,
  };

  return obj;

  function init(setOptions) {
    Object.assign(options, setOptions);
    obj.state.bluetoothEnable = getBluetoothStatus();
    listenBluetoothStatus();
  }

  function shortToast(msg) {
    Toast.makeText(activity, msg, Toast.LENGTH_SHORT).show();
  }

  /**
   * 是否支持蓝牙
   * @return {boolean}
   */
  function isSupportBluetooth() {
    if (btAdapter != null) {
      return true;
    }
    return false;
  }
  /**
   * 获取蓝牙的状态
   * @return {boolean} 是否已开启
   */
  function getBluetoothStatus() {
    if (btAdapter != null) {
      return btAdapter.isEnabled();
    }
    return false;
  }

  /**
   * 打开蓝牙
   * @param activity
   * @param requestCode
   */
  function turnOnBluetooth() {
    if (btAdapter == null) {
      shortToast("没有蓝牙");
      return;
    }
    if (!btAdapter.isEnabled()) {
      if (activity == null) {
        shortToast("未获取到activity");
        return;
      } else {
        let intent = new Intent(BluetoothAdapter.ACTION_REQUEST_ENABLE);
        let requestCode = 1;
        activity.startActivityForResult(intent, requestCode);
        return;
      }
    } else {
      shortToast("蓝牙已经打开");
    }
  }

  /**
   * 关闭蓝牙
   */
  function turnOffBluetooth() {
    if (btAdapter != null && btAdapter.isEnabled()) {
      btAdapter.disable();
    }
    if (btFindReceiver != null) {
      try {
        activity.unregisterReceiver(btFindReceiver);
      } catch (e) {}
      btFindReceiver = null;
    }
    obj.state.bluetoothEnable = false;
    cancelDiscovery();
    closeBtSocket();

    if (btAdapter != null && btAdapter.isEnabled()) {
      btAdapter.disable();
      shortToast("蓝牙关闭成功");
    } else {
      shortToast("蓝牙已经关闭");
    }
  }

  /**
   * 获取已经配对的设备
   * @return {Array} connetedDevices
   */
  function getPairedDevices() {
    let pairedDevices = [];

    //蓝牙连接android原生对象,是一个set集合
    let pairedDevicesAndroid = null;
    if (btAdapter != null && btAdapter.isEnabled()) {
      pairedDevicesAndroid = btAdapter.getBondedDevices();
    } else {
      shortToast("蓝牙未开启");
    }

    if (!pairedDevicesAndroid) {
      return pairedDevices;
    }

    //遍历连接设备的set集合,转换为js数组
    let it = invoke(pairedDevicesAndroid, "iterator");
    while (invoke(it, "hasNext")) {
      let device = invoke(it, "next");
      pairedDevices.push({
        name: invoke(device, "getName"),
        address: invoke(device, "getAddress"),
      });
    }
    console.log("配对的数据列表为:", pairedDevices);
    return pairedDevices;
  }

  /**
   * 发现设备
   */
  function discoveryNewDevice() {
    if (btFindReceiver != null) {
      try {
        activity.unregisterReceiver(btFindReceiver);
      } catch (e) {
        console.error(e);
      }
      btFindReceiver = null;
      cancelDiscovery();
    }
    let Build = plus.android.importClass("android.os.Build");

    //6.0以后的如果需要利用本机查找周围的wifi和蓝牙设备, 申请权限
    if (Build.VERSION.SDK_INT >= 6.0) {
    }

    btFindReceiver = plus.android.implements(
      "io.dcloud.android.content.BroadcastReceiver",
      {
        onReceive: function (context, intent) {
          plus.android.importClass(context);
          plus.android.importClass(intent);
          let action = intent.getAction();

          if (BluetoothDevice.ACTION_FOUND == action) {
            // 找到设备
            let device = intent.getParcelableExtra(
              BluetoothDevice.EXTRA_DEVICE
            );
            let newDevice = {
              name: plus.android.invoke(device, "getName"),
              address: plus.android.invoke(device, "getAddress"),
            };
            options.discoveryDeviceCallback &&
              options.discoveryDeviceCallback(newDevice);
          }
          if (BluetoothAdapter.ACTION_DISCOVERY_FINISHED == action) {
            // 搜索完成
            cancelDiscovery();
            options.discoveryFinishedCallback &&
              options.discoveryFinishedCallback();
          }
        },
      }
    );
    let filter = new IntentFilter();
    filter.addAction(BluetoothDevice.ACTION_FOUND);
    filter.addAction(BluetoothAdapter.ACTION_DISCOVERY_FINISHED);
    activity.registerReceiver(btFindReceiver, filter);
    btAdapter.startDiscovery(); //开启搜索
    obj.state.discoveryDeviceState = true;
  }

  /**
   * 蓝牙状态监听
   * @param {Activity} activity
   */
  function listenBluetoothStatus() {
    if (btStatusReceiver != null) {
      try {
        activity.unregisterReceiver(btStatusReceiver);
      } catch (e) {
        console.error(e);
      }
      btStatusReceiver = null;
    }

    btStatusReceiver = plus.android.implements(
      "io.dcloud.android.content.BroadcastReceiver",
      {
        onReceive: function (context, intent) {
          plus.android.importClass(context);
          plus.android.importClass(intent);

          let action = intent.getAction();
          switch (action) {
            case BluetoothAdapter.ACTION_STATE_CHANGED:
              let blueState = intent.getIntExtra(
                BluetoothAdapter.EXTRA_STATE,
                0
              );
              let stateStr = "";
              switch (blueState) {
                case BluetoothAdapter.STATE_TURNING_ON:
                  stateStr = "STATE_TURNING_ON";
                  break;
                case BluetoothAdapter.STATE_ON:
                  obj.state.bluetoothEnable = true;
                  stateStr = "STATE_ON";
                  break;
                case BluetoothAdapter.STATE_TURNING_OFF:
                  stateStr = "STATE_TURNING_OFF";
                  break;
                case BluetoothAdapter.STATE_OFF:
                  stateStr = "STATE_OFF";
                  obj.state.bluetoothEnable = false;
                  break;
              }
              obj.state.bluetoothState = stateStr;
              options.listenBTStatusCallback &&
                options.listenBTStatusCallback(stateStr);
              break;
          }
        },
      }
    );
    let filter = new IntentFilter();
    filter.addAction(BluetoothAdapter.ACTION_STATE_CHANGED);
    activity.registerReceiver(btStatusReceiver, filter);
  }

  /**
   * 根据蓝牙地址,连接设备
   * @param {Stirng} address
   * @return {Boolean}
   */
  function connDevice(address) {
    let InputStream = plus.android.importClass("java.io.InputStream");
    let OutputStream = plus.android.importClass("java.io.OutputStream");
    let BluetoothSocket = plus.android.importClass(
      "android.bluetooth.BluetoothSocket"
    );

    cancelDiscovery();
    if (btSocket != null) {
      closeBtSocket();
    }
    obj.state.readThreadState = false;

    try {
      let device = invoke(btAdapter, "getRemoteDevice", address);
      btSocket = invoke(device, "createRfcommSocketToServiceRecord", MY_UUID);
    } catch (e) {
      console.error(e);
      shortToast("连接失败,获取Socket失败!");
      return false;
    }
    try {
      invoke(btSocket, "connect");
      readData(); //读数据
      shortToast("连接成功");
    } catch (e) {
      console.error(e);
      shortToast("连接失败");
      try {
        btSocket.close();
        btSocket = null;
      } catch (e1) {
        console.error(e1);
      }
      return false;
    }
    return true;
  }

  /**
   * 断开连接设备
   * @param {Object} address
   * @return {Boolean}
   */
  function disConnDevice() {
    if (btSocket != null) {
      closeBtSocket();
    }
    obj.state.readThreadState = false;
    shortToast("断开连接成功");
  }

  /**
   * 断开连接设备
   * @param {Object} address
   * @return {Boolean}
   */
  function closeBtSocket() {
    obj.state.readThreadState = false;
    if (!btSocket) {
      return;
    }
    try {
      btSocket.close();
      clearInterval(setIntervalId);
      setIntervalId = 0;
    } catch (e) {
      console.error(e);
      btSocket = null;
    }
  }

  /**
   * 取消发现
   */
  function cancelDiscovery() {
    if (btAdapter.isDiscovering()) {
      btAdapter.cancelDiscovery();
    }
    if (btFindReceiver != null) {
      activity.unregisterReceiver(btFindReceiver);
      btFindReceiver = null;
    }
    state.discoveryDeviceState = false;
  }

  /**
   * 读取数据
   * @param {Object} activity
   * @param {Function} callback
   * @return {Boolean}
   */
  function readData() {
    if (!btSocket) {
      shortToast("请先连接蓝牙设备!");
      return false;
    }
    console.log("读取数据");
    try {
      btInStream = invoke(btSocket, "getInputStream");
      btOutStream = invoke(btSocket, "getOutputStream");
      console.log('btOutStream:', btOutStream);
    } catch (e) {
      // console.error(e);
      console.log("创建输出流失败:", e);
      shortToast("创建输入输出流失败90!");
      closeBtSocket();
      return false;
    }
    let setTimeCount = 0;
    read();
    obj.state.readThreadState = true;
    return true;

    /**
     * 模拟java多线程读取数据
     */
    function read() {
      let dataArr = [];
      clearInterval(setIntervalId);
      setIntervalId = setInterval(function () {
        // console.log("读取数据中~~~");
        setTimeCount++;
        if (obj.state.readThreadState) {
          let t = new Date().getTime();
          //心跳检测
          if (setTimeCount % 20 == 0) {
            try {
              btOutStream.write([0b00]);
            } catch (e) {
              obj.state.readThreadState = false;
              options.connExceptionCallback && options.connExceptionCallback(e);
            }
          }
          while (invoke(btInStream, "available") !== 0) {
            let data = invoke(btInStream, "read");
            dataArr.push(data);
            let ct = new Date().getTime();
            if (ct - t > 20) {
              break;
            }
          }
          let str = bytArrToString(dataArr);
          let strArr = str.split("=");
          let weigh = null;
          let lastData = strArr[strArr.length - 1];
          if (
            lastData &&
            lastData.split(".").length &&
            lastData.split(".")[1]
          ) {
            let splitDataLen = lastData.split(".")[1].length;
            if (splitDataLen === 4) {
              let prefixArr = lastData.split(".")[1].split("").reverse();
              let prefix = parseInt(prefixArr.join(""));
              weigh = `${prefix}.${lastData
                .split(".")[0]
                .split("")
                .reverse()
                .join("")}`;
              options.readDataCallback && options.readDataCallback(weigh);
            }
          }
        }
        // }, 1000);
      }, 40);
    }
  }

  /**
   * 字节数组转字符串;
   */
  function bytArrToString(bytArr) {
    return String.fromCharCode.apply(String, bytArr);
  }
}

业务中使用蓝牙电子称重

js/ibeaconBalance.js:

import BluetoothTool from "@/common/BluetoothTool.js";

/**
 * 蓝牙电子秤;
 */
export function initMethods() {
  return {
    /**
     * 初始化蓝牙;
     */
    initIbeacon() {
      console.log("当前的 window:", window);
      let that = this;
      this.bluetoothTool = BluetoothTool({});
      this.bluetoothState = this.bluetoothTool.state;
      this.bluetoothTool.init({
        listenBTStatusCallback: function (state) {
          that.msg = "蓝牙状态: " + state;
        },
        discoveryDeviceCallback: function (newDevice) {
          that.newDevices.push(newDevice);
        },
        discoveryFinishedCallback: function () {
          that.msg = "搜索完成";
        },
        readDataCallback: function (dataByteArr) {
          that.weight = dataByteArr;
          let initData = getApp().globalData.weight;
          getApp().globalData.weight = that.weight;
        },
        connExceptionCallback: function (e) {
          console.log(e);
          that.msg = "设备连接失败";
        },
      });
    },
    /**
     * 开启蓝牙;
     */
    turnOnBluetooth() {
      this.bluetoothTool.turnOnBluetooth();
    },
    /**
     *关闭蓝牙;
     */
    turnOffBluetooth() {
      this.bluetoothTool.turnOffBluetooth();
    },
    /**
     * 获取配对设备;
     */
    getPairedDevices() {
      this.pairedDevices = this.bluetoothTool.getPairedDevices();
      if (this.pairedDevices.length) {
        this.showBool = true;
      }
    },
    /**
     *搜索蓝牙新设备;
     */
    discoveryNewDevice() {
      this.newDevices = [];
      this.bluetoothTool.discoveryNewDevice();
    },
    /**
     * 取消蓝牙搜索;
     */
    cancelDiscovery() {
      this.bluetoothTool.cancelDiscovery();
    },
    /**
     * 连接蓝牙设备;
     */
    connDevice() {
      this.bluetoothTool.connDevice(this.currentPairedDevice);
    },
    /**
     * 断开连接;
     */
    disConnDevice() {
      this.bluetoothTool.disConnDevice();
      this.weight = "";
    },
    /**
     * 读取数据;
     */
    onReadData() {
      this.bluetoothTool.readData(this.readData);
    },
    /**
     * 关闭蓝牙配对弹窗;
     */
    handleClose() {
      this.showBool = false;
    },
    radioChange(e) {
      for (let i = 0; i < this.pairedDevices.length; i++) {
        if (this.pairedDevices[i].address === e.detail.value) {
          this.activeItem = i;
          break;
        }
      }
    },
    /**
     * 确定配对项;
     */
    handleConfirm() {
      this.showBool = false;
      if (!this.pairedDevices.length) return;
      this.currentPairedDevice = this.pairedDevices[this.activeItem].address;
      this.connDevice(); // 蓝牙连接设备;
    },
  };
}

list.vue:

import { initMethods } from "./js/ibeaconBalance";

export default {
    data(){
        weight: "", //箱重量
        showBool: false,
    },
    onLoad() {
        this.initIbeacon(); // 初始化蓝牙;
        this.turnOnBluetooth(); // 开启蓝牙;
        this.getPairedDevices(); // 获取配对设备;
        // this.connDevice(); // 蓝牙连接设备;
    },
    onUnload() {
        this.disConnDevice(); // 断开连接;
    },
    methods: {
        ...initMethods(),
    }
}

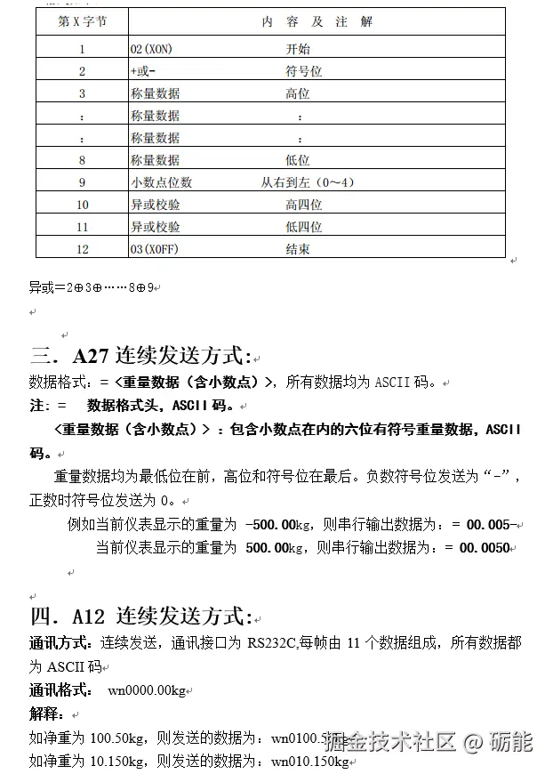
蓝牙电子秤返回数据格式

image.png

image.png

拓展

基于html5+的nativejs实现android蓝牙串口通讯