怎么在线画泳道图?10个优质的泳道图模板盘点!

938 阅读7分钟

什么是泳道图?

泳道图,也称为跨职能流程图,是一种特殊的流程图,它通过“泳道”来区分不同的职能单位或角色。每一个泳道代表一个参与者(如部门、团队或个人),而流程步骤则在相应的泳道中进行展示。泳道图的这种结构,使得各个职能之间的任务和责任更加清晰,便于识别各个环节的责任人和交接点,从而提高工作效率和沟通效果。

泳道图-来自boardmix模板中心 *泳道图-来自boardmix模板中心

泳道图怎么画?

前面说到,泳道图是一种特殊的流程图,它在普通流程图的基础上加了泳道的维度,基于“泳道”来区分不同的职能单位或角色,因此能够绘制流程图的软件,如在线绘图软件boardmix、Visio、Whimsical等,也可以用来画泳道图。

另一方面,构成泳道图的元素比较多,完全从零画泳道图,需要花费较多时间,考虑到每个人的时间非常宝贵,“时间紧任务重”,更常见的方法是,使用网上现成的泳道图模板,在模板基础上进行微调编辑,就能快速画出想要的的泳道图。

这里和大家分享10个来自 boardmix模板社区泳道图模板,包括:外卖订餐泳道流程图、标准化流程项目流程图、测试标准流程及其规范泳道图、敏捷迭代项目流程、招聘sop流程图、前后端分离开发流程、产品功能验收泳道图、支付流程泳道图、费用报销管理泳道图、员工招聘入职泳道图,希望能帮到有需要的朋友。

boardmix模板社区 *boardmix模板社区

外卖订餐泳道流程图模板

外卖订餐泳道流程图模板详细展示了从顾客下单到配送完成的整个外卖订餐流程。该模板通过泳道图的形式,清晰地划分了顾客、外卖平台、餐厅和配送员的角色和活动,使流程的每个环节都一目了然。它不仅有助于优化订餐服务,提高效率,还可用于培训新员工,确保他们快速理解业务流程。

泳道图模板-来自boardmix模板社区

标准化流程项目流程图模板

标准化流程项目流程图模板为项目管理提供了一种直观的工具,用于展示项目从启动到完成的每个阶段。这个模板通过泳道图清晰地标识了各个阶段的任务、责任人和时间线,帮助团队成员理解项目的整体结构和各自的职责,从而提高项目的执行效率和协同工作能力。

泳道图模板-来自boardmix模板社区

测试标准流程及其规范泳道图模板

测试标准流程及其规范泳道图模板专注于软件测试的标准化流程。它详细描述了测试活动的各个环节,包括测试计划、执行和报告,以及不同角色之间的交互。这个模板有助于确保测试过程的一致性和质量,同时为测试团队提供了一个清晰的工作指导。

泳道图模板-来自boardmix模板社区

敏捷迭代项目流程模板

敏捷迭代项目流程模板采用泳道图的形式,展示了敏捷开发中的迭代周期。该模板强调了敏捷方法论中的灵活性和适应性,通过泳道图展示了跨职能团队如何在每个迭代中协同工作,以及如何快速响应变化,确保项目按时交付。

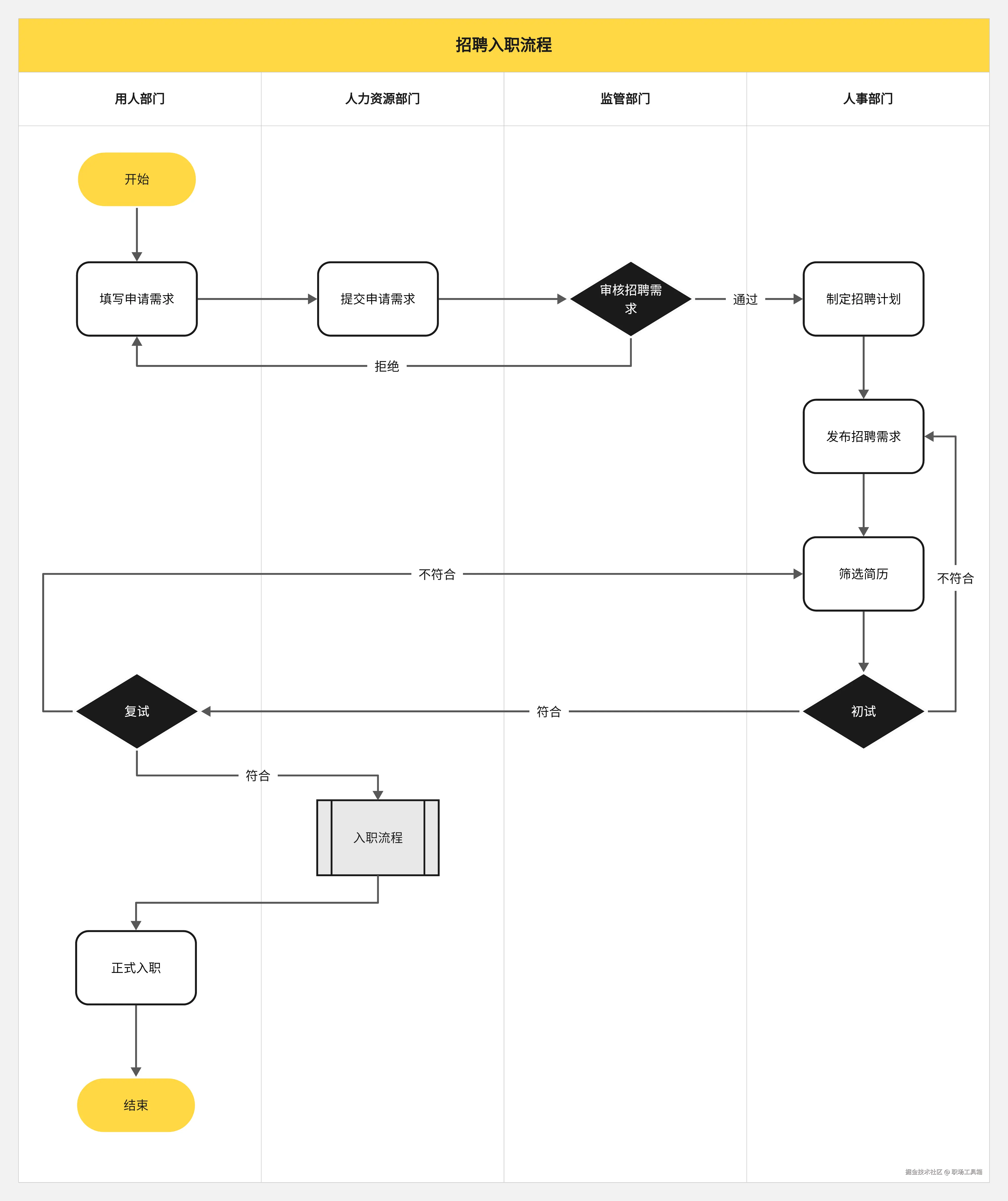
招聘SOP流程图模板

招聘SOP流程图模板详细描述了招聘流程的标准操作规程。该模板通过泳道图展示了招聘过程中的各个步骤,包括职位发布、简历筛选、面试、录用等,以及不同角色的职责。这个模板有助于确保招聘活动的合规性和效率,同时减少招聘过程中的风险。

前后端分离开发泳道流程图模板

前后端分离开发流程模板展示了在现代软件开发中,前端和后端如何独立开发并通过API进行通信。该模板通过泳道图清晰地展示了前后端开发的关键步骤和交互,帮助团队提高开发效率,降低耦合性,并提升项目的可维护性。

产品功能验收泳道图模板

产品功能验收泳道图模板为产品验收提供了一个清晰的视图。该模板通过泳道图展示了产品功能从开发到测试再到验收的全过程,包括不同团队的角色和责任。这个模板有助于确保产品功能的质量,及时发现问题,并优化验收流程。

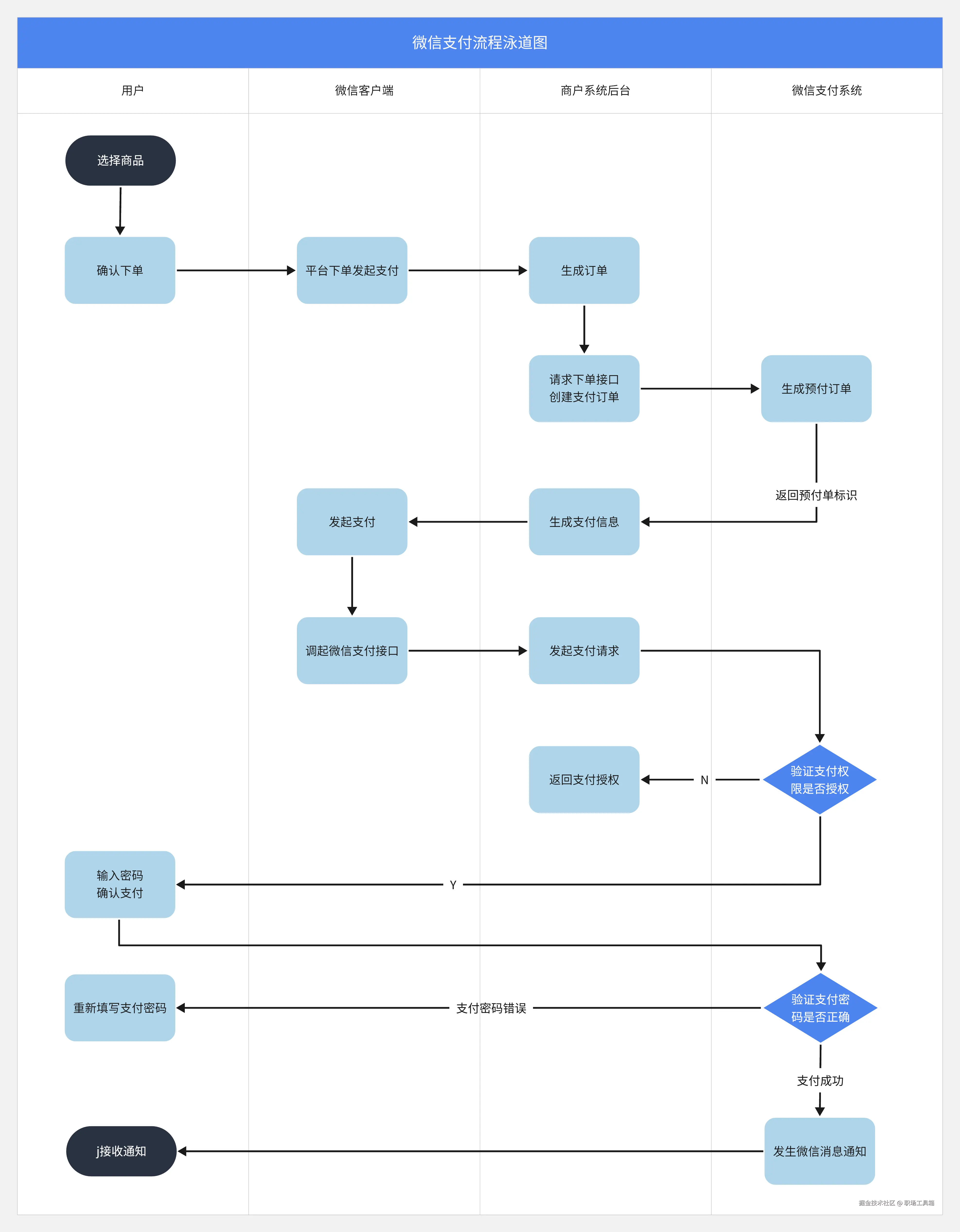
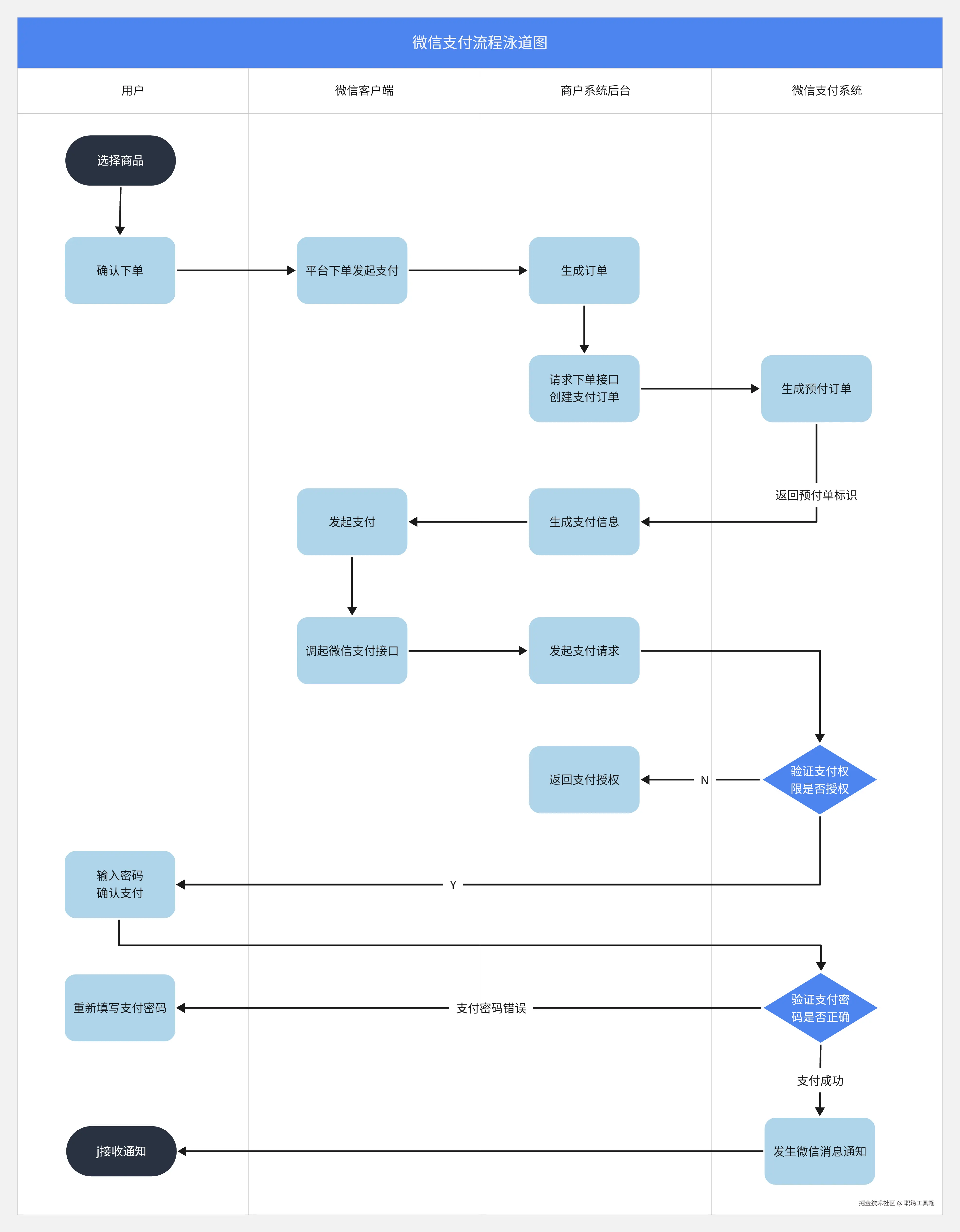
支付流程泳道图模板

支付流程泳道图模板详细展示了支付的全过程。该模板通过泳道图清晰地展示了用户、商户和支付平台之间的交互,包括支付请求、授权、扣款等关键步骤。这个模板有助于理解支付的内部工作机制,提高支付流程的透明度和信任度。

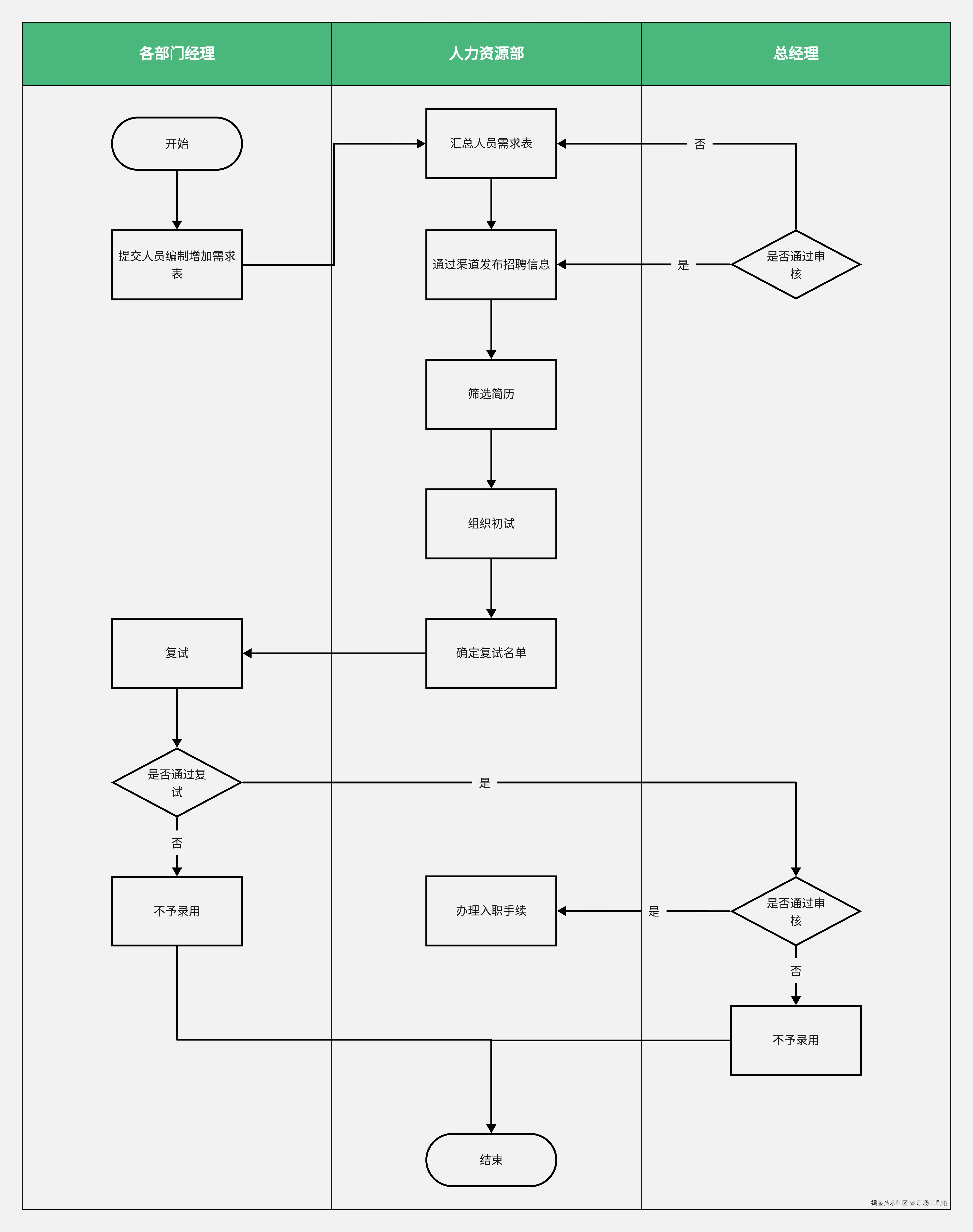
费用报销管理泳道图模板

费用报销管理泳道图模板为企业管理提供了一个清晰的费用报销流程视图。该模板通过泳道图展示了从费用发生到报销完成的每个步骤,包括申请、审批、支付等,以及不同角色的职责。这个模板有助于规范费用报销流程,提高财务管理的效率和准确性。2

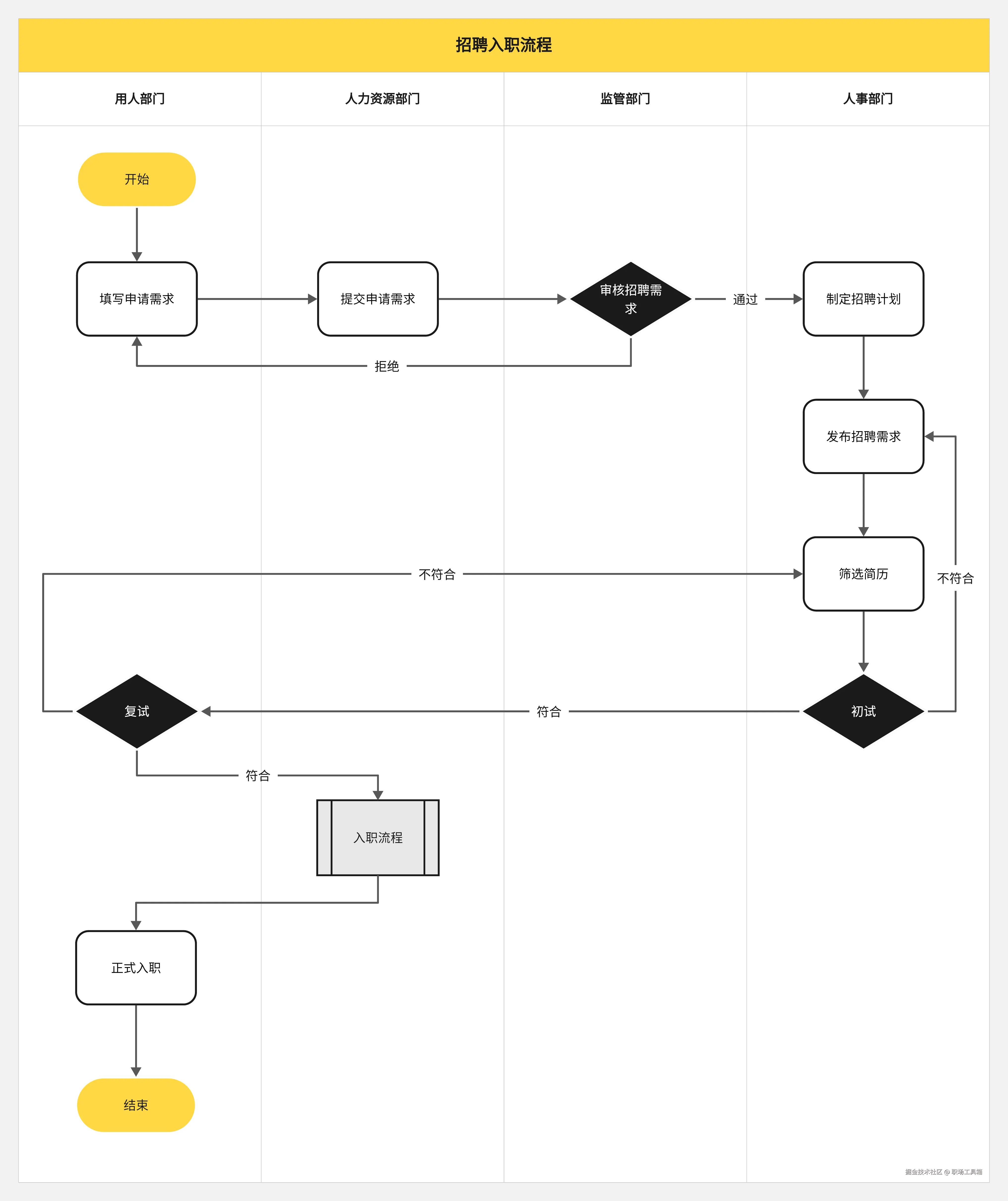
员工招聘入职泳道图模板

员工招聘入职泳道图模板详细描述了从招聘到入职的全过程。该模板通过泳道图展示了招聘流程中的各个环节,包括职位分析、候选人筛选、面试、录用、入职培训等,以及不同角色的职责。这个模板有助于优化招聘流程,提高招聘效率,同时确保新员工顺利融入团队。

海量泳道图模板,尽在boardmix模板社区

前面介绍的10个泳道图模板,均来自在线泳道图软件boardmix推出的boardmix模板社区,想复用这些泳道图模板的朋友,可以打开boardmix模板社区,搜索泳道图模板的名称,就能快速找到对应的泳道图模板。

泳道图的三个要素是什么?

泳道图的三个要素是什么?

从前面的泳道图模板,我们可以大致总结出泳道图的共性,也就是一个泳道图具备的三个要素——

-泳池:作为整个流程的外部框架,包含所有泳道和流程内容。

-泳道:用于区分不同职能单位或角色,每个泳道表示一个特定的参与者。

-流程:具体的业务活动步骤,通常以标准符号表示,如椭圆形表示开始/结束,矩形表示处理/活动等。

以上就是本次想和各位分享的所有内容,希望能帮到有需要的朋友。如果你有其他疑问,或是想进一步了解的内容,欢迎在下方的评论区留言,我们一起交流探讨。

码字不易,如果对你有帮助的话,请别忘了赏个【三连】或是【关注】我哦,关注不迷路,那我们下次再见咯!