作者:京东零售 王英杰
1.云交易简介
简介:对外开放平台,通过对接各种流量场,输出京东商品供应链能力。主要业务模式: 1、官方旗舰店:京东以旗舰店方式入驻各大流量平台。 2、一件代发:为品牌商、商家在流量平台或者私域流量内的订单提供履约服务。
1.对接全景图
全程保姆式 一站式服务
以下章节图例解释
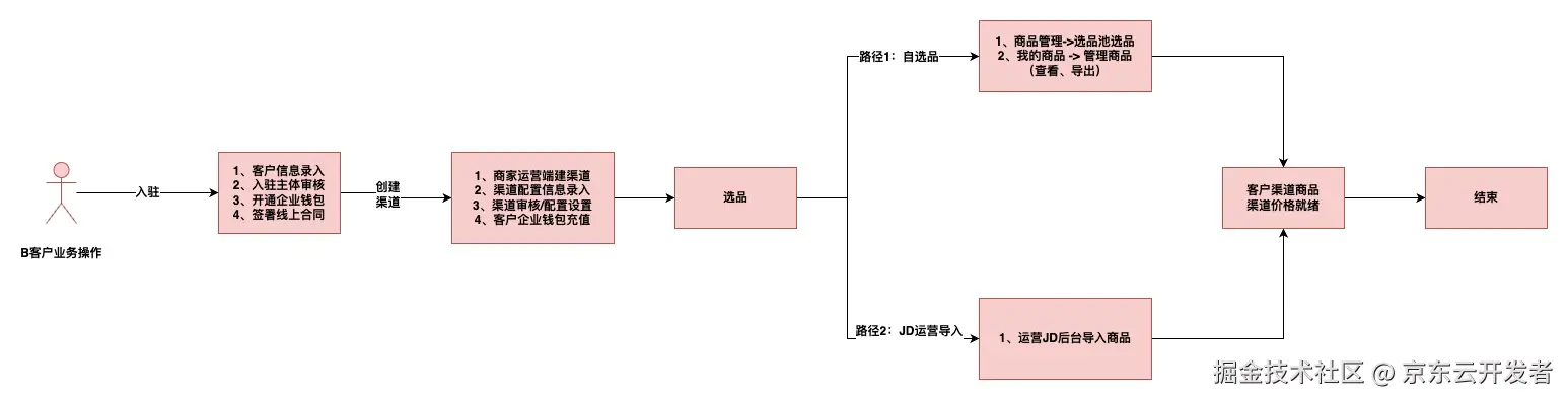
1.B客户业务操作流程
1.B客户技术对接流程
1.宙斯token与渠道配置下单pin
客户下单常见问题之: 下单PIN与渠道配置PIN不一致
举例说明:客户调宙斯传的token是从宙斯平台通过pin获取的,调接口时会传给宙斯再传给云交易,如果云交易解析token得到的pin与当前的渠道配置中的下单pin不一致则接口不通
异常错误案例:京东创建订单接口失败,渠道订单号:17221922317409*** 失败原因:parameter check:ApiSubmitOrderParam.pin error, channelConfig pin is z小*****, token pin is 张武1****【ApiSubmitOrderParam类的pin入参和渠道配置的token pin 不匹配,请传入正确】
两种解决方案:
•方案一:在云交易管理端配置下单pin:pin-XXX
•方案二:JOS管理端为:使用 pin-XXX 申请权限
1.商品信息流程
商品、价格、促销、库存相关的接口及消息处理流程
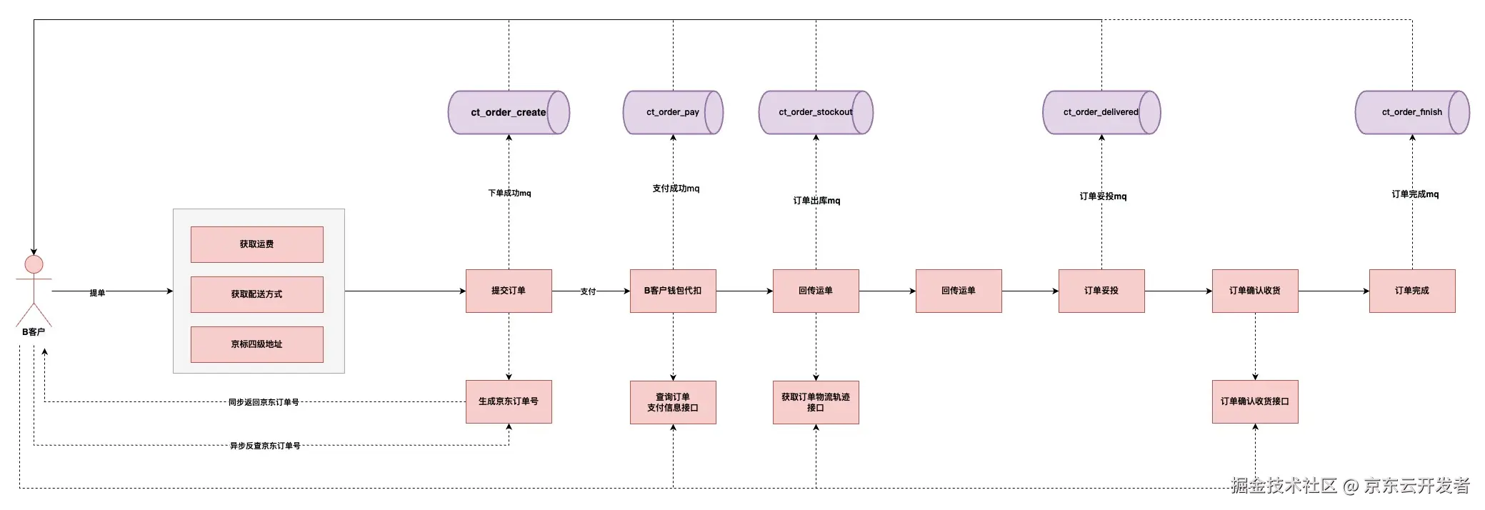
1.订单正向流程
注意📢:因提单参数较为复杂,故提供:提单参数说明-辅助开发 供参考
1.订单逆向流程
2.逆向包含2条链路:订单取消、订单售后
注意📢:售后服务单Id是由创建售后服务单mq返回的,创建售后服务单申请接口只会返回申请Id,非售后服务单Id
1.以快手直连对接云交易的售后为案例,详细流程如下图所示:
1.正逆向资金流程
资金流、代扣、发票等
1.全球购业务特化流程
2.B客户若需要售卖全球购的商品,在系统对接的过程中需要额外对接如下订单、商品相关的接口,无全球购的商品售卖需求可忽略该小结,接口可不对接!
1.全球购清关流程
1.消息Topic接口清单
2.消息管理端地址:
jcq-console.jdcloud.com/topics
yd-jcq-console.jdcloud.com/topics
1.基于以上管理端可以查看消息的出队、入队、积压情况
| 模块 | 京东内部 JMQ Topic | 宙斯JOS对外topic | 消息名称 | 消息接口文档 | 是否必须 | 是否全球购特化接口 |
|---|---|---|---|---|---|---|
| 商品 | skuChange | ct_sku_change | 云交易商品信息变更 | open.jd.com/home/home#/… | 是 | |
| 商品 | skuStatus | ct_sku_status | 云交易商品上下架变更消息 | open.jd.com/home/home/#… | 按需 | |
| 库存 | wareHouse_change | ct_wareHouse_change | 云交易指定仓覆盖范围变更消息 | open.jd.com/home/home/#… | 按需 | |
| 促销 | promoChange_pro | ct_sku_promo_change | 商品赠品促销变更消息 | open.jd.com/home/home/#… | 按需 | |
| 价格 | skuPriceChange | ct_sku_price_change | 云交易商品价格变更 | open.jd.com/home/home#/… | 是 | |
| 地址 | | jd_address_change | 四级地址变更消息 | open.jd.com/home/home#/… | 按需 | |
| 订单 | ctp_jos_OrderPipe_ghost3 | ct_order_create | 云交易订单创建成功 | open.jd.com/home/home#/… | 是 | |
| 订单 | ctp_jos_PS_Duizhang_Success_ghost | ct_order_pay | 云交易支付成功MQ | https://open.jd.com/home/home/#/doc/msgApi?apiCateId=92&apiId=172 | 是 | |
| 订单 | ctp_jos_acc_balance_not_enough | ct_order_balance_not_enough | 账户余额不足报警mq | open.jd.com/home/home#/… | 按需 | |
| 订单 | ctp_jos_bd_create_waybill | ct_order_stockout | 云交易订单出库MQ | open.jd.com/home/home#/… | 是 | |
| 订单 | ctp_jos_delivery_modified | ct_order_stockout_modified | 云交易订单运单号变更 | open.jd.com/home/home#/… | 按需 | |
| 订单 | ctp_jos_bd_dlok_flag_ghost | ct_order_delivered | 云交易订单妥投 | open.jd.com/home/home#/… | 按需 | |
| 订单 | ctp_jos_ODC_COMPLETE | ct_order_finish | 云交易订单完成MQ | open.jd.com/home/home#/… | 是 | |
| 订单 | ctp_jos_clearance_result | ct_clearance_result | 清关结果消息 | open.jd.com/home/home#/… | 非全球购渠道不接 | 是 |
| 订单 | ctp_jos_ODC_CANCEL | ct_order_cancel | 云交易订单取消成功 | open.jd.com/home/home#/… | 是 | |
| 售后 | ctp_jos_RefundFinishMessage | ct_order_refund | 云交易订单退款成功 | https://open.jd.com/home/home/#/doc/msgApi?apiCateId=92&apiId=176 | 是 | |
| 售后 | afsCreate | ct_afs_create | 售后服务单创建成功 | open.jd.com/home/home#/… | 是 | |
| 售后 | afsStepResult | ct_afs_step_result | 售后服务单全流程 | open.jd.com/home/home#/… | 是 | |
1.对外API接口清单
API接口文档 详见: 2.11. API接口族文档
| 模块 | 接口名称 | 接口说明 | 是否必须 | 是否全球购特化接口 | 备注 |
|---|---|---|---|---|---|
| 商品 | jingdong.ctp.ware.sku.getSkuDetail | 获取商品详情信息API | 是 | | |
| 商品 | jingdong.ctp.ware.sku.getSkuList | 获取渠道商品列表API | 按需 | | |
| 商品 | jingdong.ctp.ware.sku.getBrotherList | 获取兄弟商品列表API | 按需 | | |
| 商品 | jingdong.ctp.ware.skupool.getSkuPoolList | 公共商品池列表查询API | 按需 | | |
| 商品 | jingdong.ctp.ware.skupool.addSkuIntoChannel | 将公共商品池sku批量添加到渠道下API | 按需 | | |
| 商品 | jingdong.ctp.ware.sku.getSkuCustomsRecords | 全球购商品备案基本信息API | 非全球购渠道不接 | 是 | |
| 商品 | jingdong.ctp.ware.sku.getSkuCustomsPatterns | 全球购商品备案模式信息API | 非全球购渠道不接 | 是 | |
| 商品 | jingdong.ctp.ware.sku.getXnztSkuList | 查询虚拟组套子商品API | 按需 | | |
| 价格 | jingdong.ctp.ware.price.getSkuPriceInfoList | 批量获取sku价格API | 是 | | |
| 促销 | jingdong.ctp.ware.sku.getSkuPromoForJos | 查询渠道促销赠品信息API | 按需 | | |
| 库存 | jingdong.ctp.ware.stock.queryAreaStockState | 获取库存状态API | 是 | | |
| 库存 | jingdong.ctp.ware.stock.querySpecifyWareHouse | 指定仓信息查询API | 按需 | | |
| 订单 | jingdong.ctp.order.getFreightFee | 获取运费API | 是 | | |
| 订单 | jingdong.ctp.order.getChildAreaList | 获取京标四级地址API | 按需 | | |
| 订单 | jingdong.ctp.order.getShipmentType | 获取配送方式API | 是 | | |
| 订单 | jingdong.ctp.order.getTaxInfo | 获取税费信息API | 按需 | | |
| 订单 | jingdong.ctp.order.submitOrder | 订单创建API | 是 | | |
| 订单 | jingdong.ctp.order.querySubmitOrder | 反查下单京东订单号API | 按需 | | |
| 订单 | jingdong.ctp.order.getLogistics | 获取订单物流轨迹API | 是 | | |
| 订单 | jingdong.ctp.order.cancelOrder | 订单取消API | 是 | | |
| 订单 | jingdong.ctp.order.cancelVirtualOrder | 虚拟订单取消API | 按需 | | |
| 订单 | jingdong.ctp.order.applyClearance | 申请清关API | 按需 | | |
| 订单 | jingdong.ctp.order.pushOrder | 订单推送API | 按需 | | |
| 订单 | jingdong.ctp.order.confirmDelivery | 订单确认收货API | 按需 | | |
| 订单 | jingdong.ctp.order.getOrderDetail | 获取订单详情信息API | 按需 | | |
| 订单 | jingdong.ctp.order.getOrderPayInfo | 查询订单支付信息API | 按需 | | |
| 订单 | jingdong.ctp.finance.getInvoiceDetail | 查询发票详情API | 按需 | | |
| 售后 | jingdong.ctp.afs.operate.apply.getIsCanApplyInfo | 查询订单是否可申请售后API | 是 | | |
| 售后 | jingdong.ctp.afs.operate.apply.createAfsApply | 售后服务单申请API | 是 | | |
| 售后 | jingdong.ctp.afs.operate.apply.getApplyReason | 获取售后申请原因列表API | 是 | | |
| 售后 | jingdong.ctp.afs.operate.apply.getReturnType | 获取商品返件方式API | 按需 | | |
| 售后 | jingdong.ctp.afs.logistics.getLogisticsAddress | 获取售后服务单回寄地址API | 是 | | |
| 售后 | jingdong.ctp.afs.logistics.postBackLogisticsBillParam | 回传客户发货信息API | 是 | | |
| 售后 | jingdong.ctp.afs.servicenbill.getAfsServiceDetail | 获取售后服务单详情API | 是 | | |
| 售后 | jingdong.ctp.afs.servicenbill.cancelAfsService | 售后服务单取消API | 是 | | |
1.API接口族文档
2.云交易API接口族,详见如下截图,根据自己需要对接的接口查看接口文档细节。
3.云交易API接口入参: 协议参数 特需说明****如下:
| 名称 | 类型 | 必须 | 示例值 | 描述 |
|---|---|---|---|---|
| ctpProtocol | com.jd.tpcc.base.api.protocol.CtpProtocol | 是 | | 协议参数(非必填字段建议传值,尤其是traceId要传请求唯一标识) |
| traceId | String | 是 | d8298e5a-7a94-49d8-8043-ebd7e253f8c5 | 客户每次请求的唯一标识,用于单纯标识一次请求,是接口联调、后期运维排查线上日志的重要线索,建议客户使用有业务语义的唯一值亦或使用UUID |
| opName | String | 是 | test0316 | 操作人账号 |
| clientIp | String | 否 | 127.0.0.1 | 客户端请求ip |
| customerId | Number | 是 | 186224628 | http://yjy.jd.com |
| clientPort | String | 否 | 8080 | 客户端请求端口 |
| appKey | String | 是 | 0e4d960d7e57ed33d208b22226202073 | 客户应用唯一标识 |
| channelId | Number | 是 | 187118347 | http://yjy.jd.com |
1.案例接口文档地址: