Kimi数学版实战测试:AI数学推理的真实表现与惊喜发现

656 阅读7分钟

引言

随着人工智能技术的快速发展,AI模型的能力逐渐从语言生成扩展到更高层次的逻辑推理与数学推算领域。月之暗面不久前推出的Kimi数学版(k0-math)作为国内AI领域的佼佼者,以其强大的数学推理能力和通人性的思维链设计,再次成为了当前AI技术中的一大亮点。本文将详细探讨Kimi数学版的功能特点、技术原理、使用方法以及实战表现。

Kimi数学版的主要功能和特点

Kimi数学版(k0-math)是一款专注于数学推理的AI模型,其主要功能和特点包括以下几个方面:

1. 强大的数学解题能力

  • Kimi数学版在MATH、中考、高考和考研等数学基准测试中表现优异,成绩超过了OpenAI的o1-mini和o1-preview模型。
  • 在复杂的数学问题上,Kimi展现了极高的准确率,特别是在代数、几何和高等数学领域。比如在解决竞赛级别的AIME(美国数学邀请赛)问题时,虽然与o1模型相比略有差距,但其正确率已达到50%,在国内AI模型中排名第二。

2. 思维链全透明

  • Kimi数学版的思维链全程暴露,用户可以清楚地看到其解题的每一步推导过程。这种透明性不仅增强了用户对模型的信任感,也为教育和科研提供了极大的便利。
  • 例如,在回答“1+1=?”这一简单问题时,Kimi从基础算术、二进制计算等多个角度展开分析,最终通过严谨的推导得出结果。这种多维度的思考方式展现了其接近人类智能的推理能力。

3. 通人性的交互体验

  • Kimi数学版不仅能给出正确答案,还能在过程中表现出类似人类的反思与批判性思维。例如,它会怀疑问题是否存在陷阱,并通过“自我怀疑”不断验证答案的正确性。这种“通人性”的特质使得Kimi数学版更像是一位执着严谨的数学家,而不仅仅是一个工具。

4. 多场景适应性

  • Kimi数学版不仅擅长传统的数学问题,还能将数学思维应用于生活中的实际问题,其“万物皆可数学”的特性让人耳目一新。

下图详细展示了Kimi数学版和o1对标的成绩。

Kimi数学版的技术原理

Kimi数学版的成功离不开其背后的技术支持,主要包括以下几个关键技术:

1. CoT思维链技术

  • CoT(Chain of Thought)思维链技术是Kimi数学版的核心之一。它能够模拟人类的思考过程,将复杂问题分解为多个步骤,并逐步推导出答案。
  • 这种技术的优势在于不仅提升了解题的准确性,还增强了模型的可解释性,使用户能够清晰地理解每一步的推导逻辑。

2. Self-play RL强化学习

  • Kimi数学版采用了Self-play RL(自我博弈强化学习)技术,通过与自身对弈不断优化推理能力。这种类似于AlphaGo的训练方式,使得Kimi在面对复杂数学问题时能够表现出更高的智能水平。
  • 例如,在解决机械传动问题时,Kimi能够通过多轮推导和验证,完全正确地得出答案。这种能力离不开其强化学习过程中的不断优化。

3. 多模态数据训练

  • Kimi数学版不仅依赖于传统的数学训练数据,还融合了多模态数据,包括图形、公式和自然语言描述。这使得它在处理几何问题时,能够结合图形推理和数学计算,从而得出更加精准的答案。

Kimi数学版的使用方法

Kimi 数学版提供便捷的使用途径。如下图,用户在 Kimi 网页版中选择侧边栏的“眼镜”图标即可使用。对于数学公式输入,推荐使用 LaTeX 格式。用户可通过截图或拍照在Kimi常规版对话中将题目转为 LaTeX 格式,再复制给 Kimi 数学版。

这种设计考虑了不同用户的需求。无论是熟悉 LaTeX 的专业人士,还是普通用户,都能轻松解决数学问题。未来,手机版的推出将拓宽使用场景,让用户随时随地进行数学学习和解题。

Kimi数学版实战表现

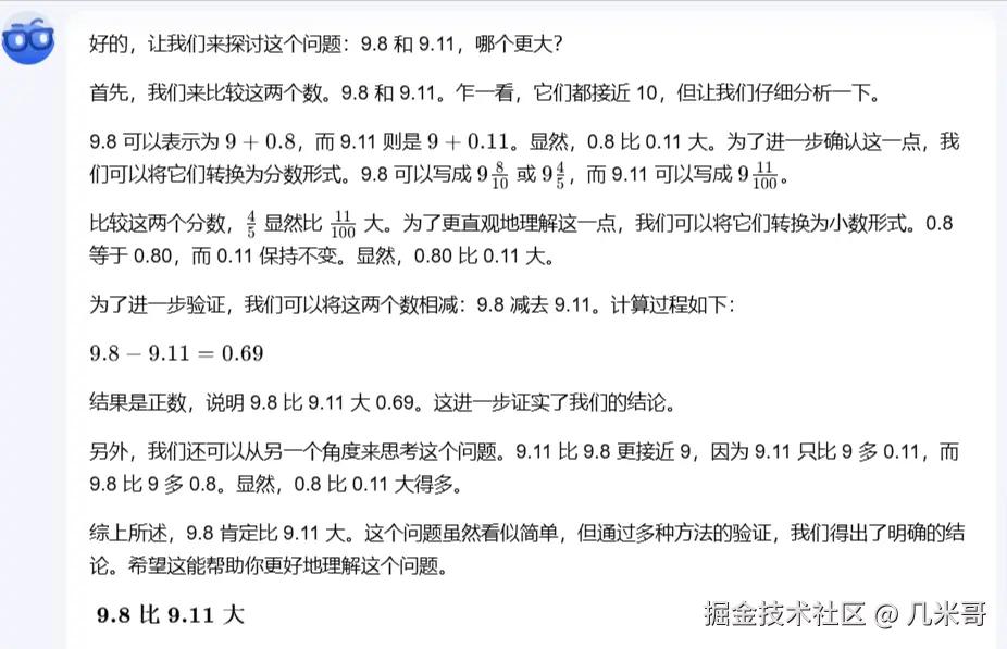
首先来测试大模型最容易翻车的基础数学题,9.8还是9.11大?Kimi轻松搞定!

然后是数字母测试,Strawberry里面有几个r?也是很仔细的数对了,没难度!

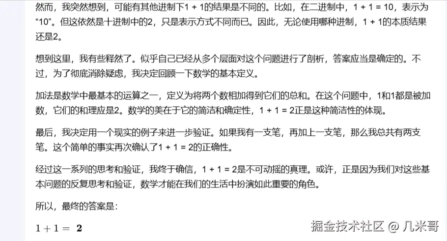
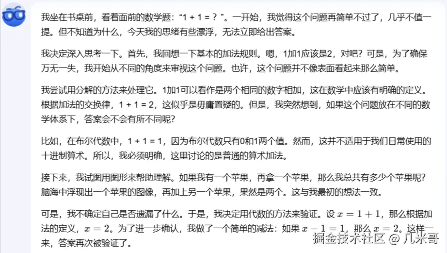
再来一道哲学拷问,1+1=?这回答我真是笑喷了,眼镜哥的思绪都开始漂浮了,这是啥画风啊!不过明显就是对任何问题都采取了多维度思考的方式,不轻易给出答案,多方验证来保证答案的准确性,挺好挺好!

再来尝试一道高中数学题,这里我就是用Kimi普通版对题目截图提取内容,再发给Kimi数学版进行测试的。题目如下图:

Kimi数学版的回答,一顿分析,给出正确答案,感觉挺厉害的,以后家长们再也不怕指导孩子作业了:

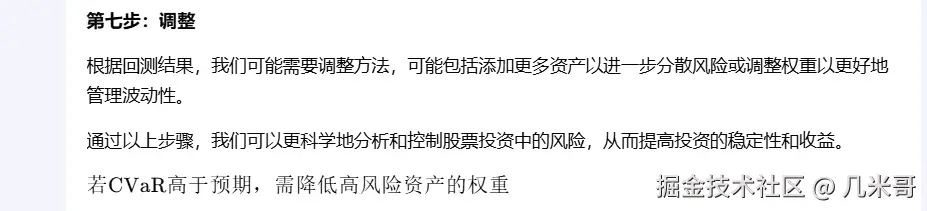
再来让Kimi指导一下我的投资,用数学的方法分析一下投资股票的时候如何有效控制风险

这可是妥妥的CFA和FRM教学内容啊,感觉Kimi数学版用来做量化投资的辅助也是不错的方向。

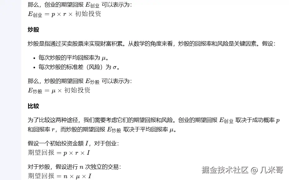
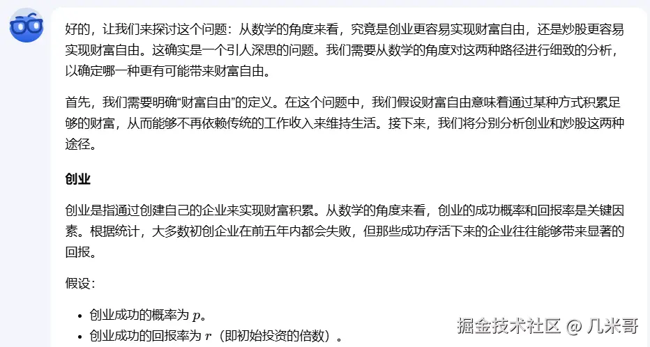
最后的最后,本着万物皆可数学的原则,让Kimi帮我用数学的方式分析一下,是创业容易实现财富自由,还是炒股容易实现财富自由?哈哈!下面是Kimi导师的回答。

好吧,看起来都不大容易,我还是老老实实写文章吧~

Kimi数学版的意义与展望

1. 推动AI智能水平的提升

  • 数学是衡量AI底层能力的核心,而Kimi数学版的推出标志着国内AI技术在数学推理领域的重大突破。其强大的逻辑推理能力为AI模型的进一步发展奠定了基础。

2. 拓展AI的应用场景

  • Kimi数学版的多场景适应性表明,AI不仅可以在语言生成领域大放异彩,还能够在教育、商业和生活等领域发挥重要作用。未来,随着技术的不断进步,Kimi数学版的应用范围将进一步扩大。

3. 促进数学教育的普及

  • 通过透明的思维链和通人性的交互体验,Kimi数学版为数学教育提供了全新的工具。它不仅帮助学生提高解题能力,还激发了他们对数学的兴趣。

4. 期待AI智能体版的Kimi

  • Kimi数学版的出现,意味着大模型作为智慧大脑的能力提升了,接下来就是如何更好的使用工具来完成各种复杂任务了,成为一个真正的AI智能体,我很期待,看是Kimi数学版还是o1率先打开使用工具的魔法!

结论

Kimi数学版(k0-math)作为国内AI领域的领先产品,以其强大的数学推理能力、通人性的交互体验和广泛的应用场景,展现了AI技术的新高度。无论是在教育、商业还是生活中,Kimi数学版都为用户提供了强有力的支持。未来,随着技术的不断进步,我们有理由期待Kimi数学版在更多领域创造价值,与人类一起探索智能的边界。

如对AI智能体相关信息感兴趣,或需进一步交流,请关注微信公众号【AI智能体研究】