青训营X豆包MarsCode 技术训练营-redis3 | 豆包MarsCode AI 刷题

75 阅读42分钟

五、事务

Redis 事务本质:一组命令的集合! 一个事务中的所有命令都会被序列化,在事务执行过程的中,会按照顺序执行!

一次性、顺序性、排他性!执行一系列的命令!

Redis事务没有没有隔离级别的概念!

所有的命令在事务中,并没有直接被执行!只有发起执行命令的时候才会执行!exec

Redis单条命令式保证原子性的,但是事务不保证原子性!

Redis 事务可以一次执行多个命令, 并且带有以下三个重要的保证:

  • 批量操作在发送 EXEC 命令前被放入队列缓存
  • 收到 EXEC 命令后进入事务执行,事务中任意命令执行失败,其余的命令依然被执行
  • 在事务执行过程,其他客户端提交的命令请求不会插入到事务执行命令序列中

一个事务从开始到执行会经历以下三个阶段:

  • 开启事务(multi)
  • 命令入队(......)
  • 执行事务(exec)

正常执行事务

127.0.0.1:6379> multi  # 开启事务
OK
# 命名入队
127.0.0.1:6379(TX)> set k1 v1
QUEUED
127.0.0.1:6379(TX)> set k2 v2
QUEUED
127.0.0.1:6379(TX)> get k2
QUEUED
127.0.0.1:6379(TX)> set k3 v3
QUEUED
127.0.0.1:6379(TX)> exec # 执行事务
1) OK
2) OK
3) "v2"
4) OK

放弃事务

discard # 取消事务
# 取消事务后,事务中的命令都不会去执行

编译型异常(代码有误!命令有误!)事务中所有的命令都不会执行

127.0.0.1:6379> keys *
(empty array)
127.0.0.1:6379> multi # 开启事务
OK
127.0.0.1:6379(TX)> set k1 v1
QUEUED
127.0.0.1:6379(TX)> set k2 v2
QUEUED
127.0.0.1:6379(TX)> set k3 v3
QUEUED
127.0.0.1:6379(TX)> setget k3 # 没有这个命令
(error) ERR unknown command 'setget', with args beginning with: 'k3' 
127.0.0.1:6379(TX)> exec # 执行事务报错!
(error) EXECABORT Transaction discarded because of previous errors.
127.0.0.1:6379> get k1 # 所有的命令都不会被执行!
(nil)

运行时异常,如果事务队列中存在语法性错误,那么执行命令的时候,其他命令是可以正常执行的,错误命令抛出错误

127.0.0.1:6379> keys *
(empty array)
127.0.0.1:6379> set k1 v1
OK
127.0.0.1:6379> multi # 开启事务
OK
127.0.0.1:6379(TX)> incr k1 # 执行的时候会失败
QUEUED
127.0.0.1:6379(TX)> set k2 v2
QUEUED
127.0.0.1:6379(TX)> set k3 v3
QUEUED
127.0.0.1:6379(TX)> get k3
QUEUED
127.0.0.1:6379(TX)> exec # 执行事务,虽然第一条命令报错了,但是后面的依旧正常执行成功了
1) (error) ERR value is not an integer or out of range
2) OK
3) OK
4) "v3"
127.0.0.1:6379> get k2
"v2"

监控 watch

  • 悲观锁

    很悲观,认为什么时候都会出问题,无论做什么都会加锁!

  • 乐观锁

    很乐观,认为什么时候都不会出问题,所以不会上锁,更新数据的时候去判断一下,再此期间是否有人修改过这个数据

    获取version

    更新的时候带上version条件

redis监视

正常情况

127.0.0.1:6379> set money 100 # 现在有100块钱
OK
127.0.0.1:6379> set out 0 # 花出去了0元
OK
127.0.0.1:6379> watch money # 监视money
OK
127.0.0.1:6379> multi #开启事务
OK
127.0.0.1:6379(TX)> decrby money 20 # 花了20,余额-20
QUEUED
127.0.0.1:6379(TX)> incrby out 20 # 花出去的钱+20
QUEUED
127.0.0.1:6379(TX)> exec # 执行事务
1) (integer) 80 # 结果:余额还有80
2) (integer) 20 # 结果:花出去了20
127.0.0.1:6379> 

失败情况,模拟多线程修改值 , 使用watch 可以当做redis的乐观锁操作!

127.0.0.1:6379> watch money # 监视money
OK
127.0.0.1:6379> multi # 开启事务
OK
127.0.0.1:6379(TX)> decrby money 10 # 又花了10,余额-10
QUEUED
127.0.0.1:6379(TX)> incrby out 10 # 花出去的钱+10
QUEUED
127.0.0.1:6379(TX)> # exec 这里暂时不执行事务

在上面执行事务之前,另外一个线程又往money中充了100块

重新开启一个redis服务

127.0.0.1:6379> keys *
1) "out"
2) "money"
127.0.0.1:6379> get money
"80"
127.0.0.1:6379> incrby money 100 # 充了100,余额+100
(integer) 180
127.0.0.1:6379> 

回到原来的redis服务,执行事务,发现执行失败

127.0.0.1:6379(TX)> exec # 执行之前,另外一个线程,修改了我们的值,这个时候,就会导致事务执行失 败!
(nil)
127.0.0.1:6379> 

image-20240921095731846

如何解决这个问题呢?

127.0.0.1:6379> unwatch # 1.如果发现事务执行失败,就先解锁
127.0.0.1:6379> watch money # 2.获取最新的值,再次监视,select version
OK
127.0.0.1:6379> multi
OK
127.0.0.1:6379(TX)> decrby money 10
QUEUED
127.0.0.1:6379(TX)> incrby out 10
QUEUED
127.0.0.1:6379(TX)> exec # 对比监视的值是否发生了变化,如果没有变化,就可以执行成功,如果变了就执行失败
1) (integer) 170
2) (integer) 30

六、jedis

什么是Jedis 是 Redis 官方推荐的 java连接开发工具! 使用Java 操作Redis 中间件!如果你要使用

java操作redis,那么一定要对Jedis 十分的熟悉!

测试使用

1、首先就是新建一个maven项目,导入对应所需要的依赖

<!-- https://mvnrepository.com/artifact/redis.clients/jedis -->
        <dependency>
            <groupId>redis.clients</groupId>
            <artifactId>jedis</artifactId>
            <version>4.3.1</version>
        </dependency>

2、由于我们是在windows上进行测试,所以我们可以开启windows的redis服务端去测试一下。

3、编写简单的代码去测试redis的连接

package com.github;
​
import redis.clients.jedis.Jedis;
​
public class Main {
    public static void main(String[] args) {
        Jedis jedis = new Jedis("127.0.0.1", 6379);
        System.out.println(jedis.ping());
        jedis.close();
    }
}

image-20240921134438489

5、测试功能(简单使用一下事务功能)

import redis.clients.jedis.Jedis;
import redis.clients.jedis.Transaction;
​
/**
 * @Description: 类描述
 * @Author: zyy
 * @Date: 2023/04/20 17:02
 */
public class TestTX {
    public static void main(String[] args) {
​
        //连接redis
        Jedis jedis = new Jedis("127.0.0.1", 6379);
        //清空key
        jedis.flushDB();
        //开启事务
        Transaction multi = jedis.multi();
        try {
            multi.set("k1", "v1");
            multi.set("k2", "v2");
            //这里抛出异常,应该事务执行失败
            int i = 1 / 0;
            //执行事务
            multi.exec();
        } catch (Exception e) {
            //放弃事务
            multi.discard();
            e.printStackTrace();
        } finally {
            //获取key对应的值
            System.out.println(jedis.get("k1"));
            //关闭连接
            jedis.close();
        }
​
    }
}

image-20240921134812192

事务执行失败,我们将异常代码注释后再次去执行

image-20240921134859639

成功完成对应事务的执行

七、springboot整合

SpringData 也是和 SpringBoot 齐名的项目

官方:spring.io/projects/sp…

image-20240921134944904

说明: 在 SpringBoot2.x 之后,原来使用的jedis 被替换为了 lettuce?

  • jedis:采用的直连,多个线程操作的话,是不安全的,如果想要避免不安全,使用redis pool连接池,更像BIO模式!
  • lettuce:采用netty,实例可以再多个线程中进行共享,不存在线程不安全的情况,可以减少线程数据。更新NIO模式!

简单的使用

1、首先就是配置对应的连接

# 配置redis1
spring.data.redis.host=127.0.0.1
spring.data.redis.port=6379

2、编写简单的测试项目

@Autowired
    private RedisTemplate redisTemplate;
​
    @Test
    void contextLoads() {
        //redisTemplate 操作不同的数据类型,api和我们的linux指令一样
        //opsForValue 操作字符串
        //opsForList 操作List
        //opsForSet
        //opsForZSet
        //opsForHash
        //opsForGeo
        //opsForHyperLogLog
​
        //除了基本的操作,我们常用的方法都可以通过redisTemplate操作,比如事务,和基本的CRUD
​
        //获取redis的连接对象
//        RedisConnection connection = redisTemplate.getConnectionFactory().getConnection();
//        connection.flushDb();
//        connection.flushAll();
​
        redisTemplate.opsForValue().set("name", "zyy");
        System.out.println(redisTemplate.opsForValue().get("name"));
​
    }

image-20240921141546981

进阶使用,使用redis存储对象

User.java

package com.github.demo.pojo;
​
import lombok.AllArgsConstructor;
import lombok.Data;
import lombok.NoArgsConstructor;
​
@Data
@AllArgsConstructor
@NoArgsConstructor
public class User {
    private String name;
    private int age;
}
​
@Test
    void test(){
        User lizhua = new User("lizhua", 15);
        redisTemplate.opsForValue().set("lizhua", lizhua);
        System.out.println(redisTemplate.opsForValue().get("lizhua"));
    }

image-20240921141850293

注!!!!!如需存储对象到redis中需要将对象继承序列化方法才可以

@Data
@AllArgsConstructor
@NoArgsConstructor
public class User implements Serializable {
    private String name;
    private int age;
}

image-20240921142050011

但是仅仅是这样还是不够完美,我们发现使用客户端去直接查看时,中文就变成乱码了

image-20240921142355477

为解决上述问题,自定义RedisTemplate

package com.github.demo.config;
​
import com.fasterxml.jackson.annotation.JsonAutoDetect;
import com.fasterxml.jackson.annotation.JsonTypeInfo;
import com.fasterxml.jackson.annotation.PropertyAccessor;
import com.fasterxml.jackson.databind.ObjectMapper;
import com.fasterxml.jackson.databind.jsontype.impl.LaissezFaireSubTypeValidator;
import org.springframework.context.annotation.Bean;
import org.springframework.context.annotation.Configuration;
import org.springframework.data.redis.connection.RedisConnectionFactory;
import org.springframework.data.redis.core.RedisTemplate;
import org.springframework.data.redis.serializer.Jackson2JsonRedisSerializer;
import org.springframework.data.redis.serializer.StringRedisSerializer;
​
@Configuration
public class RedisConfig {
    @Bean
    public RedisTemplate<String, Object> redisTemplate(RedisConnectionFactory factory) {
        RedisTemplate<String, Object> template = new RedisTemplate<>();
        //连接工厂
        template.setConnectionFactory(factory);
​
        ObjectMapper objectMapper = new ObjectMapper();
        objectMapper.setVisibility(PropertyAccessor.ALL, JsonAutoDetect.Visibility.ANY);
        //enableDefaultTyping过期了
//        objectMapper.enableDefaultTyping(ObjectMapper.DefaultTyping.NON_FINAL);
        //用activateDefaultTyping代替
        objectMapper.activateDefaultTyping(
                LaissezFaireSubTypeValidator.instance ,
                ObjectMapper.DefaultTyping.NON_FINAL,
                JsonTypeInfo.As.WRAPPER_ARRAY);
​
        //jackson序列化
        Jackson2JsonRedisSerializer<Object> jackson2JsonRedisSerializer = new Jackson2JsonRedisSerializer<>(objectMapper, Object.class);
        
        //String序列化
        StringRedisSerializer stringRedisSerializer = new StringRedisSerializer();
        //key采用String的序列化方式
        template.setKeySerializer(stringRedisSerializer);
        //hash的key也采用String的序列化方式
        template.setHashKeySerializer(stringRedisSerializer);
​
        //value序列化方式采用jackson
        template.setValueSerializer(jackson2JsonRedisSerializer);
        //hash的value序列化方式采用jackson
        template.setHashValueSerializer(jackson2JsonRedisSerializer);
​
        template.afterPropertiesSet();
        return template;
    }
}
​

再次运行上面的

正常取值

现在显示就是正常的了

所有的redis操作,其实对于java开发人员来说,十分的简单,更重要是要去理解redis的思想和每一种数

据结构的用处和作用场景!

八、Redis.conf详解

启动的时候,可以在启动加上配置文件位置,使用对应的配置文件去启动

表明了对应的单位,并且表示大小写不敏感

image-20240921144117554

包含include,表名可以应用其他的配置文件

image-20240921144208388

network 网络

bind 127.0.0.1  # 绑定ip
protected-mode yes # 是否开启保护模式,默认开启。要是配置里没有指定bind和密码。开启该参数后,redis只会本地进行访问,拒绝外部访问。要是开启了密码和bind,可以关闭。否则最好开启,设置为yes。
port 6379 # 端口

general 通用

daemonize yes # 以守护进程的方式运行(是否在后台执行),默认是 no 
pidfile /var/run/redis_6379.pid # 在后台的方式运行,我们就需要指定一个pid文件
loglevel notice # 设置日志等级
logfile "" # 指定了记录日志的文件 空字符串的话,日志会打印到标准输出设备。后台运行的redis标准输出是/dev/null
databases 16  # 数据库的数量,默认是16个数据库
always-show-logo no # 是否总显示logo

日志等级

  • debug (a lot of information, useful for development/testing) 很多信息,方便开发、测试
  • verbose (many rarely useful info, but not a mess like the debug level) 许多有用的信息,但是没有debug级别信息多
  • notice (moderately verbose, what you want in production probably) 适当的日志级别,适合生产环境
  • warning (only very important / critical messages are logged) 许多有用的信息,但是没有debug级别信息多

snapshotting 快照

持久化, 在规定的时间内,执行了多少次操作,则会持久化到文件

redis 是内存数据库,如果没有持久化,那么数据断电及失!

save 900 1 # 如果900秒内,如果至少 1 个key进行了修改,我们则进行持久化操作
save 300 10 # 如果300秒内,如果至少 10 个key进行了修改,我们则进行持久化操作
save 60 10000 # 如果60秒内,如果至少 10000 个key进行了修改,我们则进行持久化操作
stop-writes-on-bgsave-error yes #当RDB持久化出现错误后,是否依然进行继续进行工作,yes:不能进行工作,no:可以继续进行工作,可以通过info中的rdb_last_bgsave_status了解RDB持久化是否有错误
rdbcompression yes #使用压缩rdb文件,rdb文件压缩使用LZF压缩算法,yes:压缩,但是需要一些cpu的消耗。no:不压缩,需要更多的磁盘空间
rdbchecksum yes #是否校验rdb文件。从rdb格式的第五个版本开始,在rdb文件的末尾会带上CRC64的校验和。这跟有利于文件的容错性,但是在保存rdb文件的时候,会有大概10%的性能损耗,所以如果你追求高性能,可以关闭该配置。
dir ./ # rdb文件保存的目录

replication 复制,后面讲到主从复制的时候再说

security 安全

可以在这里设置redis的密码,默认是没有密码!

127.0.0.1:6379> ping
PONG
127.0.0.1:6379> config get requirepass # 获取redis的密码
1) "requirepass"
2) ""
127.0.0.1:6379> config set requirepass 123456 # 设置redis的密码  取消密码的话,这样设置即可  config set requirepass ""
OK

重新打开一个服务

[root@iZwz9efdd2ukk4oauustczZ ~]# /usr/local/bin/redis-cli -p 6379
127.0.0.1:6379> ping # 发现所有的命令都没有权限了
(error) NOAUTH Authentication required.
127.0.0.1:6379> auth 123456  # 密码验证
OK
127.0.0.1:6379> ping # 然后就可以正常使用命令了
PONG
127.0.0.1:6379> config get requirepass
1) "requirepass"
2) "123456"
127.0.0.1:6379> 

clients 限制

maxclients 10000 # 设置能连上redis的最大客户端连接数量。默认是10000个客户端连接。由于redis不区分连接是客户端连接还是内部打开文件或者和slave连接等,所以maxclients最小建议设置到32。如果超过了maxclients,redis会给新的连接发送’max number of clients reached’,并关闭连接。
maxmemory <bytes> #redis配置的最大内存容量。当内存满了,需要配合maxmemory-policy策略进行处理。注意slave的输出缓冲区是不计算在maxmemory内的。所以为了防止主机内存使用完,建议设置的maxmemory需要更小一些。
maxmemory-policy noeviction # 内存达到上限的处理策略

当 Redis 内存使用达到 maxmemory时,需要选择设置好的 maxmemory-policy进行对数据进行淘汰机制。

1.volatile-lru(least recently used):最近最少使用算法,从设置了过期时间的键key中选择空转时间最长的键值对清除掉;

2.volatile-lfu(least frequently used):最近最不经常使用算法,从设置了过期时间的键中选择某段时间之内使用频次最小的键值对清除掉;

3.volatile-ttl:从设置了过期时间的键中选择过期时间最早的键值对清除;

4.volatile-random:从设置了过期时间的键中,随机选择键进行清除;

5.allkeys-lru:最近最少使用算法,从所有的键中选择空转时间最长的键值对清除;

6.allkeys-lfu:最近最不经常使用算法,从所有的键中选择某段时间之内使用频次最少的键值对清除;

7.allkeys-random:所有的键中,随机选择键进行删除;

8.noeviction:不做任何的清理工作,在redis的内存超过限制之后,所有的写入操作都会返回错误;但是读操作都能正常的进行;

append only mode

appendonly no #默认redis使用的是rdb方式持久化,这种方式在许多应用中已经足够用了。但是redis如果中途宕机,会导致可能有几分钟的数据丢失,根据save来策略进行持久化,Append Only File是另一种持久化方式,可以提供更好的持久化特性。Redis会把每次写入的数据在接收后都写入 appendonly.aof 文件,每次启动时Redis都会先把这个文件的数据读入内存里,先忽略RDB文件。
appendfilename "appendonly.aof" # aof文件名
# appendfsync always # 表示每次写入都执行fsync,以保证数据同步到磁盘
appendfsync everysec # 表示每次写入都执行fsync,以保证数据同步到磁盘
# appendfsync no # 表示不执行fsync,由操作系统保证数据同步到磁盘,速度最快

九、redis持久化

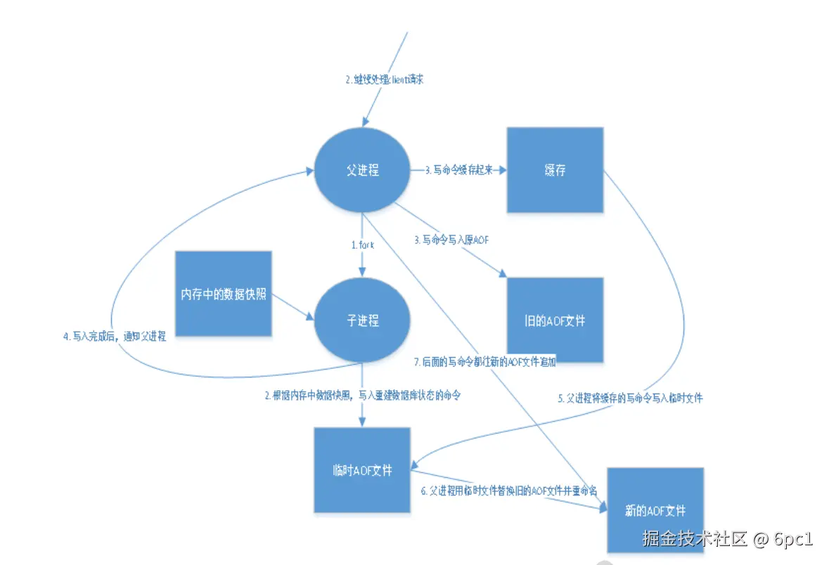
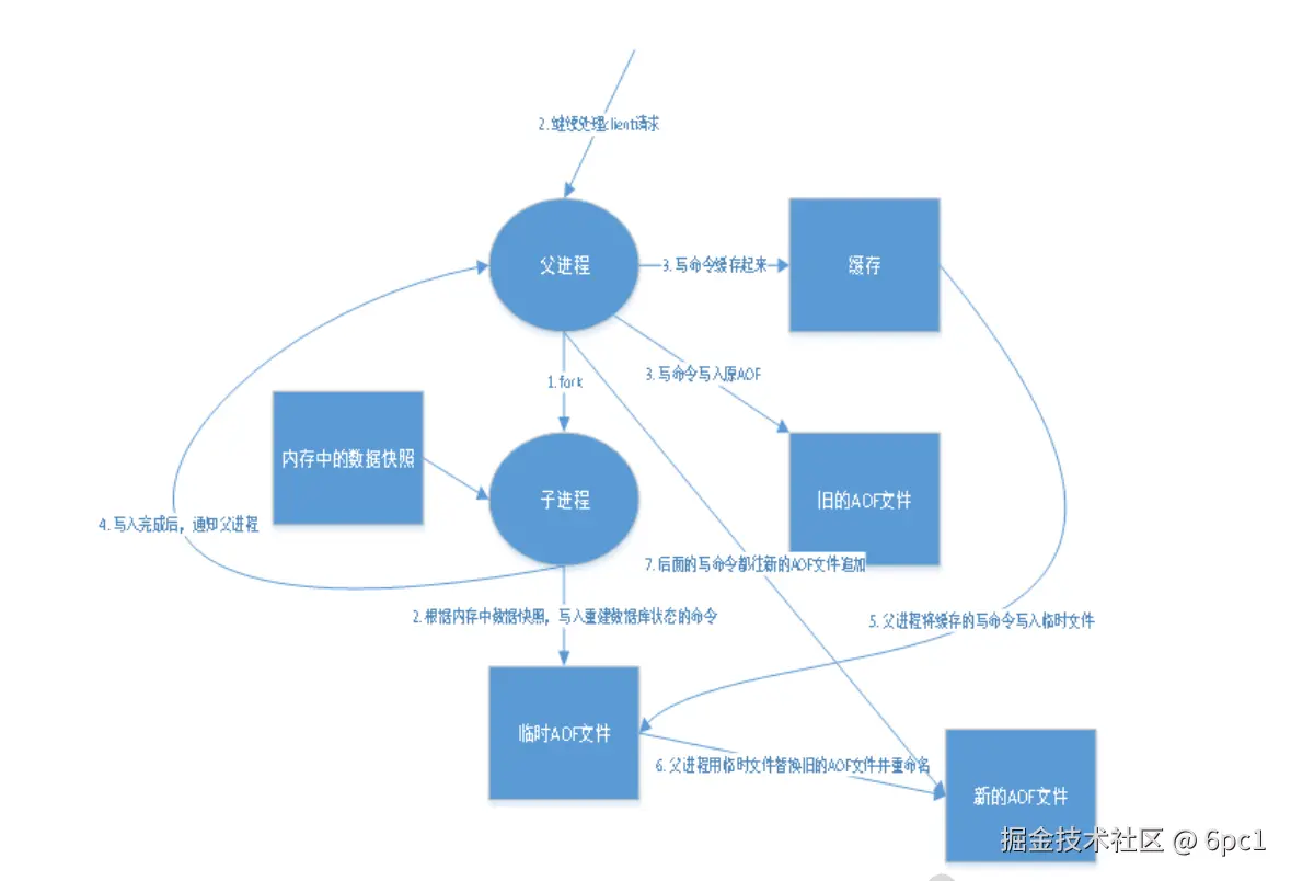
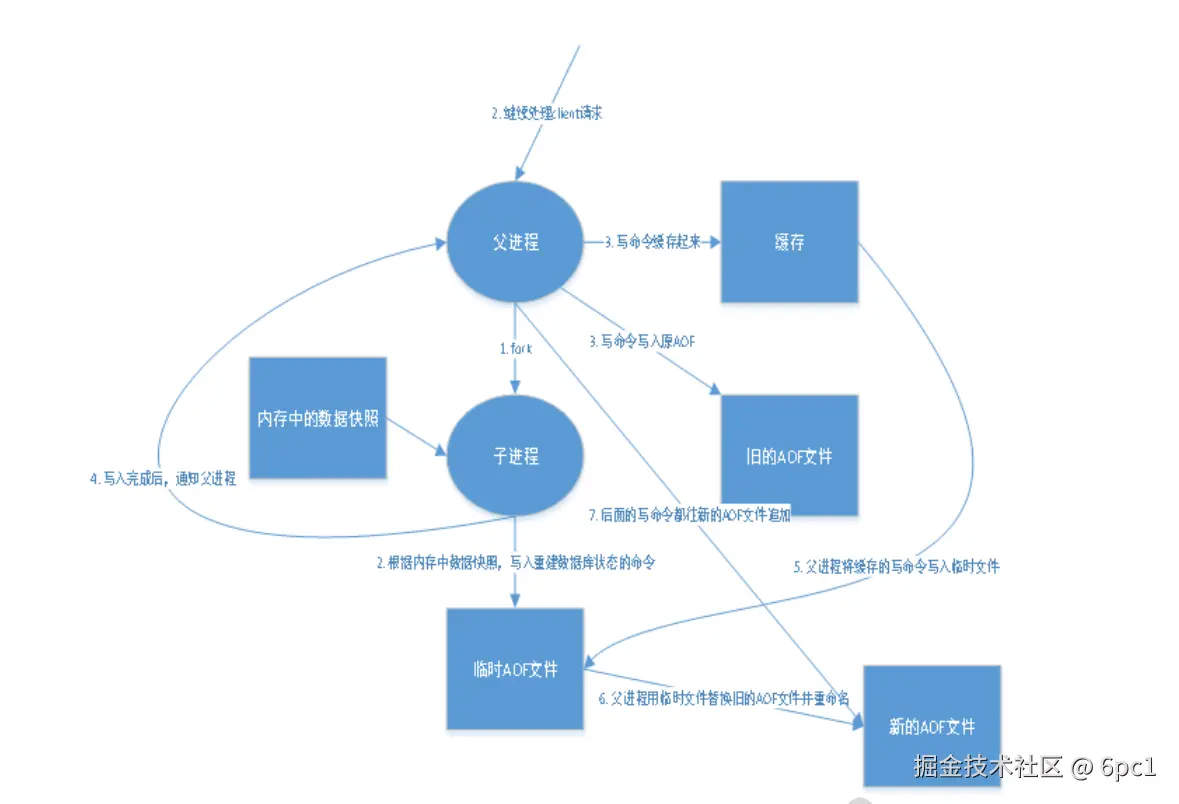
Redis 是内存数据库,如果不将内存中的数据库状态保存到磁盘,那么一旦服务器进程退出,服务器中的数据库状态也会消失。所以 Redis 提供了持久化功能!

1、RDB(redis dbbase)

什么是rdb

RDB是一种快照存储持久化方式,具体就是将Redis某一时刻的内存数据保存到硬盘的文件当中,默认保存的文件名为dump.rdb,而在Redis服务器启动时,会重新加载dump.rdb文件的数据到内存当中恢复数据。

image-20240921145925849

在指定的时间间隔内将内存中的数据集快照写入磁盘,也就是行话讲的Snapshot快照,它恢复时是将快照文件直接读到内存里。

Redis会单独创建(fork)一个子进程来进行持久化,会先将数据写入到一个临时文件中,待持久化过程都结束了,再用这个临时文件替换上次持久化好的文件。整个过程中,主进程是不进行任何IO操作的。这就确保了极高的性能。如果需要进行大规模数据的恢复,且对于数据恢复的完整性不是非常敏感,那RDB方式要比AOF方式更加的高效。RDB的缺点是最后一次持久化后的数据可能丢失。我们默认的就是RDB,一般情况下不需要修改这个配置!

有时候在生产环境我们会将这个文件进行备份!

rdb保存的文件是dump.rdb 都是在我们的配置文件中快照中进行配置的!

image-20240921150223612

启动并登陆redis

[root@iZwz9efdd2ukk4oauustczZ ~]# /usr/local/bin/redis-server /usr/local/bin/myconfig/redis.conf
[root@iZwz9efdd2ukk4oauustczZ ~]# /usr/local/bin/redis-cli -p 6379

查看dump.rdb文件保存的路径

127.0.0.1:6379> config get dir
1) "dir"
2) "/usr/local/bin"   # 如果在这个目录下存在 dump.rdb 文件,启动就会自动恢复其中的数据

去root目录先把dump.rdb删除了

然后如下操作

127.0.0.1:6379> keys *
(empty array)
127.0.0.1:6379> set k1 v1
OK
127.0.0.1:6379> set k2 v2
OK
127.0.0.1:6379> set k3 v3 
OK
127.0.0.1:6379> set k4 v4
OK
127.0.0.1:6379> set k5 v5
OK

set k5 v5的时候发现,root目录下生成了一个dump.rdb

image-20230425154907012

然后我们关闭redis服务(断电即失)

127.0.0.1:6379> shutdown
not connected> exit

这个时候我们再次登陆redis服务,然后get k1,发现仍然可以取到值

[root@iZwz9efdd2ukk4oauustczZ ~]# /usr/local/bin/redis-server /usr/local/bin/myconfig/redis.conf
[root@iZwz9efdd2ukk4oauustczZ ~]# /usr/local/bin/redis-cli -p 6379
127.0.0.1:6379> get k1
"v1"

验证完了,把redis.conf配置的save还原了

触发机制

  1. save的规则满足的情况下,会自动触发rdb规则
  2. 执行 flushall 命令,也会触发我们的rdb规则
  3. 退出redis,也会产生 rdb 文件

备份就自动生成一个 dump.rdb

如何恢复rdb文件

  1. 只需要将rdb文件放在我们redis启动目录就可以,redis启动的时候会自动检查dump.rdb 恢复其中的数据!

  2. 查看需要存在的位置

    127.0.0.1:6379> config get dir
    1) "dir"
    2) "/root"  # 如果在这个目录下存在 dump.rdb 文件,启动就会自动恢复其中的数据
    

优缺点

优点:

  1. 适合大规模的数据恢复
  2. 对数据的完整性要不高

缺点:

  1. 需要一定的时间间隔进程操作!如果redis意外宕机了,这个最后一次修改数据就没有的了
  2. fork进程的时候,会占用一定的内容空间

2、AOF(append only file)

与RDB存储某个时刻的快照不同,AOF持久化方式会记录客户端对服务器的每一次写操作命令,并将这些写操作以Redis协议追加保存到以后缀为aof文件末尾,在Redis服务器重启时,会加载并运行aof文件的命令,以达到恢复数据的目的。

aof什么

image-20240921150618250

以日志的形式来记录每个写操作,将Redis执行过的所有指令记录下来(读操作不记录),只许追加文件但不可以改写文件,redis启动之初会读取该文件重新构建数据,换言之,redis重启的话就根据日志文件的内容将写指令从前到后执行一次以完成数据的恢复工作

有点类似于mysql导出的sql文件

Aof保存的是 appendonly.aof 文件

append

image-20240921150627559

然后重启redis,就可以生效了

如果这个 aof 文件有错位,这时候 redis 是启动不起来的吗,我们需要修复这个aof文件

redis 给我们提供了一个工具 redis-check-aof --fix

[root@iZwz9efdd2ukk4oauustczZ bin]# redis-check-aof --fix /root/appendonlydir/appendonly.aof.1.incr.aof
Start checking Old-Style AOF
0x              30: Expected \r\n, got: 3131
AOF analyzed: filename=/root/appendonlydir/appendonly.aof.1.incr.aof, size=68, ok_up_to=23, ok_up_to_line=12, diff=45
This will shrink the AOF /root/appendonlydir/appendonly.aof.1.incr.aof from 68 bytes, with 45 bytes, to 23 bytes
Continue? [y/N]: y
Successfully truncated AOF /root/appendonlydir/appendonly.aof.1.incr.aof
[root@iZwz9efdd2ukk4oauustczZ bin]# 

如果文件正常,重启就可以恢复了

重写规则说明

aof 默认就是文件的无限追加,文件会越来越大

image-20240921150715489

如果 aof 文件大于 64m,太大了! fork一个新的进程来将我们的文件进行重写!

优点缺点

# appendfsync always # 表示每次写入都执行fsync,以保证数据同步到磁盘
appendfsync everysec # 表示每次写入都执行fsync,以保证数据同步到磁盘
# appendfsync no # 表示不执行fsync,由操作系统保证数据同步到磁盘,速度最快

优点:

  1. 每一次修改都同步,文件的完整性会更加好
  2. 每秒同步一次,可能会丢失一秒的数据
  3. 从不同步,效率最高的

缺点:

  1. 相对于数据文件来说,aof远远大于 rdb,修复的速度也比 rdb慢
  2. Aof 运行效率也要比 rdb 慢,所以我们redis默认的配置就是rdb持久化

3、拓展

  1. RDB 持久化方式能够在指定的时间间隔内对你的数据进行快照存储

  2. AOF 持久化方式记录每次对服务器写的操作,当服务器重启的时候会重新执行这些命令来恢复原始的数据,AOF命令以Redis 协议追加保存每次写的操作到文件末尾,Redis还能对AOF文件进行后台重写,使得AOF文件的体积不至于过大

  3. 只做缓存,如果你只希望你的数据在服务器运行的时候存在,你也可以不使用任何持久化

  4. 同时开启两种持久化方式

    • 在这种情况下,当redis重启的时候会优先载入AOF文件来恢复原始的数据,因为在通常情况下AOF文件保存的数据集要比RDB文件保存的数据集要完整

    • RDB 的数据不实时,同时使用两者时服务器重启也只会找AOF文件,那要不要只使用AOF呢?作者

      建议不要,因为RDB更适合用于备份数据库(AOF在不断变化不好备份),快速重启,而且不会有

      AOF可能潜在的Bug,留着作为一个万一的手段

  5. 性能建议

    • 因为RDB文件只用作后备用途,建议只在Slave上持久化RDB文件,而且只要15分钟备份一次就够了,只保留 save 900 1 这条规则

    • 如果Enable AOF ,好处是在最恶劣情况下也只会丢失不超过两秒数据,启动脚本较简单只load自己的AOF文件就可以了,

      代价一是带来了持续的IO,

      二是AOF rewrite 的最后将 rewrite 过程中产生的新数据写到新文件造成的阻塞几乎是不可避免的。

      只要硬盘许可,应该尽量减少AOF rewrite的频率,AOF重写的基础大小默认值64M太小了,可以设到5G以上,默认超过原大小100%大小重写可以改到适当的数值

    • 如果不Enable AOF ,仅靠 Master-Slave Repllcation 实现高可用性也可以,能省掉一大笔IO,也减少了rewrite时带来的系统波动。代价是如果Master/Slave 同时倒掉,会丢失十几分钟的数据,启动脚本也要比较两个 Master/Slave 中的 RDB文件,载入较新的那个,微博就是这种架构

十、redis发布订阅

Redis 发布订阅(pub/sub)是一种消息通信模式:发送者(pub)发送消息,订阅者(sub)接收消息。

Redis 客户端可以订阅任意数量的频道。

订阅/发布消息图:

第一个:消息发送者, 第二个:频道 第三个:消息订阅者!十、redis发布订阅

image-20240921150900397

下图展示了频道 channel1 , 以及订阅这个频道的三个客户端 —— client2 、 client5 和 client1 之间的关系:

image-20240921150942348

当有新消息通过 PUBLISH 命令发送给频道 channel1 时, 这个消息就会被发送给订阅它的三个客户端:

image-20240921150954137

命令

这些命令被广泛用于构建即时通信应用,比如网络聊天室(chatroom)和实时广播、实时提醒等

image-20240921151004132

测试

  1. 订阅频道

    127.0.0.1:6379(subscribed mode)> subscribe zyy
    1) "subscribe"
    2) "zyy"
    3) (integer) 1
    
  2. 发布消息到频道(新开一个服务验证)

    127.0.0.1:6379> PUBLISH zyy hellp
    (integer) 1
    
  3. 查看订阅者的变化

    127.0.0.1:6379(subscribed mode)> subscribe zyy
    1) "subscribe"
    2) "zyy"
    3) (integer) 1
    1) "message"
    2) "zyy"
    3) "hellp"
    

原理

Redis是使用C实现的,通过分析 Redis 源码里的 pubsub.c 文件,了解发布和订阅机制的底层实现,籍此加深对 Redis 的理解。

Redis 通过 PUBLISH 、SUBSCRIBE 和 PSUBSCRIBE 等命令实现发布和订阅功能。

通过 SUBSCRIBE 命令订阅某频道后,redis-server 里维护了一个字典,字典的键就是一个个 频道!,而字典的值则是一个链表,链表中保存了所有订阅这个 channel 的客户端。SUBSCRIBE 命令的关键,就是将客户端添加到给定 channel 的订阅链表中。

通过 PUBLISH 命令向订阅者发送消息,redis-server 会使用给定的频道作为键,在它所维护的 channel字典中查找记录了订阅这个频道的所有客户端的链表,遍历这个链表,将消息发布给所有订阅者。

Pub/Sub 从字面上理解就是发布(Publish)与订阅(Subscribe),在Redis中,你可以设定对某一个key值进行消息发布及消息订阅,当一个key值上进行了消息发布后,所有订阅它的客户端都会收到相应的消息。这一功能最明显的用法就是用作实时消息系统,比如普通的即时聊天,群聊等功能。

使用场景

  1. 实时消息系统
  2. 实时聊天!(频道当做聊天室,将信息回显给所有人即可!)
  3. 订阅,关注系统都是可以的!

稍微复杂的场景我们就会使用 消息中间件 MQ

十一、redis主从复制

1、概念

主从复制,是指将一台Redis服务器的数据,复制到其他的Redis服务器。前者称为主节点(master/leader),后者称为从节点(slave/follower);数据的复制是单向的,只能由主节点到从节点。 Master以写为主,Slave 以读为主。

默认情况下,每台redis服务器都是主节点; 且一个主节点可以有多个从节点(或者没有从节点),但一个从节点只能有一个主节点。

主从复制的作用主要包括:

  1. 数据冗余:主从复制实现了数据的热备份,是持久化之外的一种数据冗余方式
  2. 故障恢复:当主节点出现问题时,可以由从节点提供服务,实现快速的故障恢复;实际上是一种服务的冗余
  3. 负载均衡:在主从复制的基础上,配合读写分离,可以由主节点提供写服务,由从节点提供读服务(即写Redis数据时应用连接主节点,读Redis数据时应用连接从节点),分担服务器负载;尤其是在写少读多的场景下,通过多个从节点分担读负载,可以大大提高Redis服务器的并发量
  4. 高可用(集群)基石:除了上述作用以外,主从复制还是哨兵和集群能够实施的基础,因此说主从复制是Redis高可用的基础

一般来说,要将redis运用于工程项目中,只使用一台redis是万万不能的(宕机),原因如下:

  1. 从结构上,单个Redis服务器会发生单点故障,并且一台服务器需要处理所有的请求负载,压力较大
  2. 从容量上,单个Redis服务器内存容量有限,就算一台Redis服务器内存容量为256G,也不能将所有内存用作Redis存储内存,一般来说,单台Redis最大使用内存不应该超过20G

电商网站上的商品,一般都是一次上传,无数次浏览的,说专业点也就是"多读少写"。

对于这种场景,我们可以使如下这种架构

image-20240921160224020

主从复制,读写分离! 80% 的情况下都是在进行读操作!减缓服务器的压力!架构中经常使用! 一主二从!

只要在公司中,主从复制就是必须要使用的,因为在真实的项目中不可能单机使用Redis!

2、环境模拟配置

复制三个配置文件,修改对应的信息

  1. 文件名

    redis-6380.conf
    redis-6381.conf
    redis-6382.conf
    
  2. 端口

    port 6380
    port 6381
    port 6382
    
  3. pid名字

    pidfile /var/run/redis_6380.pid
    pidfile /var/run/redis_6381.pid
    pidfile /var/run/redis_6382.pid
    
  4. log文件名字

    logfile "6380.log"
    logfile "6381.log"
    logfile "6382.log"
    
  5. dump.rdb名字

    dbfilename dump80.rdb 
    dbfilename dump81.rdb 
    dbfilename dump82.rdb
    

启动上面三台服务

image-20240921161940317

查看6380的库的信息

127.0.0.1:6380> info replication
# Replication
role:master
connected_slaves:0
master_failover_state:no-failover
master_replid:2f1e61ead6a91614ced7226237145ac0dbc7a617
master_replid2:0000000000000000000000000000000000000000
master_repl_offset:0
second_repl_offset:-1
repl_backlog_active:0
repl_backlog_size:1048576
repl_backlog_first_byte_offset:0
repl_backlog_histlen:0

3、一主二从

默认情况下,每台Redis服务器都是主节点; 我们一般情况下只用配置从机就好了!

认老大! 一主 (6380)二从(6381,6382)

配置6380作为6381的主机

127.0.0.1:6381> SLAVEOF 127.0.0.1 6380
OK
127.0.0.1:6381> info replication
# Replication
role:slave
master_host:127.0.0.1
master_port:6380
master_link_status:up
master_last_io_seconds_ago:6
master_sync_in_progress:0
slave_read_repl_offset:14
slave_repl_offset:14
slave_priority:100
slave_read_only:1
replica_announced:1
connected_slaves:0
master_failover_state:no-failover
master_replid:8196217be6f411e9a1b76aa7820448ad9a8b6068
master_replid2:0000000000000000000000000000000000000000
master_repl_offset:14
second_repl_offset:-1
repl_backlog_active:1
repl_backlog_size:1048576
repl_backlog_first_byte_offset:15
repl_backlog_histlen:0

重新查看6380的配置

127.0.0.1:6380> info replication
# Replication
role:master
connected_slaves:1
slave0:ip=127.0.0.1,port=6381,state=online,offset=126,lag=0
master_failover_state:no-failover
master_replid:8196217be6f411e9a1b76aa7820448ad9a8b6068
master_replid2:0000000000000000000000000000000000000000
master_repl_offset:126
second_repl_offset:-1
repl_backlog_active:1
repl_backlog_size:1048576
repl_backlog_first_byte_offset:1
repl_backlog_histlen:126

同样的配置配置6382即可

真实的从主配置应该在配置文件中配置,这样的话是永久的,我们这里使用的是命令,暂时的!

细节

主机可以读,可以写,从机只能读,不能写!主机中的所有信息和数据,都会被从机保存

主机:

127.0.0.1:6380> set k1 v1
OK
127.0.0.1:6380> get k1
"v1"

从机:

127.0.0.1:6381> set k2 v2
(error) READONLY You can't write against a read only replica.
127.0.0.1:6381> get k1
"v1"

测试:主机断开连接,从机依旧连接到主机的,但是没有写操作,这个时候,主机如果回来了,从机依旧可以直接获取到主机写的信息!

# 主机宕机了
127.0.0.1:6380> shutdown
not connected> exit
# 从机依旧可读
127.0.0.1:6381> get k1
"v1"
# 主机回来了 并且做了写操作
root@VM-16-10-ubuntu:/usr/local/bin# redis-server myconfig/redis-6380.conf
root@VM-16-10-ubuntu:/usr/local/bin# redis-cli -p 6380
127.0.0.1:6380> set k2 v2
OK
# 从机还是可读
127.0.0.1:6381> get k2
"v2"

如果是使用命令行,来配置的主从,这个时候如果重启了,就会变回主机!只要变为从机,立马就会从主机中获取值!

127.0.0.1:6380> shutdown # 从机宕机了
not connected> exit
[root@iZwz9efdd2ukk4oauustczZ bin]# redis-server myconfig/redis80.conf  # 重新启动服务
[root@iZwz9efdd2ukk4oauustczZ bin]# redis-cli -p 6380
127.0.0.1:6380> keys *
1) "k2"
2) "k1"
127.0.0.1:6380> info replication # 发现变回主机了
# Replication
role:master
connected_slaves:0
master_failover_state:no-failover
master_replid:99c0d5a904392e0a4509b01cc77e1c9cc5e85495
master_replid2:0000000000000000000000000000000000000000
master_repl_offset:0
second_repl_offset:-1
repl_backlog_active:0
repl_backlog_size:1048576
repl_backlog_first_byte_offset:0
repl_backlog_histlen:0
127.0.0.1:6380># 这个时候原先主机做写操作
127.0.0.1:6379> set k3 v3
OK
127.0.0.1:6379># 这里也是拿不到的 因为大家都是主机,没有同步
127.0.0.1:6380> get k3
(nil)
127.0.0.1:6380># 6380再次变成6379的从机,就可以获取了
127.0.0.1:6380> slaveof 127.0.0.1 6379
OK
127.0.0.1:6380> keys *
1) "k3"
2) "k1"
3) "k2"
127.0.0.1:6380> get k3
"v3"
127.0.0.1:6380> 

复制原理

Slave 启动成功连接到 master 后会发送一个sync同步命令

Master 接到命令,启动后台的存盘进程,同时收集所有接收到的用于修改数据集命令,在后台进程执行完毕之后,master将传送整个数据文件到slave,并完成一次完全同步。

全量复制: slave服务在接收到数据库文件数据后,将其存盘并加载到内存中

增量复制: Master 继续将新的所有收集到的修改命令依次传给slave,完成同步

但是只要是重新连接master,一次完全同步(全量复制)将被自动执行! 我们的数据一定可以在从机中看到!

层层链路

image-20240921163224209

此时6380还是从节点

如果没有老大了,这个时候能不能选择一个老大出来呢? 手动!

谋朝篡位

如果主机断开了连接,我们可以使用 slaveof no one 让自己变成主机!其他的节点就可以手动连接到最新的这个主节点(手动)!如果这个时候老大修复了,那就重新连接!

4、哨兵模式

(自动选举老大的模式)

概述

主从切换技术的方法是:当主服务器宕机后,需要手动把一台从服务器切换为主服务器,这就需要人工干预,费事费力,还会造成一段时间内服务不可用。这不是一种推荐的方式,更多时候,我们优先考虑哨兵模式。Redis从2.8开始正式提供了Sentinel(哨兵) 架构来解决这个问题

谋朝篡位的自动版,能够后台监控主机是否故障,如果故障了根据投票数自动将从库转换为主库

哨兵模式是一种特殊的模式,首先Redis提供了哨兵的命令,哨兵是一个独立的进程,作为进程,它会独立运行。其原理是哨兵通过发送命令,等待Redis服务器响应,从而监控运行的多个Redis实例

image-20240921164130454

这里的哨兵有两个作用

  • 通过发送命令,让Redis服务器返回监控其运行状态,包括主服务器和从服务器。
  • 当哨兵监测到master宕机,会自动将slave切换成master,然后通过发布订阅模式通知其他的从服务器,修改配置文件,让它们切换主机。

然而一个哨兵进程对Redis服务器进行监控,可能会出现问题,为此,我们可以使用多个哨兵进行监控。各个哨兵之间还会进行监控,这样就形成了多哨兵模式。

image-20240921164314334

假设主服务器宕机,哨兵1先检测到这个结果,系统并不会马上进行failover[故障转移]过程,仅仅是哨兵1主观的认为主服务器不可用,这个现象成为主观下线。当后面的哨兵也检测到主服务器不可用,并且数量达到一定值时,那么哨兵之间就会进行一次投票,投票的结果由一个哨兵发起,进行failover操作。切换成功后,就会通过发布订阅模式,让各个哨兵把自己监控的从服务器实现切换主机,这个过程称为客观下线

测试

我们目前的状态是 一主 (6379)二从(6380,6381)

我们目前的状态是 一主 (6379)二从(6380,6381)

  1. 新建哨兵的配置文件sentinel.conf

    sentinel monitor myredis 127.0.0.1 6380 1
    
  2. 启动哨兵

    root@VM-16-10-ubuntu:/usr/local/bin# redis-sentinel myconfig/sentinel.conf
    2239978:X 21 Sep 2024 16:56:34.971 # WARNING Memory overcommit must be enabled! Without it, a background save or replication may fail under low memory condition. Being disabled, it can also cause failures without low memory condition, see https://github.com/jemalloc/jemalloc/issues/1328. To fix this issue add 'vm.overcommit_memory = 1' to /etc/sysctl.conf and then reboot or run the command 'sysctl vm.overcommit_memory=1' for this to take effect.
    2239978:X 21 Sep 2024 16:56:34.971 * oO0OoO0OoO0Oo Redis is starting oO0OoO0OoO0Oo
    2239978:X 21 Sep 2024 16:56:34.971 * Redis version=7.4.0, bits=64, commit=00000000, modified=1, pid=2239978, just started
    2239978:X 21 Sep 2024 16:56:34.971 * Configuration loaded
    2239978:X 21 Sep 2024 16:56:34.972 * Increased maximum number of open files to 10032 (it was originally set to 1024).
    2239978:X 21 Sep 2024 16:56:34.972 * monotonic clock: POSIX clock_gettime
                    _._                                                  
               _.-``__ ''-._                                             
          _.-``    `.  `_.  ''-._           Redis Community Edition      
      .-`` .-```.  ```/    _.,_ ''-._     7.4.0 (00000000/1) 64 bit
     (    '      ,       .-`  | `,    )     Running in sentinel mode
     |`-._`-...-` __...-.``-._|'` _.-'|     Port: 26379
     |    `-._   `._    /     _.-'    |     PID: 2239978
      `-._    `-._  `-./  _.-'    _.-'                                   
     |`-._`-._    `-.__.-'    _.-'_.-'|                                  
     |    `-._`-._        _.-'_.-'    |           https://redis.io       
      `-._    `-._`-.__.-'_.-'    _.-'                                   
     |`-._`-._    `-.__.-'    _.-'_.-'|                                  
     |    `-._`-._        _.-'_.-'    |                                  
      `-._    `-._`-.__.-'_.-'    _.-'                                   
          `-._    `-.__.-'    _.-'                                       
              `-._        _.-'                                           
                  `-.__.-'                                               
    ​
    2239978:X 21 Sep 2024 16:56:34.980 * Sentinel new configuration saved on disk
    2239978:X 21 Sep 2024 16:56:34.981 * Sentinel ID is dad236bacdf1f7ef1af264a564be5fc82681fa06
    2239978:X 21 Sep 2024 16:56:34.981 # +monitor master myredis 127.0.0.1 6381 quorum 1
    2239978:X 21 Sep 2024 16:57:25.052 # +sdown master myredis 127.0.0.1 6381
    2239978:X 21 Sep 2024 16:57:25.052 # +odown master myredis 127.0.0.1 6381 #quorum 1/1
    2239978:X 21 Sep 2024 16:57:25.052 # +new-epoch 1
    2239978:X 21 Sep 2024 16:57:25.052 # +try-failover master myredis 127.0.0.1 6381
    2239978:X 21 Sep 2024 16:57:25.061 * Sentinel new configuration saved on disk
    2239978:X 21 Sep 2024 16:57:25.061 # +vote-for-leader dad236bacdf1f7ef1af264a564be5fc82681fa06 1
    2239978:X 21 Sep 2024 16:57:25.061 # +elected-leader master myredis 127.0.0.1 6381
    2239978:X 21 Sep 2024 16:57:25.061 # +failover-state-select-slave master myredis 127.0.0.1 6381
    2239978:X 21 Sep 2024 16:57:25.133 # -failover-abort-no-good-slave master myredis 127.0.0.1 6381
    2239978:X 21 Sep 2024 16:57:25.223 * Next failover delay: I will not start a failover before Sat Sep 21 17:03:26 2024
    
  3. 这个时候master宕机了话,这个时候就会从从机中随机选择一个服务器! (这里面有一个投票算法!)

    也就是之前配置文件中的所写将会变成master

    并且如果主机此时回来了,只能归并到新的主机下,当做从机,这就是哨兵模式的规则

哨兵模式

优点:

  1. 哨兵集群,基于主从复制模式,所有的主从配置优点,它全有
  2. 主从可以切换,故障可以转移,系统的可用性就会更好
  3. 哨兵模式就是主从模式的升级,手动到自动,更加健壮!

缺点:

  1. Redis 不好在线扩容的,集群容量一旦到达上限,在线扩容就十分麻烦
  2. 实现哨兵模式的配置其实是很麻烦的,里面有很多选择

哨兵模式的全部配置

# Example sentinel.conf
# 哨兵sentinel实例运行的端口 默认26379
port 26379
# 哨兵sentinel的工作目录
dir /tmp
​
# 哨兵sentinel监控的redis主节点的 ip port
# master-name 可以自己命名的主节点名字 只能由字母A-z、数字0-9 、这三个字符".-_"组成
# quorum 配置多少个sentinel哨兵统一认为master主节点失联 那么这时客观上认为主节点失联了
# sentinel monitor <master-name> <ip> <redis-port> <quorum>
sentinel monitor mymaster 127.0.0.1 6379 2
​
# 当在Redis实例中开启了requirepass foobared 授权密码 这样所有连接Redis实例的客户端都要提供密码
# 设置哨兵sentinel 连接主从的密码 注意必须为主从设置一样的验证密码
# sentinel auth-pass <master-name> <password>
sentinel auth-pass mymaster MySUPER--secret-0123passw0rd
​
# 指定多少毫秒之后 主节点没有应答哨兵sentinel 此时 哨兵主观上认为主节点下线 默认30秒
# sentinel down-after-milliseconds <master-name> <milliseconds>
sentinel down-after-milliseconds mymaster 30000
​
# 这个配置项指定了在发生failover主备切换时最多可以有多少个slave同时对新的master进行 同步
# 这个数字越小,完成failover所需的时间就越长,
# 但是如果这个数字越大,就意味着越 多的slave因为replication而不可用。
# 可以通过将这个值设为 1 来保证每次只有一个slave 处于不能处理命令请求的状态。
# sentinel parallel-syncs <master-name> <numslaves>
sentinel parallel-syncs mymaster 1
​
# 故障转移的超时时间 failover-timeout 可以用在以下这些方面:
#1. 同一个sentinel对同一个master两次failover之间的间隔时间。
#2. 当一个slave从一个错误的master那里同步数据开始计算时间。直到slave被纠正为向正确的master那 里同步数据时。
#3.当想要取消一个正在进行的failover所需要的时间。
#4.当进行failover时,配置所有slaves指向新的master所需的最大时间。不过,即使过了这个超时, slaves依然会被正确配置为指向master,但是就不按parallel-syncs所配置的规则来了
# 默认三分钟
# sentinel failover-timeout <master-name> <milliseconds>
sentinel failover-timeout mymaster 180000
​
# SCRIPTS EXECUTION#配置当某一事件发生时所需要执行的脚本,可以通过脚本来通知管理员,例如当系统运行不正常时发邮件通知 相关人员。
#对于脚本的运行结果有以下规则:
#若脚本执行后返回1,那么该脚本稍后将会被再次执行,重复次数目前默认为10
#若脚本执行后返回2,或者比2更高的一个返回值,脚本将不会重复执行。
#如果脚本在执行过程中由于收到系统中断信号被终止了,则同返回值为1时的行为相同。
#一个脚本的最大执行时间为60s,如果超过这个时间,脚本将会被一个SIGKILL信号终止,之后重新执行。#通知型脚本:当sentinel有任何警告级别的事件发生时(比如说redis实例的主观失效和客观失效等等), 将会去调用这个脚本,这时这个脚本应该通过邮件,SMS等方式去通知系统管理员关于系统不正常运行的信 息。调用该脚本时,将传给脚本两个参数,一个是事件的类型,一个是事件的描述。如果sentinel.conf配 置文件中配置了这个脚本路径,那么必须保证这个脚本存在于这个路径,并且是可执行的,否则sentinel无 法正常启动成功。
#通知脚本
# shell编程
# sentinel notification-script <master-name> <script-path>
sentinel notification-script mymaster /var/redis/notify.sh
​
# 客户端重新配置主节点参数脚本
# 当一个master由于failover而发生改变时,这个脚本将会被调用,通知相关的客户端关于master地址已 经发生改变的信息。
# 以下参数将会在调用脚本时传给脚本:
# <master-name> <role> <state> <from-ip> <from-port> <to-ip> <to-port>
# 目前<state>总是“failover”,
# <role>是“leader”或者“observer”中的一个
# 参数 from-ip, from-port, to-ip, to-port是用来和旧的master和新的master(即旧的slave)通 信的
# 这个脚本应该是通用的,能被多次调用,不是针对性的。
# sentinel client-reconfig-script <master-name> <script-path>
sentinel client-reconfig-script mymaster /var/redis/reconfig.sh # 一般都是由运维来配置!

十二、redis穿透和雪崩

在这里我们不会详细的区分析解决方案的底层!

Redis缓存的使用,极大的提升了应用程序的性能和效率,特别是数据查询方面。但同时,它也带来了一些问题。其中,最要害的问题,就是数据的一致性问题,从严格意义上讲,这个问题无解。如果对数据的一致性要求很高,那么就不能使用缓存。

另外的一些典型问题就是,缓存穿透、缓存雪崩和缓存击穿。目前,业界也都有比较流行的解决方案。

1、缓存穿透(查不到)

概念

缓存穿透的概念很简单,用户想要查询一个数据,发现redis内存数据库没有,也就是缓存没有命中,于是向持久层数据库查询。发现也没有,于是本次查询失败。当用户很多的时候,缓存都没有命中(秒杀!),于是都去请求了持久层数据库。这会给持久层数据库造成很大的压力,这时候就相当于出现了缓存穿透。

解决方案

1.布隆过滤器

布隆过滤器是一种数据结构,对所有可能查询的参数以hash形式存储,在控制层先进行校验,不符合则丢弃,从而避免了对底层存储系统的查询压力;

image-20240921190220109

2.缓存空对象

当存储层不命中后,即使返回的空对象也将其缓存起来,同时会设置一个过期时间,之后再访问这个数据将会从缓存中获取,保护了后端数据源;

image-20240921190233789

但是这种方法会存在两个问题:

  1. 如果空值能够被缓存起来,这就意味着缓存需要更多的空间存储更多的键,因为这当中可能会有很多的空值的键
  2. 即使对空值设置了过期时间,还是会存在缓存层和存储层的数据会有一段时间窗口的不一致,这对于需要保持一致性的业务会有影响

2、缓存击穿

概述(热点key过期)

这里需要注意和缓存击穿的区别,缓存击穿,是指一个key非常热点,在不停的扛着大并发,大并发集中、对这一个点进行访问,当这个key在失效的瞬间,持续的大并发就穿破缓存,直接请求数据库,就像在一个屏障上凿开了一个洞。

当某个key在过期的瞬间,有大量的请求并发访问,这类数据一般是热点数据,由于缓存过期,会同时访问数据库来查询最新数据,并且回写缓存,会导使数据库瞬间压力过大

解决方案

1.设置热点数据永不过期

从缓存层面来看,没有设置过期时间,所以不会出现热点 key 过期后产生的问题

2.加互斥锁

分布式锁:使用分布式锁,保证对于每个key同时只有一个线程去查询后端服务,其他线程没有获得分布式锁的权限,因此只需要等待即可。这种方式将高并发的压力转移到了分布式锁,因此对分布式锁的考验很大。

3、缓存雪崩(缓存集中过期,宕机)

概念

缓存雪崩,是指在某一个时间段,缓存集中过期失效。

产生雪崩的原因之一,比如在写本文的时候,马上就要到双十二零点,很快就会迎来一波抢购,这波商品时间比较集中的放入了缓存,假设缓存一个小时。那么到了凌晨一点钟的时候,这批商品的缓存就都过期了。而对这批商品的访问查询,都落到了数据库上,对于数据库而言,就会产生周期性的压力波峰。于是所有的请求都会达到存储层,存储层的调用量会暴增,造成存储层也会挂掉的情况。

image-20240921190254343

其实集中过期,倒不是非常致命,比较致命的缓存雪崩,是缓存服务器某个节点宕机或断网。因为自然形成的缓存雪崩,一定是在某个时间段集中创建缓存,这个时候,数据库也是可以顶住压力的。无非就是对数据库产生周期性的压力而已。而缓存服务节点的宕机,对数据库服务器造成的压力是不可预知的,很有可能瞬间就把数据库压垮。

解决方案

1.redis高可用

这个思想的含义是,既然redis有可能挂掉,那我多增设几台redis,这样一台挂掉之后其他的还可以继续工作,其实就是搭建的集群。(异地多活!)

2.限流降级

这个解决方案的思想是,在缓存失效后,通过加锁或者队列来控制读数据库写缓存的线程数量。比如对某个key只允许一个线程查询数据和写缓存,其他线程等待。

3.数据预热

数据加热的含义就是在正式部署之前,我先把可能的数据先预先访问一遍,这样部分可能大量访问的数据就会加载到缓存中。在即将发生大并发访问前手动触发加载缓存不同的key,设置不同的过期时间,让缓存失效的时间点尽量均匀。