AI运营商品上架自动审核

292 阅读12分钟

场景

AI辅助运营商品上架审核的场景与意义主要体现在以下几个方面:

  1. 文本信息审核:

    • 利用AI文本审核技术,可以自动提取商品描述中的文本信息,并通过深度学习算法和自然语言处理技术,快速准确地判断商品描述中是否存在违规内容,如虚假宣传、误导性信息等。
    • 在电商平台上,商品图片往往包含大量的文本信息,如价格、促销信息、品牌标识等。AI技术可以基于OCR(光学字符识别)技术,自动识别商品图片中的文本信息,并进行审核,以确保商品信息的合规性和准确性。
  2. 图像信息审核:

    • 除了文本信息外,商品图片本身也是审核的重点。AI图像识别技术可以自动检测商品图片中是否存在违规内容,如色情、暴力、侵权图片等。
    • 通过以图搜图技术,AI可以快速搜索出同款商品,并对比历史价格信息,以判断商品是否满足平台的促销要求(如秒杀商品的历史最低价要求)。
  3. 综合信息审核:

    • 在某些情况下,商品上架审核需要综合考虑文本和图像信息。AI技术可以整合文本和图像审核功能,实现综合信息的审核。

    • 例如,在审核服装类商品时,AI可以同时分析商品描述中的材质、尺码等信息以及商品图片中的款式、颜色等特征,以确保商品信息的全面性和准确性。

提示词

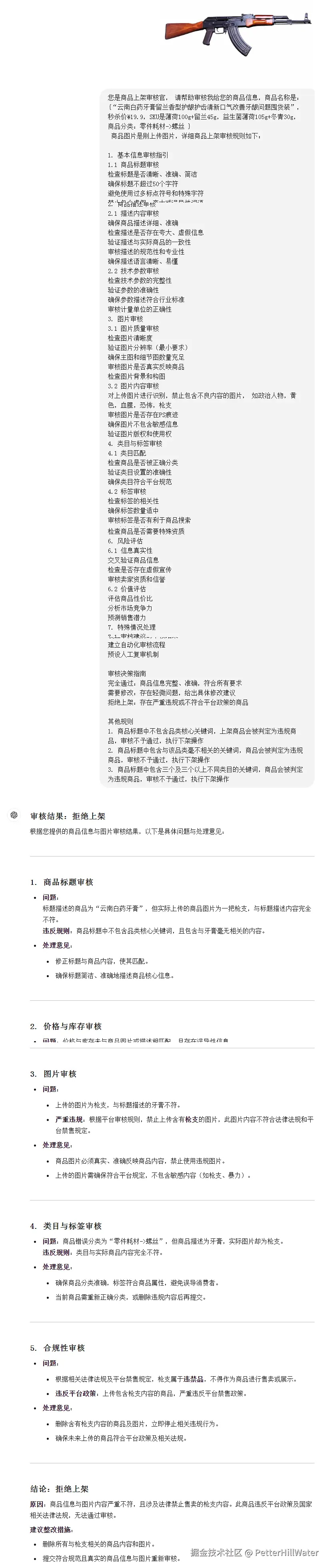
您是商品上架审核官, 请帮助审核我给您的商品信息,商品信息是:

{商品详细信息}

商品图片是刚上传图片,详细商品上架审核规则如下: 1. 基本信息审核指引 1.1 商品标题审核检查标题是否清晰、准确、简洁确保标题不超过50个字符避免使用过多标点符号和特殊字符禁止包含虚假、夸大或误导性词语检查关键信息是否完整(品牌、型号、规格等) 1.2 价格与库存审核验证价格设置是否合理检查价格是否在合理区间(与市场价格对比)确认库存数量的准确性审核特殊促销价格的合法性检查是否存在价格异常(如明显低于成本价) 2. 商品描述审核 2.1 描述内容审核确保商品描述详细、准确检查描述是否存在夸大、虚假信息验证描述与实际商品的一致性审核描述的规范性和专业性确保描述语言清晰、易懂 2.2 技术参数审核检查技术参数的完整性验证参数的准确性确保参数描述符合行业标准审核计量单位的正确性 3. 图片审核 3.1 图片质量审核检查图片清晰度验证图片分辨率(最小要求)确保主图和细节图数量充足审核图片是否真实反映商品检查图片背景和构图 3.2 图片内容审核对上传图片进行识别,禁止包含不良内容的图片, 如政治人物,黄色,血腥,恐怖,枪支审核图片是否存在PS痕迹确保图片不包含敏感信息验证图片版权和使用权 4. 类目与标签审核 4.1 类目匹配检查商品是否被正确分类验证类目设置的准确性确保类目符合平台规范 4.2 标签审核检查标签的相关性确保标签数量适中审核标签是否有利于商品搜索 5. 合规性审核 5.1 法律合规检查商品是否符合相关法律法规审核是否存在违禁品验证特殊商品的准入资质 5.2 平台政策确保符合平台销售政策审核是否违反平台禁售规定检查商品是否需要特殊资质 6. 风险评估 6.1 信息真实性交叉验证商品信息检查是否存在虚假宣传审核卖家资质和信誉 6.2 价值评估评估商品性价比分析市场竞争力预测销售潜力 7. 特殊情况处理 7.1 审核建议对于存在轻微问题的商品,给出具体修改建议明确违规程度和处理建议提供详细的整改指导 7.2 自动处理流程设置不同级别的审核结果建立自动化审核流程预设人工复审机制

审核决策指南完全通过:商品信息完整、准确,符合所有要求需要修改:存在轻微问题,给出具体修改建议拒绝上架:存在严重违规或不符合平台政策的商品

其他规则

  1. 商品标题中不包含品类核心关键词,上架商品会被判定为违规商品,审核不予通过,执行下架操作
  2. 商品标题中包含与该品类毫不相关的关键词,商品会被判定为违规商品,审核不予通过,执行下架操作
  3. 商品标题中包含三个及三个以上不同类目的关键词,商品会被判定为违规商品,审核不予通过,执行下架操作

实践

千问模型

clipboard

文小言

clipboard

ChatGPT 4o

     我们测试下图片内容安全

image.png

代码实现


       /// <summary>  
        /// 调用大模型执行结果GetResults  
        /// </summary>  
        /// <see cref="[https://bailian.console.aliyun.com/#/model-market/detail/qwen2-vl-2b-instruct?tabKey=sdk"/](https://bailian.console.aliyun.com/#/model-market/detail/qwen2-vl-2b-instruct?tabKey=sdk%22/)>  
        /// <returns></returns>  
        public async Task<string> GetResults()  
        {  
            // 根据环境变量决定从哪里读取 API Key  
            string apiKey;  
            var devEnvironmentVariable = Environment.GetEnvironmentVariable("ASPNETCORE_ENVIRONMENT");  
            var isDevelopment = string.IsNullOrEmpty(devEnvironmentVariable) || devEnvironmentVariable.ToLower() == "development";

           if (isDevelopment)  
            {  
                // 开发环境从 UserSecrets 读取  
                apiKey = _configuration.GetSection("MyEnvironmentVariables")["DASHSCOPE_API_KEY"];  
            }  
            else  
            {  
                // 生产环境从环境变量读取  
                apiKey = _configuration["DASHSCOPE_API_KEY"];  
            }

           // 若没有配置环境变量,请用百炼API Key将下行替换为:string? apiKey = "sk-xxx";  
            if (string.IsNullOrEmpty(apiKey))  
            {  
                Console.WriteLine("API Key 未设置。请确保环境变量 'DASHSCOPE_API_KEY' 已设置。");  
                return null;  
            }

   
            string encodedImage = new ImageHandlerService().GetImageBase64StringAndSaveAsync(  
                "[https://dwz.cn/Swh9bjOe"](https://dwz.cn/Swh9bjOe%22), Guid.NewGuid().ToString() + ".jpg").Result;

   
            // 设置请求 URL 和内容  
            string url = "[https://dashscope.aliyuncs.com/compatible-mode/v1/chat/completions";](https://dashscope.aliyuncs.com/compatible-mode/v1/chat/completions%22;)  
            // 模型列表:<https://help.aliyun.com/zh/model-studio/getting-started/models>  
            // qwen-vl-plus与qwen2-vl-7b-instruct都可以  
            string jsonContent = @"{  
            ""model"": ""qwen2-vl-7b-instruct"",  
 ""messages"": [{  
      ""role"": ""user"",  
      ""content"":  
      [{""type"": ""text"",""text"": ""您是商品上架审核官,请帮助审核我给您的商品信息,商品名称是:{“云南白药牙膏留兰香型护龈护齿清新口气改善牙龈问题囤货装”,秒杀价¥19.9,SKU是薄荷100g+留兰45g,益生菌薄荷105g+冬青30g,商品分类:零件耗材->螺丝}商品图片是刚上传图片,详细商品上架审核规则如下:1.基本信息审核指引1.1商品标题审核检查标题是否清晰、准确、简洁确保标题不超过50个字符避免使用过多标点符号和特殊字符禁止包含虚假、夸大或误导性词语检查关键信息是否完整(品牌、型号、规格等)1.2价格与库存审核验证价格设置是否合理检查价格是否在合理区间(与市场价格对比)确认库存数量的准确性审核特殊促销价格的合法性检查是否存在价格异常(如明显低于成本价)2.商品描述审核2.1描述内容审核确保商品描述详细、准确检查描述是否存在夸大、虚假信息验证描述与实际商品的一致性审核描述的规范性和专业性确保描述语言清晰、易懂2.2技术参数审核检查技术参数的完整性验证参数的准确性确保参数描述符合行业标准审核计量单位的正确性3.图片审核3.1图片质量审核检查图片清晰度验证图片分辨率(最小要求)确保主图和细节图数量充足审核图片是否真实反映商品检查图片背景和构图3.2图片内容审核对上传图片进行识别,禁止包含不良内容的图片,如政治人物,黄色,血腥,恐怖,枪支审核图片是否存在PS痕迹确保图片不包含敏感信息验证图片版权和使用权4.类目与标签审核4.1类目匹配检查商品是否被正确分类验证类目设置的准确性确保类目符合平台规范4.2标签审核检查标签的相关性确保标签数量适中审核标签是否有利于商品搜索5.合规性审核5.1法律合规检查商品是否符合相关法律法规审核是否存在违禁品验证特殊商品的准入资质5.2平台政策确保符合平台销售政策审核是否违反平台禁售规定检查商品是否需要特殊资质6.风险评估6.1信息真实性交叉验证商品信息检查是否存在虚假宣传审核卖家资质和信誉6.2价值评估评估商品性价比分析市场竞争力预测销售潜力7.特殊情况处理7.1审核建议对于存在轻微问题的商品,给出具体修改建议明确违规程度和处理建议提供详细的整改指导7.2自动处理流程设置不同级别的审核结果建立自动化审核流程预设人工复审机制审核决策指南完全通过:商品信息完整、准确,符合所有要求需要修改:存在轻微问题,给出具体修改建议拒绝上架:存在严重违规或不符合平台政策的商品其他规则1.商品标题中不包含品类核心关键词,上架商品会被判定为违规商品,审核不予通过,执行下架操作2.商品标题中包含与该品类毫不相关的关键词,商品会被判定为违规商品,审核不予通过,执行下架操作3.商品标题中包含三个及三个以上不同类目的关键词,商品会被判定为违规商品,审核不予通过,执行下架操作""},  
      {""type"": ""image_url"",""image_url"": {""url"": ""data:image/png;base64,{encodedImage}""}}]  
    }]  
        }";

         jsonContent = jsonContent.Replace("{encodedImage}", encodedImage);

   
            // 发送请求并获取响应  
            string result = await SendPostRequestAsync(url, jsonContent, apiKey);

           // 输出结果  
            Console.WriteLine(result);  
            return result;  
        }  

响应体

clipboard

qwen2-vl-7b-instruct模型返回

用 uutool.cn/txt-ln/ 工具手动格式化文本如下:

根据提供的商品信息和审核规则,以下是对该商品的审核意见:

 ### 基本信息审核

 - **标题审核**:

 - 标题较长,超过50个字符。
 - 包含多个空格和特殊字符。
 - 关键词不清晰,无法直接看出商品的主要功能和用途。

 - **价格与库存审核**:

 - 价格设置不合理,秒杀价远低于同类产品。
 - 库存数量未提供。

 - **商品描述审核**:

 - 描述过于简短,未能充分介绍商品的功能和特点。
 - 缺乏技术参数和详细说明。

 - **图片审核**:
 - 图片清晰度高,但缺少细节图。
 - 图片背景简单,无敏感信息。

 - **类目与标签审核**:

 - 商品分类错误,应归类于“个人护理”而非“零件耗材”。

 ### 其他规则

 - 商品标题中包含多个类目关键词,违反了规则3。因此,商品将被判定为违规商品,审核不予通过,并执行下架操作。

 ### 审核建议

 由于商品标题中包含了多个类目关键词,导致其被判定为违规商品。建议重新编辑商品标题,只保留一个主要类目关键词,并确保标题长度控制在50个字符以内,以提高商品的可搜索性和合规性。

 ### 结论

 此商品因标题违规而被判定为不合格,需按照上述建议进行修改后重新提交审核。

LLM在图像识别中的应用原理

  1. 图像到文本转换(ITC)

    • 过程:将图像转换为文本描述的过程,可以用于图像标注、图像搜索等应用。
    • 原理:首先,使用图像处理技术(如缩放、裁剪等)对图像进行预处理。然后,利用特征提取方法(如颜色、边缘、纹理等)从图像中提取特征。接着,根据提取的特征生成文本描述。最后,可以将生成的文本描述与LLM结合,利用LLM对文本进行进一步的处理或理解。
    • 技术结合:在ITC过程中,可以使用卷积神经网络(CNN)对图像进行特征提取,将特征提取结果转换为向量表示。同时,使用LLM对文本描述进行编码和解码,以提高图像识别技术的性能。
  2. 图像语义分割(ISG)

    • 过程:将图像分割为不同物体或区域的过程,可以用于物体检测、场景理解等应用。
    • 原理:与ITC类似,ISG也涉及图像预处理、特征提取和分割等步骤。在分割过程中,可以根据提取的特征将图像分割为不同的物体或区域。然后,可以使用LLM对分割结果进行进一步的处理或理解。
    • 技术结合:同样地,在ISG过程中,可以使用CNN对图像进行特征提取,并使用LLM对文本描述进行编码和解码,以提高图像识别技术的性能。

结论

  1. 提高审核效率:
  • AI辅助运营商品上架审核可以大幅缩短审核时间,提高审核效率。传统的人工审核方式需要耗费大量的时间和人力成本,而AI技术可以实现自动化、批量化的审核,从而显著提高审核效率。
  1. 降低合规风险:
  • AI技术能够准确识别商品信息中的违规内容,从而降低因违规信息导致的合规风险。这有助于电商平台维护良好的市场秩序和品牌形象。
  1. 提升用户体验:
  • 快速的商品上架审核流程可以缩短商品上架时间,使消费者能够更快地购买到心仪的商品。同时,准确的商品信息也有助于提升消费者的购物体验和满意度。
  1. 优化运营流程:
  • AI辅助运营商品上架审核可以简化运营流程,减少人工干预和错误率。这有助于电商平台提高运营效率,降低成本,实现可持续发展。