Python语言知识汇总

888 阅读3分钟

Python能做哪些事情

image.png

Python编译过程

解释型语言 VS 编译型语言

解释型语言(Interpreted Languages) 的代码在运行时逐行解释执行不需要事先编译成机器码。解释器(Interpreter)是解释型语言的核心,它负责读取源代码,解释代码的含义,并直接执行。

特点

  1. 即时执行:代码写好之后可以直接运行,不需要等待编译过程。
  2. 灵活性:由于不需要编译,代码的修改和调试通常更加灵活和快速。
  3. 跨平台:解释型语言通常可以跨平台运行,因为解释器可以在不同的操作系统上实现。
  4. 性能:通常比编译型语言慢,因为每次执行都需要解释,而不是直接运行编译后的机器码。

编译型语言(Compiled Languages) 的代码在运行之前需要被编译器(Compiler)转换成机器码。这个过程通常分为两个步骤编译和链接。编译器将源代码转换成机器码,然后链接器将这些机器码与库和其他资源链接起来,生成可执行文件

特点

  1. 执行速度:编译后的代码通常运行速度更快,因为它们直接转换成了机器可以执行的指令。
  2. 安全性:编译后的代码难以被反编译,提高了程序的安全性。
  3. 部署:编译型语言通常需要在目标机器上编译,这可能限制了它们的跨平台能力,除非使用跨平台编译器。
  4. 错误检测:编译过程中可以发现许多类型的错误,这有助于提高程序的稳定性。

混合型语言结合了解释型和编译型的特点。

例如:

  • Java:源代码被编译成字节码,然后在JVM上解释执行。(Java通常被认为是编译型语言,因为它的源代码在执行前必须先完全被编译成字节码,而不是像Python一样及时编译解释执行,也就是在运行时由Python解释器逐行解释执行。)
  • C# :在.NET环境中,C#代码被编译成中间语言(IL),然后由CLR(公共语言运行时)执行,这可以看作是一种编译和解释的结合。

编译型语言是代码在执行前已经被转换成机器码,而解释型语言是代码在执行时才被解释。

Python是一种解释型语言,但解释型语言并不意味着完全不进行编译。

image.png

Python及时编译和执行的优劣势

优势

  1. 开发效率高:解释型语言的特性使得开发过程更加轻松,无需关心编译和链接等问题。
  2. 跨平台性好:Python代码可以在多种操作系统上运行,具有良好的移植性。
  3. 动态性强:支持动态类型和动态绑定,增加了语言的灵活性和表达能力。

劣势

  1. 性能较低:每次运行都需要进行源码到字节码的转换,性能相比编译型语言有所不足。
  2. 启动速度慢:由于需要编译和解释,Python程序的启动速度相对较慢。

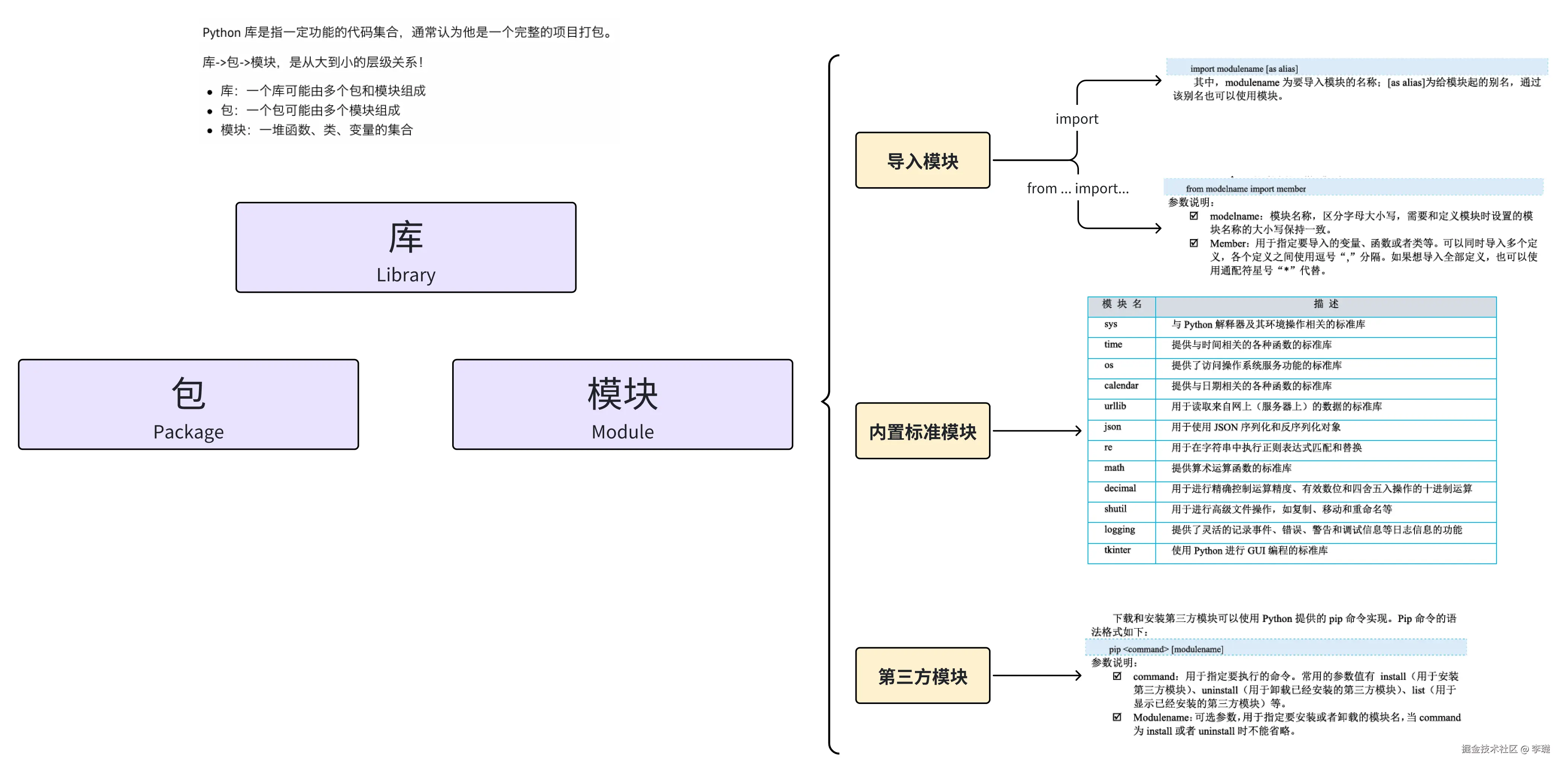
Python知识点大全

image.png

image.png

image.png

image.png

image.png

image.png

image.png

image.png

以上是基础内容,继续往下逐渐到应用层。

文件及目录操作、操作数据库、GUI界面编程、Pygame游戏编程、网络爬虫开发、进程和线程的使用、网络编程、Web编程、Flash框架等等。

编程语言与实际应用之间的鸿沟在于【框架】