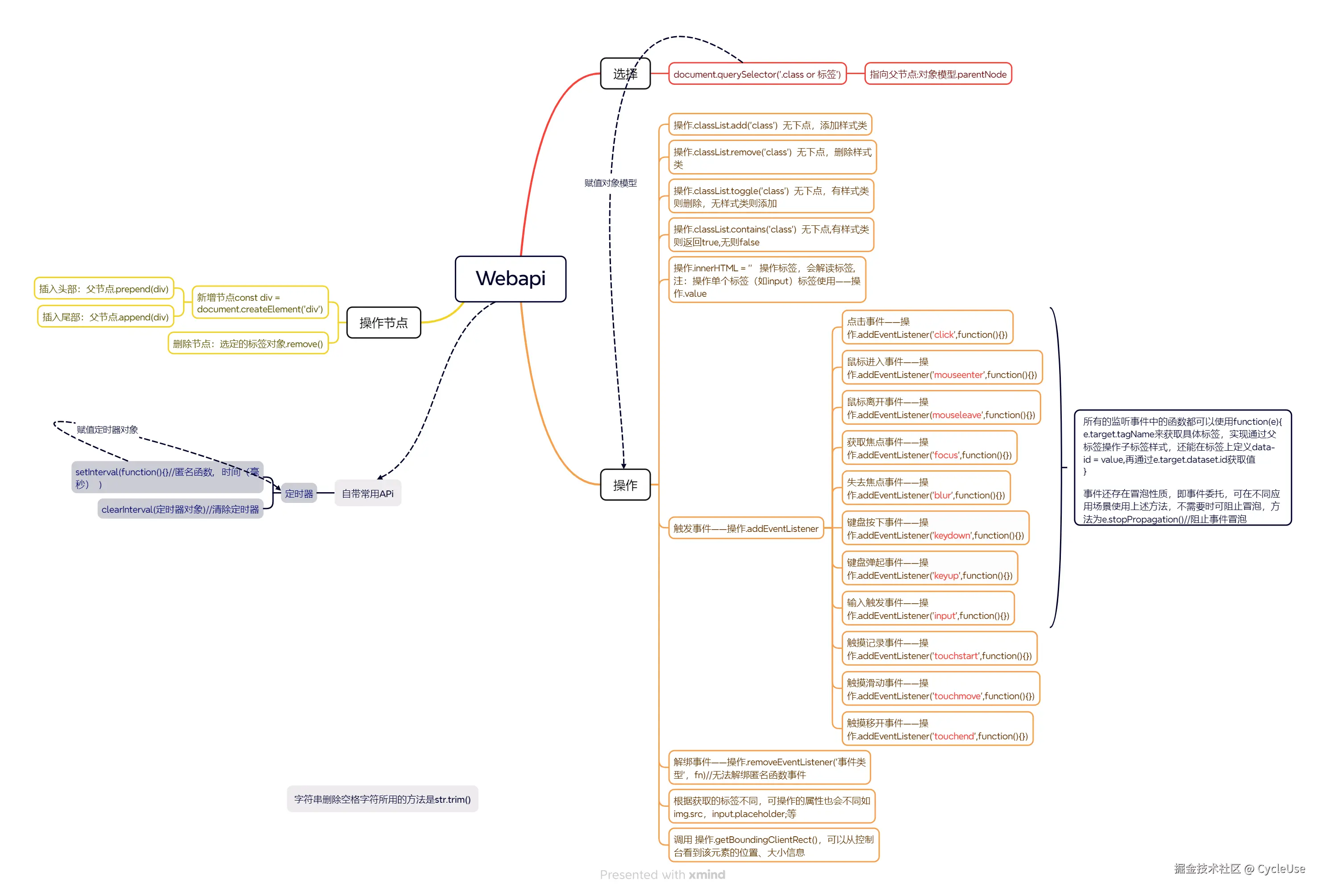
Webapi常用的方法及事件对象模型的作用 CycleUse 2024-11-30 66 阅读1分钟 webapi的主要使用的内容和方法以及事件类型如图所示,其深层次的学问便是通过js语言描述标签的对象模型,并通过方法来操作标签的属性和内容,甚至能对标签进行添加或删除,最大的好处便在于可以定义具有特定模板性指向性的代码实现用数据操作页面。在这其中,事件起到十分关键的作用,它可以被设定为在特定情况下被触发执行代码块,从而实现用户与页面的强交互,提升用户的使用体验。 上图所展现的倾向于常用方法,具体所需要使用的方法还需依据实际业务来进行不同的选择,图中所示的利于初学者整理思路并融会贯通。