前端

59 阅读2分钟

JS

1.数据类型


基本数据类型:UndefinedNullBooleanNumberStringSymbol
引用数据类型:ArrayFunctionObjectDate
注意 UndefinedNull 的区别: 
Undefined 表示已声明未赋值
Null 表示一个对象不存在

2.数据类型判断


> typeof 
注意:typeof 在判断 null 是返回的是 Object,
js使用二进制存储,对象标记位是000null 全是 0 ,所以typeof null 返回 Object
typeof 判断 数组 Date 都返回 Object 无法具体判断出是哪种对象

> instanceof
注意:instanceof 只能用于判断对象是否属于某个构造函数的实例,无法判断基本数据类型

> Object.prototype.toString.call ()
在实际开发中,可根据具体需求选择合适的方法来判断数据类型。
如果只是简单区分基本数据类型(除了 null 的不准确情况), typeof 可能就够用了;
如果要准确判断对象类型或处理一些特殊情况,可能就需要用到 instanceofObject.prototype.toString.call()方法。

数组独有的判断方法 Array.isArray( arr )

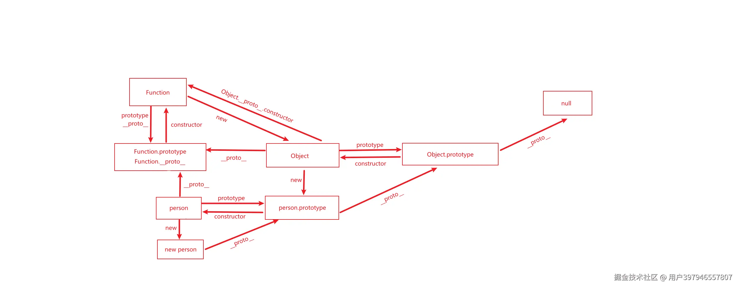
3.原型和原型链


原型: 函数都有一个 prototype 属性,它指向一个对象,这个对象称之为原型,也叫原型对象
作用: 1.存放一些属性和方法;2.可以实现继承

原型链:对象都有一个 __proto__(隐式原型) 属性指向它的原型对象, 
原型对象也是对象也有自己的一个 __proto__ 指向原型对象的原型对象,
这样一层层形成的链式结构叫做原型链,直到最后找不到则返回 null。

构造函数都是 Function 的实例,Function 的隐式原型和显式原型是同一个。

原型图.png

4.深浅拷贝


浅拷贝:
1. 扩展运算符( ... )
let obj1 = { name: 'Alice', age: 25 }
let obj2 = { ...obj1 }

2. Object.assign( ) 
let obj1 = { name: 'Alice', age: 25 }
let obj2 = Object.assign( { } , obj1 )

3. 数组拷贝 slice( )
let arr = [1, 2, 3];
let arr2 = arr.slice( );
// [1, 2, 3]

深拷贝:
1. JSON.parse(JSON.stringify())
有一定局限性
- 不能处理函数、Symbolundefined(属性丢失)
- 会丢失Date对象的时间信息(转为字符串)
- RegExp 对象转为空对象

2.递归实现
function deepClone(obj, hash = new WeakMap()) {
  // 基本类型直接返回
  if (obj === null || typeof obj !== 'object') return obj;
  
  // 处理Date
  if (obj instanceof Date) return new Date(obj);
  
  // 处理RegExp
  if (obj instanceof RegExp) return new RegExp(obj);
  
  // 处理函数(直接返回引用)
  if (typeof obj === 'function') return obj;
  
  // 处理循环引用
  if (hash.has(obj)) return hash.get(obj);
  
  // 处理Set
  if (obj instanceof Set) {
    const cloneSet = new Set();
    hash.set(obj, cloneSet);
    obj.forEach(value => cloneSet.add(deepClone(value, hash)));
    return cloneSet;
  }
  
  // 处理Map
  if (obj instanceof Map) {
    const cloneMap = new Map();
    hash.set(obj, cloneMap);
    obj.forEach((value, key) => cloneMap.set(key, deepClone(value, hash)));
    return cloneMap;
  }
  
  // 处理数组或普通对象
  const cloneObj = Array.isArray(obj) ? [] : Object.create(Object.getPrototypeOf(obj));
  hash.set(obj, cloneObj);
  
  // 复制Symbol属性
  const symKeys = Object.getOwnPropertySymbols(obj);
  symKeys.forEach(symKey => {
    cloneObj[symKey] = deepClone(obj[symKey], hash);
  });
  
  // 复制普通属性
  for (const key in obj) {
    if (obj.hasOwnProperty(key)) {
      cloneObj[key] = deepClone(obj[key], hash);
    }
  }
  return cloneObj;
}

Vue

1.谈谈你对SPA的理解